Fish Brain Cell Lines Can Be Infected with Adenoviral Vectors and Support Transgene Expression—An In Vitro Approach
Abstract
1. Introduction
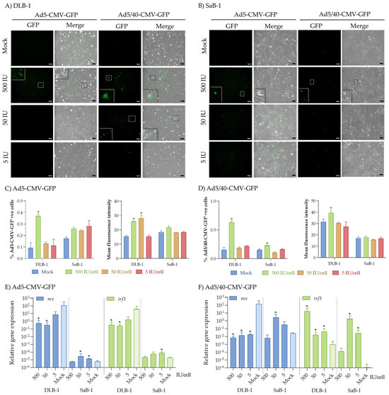
2. Results and Discussion
3. Materials and Methods
4. Conclusions
Supplementary Materials
Author Contributions
Funding
Institutional Review Board Statement
Informed Consent Statement
Data Availability Statement
Conflicts of Interest
References
- Mondal, H.; Thomas, J. A review on the recent advances and application of vaccines against fish pathogens in aquaculture. Aquac. Int. 2022, 30, 1971–2000. [Google Scholar] [CrossRef] [PubMed]
- Travieso, T.; Li, J.; Mahesh, S.; Mello, J.D.F.R.E.; Blasi, M. The use of viral vectors in vaccine development. NPJ Vaccines 2022, 7, 75. [Google Scholar] [CrossRef] [PubMed]
- Izmailov, A.A.; Povysheva, T.V.; Bashirov, F.V.; Sokolov, M.E.; Fadeev, F.O.; Garifulin, R.R.; Naroditsky, B.S.; Logunov, D.Y.; Salafutdinov, I.I.; Chelyshev, Y.A.; et al. Spinal cord molecular and cellular changes induced by adenoviral vector- and cell-mediated triple gene therapy after severe contusion. Front. Pharmacol. 2017, 8, 813. [Google Scholar] [CrossRef] [PubMed]
- Araújo, N.M.; Rubio, I.G.S.; Toneto, N.P.A.; Morale, M.G.; Tamura, R.E. The use of adenoviral vectors in gene therapy and vaccine approaches. Genet. Mol. Biol. 2022, 45, e20220079. [Google Scholar] [CrossRef]
- Majhen, D.; Calderon, H.; Chandra, N.; Fajardo, C.A.; Rajan, A.; Alemany, R.; Custers, J. Adenovirus-based vaccines for fighting infectious diseases and cancer: Progress in the field. Hum. Gene Ther. 2014, 25, 301–317. [Google Scholar] [CrossRef]
- Roelvink, P.W.; Lizonova, A.; Lee, J.G.; Li, Y.; Bergelson, J.M.; Finberg, R.W.; Brough, D.E.; Kovesdi, I.; Wickham, T.J. The coxsackievirus-adenovirus receptor protein can function as a cellular attachment protein for adenovirus serotypes from subgroups A, C, D, E, and F. J. Virol. 1998, 72, 7909–7915. [Google Scholar] [CrossRef]
- Gulías, P.; Guerra-Varela, J.; Gonzalez-Aparicio, M.; Ricobaraza, A.; Vales, A.; Gonzalez-Aseguinolaza, G.; Hernandez-Alcoceba, R.; Sánchez, L. Danio rerio as model organism for adenoviral vector evaluation. Genes 2019, 10, 1053. [Google Scholar] [CrossRef]
- Wen, J.; Ke, Z.; Wang, Y.; Li, Y.; Zhang, D.; Mo, X.; Yin, J.; Shi, C.; Zhou, W.; Zheng, S.; et al. Coxsackievirus and adenovirus receptor inhibits tilapia lake virus infection via binding to viral segment 8 and 10 encoded protein. Fish Shellfish Immunol. 2024, 146, 109438. [Google Scholar] [CrossRef]
- Petrella, J.; Cohen, C.J.; Gaetz, J.; Bergelson, J.M. A zebrafish coxsackievirus and adenovirus receptor homologue interacts with coxsackie B virus and adenovirus. J. Virol. 2002, 76, 10503–10506. [Google Scholar] [CrossRef]
- Overturf, K.; LaPatra, S.; Reynolds, P.N. The effectiveness of adenoviral vectors to deliver and express genes in rainbow trout, Oncorhynchus mykiss (Walbaum). J. Fish Dis. 2003, 26, 91–101. [Google Scholar] [CrossRef]
- Kawasaki, T.; Saito, K.; Mitsui, K.; Ikawa, M.; Yamashita, M.; Taniguchi, Y.; Takeda, S.; Mitani, K.; Sakai, N. Introduction of a foreign gene into zebrafish and medaka cells using adenoviral vectors. Zebrafish 2009, 6, 253–258. [Google Scholar] [CrossRef] [PubMed]
- Li, S.; Hu, Y.; Li, X.; Han, S.; Zhang, B.; Yan, Z.; Xue, R.; Gao, Q.; Wu, J.; Zhao, X.; et al. Development of a live vector vaccine against infectious pancreatic necrosis virus in rainbow trout. Aquaculture 2020, 524, 735275. [Google Scholar] [CrossRef]
- Li, S.; Xie, H.; Yan, Z.; Li, B.; Wu, P.; Qian, X.; Zhang, X.; Wu, J.; Liu, J.; Zhao, X. Development of a live vector vaccine against infectious hematopoietic necrosis virus in rainbow trout. Fish Shellfish Immunol. 2019, 89, 516–524. [Google Scholar] [CrossRef] [PubMed]
- Bandín, I.; Souto, S. Betanodavirus and VER disease: A 30-year research review. Pathogens 2020, 9, 106. [Google Scholar] [CrossRef] [PubMed]
- Valero, Y.; Cuesta, A. Reassortant viruses threatening fish aquaculture. Rev. Aquac. 2023, 15, 1720–1731. [Google Scholar] [CrossRef]
- Dinh-Hung, N.; Sangpo, P.; Kruangkum, T.; Kayansamruaj, P.; Rung-Ruangkijkrai, T.; Senapin, S.; Rodkhum, C.; Dong, H.T. Dissecting the localization of Tilapia tilapinevirus in the brain of the experimentally infected Nile tilapia, Oreochromis niloticus (L.). J. Fish Dis. 2021, 44, 1053–1064. [Google Scholar] [CrossRef]
- Hu, X.; Fu, X.; Li, N.; Dong, X.; Zhao, L.; Lan, J.; Ji, W.; Zhou, W.; Ai, T.; Wu, S.; et al. Transcriptomic analysis of Mandarin fish brain cells infected with infectious spleen and kidney necrosis virus with an emphasis on retinoic acid-inducible gene 1-like receptors and apoptosis pathways. Fish Shellfish Immunol. 2015, 45, 619–629. [Google Scholar] [CrossRef]
- Müller, A.; Sutherland, B.J.G.; Koop, B.F.; Johnson, S.C.; Garver, K.A. Infectious hematopoietic necrosis virus (IHNV) persistence in Sockeye Salmon: Influence on brain transcriptome and subsequent response to the viral mimic poly(I:C). BMC Genom. 2015, 16, 634. [Google Scholar] [CrossRef]
- Chaves-Pozo, E.; Bandín, I.; Olveira, J.G.; Esteve-Codina, A.; Gómez-Garrido, J.; Dabad, M.; Alioto, T.; Ángeles Esteban, M.; Cuesta, A. European sea bass brain DLB-1 cell line is susceptible to nodavirus: A transcriptomic study. Fish Shellfish Immunol. 2019, 86, 14–24. [Google Scholar] [CrossRef]
- Ruiz-Palacios, M.; Esteban, M.Á.; Cuesta, A. Establishment of a brain cell line (SaB-1) from gilthead seabream and its application to fish virology. Fish Shellfish Immunol. 2020, 106, 161–166. [Google Scholar] [CrossRef]
- Valero, Y.; López-Vázquez, C.; Souto, S.; Olveira, J.G.; Cuesta, A.; Bandín, I. Differential nervous necrosis virus (NNV) replication in five putative susceptible cell lines. Pathogens 2021, 10, 1565. [Google Scholar] [CrossRef] [PubMed]
- Thiagarajan, R.; Wilhelm, J.; Tewolde, T.; Li, Y.; Rich, M.M.; Engisch, K.L. Enhancement of asynchronous and train-evoked exocytosis in bovine adrenal chromaffin cells infected with a replication deficient adenovirus. J. Neurophysiol. 2005, 94, 3278–3291. [Google Scholar] [CrossRef][Green Version]
- Bewley, M.C.; Springer, K.; Zhang, Y.-B.; Freimuth, P.; Flanagan, J.M. Structural analysis of the mechanism of adenovirus binding to its human cellular receptor, CAR. Science 1999, 286, 1579–1583. [Google Scholar] [CrossRef]
- Seiradake, E.; Cusack, S. Crystal structure of enteric adenovirus serotype 41 short fiber head. J. Virol. 2005, 79, 14088–14094. [Google Scholar] [CrossRef]
- Miralles, M.; Segura, M.M.; Puig, M.; Bosch, A.; Chillon, M. Efficient amplification of chimeric Adenovirus 5/40s vectors carrying the short fiber protein of Ad40 in suspension cell cultures. PLoS ONE 2012, 7, e42073. [Google Scholar] [CrossRef][Green Version]
- Ortega-Villaizan, M.d.M.; Chico, V.; Pérez, L. Fish innate immune response to viral infection—An overview of five major antiviral genes. Viruses 2022, 14, 1546. [Google Scholar] [CrossRef]
- Zhao, X.; Yan, X.; Huo, R.; Xu, T. IRF3 enhances NF-κB activation by targeting IκBα for degradation in teleost fish. Dev. Comp. Immunol. 2020, 106, 103632. [Google Scholar] [CrossRef]
- Xu, X.; Li, M.; Wu, C.; Li, D.; Jiang, Z.; Liu, C.; Cheng, B.; Mao, H.; Hu, C. The Fish-Specific Protein Kinase (PKZ) Initiates Innate Immune Responses via IRF3- and ISGF3-like Mediated Pathways. Front. Immunol. 2019, 10, 582. [Google Scholar] [CrossRef]
- Huang, S.; Huang, Y.; Su, T.; Huang, R.; Su, L.; Wu, Y.; Weng, S.; He, J.; Xie, J. Orange-spotted grouper nervous necrosis virus-encoded protein A induces interferon expression via RIG-I/MDA5-MAVS-TBK1-IRF3 signaling in fish cells. Microbiol. Spectr. 2023, 12, e04532-22. [Google Scholar] [CrossRef]
- Valero, Y.; Morcillo, P.; Meseguer, J.; Buonocore, F.; Esteban, M.Á.; Chaves-Pozo, E.; Cuesta, A. Characterization of the interferon pathway in the teleost fish gonad against the vertically transmitted viral nervous necrosis virus. J. Gen. Virol. 2015, 96, 2176–2187. [Google Scholar] [CrossRef]
- Krishnan, R.; Kurcheti, P.P.; Mushtaq, Z.; K, J.; Naik T, V. Interferon-regulatory factors, IRF3 and IRF7 in Asian seabass, Lates calcarifer: Characterization, ontogeny and transcriptional modulation upon challenge with nervous necrosis virus. Fish Shellfish Immunol. 2019, 89, 468–476. [Google Scholar] [CrossRef] [PubMed]
- Valero, Y.; Boughlala, B.; Arizcun, M.; Patel, S.; Fiksdal, I.U.; Esteban, M.Á.; De Juan, J.; Meseguer, J.; Chaves-Pozo, E.; Cuesta, A. Genes related to cell-mediated cytotoxicity and interferon response are induced in the retina of European sea bass upon intravitreal infection with nodavirus. Fish Shellfish Immunol. 2018, 74, 627–636. [Google Scholar] [CrossRef] [PubMed]
- Gémez-Mata, J.; Labella, A.M.; Bandín, I.; Borrego, J.J.; García-Rosado, E. Immunogene expression analysis in betanodavirus infected-Senegalese sole using an OpenArray® platform. Gene 2021, 774, 145430. [Google Scholar] [CrossRef]


| Species | Protein Name | Gene Name | Accession Number | Sequence (5′-3′) | |
|---|---|---|---|---|---|
| European sea bass | Mx Interferon-induced GTP-binding protein Mx | mx | AM228977, HQ237501 AY424961 | F | GAAGAAGGGCTACATGATCGTC |
| R | CCGTCATTGTAGAGAGTGTGGA | ||||
| Interferon regulatory factor 3 | irf3 | CBN81356 | F | AGAGGTGAGTGGCAATGGTC | |
| R | GAGCAGTTTGAAGCCTTTGG | ||||
| Elongation factor 1 alpha | ef1a | AJ866727 | F | CGTTGGCTTCAACATCAAGA | |
| R | GAAGTTGTCTGCTCCCTTGG | ||||
| Gilthead seabream | Mx Interferon-induced GTP-binding protein Mx | mx | FJ490556, FJ490555, FJ652200 | F | AAGAGGAGGACGAGGAGGAG |
| R | CATCCCAGATCCTGGTCAGT | ||||
| Interferon regulatory factor 3 | irf3 | AM956899 | F | TCAGAATGCCCCAAGAGATT | |
| R | AGAGTCTCCGCCTTCAGATG | ||||
| Elongation factor 1 alpha | ef1a | AF184170030 | F | CTTCAACGCTCAGGTCATCAT | |
| R | GCACAGCGAAACGACCAAGGGGA | ||||
| Human | Mx Interferon-induced GTP-binding protein Mx1 | mx1 | NM_001144925 | F | CTCCGACACGAGTTCCACAA |
| R | GGCGGTTCTGTGGAGGTTAA | ||||
| Interferon regulatory factor 3 | irf3 | BC071721 | F | AGGGGAGTGATGAGCTACGT | |
| R | GCTCACTGCCCAGTATGTGT | ||||
| Elongation factor 1 alpha | ef1a | BC029337 | F | GTACTGTTCCTGTTGGCCGA | |
| R | GCGCTTATTTGGCCTGGATG | ||||
Disclaimer/Publisher’s Note: The statements, opinions and data contained in all publications are solely those of the individual author(s) and contributor(s) and not of MDPI and/or the editor(s). MDPI and/or the editor(s) disclaim responsibility for any injury to people or property resulting from any ideas, methods, instructions or products referred to in the content. |
© 2024 by the authors. Licensee MDPI, Basel, Switzerland. This article is an open access article distributed under the terms and conditions of the Creative Commons Attribution (CC BY) license (https://creativecommons.org/licenses/by/4.0/).
Share and Cite
Cuesta, A.; Valero, Y. Fish Brain Cell Lines Can Be Infected with Adenoviral Vectors and Support Transgene Expression—An In Vitro Approach. Int. J. Mol. Sci. 2024, 25, 13357. https://doi.org/10.3390/ijms252413357
Cuesta A, Valero Y. Fish Brain Cell Lines Can Be Infected with Adenoviral Vectors and Support Transgene Expression—An In Vitro Approach. International Journal of Molecular Sciences. 2024; 25(24):13357. https://doi.org/10.3390/ijms252413357
Chicago/Turabian StyleCuesta, Alberto, and Yulema Valero. 2024. "Fish Brain Cell Lines Can Be Infected with Adenoviral Vectors and Support Transgene Expression—An In Vitro Approach" International Journal of Molecular Sciences 25, no. 24: 13357. https://doi.org/10.3390/ijms252413357
APA StyleCuesta, A., & Valero, Y. (2024). Fish Brain Cell Lines Can Be Infected with Adenoviral Vectors and Support Transgene Expression—An In Vitro Approach. International Journal of Molecular Sciences, 25(24), 13357. https://doi.org/10.3390/ijms252413357

