Exploring the Promoter Generation and Prediction of Halomonas spp. Based on GAN and Multi-Model Fusion Methods
Abstract
1. Introduction
2. Results
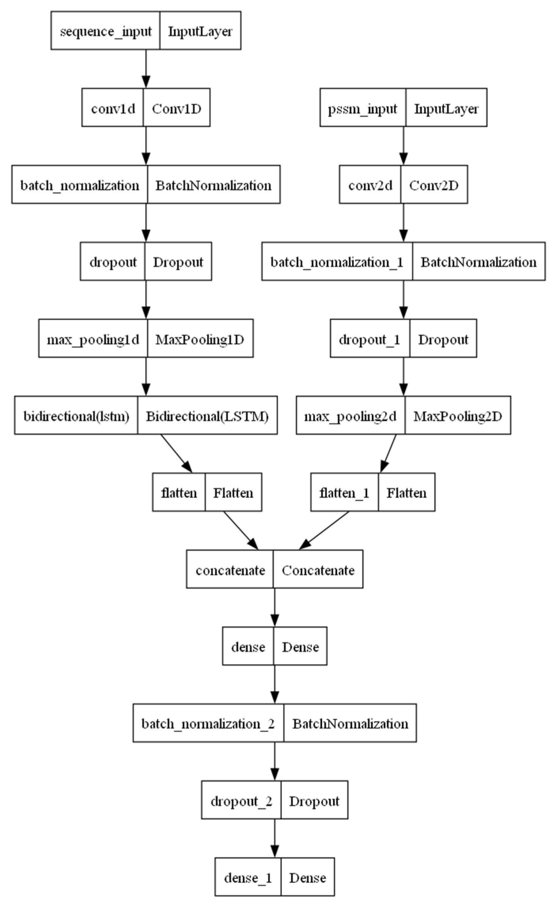
2.1. Development and Validation of the Promoter Prediction Model
2.2. Analysis of Quantile Hit Rates Across Models on the Test Set
2.3. Analysis of Quantile Hit Rates Across Models on Out-of-Sample Mutant Promoters
2.4. Hit Statistics Analysis of Each Model on the Test Set and Out-of-Sample Mutant Promoters
3. Discussion
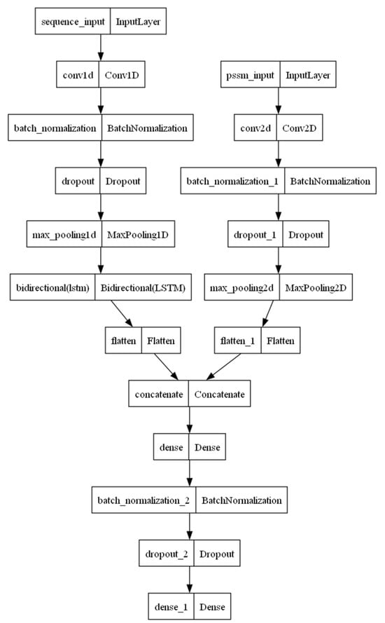
4. Materials and Methods
4.1. Dataset Construction
4.2. Construction of the GAN Model for Promoter Generation
4.3. Promoter Strength Prediction Model
4.4. Feature Engineering Method
4.4.1. String Feature Extraction Methods
4.4.2. Machine Learning Model Features: Non-String-Based Feature Engineering
4.5. Strains and Cultivation
5. Conclusions
Author Contributions
Funding
Institutional Review Board Statement
Informed Consent Statement
Data Availability Statement
Conflicts of Interest
References
- Cazier, A.P.; Blazeck, J. Advances in promoter engineering: Novel applications and predefined transcriptional control. Biotechnol. J. 2021, 16, 2100239. [Google Scholar] [CrossRef] [PubMed]
- Yang, F.; Wang, H.; Zhao, C.; Zhang, L.; Liu, X.; Park, H.; Yuan, Y.; Ye, J.-W.; Wu, Q.; Chen, G.-Q. Metabolic engineering of Halomonasbluephagenesis for production of five carbon molecular chemicals derived from L-lysine. Metab. Eng. 2024, 81, 227–237. [Google Scholar] [CrossRef] [PubMed]
- Zhang, X.; Zhao, C.; Shao, M.W.; Chen, Y.L.; Liu, P.; Chen, G.Q. The roadmap of bioeconomy in China. Eng. Biol. 2022, 6, 71–81. [Google Scholar] [CrossRef]
- Blazeck, J.; Alper, H.S. Promoter engineering: Recent advances in controlling transcription at the most fundamental level. Biotechnol. J. 2013, 8, 46–58. [Google Scholar] [CrossRef]
- Hammer, K.; Mijakovic, I.; Jensen, P.R. Synthetic promoter libraries–tuning of gene expression. Trends Biotechnol. 2006, 24, 53–55. [Google Scholar] [CrossRef]
- Zhao, C.; Zheng, T.; Feng, Y.; Wang, X.; Zhang, L.; Hu, Q.; Chen, J.; Wu, F.; Chen, G.-Q. Engineered Halomonas spp. for production of l-Lysine and cadaverine. Bioresour. Technol. 2022, 349, 126865. [Google Scholar] [CrossRef]
- Guiziou, S.; Sauveplane, V.; Chang, H.-J.; Clerté, C.; Declerck, N.; Jules, M.; Bonnet, J. A part toolbox to tune genetic expression in Bacillus subtilis. Nucleic Acids Res. 2016, 44, 7495–7508. [Google Scholar]
- De Mey, M.; Maertens, J.; Lequeux, G.J.; Soetaert, W.K.; Vandamme, E.J. Construction and model-based analysis of a promoter library for E. coli: An indispensable tool for metabolic engineering. BMC Biotechnol. 2007, 7, 34. [Google Scholar] [CrossRef]
- Portela, R.M.C.; Vogl, T.; Kniely, C.; Fischer, J.E.; Oliveira, R.; Glieder, A. Synthetic core promoters as universal parts for fine-tuning expression in different yeast species. ACS Synth. Biol. 2017, 6, 471–484. [Google Scholar] [CrossRef]
- Alper, H.; Fischer, C.; Nevoigt, E.; Stephanopoulos, G. Tuning genetic control through promoter engineering. Proc. Natl. Acad. Sci. USA 2005, 102, 12678–12683. [Google Scholar] [CrossRef]
- Lyu, Y.; He, W.; Li, S.; Zou, Q.; Guo, F. iPro2L-PSTKNC: A two-layer predictor for discovering various types of promoters by position specific of nucleotide composition. IEEE J. Biomed. Health Inform. 2020, 25, 2329–2337. [Google Scholar] [CrossRef] [PubMed]
- Wu, W.; Liu, M. A Method for Yeast Promoter Strength Prediction Based on a Branched CNN Feature Extractor. In Proceedings of the 14th International Conference on Bioinformatics and Biomedical Technology, Xi’an, China, 27–29 May 2022; pp. 151–157. [Google Scholar]
- Amjad, A.; Ahmed, S.; Kabir, M.; Arif, M.; Alam, T. A novel deep learning identifier for promoters and their strength using heterogeneous features. Methods 2024, 230, 119–128. [Google Scholar] [CrossRef] [PubMed]
- Li, H.; Shi, L.; Gao, W.; Zhang, Z.; Zhang, L.; Zhao, Y.; Wang, G. dPromoter-XGBoost: Detecting promoters and strength by combining multiple descriptors and feature selection using XGBoost. Methods 2022, 204, 215–222. [Google Scholar] [CrossRef] [PubMed]
- Li, Y.; Chen, C.-Y.; Wasserman, W.W. Deep feature selection: Theory and application to identify enhancers and promoters. J. Comput. Biol. 2016, 23, 322–336. [Google Scholar] [CrossRef]
- Liang, Y.; Zhang, S.; Qiao, H.; Yao, Y. iPromoter-ET: Identifying promoters and their strength by extremely randomized trees-based feature selection. Anal. Biochem. 2021, 630, 114335. [Google Scholar] [CrossRef]
- Paul, S.; Olymon, K.; Martinez, G.S.; Sarkar, S.; Yella, V.R.; Kumar, A. MLDSPP: Bacterial promoter prediction tool using DNA structural properties with machine learning and explainable AI. J. Chem. Inf. Model. 2024, 64, 2705–2719. [Google Scholar] [CrossRef]
- Qiao, H.; Zhang, S.; Xue, T.; Wang, J.; Wang, B. iPro-GAN: A novel model based on generative adversarial learning for identifying promoters and their strength. Comput. Methods Programs Biomed. 2022, 215, 106625. [Google Scholar] [CrossRef]
- Raza, A.; Alam, W.; Khan, S.; Tahir, M.; Chong, K.T. iPro-TCN: Prediction of DNA promoters recognition and their strength using temporal convolutional network. IEEE Access 2023, 11, 66113–66121. [Google Scholar] [CrossRef]
- Tahir, M.; Hayat, M.; Gul, S.; Chong, K.T. An intelligent computational model for prediction of promoters and their strength via natural language processing. Chemom. Intell. Lab. Syst. 2020, 202, 104034. [Google Scholar] [CrossRef]
- Tayara, H.; Tahir, M.; Chong, K.T. Identification of prokaryotic promoters and their strength by integrating heterogeneous features. Genomics 2020, 112, 1396–1403. [Google Scholar] [CrossRef]
- Wang, J.; Ungar, L.H.; Tseng, H.; Hannenhalli, S. MetaProm: A neural network based meta-predictor for alternative human promoter prediction. BMC Genom. 2007, 8, 374. [Google Scholar] [CrossRef] [PubMed]
- Xiao, X.; Xu, Z.-C.; Qiu, W.-R.; Wang, P.; Ge, H.-T.; Chou, K.-C. iPSW (2L)-PseKNC: A two-layer predictor for identifying promoters and their strength by hybrid features via pseudo K-tuple nucleotide composition. Genomics 2019, 111, 1785–1793. [Google Scholar] [CrossRef] [PubMed]
- Yang, W.; Li, D.; Huang, R. EVMP: Enhancing machine learning models for synthetic promoter strength prediction by Extended Vision Mutant Priority framework. Front. Microbiol. 2023, 14, 1215609. [Google Scholar] [CrossRef] [PubMed]
- Zhang, Z.-M.; Zhao, J.-P.; Wei, P.-J.; Zheng, C.-H. iPromoter-CLA: Identifying promoters and their strength by deep capsule networks with bidirectional long short-term memory. Comput. Methods Programs Biomed. 2022, 226, 107087. [Google Scholar] [CrossRef]
- Zhao, M.; Yuan, Z.; Wu, L.; Zhou, S.; Deng, Y. Precise prediction of promoter strength based on a de novo synthetic promoter library coupled with machine learning. ACS Synth. Biol. 2021, 11, 92–102. [Google Scholar] [CrossRef]
- Thomason, M.K.; Bischler, T.; Eisenbart, S.K.; Förstner, K.U.; Zhang, A.; Herbig, A.; Nieselt, K.; Sharma, C.M.; Storz, G. Global transcriptional start site mapping using differential RNA sequencing reveals novel antisense RNAs in Escherichia coli. J. Bacteriol. 2015, 197, 18–28. [Google Scholar] [CrossRef]
- Hoang, T.; Yin, C.; Yau, S.S.T. Numerical encoding of DNA sequences by chaos game representation with application in similarity comparison. Genomics 2016, 108, 134–142. [Google Scholar] [CrossRef]
- Beckstette, M.; Homann, R.; Giegerich, R.; Kurtz, S. Fast index based algorithms and software for matching position specific scoring matrices. BMC Bioinform. 2006, 7, 389. [Google Scholar] [CrossRef]
- Panchenko, A.R.; Bryant, S.H. A comparison of position-specific score matrices based on sequence and structure alignments. Protein Sci. 2002, 11, 361–370. [Google Scholar] [CrossRef]
- cheol Jeong, J.; Lin, X.; Chen, X.-W. On position-specific scoring matrix for protein function prediction. IEEE/ACM Trans. Comput. Biol. Bioinform. 2010, 8, 308–315. [Google Scholar] [CrossRef]
- Blaisdell, B.E. A measure of the similarity of sets of sequences not requiring sequence alignment. Proc. Natl. Acad. Sci. USA 1986, 83, 5155–5159. [Google Scholar] [CrossRef] [PubMed]
- Wu, T.-J.; Burke, J.P.; Davison, D.B. A measure of DNA sequence dissimilarity based on Mahalanobis distance between frequencies of words. Biometrics 1997, 53, 1431–1439. [Google Scholar] [CrossRef] [PubMed]
- Kantorovitz, M.R.; Robinson, G.E.; Sinha, S. A statistical method for alignment-free comparison of regulatory sequences. Bioinformatics 2007, 23, i249–i255. [Google Scholar] [CrossRef] [PubMed]
- Mikolov, T.; Sutskever, I.; Chen, K.; Corrado, G.S.; Dean, J. Distributed representations of words and phrases and their compositionality. Adv. Neural Inf. Process. Syst. 2013, 26, 1–9. [Google Scholar]
- Mikolov, T. Efficient estimation of word representations in vector space. arXiv 2013, arXiv:1301.3781. [Google Scholar]
- Ren, R.; Yin, C.; Yau, S.S.-T. kmer2vec: A novel method for comparing DNA sequences by word2vec embedding. J. Comput. Biol. 2022, 29, 1001–1021. [Google Scholar] [CrossRef]
- Shastry, K.A.; Sanjay, H.A. Machine Learning for Bioinformatics. Statistical Modelling and Machine Learning Principles for Bioinformatics Techniques, Tools, and Applications; Springer Nature: Berlin/Heidelberg, Germany, 2020; pp. 25–39. [Google Scholar]
- Walker, A.S.; Clardy, J. A machine learning bioinformatics method to predict biological activity from biosynthetic gene clusters. J. Chem. Inf. Model. 2021, 61, 2560–2571. [Google Scholar] [CrossRef]
- King, O.D. Bounds for DNA codes with constant GC-content. arXiv 2003, arXiv:math/0306197. [Google Scholar] [CrossRef]
- Waldhör, T. The spatial autocorrelation coefficient Moran’s I under heteroscedasticity. Stat. Med. 1996, 15, 887–892. [Google Scholar] [CrossRef]
- Li, M.; Fan, Y.; Zhang, Y.; Lv, Z. Using sequence similarity based on CKSNP features and a graph neural network model to identify miRNA–disease associations. Genes 2022, 13, 1759. [Google Scholar] [CrossRef]
- He, W.; Jia, C. EnhancerPred2. 0: Predicting enhancers and their strength based on position-specific trinucleotide propensity and electron–ion interaction potential feature selection. Mol. Biosyst. 2017, 13, 767–774. [Google Scholar] [CrossRef] [PubMed]
- Naeem, S.M.; Mabrouk, M.S.; Eldosoky, M.A.; Sayed, A.Y. Moment invariants for cancer classification based on electron–ion interaction pseudo potentials (EIIP). Netw. Model. Anal. Health Inform. Bioinform. 2020, 9, 63. [Google Scholar] [CrossRef]
- Shen, R.; Yin, J.; Ye, J.-W.; Xiang, R.-J.; Ning, Z.-Y.; Huang, W.-Z.; Chen, G.-Q. Promoter engineering for enhanced P (3HB-co-4HB) production by Halomonasbluephagenesis. ACS Synth. Biol. 2018, 7, 1897–1906. [Google Scholar] [CrossRef] [PubMed]












Disclaimer/Publisher’s Note: The statements, opinions and data contained in all publications are solely those of the individual author(s) and contributor(s) and not of MDPI and/or the editor(s). MDPI and/or the editor(s) disclaim responsibility for any injury to people or property resulting from any ideas, methods, instructions or products referred to in the content. |
© 2024 by the authors. Licensee MDPI, Basel, Switzerland. This article is an open access article distributed under the terms and conditions of the Creative Commons Attribution (CC BY) license (https://creativecommons.org/licenses/by/4.0/).
Share and Cite
Zhao, C.; Guan, Y.; Yan, S.; Li, J. Exploring the Promoter Generation and Prediction of Halomonas spp. Based on GAN and Multi-Model Fusion Methods. Int. J. Mol. Sci. 2024, 25, 13137. https://doi.org/10.3390/ijms252313137
Zhao C, Guan Y, Yan S, Li J. Exploring the Promoter Generation and Prediction of Halomonas spp. Based on GAN and Multi-Model Fusion Methods. International Journal of Molecular Sciences. 2024; 25(23):13137. https://doi.org/10.3390/ijms252313137
Chicago/Turabian StyleZhao, Cuihuan, Yuying Guan, Shuan Yan, and Jiahang Li. 2024. "Exploring the Promoter Generation and Prediction of Halomonas spp. Based on GAN and Multi-Model Fusion Methods" International Journal of Molecular Sciences 25, no. 23: 13137. https://doi.org/10.3390/ijms252313137
APA StyleZhao, C., Guan, Y., Yan, S., & Li, J. (2024). Exploring the Promoter Generation and Prediction of Halomonas spp. Based on GAN and Multi-Model Fusion Methods. International Journal of Molecular Sciences, 25(23), 13137. https://doi.org/10.3390/ijms252313137

