Transgenerational Plasticity Enhances the Tolerance of Duckweed (Lemna minor) to Stress from Exudates of Microcystis aeruginosa
Abstract
1. Introduction
2. Results
2.1. TGP of Duckweed to Different Concentrations of MaE in P1–P3
2.2. Effects of P1 Environment on P4 Populations
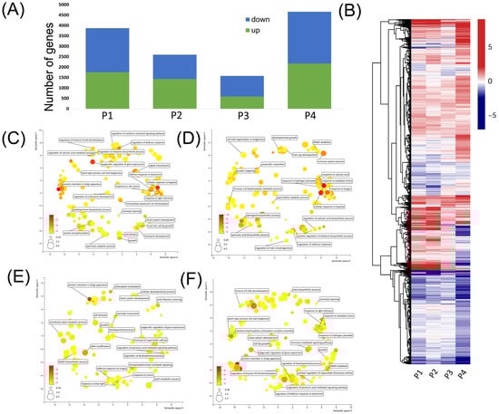
2.3. RNA Sequencing of Duckweed
2.4. Characterization of MaE-Responsive Genes and TMGs
2.5. Gene Co-Expression Modules Related to Measured Traits
2.6. Validation of Gene Expression Revealed by RNA Sequencing
3. Discussion
3.1. TGP as a Mechanism for Offspring Resilience to MaE in Duckweed
3.2. Linking Gene Expression to Adaptive Phenotypic Changes
4. Material and Methods
4.1. Cultivation of M. aeruginosa and Duckweed
4.2. Treatment of Duckweed Exposure to MaE
4.3. Trait Measurement
4.4. Transcriptome Sequencing and Data Analysis
4.5. Identification of Transcriptional Memory Genes
4.6. Gene Co-Expression Network Analysis
4.7. Quantitative Real-Time PCR Verification of Genes
5. Conclusions
Supplementary Materials
Author Contributions
Funding
Institutional Review Board Statement
Informed Consent Statement
Data Availability Statement
Conflicts of Interest
References
- Pigliucci, M.; Murren, C.J.; Schlichting, C.D. Phenotypic Plasticity and Evolution by Genetic Assimilation. J. Exp. Biol. 2006, 209, 2362–2367. [Google Scholar] [CrossRef] [PubMed]
- Sultan, S.E. Phenotypic Plasticity for Plant Development, Function and Life History. Trends Plant Sci. 2000, 5, 537–542. [Google Scholar] [CrossRef] [PubMed]
- Bell, A.M.; Hellmann, J.K. An Integrative Framework for Understanding the Mechanisms and Multigenerational Consequences of Transgenerational Plasticity. Annu. Rev. Ecol. Evol. Syst. 2019, 50, 97–118. [Google Scholar] [CrossRef] [PubMed]
- Galloway, L.F.; Etterson, J.R. Transgenerational Plasticity Is Adaptive in the Wild. Science 2007, 318, 1134–1136. [Google Scholar] [CrossRef]
- Herman, J.J.; Sultan, S.E. Adaptive Transgenerational Plasticity in Plants: Case Studies, Mechanisms, and Implications for Natural Populations. Front. Plant Sci. 2011, 2, 102. [Google Scholar] [CrossRef]
- Colicchio, J.M.; Herman, J. Empirical Patterns of Environmental Variation Favor Adaptive Transgenerational Plasticity. Ecol. Evol. 2020, 10, 1648–1665. [Google Scholar] [CrossRef]
- Latzel, V.; Klimešová, J. Transgenerational Plasticity in Clonal Plants. Evol. Ecol. 2010, 24, 1537–1543. [Google Scholar] [CrossRef]
- Bonduriansky, R. Plasticity across Generations. In Phenotypic Plasticity & Evolution; CRC Press: Boca Raton, FL, USA, 2021; pp. 327–348. [Google Scholar]
- Leimar, O.; McNamara, J.M. The Evolution of Transgenerational Integration of Information in Heterogeneous Environments. Am. Nat. 2015, 185, E55–E69. [Google Scholar] [CrossRef]
- Verhoeven, K.J.; Preite, V. Epigenetic Variation in Asexually Reproducing Organisms. Evolution 2014, 68, 644–655. [Google Scholar] [CrossRef]
- Li, G.; Zhao, Y.; Liu, F.; Shi, M.; Guan, Y.; Zhang, T.; Zhao, F.; Qiao, Q.; Geng, Y. Transcriptional Memory of Gene Expression across Generations Participates in Transgenerational Plasticity of Field Pennycress in Response to Cadmium Stress. Front. Plant Sci. 2022, 13, 953794. [Google Scholar] [CrossRef]
- Vu, W.T.; Chang, P.L.; Moriuchi, K.S.; Friesen, M.L. Genetic Variation of Transgenerational Plasticity of Offspring Germination in Response to Salinity Stress and the Seed Transcriptome of Medicago truncatula. BMC Evol. Biol. 2015, 15, 59. [Google Scholar] [CrossRef] [PubMed]
- Clark, M.S.; Suckling, C.C.; Cavallo, A.; Mackenzie, C.L.; Thorne, M.A.; Davies, A.J.; Peck, L.S. Molecular Mechanisms Underpinning Transgenerational Plasticity in the Green Sea Urchin Psammechinus miliaris. Sci. Rep. 2019, 9, 952. [Google Scholar] [CrossRef] [PubMed]
- Harke, M.J.; Steffen, M.M.; Gobler, C.J.; Otten, T.G.; Wilhelm, S.W.; Wood, S.A.; Paerl, H.W. A Review of the Global Ecology, Genomics, and Biogeography of the Toxic Cyanobacterium, Microcystis Spp. Harmful Algae 2016, 54, 4–20. [Google Scholar] [CrossRef] [PubMed]
- Massey, I.Y.; Al Osman, M.; Yang, F. An Overview on Cyanobacterial Blooms and Toxins Production: Their Occurrence and Influencing Factors. Toxin Rev. 2022, 41, 326–346. [Google Scholar] [CrossRef]
- Zheng, G.; Xu, R.; Chang, X.; Hilt, S.; Wu, C. Cyanobacteria Can Allelopathically Inhibit Submerged Macrophytes: Effects of Microcystis Aeruginosa Extracts and Exudates on Potamogeton malaianus. Aquat. Bot. 2013, 109, 1–7. [Google Scholar] [CrossRef]
- Kováts, N.; Ács, A.; Paulovrrs, G.; Vasas, G. Response of Lemna Minor Clones to Microcystis Toxicity. Appl. Ecol. Environ. Res. 2011, 9, 17–26. [Google Scholar] [CrossRef]
- Yi, D.; Yijun, Z.; Xue, B.; Zhihui, F.; Kai, C. Phytotoxic Effects of Cyanobacteria Extract on Lemna Minor and Myriophyllum Spicatum Phyto-tolerance and Superoxide Dismutase Activity. Environ. Toxicol. Int. J. 2009, 24, 304–308. [Google Scholar] [CrossRef] [PubMed]
- Zhou, Y.; Xu, J.; MacIsaac, H.J.; McKay, R.M.; Xu, R.; Pei, Y.; Zi, Y.; Li, J.; Qian, Y.; Chang, X. Comparative Metabolomic Analysis of Exudates of Microcystin-Producing and Microcystin-Free Microcystis Aeruginosa strains. Front. Microbiol. 2023, 13, 1075621. [Google Scholar] [CrossRef]
- Zi, Y.; Barker, J.R.; MacIsaac, H.J.; Zhang, R.; Gras, R.; Chiang, Y.-C.; Zhou, Y.; Lu, F.; Cai, W.; Sun, C. Identification of Neurotoxic Compounds in Cyanobacteria Exudate Mixtures. Sci. Total Environ. 2023, 857, 159257. [Google Scholar] [CrossRef]
- Xu, R.; Hilt, S.; Pei, Y.; Yin, L.; Wang, X.; Chang, X. Growth Phase-Dependent Allelopathic Effects of Cyanobacterial Exudates on Potamogeton crispus L. Seedlings. Hydrobiologia 2016, 767, 137–149. [Google Scholar] [CrossRef]
- Cai, W.; MacIsaac, H.J.; Xu, R.; Zhang, J.; Pan, X.; Zhang, Y.; Yang, J.; Dixon, B.; Li, J.; Zi, Y. Abnormal Neurobehavior in Fish Early Life Stages after Exposure to Cyanobacterial Exudates. Ecotoxicol. Environ. Saf. 2022, 245, 114119. [Google Scholar] [CrossRef] [PubMed]
- Jiang, M.; Zhou, Y.; Wang, N.; Xu, L.; Zheng, Z.; Zhang, J. Allelopathic Effects of Harmful Algal Extracts and Exudates on Biofilms on Leaves of Vallisneria Natans. Sci. Total Environ. 2019, 655, 823–830. [Google Scholar] [CrossRef] [PubMed]
- Ekperusi, A.O.; Sikoki, F.D.; Nwachukwu, E.O. Application of Common Duckweed (Lemna minor) in Phytoremediation of Chemicals in the Environment: State and Future Perspective. Chemosphere 2019, 223, 285–309. [Google Scholar] [CrossRef] [PubMed]
- Ziegler, P.; Adelmann, K.; Zimmer, S.; Schmidt, C.; Appenroth, K. Relative in Vitro Growth Rates of Duckweeds (L Emnaceae)–the Most Rapidly Growing Higher Plants. Plant Biol. 2015, 17, 33–41. [Google Scholar] [CrossRef]
- Landolt, E.; Kandeler, R. Biosystematic Investigations in the Family of Duckweeds (Lemnaceae), Vol. 4: The Family of Lemnaceae-a Monographic Study, Vol. 2 (Phytochemistry, Physiology, Application, Bibliography); Veröffentlichungen des Geobototanischen Instituts der ETH, Stiftung Rübel Heft 95: Zürich, Switzerland, 1987; p. 638. [Google Scholar]
- Laird, R.A.; Barks, P.M. Skimming the Surface: Duckweed as a Model System in Ecology and Evolution. Am. J. Bot. 2018, 105, 1962–1966. [Google Scholar] [CrossRef]
- Sun, Z.; Zhao, X.; Li, G.; Yang, J.; Chen, Y.; Xia, M.; Hwang, I.; Hou, H. Metabolic Flexibility during a Trophic Transition Reveals the Phenotypic Plasticity of Greater Duckweed (Spirodela Polyrhiza 7498). New Phytol. 2023, 238, 1386–1402. [Google Scholar] [CrossRef] [PubMed]
- Li, D.; Li, G.; Chen, W.; Liu, Y. Interactions between a Cyanobacterial Bloom (Microcystis) and the Submerged Aquatic Plant Ceratophyllum Oryzetorum Kom. Chin. J. Oceanol. Limnol. 2009, 27, 38–42. [Google Scholar] [CrossRef]
- Agathokleous, E.; Calabrese, E.J.; Barceló, D. Environmental Hormesis: New Developments. Sci. Total Environ. 2024, 906, 167450. [Google Scholar] [CrossRef]
- Erofeeva, E.A. Plant Hormesis: The Energy Aspect of Low and High-Dose Stresses. Plant Stress 2024, 14, 100628. [Google Scholar] [CrossRef]
- Ding, W.-X.; Nam Ong, C. Role of Oxidative Stress and Mitochondrial Changes in Cyanobacteria-Induced Apoptosis and Hepatotoxicity. FEMS Microbiol. Lett. 2003, 220, 1–7. [Google Scholar] [CrossRef]
- Zulfiqar, F.; Ashraf, M. Proline Alleviates Abiotic Stress Induced Oxidative Stress in Plants. J. Plant Growth Regul. 2023, 42, 4629–4651. [Google Scholar] [CrossRef]
- Baek, G.; Saeed, M.; Choi, H.-K. Duckweeds: Their Utilization, Metabolites and Cultivation. Appl. Biol. Chem. 2021, 64, 1–15. [Google Scholar] [CrossRef] [PubMed]
- Richards, C.L.; Bossdorf, O.; Muth, N.Z.; Gurevitch, J.; Pigliucci, M. Jack of All Trades, Master of Some? On the Role of Phenotypic Plasticity in Plant Invasions. Ecol. Lett. 2006, 9, 981–993. [Google Scholar] [CrossRef] [PubMed]
- Halali, S.; Saastamoinen, M. Exploring Links between Climatic Predictability and the Evolution of Within-and Transgenerational Plasticity. Ecol. Evol. 2022, 12, e9662. [Google Scholar] [CrossRef] [PubMed]
- Walsh, M.R.; Castoe, T.; Holmes, J.; Packer, M.; Biles, K.; Walsh, M.; Munch, S.B.; Post, D.M. Local Adaptation in Transgenerational Responses to Predators. Proc. R. Soc. B Biol. Sci. 2016, 283, 20152271. [Google Scholar] [CrossRef]
- Morris, M.; Rogers, S.M. Integrating Phenotypic Plasticity within an Ecological Genomics Framework: Recent Insights from the Genomics, Evolution, Ecology, and Fitness of Plasticity. Ecol. Genomics Ecol. Evol. Genes Genomes 2013, 73–105. [Google Scholar] [CrossRef]
- Laitinen, R.A.; Nikoloski, Z. Genetic Basis of Plasticity in Plants. J. Exp. Bot. 2019, 70, 739–745. [Google Scholar] [CrossRef]
- Sommer, R.J. Phenotypic Plasticity: From Theory and Genetics to Current and Future Challenges. Genetics 2020, 215, 1–13. [Google Scholar] [CrossRef]
- Chaiwongsar, S.; Strohm, A.K.; Su, S.-H.; Krysan, P.J. Genetic Analysis of the Arabidopsis Protein Kinases MAP3Kε1 and MAP3Kε2 Indicates Roles in Cell Expansion and Embryo Development. Front. Plant Sci. 2012, 3, 228. [Google Scholar] [CrossRef]
- Yu, H.; Zhang, L.; Wang, W.; Tian, P.; Wang, W.; Wang, K.; Gao, Z.; Liu, S.; Zhang, Y.; Irish, V.F. TCP5 Controls Leaf Margin Development by Regulating KNOX and BEL-like Transcription Factors in Arabidopsis. J. Exp. Bot. 2021, 72, 1809–1821. [Google Scholar] [CrossRef]
- Chang, C.C.; Slesak, I.; Jordá, L.; Sotnikov, A.; Melzer, M.; Miszalski, Z.; Mullineaux, P.M.; Parker, J.E.; Karpinska, B.; Karpinski, S. Arabidopsis Chloroplastic Glutathione Peroxidases Play a Role in Cross Talk between Photooxidative Stress and Immune Responses. Plant Physiol. 2009, 150, 670–683. [Google Scholar] [CrossRef] [PubMed]
- Manara, A.; DalCorso, G.; Leister, D.; Jahns, P.; Baldan, B.; Furini, A. At SIA 1 AND At OSA 1: Two Abc1 Proteins Involved in Oxidative Stress Responses and Iron Distribution within Chloroplasts. New Phytol. 2014, 201, 452–465. [Google Scholar] [CrossRef] [PubMed]
- Sewelam, N.; Kazan, K.; Hüdig, M.; Maurino, V.G.; Schenk, P.M. The AtHSP17. 4C1 Gene Expression Is Mediated by Diverse Signals That Link Biotic and Abiotic Stress Factors with ROS and Can Be a Useful Molecular Marker for Oxidative Stress. Int. J. Mol. Sci. 2019, 20, 3201. [Google Scholar] [CrossRef] [PubMed]
- Cheng, W.; Xuexiu, C.; Hongjuan, D.; Difu, L.; Junyan, L. Allelopathic Inhibitory Effect of Myriophyllum aquaticum (Vell.) Verdc. on Microcystis Aeruginosa and Its Physiological Mechanism. Acta Ecol. Sin. 2008, 28, 2595–2603. [Google Scholar] [CrossRef]
- Braglia, L.; Lauria, M.; Appenroth, K.J.; Bog, M.; Breviario, D.; Grasso, A.; Gavazzi, F.; Morello, L. Duckweed Species Genotyping and Interspecific Hybrid Discovery by Tubulin-Based Polymorphism Fingerprinting. Front. Plant Sci. 2021, 12, 625670. [Google Scholar] [CrossRef]
- Braglia, L.; Ceschin, S.; Iannelli, M.A.; Bog, M.; Fabriani, M.; Frugis, G.; Gavazzi, F.; Gianì, S.; Mariani, F.; Muzzi, M.; et al. Characterization of the Cryptic Interspecific Hybrid Lemna×mediterranea by an Integrated Approach Provides New Insights into Duckweed Diversity. J. Exp. Bot. 2024, 75, 3092–3110. [Google Scholar] [CrossRef]
- Wan, N.; Song, L.-R.; Wang, R.-N.; Liu, J.-T. The Spatio-Temporal Distribution of Algal Biomass in Dianchi Lake and Its Impact Factors. Acta Hydrobiol. Sin. 2008, 32, 184–188. [Google Scholar] [CrossRef]
- Van Hoeck, A.; Horemans, N.; Monsieurs, P.; Cao, H.X.; Vandenhove, H.; Blust, R. The First Draft Genome of the Aquatic Model Plant Lemna Minor Opens the Route for Future Stress Physiology Research and Biotechnological Applications. Biotechnol. Biofuels 2015, 8, 188. [Google Scholar] [CrossRef]
- Langfelder, P.; Horvath, S. WGCNA: An R Package for Weighted Correlation Network Analysis. BMC Bioinform. 2008, 9, 559. [Google Scholar] [CrossRef]









Disclaimer/Publisher’s Note: The statements, opinions and data contained in all publications are solely those of the individual author(s) and contributor(s) and not of MDPI and/or the editor(s). MDPI and/or the editor(s) disclaim responsibility for any injury to people or property resulting from any ideas, methods, instructions or products referred to in the content. |
© 2024 by the authors. Licensee MDPI, Basel, Switzerland. This article is an open access article distributed under the terms and conditions of the Creative Commons Attribution (CC BY) license (https://creativecommons.org/licenses/by/4.0/).
Share and Cite
Li, G.; Zheng, T.; Wang, G.; Gu, Q.; Chang, X.; Qian, Y.; Xu, X.; Wang, Y.; Li, B.; Geng, Y. Transgenerational Plasticity Enhances the Tolerance of Duckweed (Lemna minor) to Stress from Exudates of Microcystis aeruginosa. Int. J. Mol. Sci. 2024, 25, 13027. https://doi.org/10.3390/ijms252313027
Li G, Zheng T, Wang G, Gu Q, Chang X, Qian Y, Xu X, Wang Y, Li B, Geng Y. Transgenerational Plasticity Enhances the Tolerance of Duckweed (Lemna minor) to Stress from Exudates of Microcystis aeruginosa. International Journal of Molecular Sciences. 2024; 25(23):13027. https://doi.org/10.3390/ijms252313027
Chicago/Turabian StyleLi, Gengyun, Tiantian Zheng, Gang Wang, Qian Gu, Xuexiu Chang, Yu Qian, Xiao Xu, Yi Wang, Bo Li, and Yupeng Geng. 2024. "Transgenerational Plasticity Enhances the Tolerance of Duckweed (Lemna minor) to Stress from Exudates of Microcystis aeruginosa" International Journal of Molecular Sciences 25, no. 23: 13027. https://doi.org/10.3390/ijms252313027
APA StyleLi, G., Zheng, T., Wang, G., Gu, Q., Chang, X., Qian, Y., Xu, X., Wang, Y., Li, B., & Geng, Y. (2024). Transgenerational Plasticity Enhances the Tolerance of Duckweed (Lemna minor) to Stress from Exudates of Microcystis aeruginosa. International Journal of Molecular Sciences, 25(23), 13027. https://doi.org/10.3390/ijms252313027
