Transcriptomic Study of Nicotiana tabacum Treated with the Bacterial Protein CspD Reveals Some Specific Abiotic Stress Responses
Abstract
1. Introduction
2. Results
2.1. Differential Gene Expression Analysis of SAR/ISR Marker Genes
2.2. Differential Gene Expression Analysis of ROS Scavenging Genes
2.3. RNA-Seq Anaysis of CspD-Induced Response in Tobacco
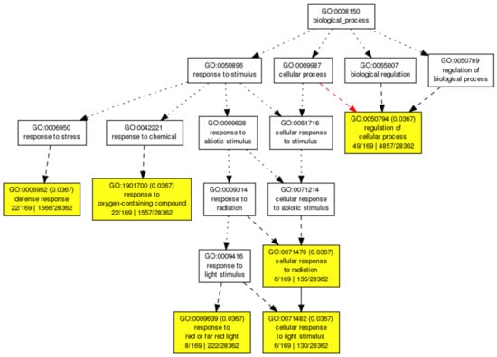
2.4. ORA Tests of the Arabidopsis Orthologs of High-Expression Tobacco DEGs
2.5. Comparative Study of the Results of the Defense Response Induction in Arabidopsis by CspD, flg22, OGs, and OMVs
2.6. RNA-Seq Validation
2.7. ROS Analysis Indicated Accumulation of Endogenous Superoxide After the CspD Treatment
3. Discussion
4. Materials and Methods
4.1. Plant Material and CspD Preparation
4.1.1. CspD Isolation
4.1.2. Growing and Treatment of Tobacco Plants
4.2. Gene Expression Analysis
4.2.1. RNA Isolation
4.2.2. Reverse Transcription Polymerase Chain Reaction
4.2.3. Gene Expression Analysis by qPCR
4.2.4. qPCR Data Analysis
4.3. RNA-Seq Analysis
4.3.1. RNA Extraction, Sequencing, and Bioinformatics Processing
4.3.2. Gene Descriptions and ORA Tests
4.4. ROS Analysis
4.5. Statistical Data Treatment and Result Presentation
Supplementary Materials
Author Contributions
Funding
Institutional Review Board Statement
Informed Consent Statement
Data Availability Statement
Conflicts of Interest
References
- Zhu, F.; Cao, M.Y.; Zhang, Q.P.; Mohan, R.; Schar, J.; Mitchell, M.; Chen, H.; Liu, F.; Wang, D.; Fu, Z.Q. Join the green team: Inducers of plant immunity in the plant disease sustainable control toolbox. J. Adv. Res. 2024, 57, 15–42. [Google Scholar] [CrossRef] [PubMed]
- Reglinski, T.; Havis, N.; Rees, H.J.; de Jong, H. The practical role of induced resistance for crop protection. Phytopathology 2023, 113, 719–731. [Google Scholar] [CrossRef] [PubMed]
- Durrant, W.E.; Dong, X. Systemic acquired resistance. Annu. Rev. Phytopathol. 2004, 42, 185–209. [Google Scholar] [CrossRef] [PubMed]
- Yu, Y.; Gui, Y.; Li, Z.; Jiang, C.; Guo, J.; Niu, D. Induced systemic resistance for improving plant immunity by beneficial microbes. Plants 2022, 11, 386. [Google Scholar] [CrossRef] [PubMed]
- Fesel, P.H.; Zuccaro, A. β-glucan: Crucial component of the fungal cell wall and elusive MAMP in plants. Fungal Genet. Biol. 2016, 90, 53–60. [Google Scholar] [CrossRef]
- Klarzynski, O.; Plesse, B.; Joubert, J.M.; Yvin, J.C.; Kopp, M.; Kloareg, B.; Fritig, B. Linear beta-1,3 glucans are elicitors of defense responses in tobacco. Plant Physiol. 2000, 124, 1027–1038. [Google Scholar] [CrossRef]
- Gauthier, A.; Trouvelot, S.; Kelloniemi, J.; Frettinger, P.; Wendehenne, D.; Daire, X.; Joubert, J.M.; Ferrarini, A.; Delledonne, M.; Flors, V.; et al. The sulfated laminarin triggers a stress transcriptome before priming the SA- and ROS-dependent defenses during grapevine’s induced resistance against Plasmopara viticola. PLoS ONE 2014, 9, e88145. [Google Scholar] [CrossRef]
- Pusztahelyi, T. Chitin and chitin-related compounds in plant-fungal interactions. Mycology 2018, 9, 189–201. [Google Scholar] [CrossRef]
- Gong, B.Q.; Wang, F.Z.; Li, J.F. 2020 Hide-and-seek: Chitin-triggered plant immunity and fungal counterstrategies. Trends Plant Sci. 2020, 25, 805–816. [Google Scholar] [CrossRef]
- Hadwiger, L.A. Multiple effects of chitosan on plant systems: Solid science or hype. Plant Sci. 2013, 208, 42–49. [Google Scholar] [CrossRef]
- Mukarram, M.; Ali, J.; Dadkhah-Aghdash, H.; Kurjak, D.; Kačík, F.; Ďurkovič, J. Chitosan-induced biotic stress tolerance and crosstalk with phytohormones, antioxidants, and other signalling molecules. Front. Plant Sci. 2023, 14, 1217822. [Google Scholar] [CrossRef] [PubMed]
- Zhang, Y.; Zhang, Y.; Qiu, D.; Zeng, H.; Guo, L.; Yang, X. BcGs1, a glycoprotein from Botrytis cinerea, elicits defence response and improves disease resistance in host plants. Biochem. Biophys. Res. Commun. 2015, 457, 627–634. [Google Scholar] [CrossRef] [PubMed]
- Felix, G.; Duran, J.D.; Volko, S.; Boller, T. Plants have a sensitive perception system for the most conserved domain of bacterial flagellin. Plant J. 1999, 18, 265–276. [Google Scholar] [CrossRef] [PubMed]
- Sun, W.; Dunning, F.M.; Pfund, C.; Weingarten, R.; Bent, A.F. Within-species flagellin polymorphism in Xanthomonas campestris pv. campestris and its impact on elicitation of Arabidopsis FLAGELLIN SENSING2-dependent defenses. Plant Cell 2006, 18, 764–779. [Google Scholar] [CrossRef]
- Sanguankiattichai, N.; Buscaill, P.; Preston, G.M. How bacteria overcome flagellin pattern recognition in plants. Curr. Opin. Plant Biol. 2022, 67, 102224. [Google Scholar] [CrossRef]
- Lopez-Gomez, M.; Sandal, N.; Stougaard, J.; Boller, T. Interplay of flg22-induced defence responses and nodulation in Lotus japonicus. J. Exp. Bot. 2012, 63, 393–401. [Google Scholar] [CrossRef]
- Czékus, Z.; Martics, A.; Pollák, B.; Kukri, A.; Tari, I.; Ördög, A.; Poór, P. The local and systemic accumulation of ethylene determines the rapid defence responses induced by flg22 in tomato (Solanum lycopersicum L.). J. Plant Physiol. 2023, 287, 154041. [Google Scholar] [CrossRef]
- Kunze, G.; Zipfel, C.; Robatzek, S.; Niehaus, K.; Boller, T.; Felix, G. The N terminus of bacterial elongation factor Tu elicits innate immunity in Arabidopsis plants. Plant Cell 2004, 16, 3496–3507. [Google Scholar] [CrossRef]
- Felix, G.; Boller, T. Molecular sensing of bacteria in plants. The highly conserved RNA-binding motif RNP-1 of bacterial cold shock proteins is recognized as an elicitor signal in tobacco. J. Biol. Chem. 2003, 278, 6201–6208. [Google Scholar] [CrossRef]
- Wei, Z.M.; Laby, R.J.; Zumoff, C.H.; Bauer, D.W.; He, S.Y.; Collmer, A.; Beer, S.V. Harpin, elicitor of the hypersensitive response produced by the plant pathogen Erwinia amylovora. Science 1992, 257, 85–88. [Google Scholar] [CrossRef]
- Choi, M.S.; Kim, W.; Lee, C.; Oh, C.S. Harpins, multifunctional proteins secreted by gram-negative plant-pathogenic bacteria. Mol. Plant-Microbe Interact. 2013, 26, 1115–1122. [Google Scholar] [CrossRef] [PubMed]
- Wang, D.; Wang, B.; Wang, J.; Wang, S.; Wang, W.; Niu, Y. Exogenous application of harpin protein Hpa1 onto Pinellia ternate induces systemic resistance against tobacco mosaic virus. Phytopathology 2020, 110, 1189–1198. [Google Scholar] [CrossRef] [PubMed]
- Oliveira, C.; Domingues, L. Guidelines to reach high-quality purified recombinant proteins. Appl. Microbiol. Biotechnol. 2018, 102, 81–92. [Google Scholar] [CrossRef] [PubMed]
- Wei, Z.; Betz, F.S. Messenger®: An environmentally sound solution for crop production and protection. ACS Symp. Ser. 2007, 957, 195–211. Available online: https://www3.epa.gov/pesticides/chem_search/ppls/069834-00002-20060104.pdf (accessed on 29 August 2024).
- Qiu, D.; Dong, Y.; Zhang, Y.; Li, S.; Shi, F. Plant immunity inducer development and application. Mol. Plant-Microbe Interact. 2017, 30, 355–360. [Google Scholar]
- Djavakhia, V.G.; Battchikova, N.A.; Korpela, T.; Khomutov, R.M.; Nikolaev, O.N. Protein with plant protecting properties. U.S. Patent 6,528,480, 4 March 2003. [Google Scholar]
- Kromina, K.A.; Dzhavakhiya, V.G. Expression of the bacterial gene cspd in tobacco plants increases their resistance to fungal and viral pathogens. Mol. Gen. Mikrobiol. Virusol. 2006, 1, 31–34. (In Russian) [Google Scholar]
- Saur, I.M.; Kadota, Y.; Sklenar, J.; Holton, N.J.; Smakowska, E.; Belkhadir, Y.; Zipfel, C.; Rathjen, J.P. NbCSPR underlies age-dependent immune responses to bacterial cold shock protein in Nicotiana benthamiana. Proc. Natl. Acad. Sci. USA 2016, 113, 3389–3394. [Google Scholar] [CrossRef] [PubMed]
- Wang, L.; Albert, M.; Einig, E.; Fürst, U.; Krust, D.; Felix, G. The pattern-recognition receptor CORE of Solanaceae detects bacterial cold-shock protein. Nat. Plants 2016, 2, 16185, Erratum in Nat. Plants 2017, 3, 905. [Google Scholar] [CrossRef]
- Zeiss, D.R.; Steenkamp, P.A.; Piater, L.A.; Dubery, I.A. Metabolomic evaluation of Ralstonia solanacearum cold shock protein peptide (csp22)-induced responses in Solanum lycopersicum. Front. Plant Sci. 2022, 12, 803104. [Google Scholar] [CrossRef]
- Trinh, J.; Li, T.; Franco, J.Y.; Toruño, T.Y.; Stevens, D.M.; Thapa, S.P.; Wong, J.; Pineda, R.; de Dios, E.Á.; Kahn, T.L.; et al. Variation in microbial feature perception in the Rutaceae family with immune receptor conservation in citrus. Plant Physiol. 2023, 193, 689–707. [Google Scholar] [CrossRef]
- Denoux, C.; Galletti, R.; Mammarella, N.; Gopalan, S.; Werck, D.; De Lorenzo, G.; Ferrari, S.; Ausubel, F.M.; Dewdney, J. Activation of defense response pathways by OGs and Flg22 elicitors in Arabidopsis seedlings. Mol. Plant 2008, 1, 423–445. [Google Scholar] [CrossRef] [PubMed]
- Zipfel, C.; Kunze, G.; Chinchilla, D.; Caniard, A.; Jones, J.D.; Boller, T.; Felix, G. Perception of the bacterial PAMP EF-Tu by the receptor EFR restricts Agrobacterium-mediated transformation. Cell 2006, 125, 749–760. [Google Scholar] [CrossRef] [PubMed]
- Livaja, M.; Zeidler, D.; von Rad, U.; Durner, J. Transcriptional responses of Arabidopsis thaliana to the bacteria-derived PAMPs harpin and lipopolysaccharide. Immunobiology 2008, 213, 161–171. [Google Scholar] [CrossRef] [PubMed]
- Chalupowicz, L.; Mordukhovich, G.; Assoline, N.; Katsir, L.; Sela, N.; Bahar, O. Bacterial outer membrane vesicles induce a transcriptional shift in Arabidopsis towards immune system activation leading to suppression of pathogen growth in planta. J. Extracell. Vesicles 2023, 12, e12285. [Google Scholar] [CrossRef]
- Dvořák, P.; Krasylenko, Y.; Zeiner, A.; Šamaj, J.; Takáč, T. Signaling toward reactive oxygen species-scavenging enzymes in plants. Front. Plant Sci. 2021, 11, 618835. [Google Scholar] [CrossRef]
- Sachdev, S.; Ansari, S.A.; Ansari, M.I.; Fujita, M.; Hasanuzzaman, M. Abiotic stress and reactive oxygen species: Generation, signaling, and defense mechanisms. Antioxidants 2021, 10, 277. [Google Scholar] [CrossRef]
- Cao, S.; Ye, M.; Jiang, S. Involvement of GIGANTEA gene in the regulation of the cold stress response in Arabidopsis. Plant Cell Rep. 2005, 24, 683–690. [Google Scholar] [CrossRef]
- Puzio, P.S.; Lausen, J.; Almeida-Engler, J.; Cai, D.; Gheysen, G.; Grundler, F.M. Isolation of a gene from Arabidopsis thaliana related to nematode feeding structures. Gene 1999, 239, 163–172. [Google Scholar] [CrossRef]
- Cantero, A.; Barthakur, S.; Bushart, T.J. Expression profiling of the Arabidopsis annexin gene family during germination, de-etiolation and abiotic stress. Plant Physiol. Biochem. 2006, 44, 13–24. [Google Scholar] [CrossRef]
- Kiyosue, T.; Abe, H.; Yamaguchi-Shinozaki, K.; Shinozaki, K. ERD6, a cDNA clone for an early dehydration-induced gene of Arabidopsis, encodes a putative sugar transporter. Biochim. Biophys. Acta 1998, 1370, 187–191. [Google Scholar] [CrossRef]
- Bittner, A.; van Buer, J.; Baier, M. Cold priming uncouples light- and cold-regulation of gene expression in Arabidopsis thaliana. BMC Plant Biol. 2020, 20, 281. [Google Scholar] [CrossRef] [PubMed]
- Erokhin, D.V.; Sinelnikov, I.G.; Shashkov, I.A.; Denisenko, Y.A.; Popletayeva, S.B.; Shcherbakova, L.A.; Dzhavakhiya, V.G. Production of a chimeric protein elicitor MF2/MF3 and evaluation of its protective activity against tobacco mosaic virus. Agric. Biol. S-h. Biol. 2024, 59, 446–459. [Google Scholar] [CrossRef]
- Popletaeva, S.B.; Statsyuk, N.V.; Voinova, T.M.; Arslanova, L.R.; Zernov, A.L.; Bonartsev, A.P.; Bonartseva, G.A.; Dzhavakhiya, V.G. Evaluation of eliciting activity of peptidyl prolyl cys/trans isomerase from Pseudomonas fluorescens encapsulated in sodium alginate regarding plant resistance to viral and fungal pathogens. AIMS Microbiol. 2018, 4, 192–208. [Google Scholar] [CrossRef]
- Pfaffl, M.W. A new mathematical model for relative quantification in real-time RT-PCR. Nucl. Acids Res. 2001, 29, e45. [Google Scholar] [CrossRef]
- Simon, P. Q-Gene: Processing quantitative real-time RT-PCR data. Bioinformatics 2003, 19, 1439–1440. [Google Scholar] [CrossRef]
- Kim, D.; Paggi, J.M.; Park, C.; Bennett, C.; Salzberg, S.L. Graph-based genome alignment and genotyping with HISAT2 and HISAT-genotype. Nat. Biotechnol. 2019, 37, 907–915. [Google Scholar] [CrossRef]
- Putri, G.H.; Anders, S.; Pyl, P.T.; Pimanda, J.E.; Zanini, F. Analysing high-throughput sequencing data in Python with HTSeq 2.0. Bioinformatics 2022, 38, 2943–2945. [Google Scholar] [CrossRef]
- Love, M.I.; Huber, W.; Anders, S. Moderated estimation of fold change and dispersion for RNA-seq data with DESeq2. Genome Biol. 2014, 15, 550. [Google Scholar] [CrossRef]
- Bors, W.; Michel, C.; Saran, M.; Lengfelder, E. The involvement of oxygen radicals during the autoxidation of adrenalin. Biochim. Biophys. Acta 1978, 540, 162–172. [Google Scholar] [CrossRef]





Disclaimer/Publisher’s Note: The statements, opinions and data contained in all publications are solely those of the individual author(s) and contributor(s) and not of MDPI and/or the editor(s). MDPI and/or the editor(s) disclaim responsibility for any injury to people or property resulting from any ideas, methods, instructions or products referred to in the content. |
© 2024 by the authors. Licensee MDPI, Basel, Switzerland. This article is an open access article distributed under the terms and conditions of the Creative Commons Attribution (CC BY) license (https://creativecommons.org/licenses/by/4.0/).
Share and Cite
Erokhin, D.; Baranova, D.; Sergeeva, K.; Pasechnik, T.; Shcherbakova, L.; Statsyuk, N.; Dzhavakhiya, V. Transcriptomic Study of Nicotiana tabacum Treated with the Bacterial Protein CspD Reveals Some Specific Abiotic Stress Responses. Int. J. Mol. Sci. 2024, 25, 13015. https://doi.org/10.3390/ijms252313015
Erokhin D, Baranova D, Sergeeva K, Pasechnik T, Shcherbakova L, Statsyuk N, Dzhavakhiya V. Transcriptomic Study of Nicotiana tabacum Treated with the Bacterial Protein CspD Reveals Some Specific Abiotic Stress Responses. International Journal of Molecular Sciences. 2024; 25(23):13015. https://doi.org/10.3390/ijms252313015
Chicago/Turabian StyleErokhin, Denis, Diana Baranova, Ksenia Sergeeva, Tatiana Pasechnik, Larisa Shcherbakova, Natalia Statsyuk, and Vitaly Dzhavakhiya. 2024. "Transcriptomic Study of Nicotiana tabacum Treated with the Bacterial Protein CspD Reveals Some Specific Abiotic Stress Responses" International Journal of Molecular Sciences 25, no. 23: 13015. https://doi.org/10.3390/ijms252313015
APA StyleErokhin, D., Baranova, D., Sergeeva, K., Pasechnik, T., Shcherbakova, L., Statsyuk, N., & Dzhavakhiya, V. (2024). Transcriptomic Study of Nicotiana tabacum Treated with the Bacterial Protein CspD Reveals Some Specific Abiotic Stress Responses. International Journal of Molecular Sciences, 25(23), 13015. https://doi.org/10.3390/ijms252313015

