Extracellular Vesicles from a Novel Chordoma Cell Line, ARF-8, Promote Tumorigenic Microenvironmental Changes When Incubated with the Parental Cells and with Human Osteoblasts
Abstract
1. Introduction
2. Results
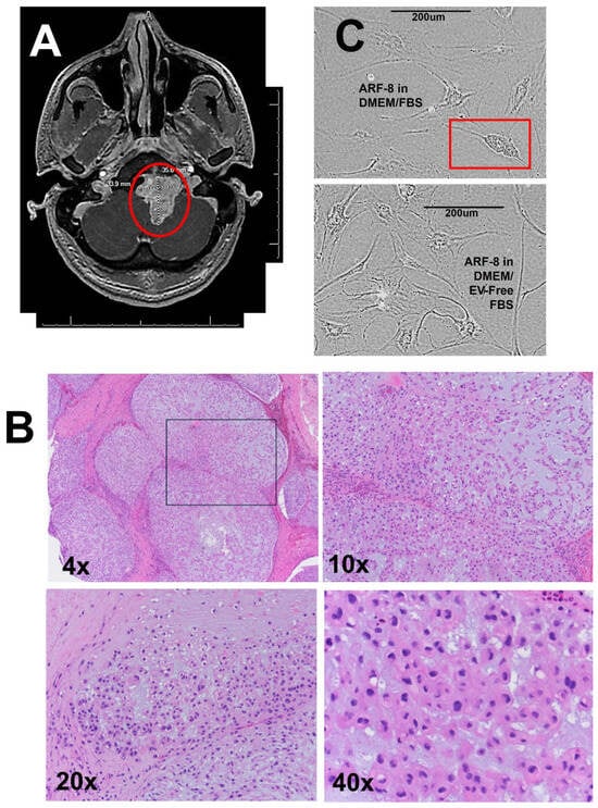
2.1. ARF-8 Tumor Resection and Cell Line Generation
2.2. ARF-8 Extracellular Vesicles (EVs)
2.3. ARF-8 EV Incubation on ARF-8 Cells
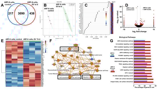
2.3.1. ARF-8 Cellular Proteomics
2.3.2. ARF-8 Secretome Following Incubation with ARF-8 EVs
2.4. ARF-8 Integrins, TGFB, and Epithelial-to-Mesenchymal Transition
2.5. Osteoblasts and ARF-8 EV Treatment
2.5.1. Proteomics
2.5.2. Secretomics
3. Discussion
4. Materials and Methods
4.1. Human Subjects
4.1.1. Institutional Review Board Statement
4.1.2. Informed Consent Statement
4.2. Case Report
4.3. Cell Lines
4.4. Extracellular Vesicle Isolation and Characterization
4.4.1. NanoSight Nanoparticle Tracking Analysis
4.4.2. Exo-Check Arrays
4.4.3. ExoView
4.4.4. Transmission Electron Microscopy
4.5. Brachyury/TBXT Detection
Western Blot
4.6. Extracellular Vesicle Incubation with Recipient Cells
4.7. Mass-Spectrometry-Based Proteomic Analysis
4.7.1. Sample Digestion
4.7.2. Mass Spectrometry Analysis
4.7.3. Protein Identification and Databases
4.8. Cytokine Release/‘Secretome’ Assays
4.8.1. Protease Arrays
4.8.2. Protease Assays
4.9. Migration/Scratch Assays
4.10. TGFB/TGFβ (Transforming Growth Factor β) Detection and Neutralization/Inhibition
4.10.1. Western Blot
4.10.2. Neutralization/Inhibition
4.10.3. CellTiter-Glo 2.0 Assay
4.11. Data Analysis
5. Conclusions
Supplementary Materials
Author Contributions
Funding
Institutional Review Board Statement
Informed Consent Statement
Data Availability Statement
Acknowledgments
Conflicts of Interest
References
- McMaster, M.L.; Goldstein, A.M.; Bromley, C.M.; Ishibe, N.; Parry, D.M. Chordoma: Incidence and survival patterns in the United States, 1973–1995. Cancer Causes Control 2001, 12, 1–11. [Google Scholar] [CrossRef] [PubMed]
- Ulici, V.; Hart, J. Chordoma. Arch. Pathol. Lab. Med. 2022, 146, 386–395. [Google Scholar] [CrossRef] [PubMed]
- International Agency for Research on Cancer. World Health Organization Classification of Tumours, 5th ed.; IARC Publications: Lyon, France, 2020; Volume 3. [Google Scholar]
- International Agency for Research on Cancer. WHO Classification of Tumours of Soft Tissue and Bone. In World Health Organization Classification of Tumours, 5th ed.; IARC Publications: Lyon, France, 2020; Volume 3. [Google Scholar]
- Choi, J.H.; Ro, J.Y. The 2020 WHO Classification of Tumors of Bone: An Updated Review. Adv. Anat. Pathol. 2021, 28, 119–138. [Google Scholar] [CrossRef] [PubMed]
- Vuong, H.G.; Dunn, I.F. Chondrosarcoma and Chordoma of the Skull Base and Spine: Implication of Tumor Location on Patient Survival. World Neurosurg. 2022, 162, e635–e639. [Google Scholar] [CrossRef]
- Frezza, A.M.; Botta, L.; Trama, A.; Dei Tos, A.P.; Stacchiotti, S. Chordoma: Update on disease, epidemiology, biology and medical therapies. Curr. Opin. Oncol. 2019, 31, 114–120. [Google Scholar] [CrossRef]
- Stacchiotti, S.; Sommer, J. Building a global consensus approach to chordoma: A position paper from the medical and patient community. Lancet Oncol. 2015, 16, e71–e83. [Google Scholar] [CrossRef]
- Walcott, B.P.; Nahed, B.V.; Mohyeldin, A.; Coumans, J.V.; Kahle, K.T.; Ferreira, M.J. Chordoma: Current concepts, management, and future directions. Lancet Oncol. 2012, 13, e69–e76. [Google Scholar] [CrossRef]
- Barber, S.M.; Sadrameli, S.S.; Lee, J.J.; Fridley, J.S.; Teh, B.S.; Oyelese, A.A.; Telfeian, A.E.; Gokaslan, Z.L. Chordoma-Current Understanding and Modern Treatment Paradigms. J. Clin. Med. 2021, 10, 1054. [Google Scholar] [CrossRef]
- Heery, C.R. Chordoma: The Quest for Better Treatment Options. Oncol. Ther. 2016, 4, 35–51. [Google Scholar] [CrossRef]
- Brown, N.J.; Gendreau, J.; Kuo, C.C.; Nguyen, O.; Yang, C.; Catapano, J.S.; Lawton, M.T. Assessing survival outcomes and complication profiles following surgical excision and radiotherapy as interventions for skull base chordoma: A systematic review of operative margins and surgical approaches. J. Neurooncol. 2023, 165, 41–51. [Google Scholar] [CrossRef]
- Wang, Y.; Xiao, J.; Wu, Z.; Huang, Q.; Huang, W.; Zhu, Q.; Lin, Z.; Wang, L. Primary chordomas of the cervical spine: A consecutive series of 14 surgically managed cases. J. Neurosurg. Spine 2012, 17, 292–299. [Google Scholar] [CrossRef] [PubMed]
- Xavier, C.P.R.; Caires, H.R.; Barbosa, M.A.G.; Bergantim, R.; Guimaraes, J.E.; Vasconcelos, M.H. The Role of Extracellular Vesicles in the Hallmarks of Cancer and Drug Resistance. Cells 2020, 9, 1141. [Google Scholar] [CrossRef] [PubMed]
- Carvalho, A.S.; Baeta, H.; Silva, B.C.; Moraes, M.C.S.; Bodo, C.; Beck, H.C.; Rodriguez, M.S.; Saraswat, M.; Pandey, A.; Matthiesen, R. Extra-cellular vesicles carry proteome of cancer hallmarks. Front. Biosci. 2020, 25, 398–436. [Google Scholar] [CrossRef]
- Yanez-Mo, M.; Siljander, P.R.; Andreu, Z.; Zavec, A.B.; Borras, F.E.; Buzas, E.I.; Buzas, K.; Casal, E.; Cappello, F.; Carvalho, J.; et al. Biological properties of extracellular vesicles and their physiological functions. J. Extracell. Vesicles 2015, 4, 27066. [Google Scholar] [CrossRef] [PubMed]
- Graner, M.W. Roles of Extracellular Vesicles in High-Grade Gliomas: Tiny Particles with Outsized Influence. Annu. Rev. Genomics Hum. Genet. 2019, 20, 331–357. [Google Scholar] [CrossRef]
- Gao, X.; Gao, B.; Li, S. Extracellular vesicles: A new diagnostic biomarker and targeted drug in osteosarcoma. Front. Immunol. 2022, 13, 1002742. [Google Scholar] [CrossRef]
- Graner, M.W. B Cell Exosomes / Extracellular Vesicles as Vehicles of B Cell Antigen Presentation: Implications for Cancer Vaccine Therapies. In Diagnostic and Therapeutic Applications of Exosomes in Cancer, 1st ed.; Amiji, M.M., Ramesh, R., Eds.; Elsevier: Amsterdam, The Netherlands; Academic Press: Cambridge, MA, USA, 2018; pp. 325–364. [Google Scholar]
- Jeppesen, D.K.; Zhang, Q.; Franklin, J.L.; Coffey, R.J. Extracellular vesicles and nanoparticles: Emerging complexities. Trends Cell Biol. 2023, 33, 667–681. [Google Scholar] [CrossRef]
- Aydemir, E.; Yılmaz, N.Z.; Bayrak Ö, F.; Sahin, F. Investigating the Effects of Chordoma Cell-Derived Exosomes on the Tumorigenicity of Nucleus Pulposus Cells. J. Neurol. Surg. B Skull Base 2024, 85, 161–167. [Google Scholar] [CrossRef]
- Oushy, S.; Hellwinkel, J.E.; Wang, M.; Nguyen, G.J.; Gunaydin, D.; Harland, T.A.; Anchordoquy, T.J.; Graner, M.W. Glioblastoma multiforme-derived extracellular vesicles drive normal astrocytes towards a tumour-enhancing phenotype. Philos. Trans. R. Soc. Lond. B Biol. Sci. 2018, 373, 20160477. [Google Scholar] [CrossRef]
- Bachurski, D.; Schuldner, M.; Nguyen, P.H.; Malz, A.; Reiners, K.S.; Grenzi, P.C.; Babatz, F.; Schauss, A.C.; Hansen, H.P.; Hallek, M.; et al. Extracellular vesicle measurements with nanoparticle tracking analysis—An accuracy and repeatability comparison between NanoSight NS300 and ZetaView. J. Extracell. Vesicles 2019, 8, 1596016. [Google Scholar] [CrossRef]
- Arab, T.; Mallick, E.R.; Huang, Y.; Dong, L.; Liao, Z.; Zhao, Z.; Gololobova, O.; Smith, B.; Haughey, N.J.; Pienta, K.J.; et al. Characterization of extracellular vesicles and synthetic nanoparticles with four orthogonal single-particle analysis platforms. J. Extracell. Vesicles 2021, 10, e12079. [Google Scholar] [CrossRef] [PubMed]
- Jia, Y.; Yu, L.; Ma, T.; Xu, W.; Qian, H.; Sun, Y.; Shi, H. Small extracellular vesicles isolation and separation: Current techniques, pending questions and clinical applications. Theranostics 2022, 12, 6548–6575. [Google Scholar] [CrossRef] [PubMed]
- Pathan, M.; Keerthikumar, S.; Ang, C.S.; Gangoda, L.; Quek, C.Y.; Williamson, N.A.; Mouradov, D.; Sieber, O.M.; Simpson, R.J.; Salim, A.; et al. Technical brief funrich: An open access standalone functional enrichment and interaction network analysis tool. Proteomics 2015, 15, 2597–2601. [Google Scholar] [CrossRef] [PubMed]
- Liu, Y.; Cai, Y.; Liu, L.; Wu, Y.; Xiong, X. Crucial biological functions of CCL7 in cancer. PeerJ 2018, 6, e4928. [Google Scholar] [CrossRef]
- Takacs, G.P.; Kreiger, C.J.; Luo, D.; Tian, G.; Garcia, J.S.; Deleyrolle, L.P.; Mitchell, D.A.; Harrison, J.K. Glioma-derived CCL2 and CCL7 mediate migration of immune suppressive CCR2(+)/CX3CR1(+) M-MDSCs into the tumor microenvironment in a redundant manner. Front. Immunol. 2022, 13, 993444. [Google Scholar] [CrossRef]
- Kapp, T.G.; Rechenmacher, F.; Neubauer, S.; Maltsev, O.V.; Cavalcanti-Adam, E.A.; Zarka, R.; Reuning, U.; Notni, J.; Wester, H.J.; Mas-Moruno, C.; et al. A Comprehensive Evaluation of the Activity and Selectivity Profile of Ligands for RGD-binding Integrins. Sci. Rep. 2017, 7, 39805. [Google Scholar] [CrossRef]
- Wang, B.; Tang, Z.; Gong, H.; Zhu, L.; Liu, X. Wnt5a promotes epithelial-to-mesenchymal transition and metastasis in non-small-cell lung cancer. Biosci. Rep. 2017, 37, BSR20171092. [Google Scholar] [CrossRef]
- Kaplan, Z.; Zielske, S.P.; Ibrahim, K.G.; Cackowski, F.C. Wnt and β-Catenin Signaling in the Bone Metastasis of Prostate Cancer. Life 2021, 11, 1099. [Google Scholar] [CrossRef]
- Vasaikar, S.V.; Deshmukh, A.P.; den Hollander, P.; Addanki, S.; Kuburich, N.A.; Kudaravalli, S.; Joseph, R.; Chang, J.T.; Soundararajan, R.; Mani, S.A. EMTome: A resource for pan-cancer analysis of epithelial-mesenchymal transition genes and signatures. Br. J. Cancer 2021, 124, 259–269. [Google Scholar] [CrossRef]
- Lopez-Cuevas, P.; Deane, L.; Yang, Y.; Hammond, C.L.; Kague, E. Transformed notochordal cells trigger chronic wounds in zebrafish, destabilizing the vertebral column and bone homeostasis. Dis. Model. Mech. 2021, 14, dmm047001. [Google Scholar] [CrossRef]
- Lin, C.Y.; Chen, H.J.; Li, T.M.; Fong, Y.C.; Liu, S.C.; Chen, P.C.; Tang, C.H. β5 integrin up-regulation in brain-derived neurotrophic factor promotes cell motility in human chondrosarcoma. PLoS ONE 2013, 8, e67990. [Google Scholar] [CrossRef] [PubMed]
- Lin, C.Y.; Chang, S.L.; Fong, Y.C.; Hsu, C.J.; Tang, C.H. Apoptosis signal-regulating kinase 1 is involved in brain-derived neurotrophic factor (BDNF)-enhanced cell motility and matrix metalloproteinase 1 expression in human chondrosarcoma cells. Int. J. Mol. Sci. 2013, 14, 15459–15478. [Google Scholar] [CrossRef] [PubMed]
- Lin, C.Y.; Hung, S.Y.; Chen, H.T.; Tsou, H.K.; Fong, Y.C.; Wang, S.W.; Tang, C.H. Brain-derived neurotrophic factor increases vascular endothelial growth factor expression and enhances angiogenesis in human chondrosarcoma cells. Biochem. Pharmacol. 2014, 91, 522–533. [Google Scholar] [CrossRef] [PubMed]
- Scheil-Bertram, S.; Kappler, R.; von Baer, A.; Hartwig, E.; Sarkar, M.; Serra, M.; Brüderlein, S.; Westhoff, B.; Melzner, I.; Bassaly, B.; et al. Molecular profiling of chordoma. Int. J. Oncol. 2014, 44, 1041–1055. [Google Scholar] [CrossRef]
- Pang, X.; Gong, K.; Zhang, X.; Wu, S.; Cui, Y.; Qian, B.Z. Osteopontin as a multifaceted driver of bone metastasis and drug resistance. Pharmacol. Res. 2019, 144, 235–244. [Google Scholar] [CrossRef]
- Carminati, L.; Taraboletti, G. Thrombospondins in bone remodeling and metastatic bone disease. Am. J. Physiol. Cell Physiol. 2020, 319, C980–C990. [Google Scholar] [CrossRef]
- Varsavsky, M.; Reyes-García, R.; García-Martín, A.; González-Ramírez, A.R.; Avilés-Perez, M.D.; Muñoz-Torres, M. SHBG levels are associated with bone loss and vertebral fractures in patients with prostate cancer. Osteoporos. Int. 2013, 24, 713–719. [Google Scholar] [CrossRef]
- Narita, D.; Seclaman, E.; Anghel, A.; Ilina, R.; Cireap, N.; Negru, S.; Sirbu, I.O.; Ursoniu, S.; Marian, C. Altered levels of plasma chemokines in breast cancer and their association with clinical and pathological characteristics. Neoplasma 2016, 63, 141–149. [Google Scholar] [CrossRef]
- Huang, B.; Wang, W.; Li, Q.; Wang, Z.; Yan, B.; Zhang, Z.; Wang, L.; Huang, M.; Jia, C.; Lu, J.; et al. Osteoblasts secrete Cxcl9 to regulate angiogenesis in bone. Nat. Commun. 2016, 7, 13885. [Google Scholar] [CrossRef]
- Bai, J.; Li, M.; Shi, J.; Jing, L.; Zhai, Y.; Zhang, S.; Wang, J.; Zhao, P.; Li, C.; Gui, S.; et al. Mid-term follow-up surgical results in 284 cases of clival chordomas: The risk factors for outcome and tumor recurrence. Neurosurg. Rev. 2022, 45, 1451–1462. [Google Scholar] [CrossRef]
- Noya, C.; D’Alessandris, Q.G.; Doglietto, F.; Pallini, R.; Rigante, M.; Mattogno, P.P.; Gessi, M.; Montano, N.; Parrilla, C.; Galli, J.; et al. Treatment of Clival Chordomas: A 20-Year Experience and Systematic Literature Review. Cancers 2023, 15, 4493. [Google Scholar] [CrossRef] [PubMed]
- Jin, M.C.; Connolly, I.D.; Ravi, K.; Tobert, D.G.; MacDonald, S.M.; Shin, J.H. Unraveling molecular advancements in chordoma tumorigenesis and treatment response: A review of scientific discoveries and clinical implications. Neurosurg. Focus 2024, 56, E18. [Google Scholar] [CrossRef] [PubMed]
- Chen, M.; Wu, Y.; Zhang, H.; Li, S.; Zhou, J.; Shen, J. The Roles of Embryonic Transcription Factor BRACHYURY in Tumorigenesis and Progression. Front. Oncol. 2020, 10, 961. [Google Scholar] [CrossRef] [PubMed]
- Miettinen, M.; Wang, Z.; Lasota, J.; Heery, C.; Schlom, J.; Palena, C. Nuclear Brachyury Expression Is Consistent in Chordoma, Common in Germ Cell Tumors and Small Cell Carcinomas, and Rare in Other Carcinomas and Sarcomas: An Immunohistochemical Study of 5229 Cases. Am. J. Surg. Pathol. 2015, 39, 1305–1312. [Google Scholar] [CrossRef]
- Dridi, M.; Boutonnat, J.; Dumollard, J.M.; Peoc’h, M.; Karpathiou, G. Patterns of brachyury expression in chordomas. Ann. Diagn. Pathol. 2021, 53, 151760. [Google Scholar] [CrossRef]
- Kremenevski, N.; Schlaffer, S.M.; Coras, R.; Kinfe, T.M.; Graillon, T.; Buchfelder, M. Skull Base Chordomas and Chondrosarcomas. Neuroendocrinology 2020, 110, 836–847. [Google Scholar] [CrossRef]
- Asao, T.; Tobias, G.C.; Lucotti, S.; Jones, D.R.; Matei, I.; Lyden, D. Extracellular vesicles and particles as mediators of long-range communication in cancer: Connecting biological function to clinical applications. Extracell. Vesicles Circ. Nucleic Acids 2023, 4, 461–485. [Google Scholar] [CrossRef]
- Rinner, B.; Froehlich, E.V.; Buerger, K.; Knausz, H.; Lohberger, B.; Scheipl, S.; Fischer, C.; Leithner, A.; Guelly, C.; Trajanoski, S.; et al. Establishment and detailed functional and molecular genetic characterisation of a novel sacral chordoma cell line, MUG-Chor1. Int. J. Oncol. 2012, 40, 443–451. [Google Scholar] [CrossRef][Green Version]
- Redzic, J.S.; Ung, T.H.; Graner, M.W. Glioblastoma extracellular vesicles: Reservoirs of potential biomarkers. Pharmacogenomics Pers. Med. 2014, 7, 65–77. [Google Scholar] [CrossRef]
- Seguin, L.; Desgrosellier, J.S.; Weis, S.M.; Cheresh, D.A. Integrins and cancer: Regulators of cancer stemness, metastasis, and drug resistance. Trends Cell Biol. 2015, 25, 234–240. [Google Scholar] [CrossRef]
- Harryman, W.L.; Gard, J.M.C.; Pond, K.W.; Simpson, S.J.; Heppner, L.H.; Hernandez-Cortes, D.; Little, A.S.; Eschbacher, J.M.; Cress, A.E. Targeting the Cohesive Cluster Phenotype in Chordoma via β1 Integrin Increases Ionizing Radiation Efficacy. Neoplasia 2017, 19, 919–927. [Google Scholar] [CrossRef] [PubMed]
- Nieberler, M.; Reuning, U.; Reichart, F.; Notni, J.; Wester, H.J.; Schwaiger, M.; Weinmüller, M.; Räder, A.; Steiger, K.; Kessler, H. Exploring the Role of RGD-Recognizing Integrins in Cancer. Cancers 2017, 9, 116. [Google Scholar] [CrossRef] [PubMed]
- Ludwig, B.S.; Kessler, H.; Kossatz, S.; Reuning, U. RGD-Binding Integrins Revisited: How Recently Discovered Functions and Novel Synthetic Ligands (Re-)Shape an Ever-Evolving Field. Cancers 2021, 13, 1711. [Google Scholar] [CrossRef] [PubMed]
- Cichon, M.A.; Radisky, D.C. Extracellular matrix as a contextual determinant of transforming growth factor-β signaling in epithelial-mesenchymal transition and in cancer. Cell Adhes. Migr. 2014, 8, 588–594. [Google Scholar] [CrossRef]
- Khan, Z.; Marshall, J.F. The role of integrins in TGFbeta activation in the tumour stroma. Cell Tissue Res. 2016, 365, 657–673. [Google Scholar] [CrossRef]
- Shen, J.; Shi, Q.; Lu, J.; Wang, D.L.; Zou, T.M.; Yang, H.L.; Zhu, G.Q. Histological study of chordoma origin from fetal notochordal cell rests. Spine 2013, 38, 2165–2170. [Google Scholar] [CrossRef]
- Meng, T.; Jin, J.; Jiang, C.; Huang, R.; Yin, H.; Song, D.; Cheng, L. Molecular Targeted Therapy in the Treatment of Chordoma: A Systematic Review. Front. Oncol. 2019, 9, 30. [Google Scholar] [CrossRef]
- Falconer, M.A.; Bailey, I.C.; Duchen, L.W. Surgical treatment of chordoma and chondroma of the skull base. J. Neurosurg. 1968, 29, 261–275. [Google Scholar] [CrossRef]
- Pinto, R.S.; Lin, J.P.; Firooznia, H.; Lefleur, R.S. The osseous and angiographic features of vertebral chordomas. Neuroradiology 1975, 9, 231–241. [Google Scholar] [CrossRef]
- Firooznia, H.; Pinto, R.S.; Lin, J.P.; Baruch, H.H.; Zausner, J. Chordoma: Radiologic evaluation of 20 cases. AJR Am. J. Roentgenol. 1976, 127, 797–805. [Google Scholar] [CrossRef]
- Miladinovic, V.; Krol, A.D.G.; Bloem, J.L.; Bovée, J.; Lam, S.W.; Peul, W.C.; Cañete, A.N.; Verbist, B.M. Combining morphological and functional imaging parameters to diagnose primary bone neoplasms in the skull base, spine and sacrum. Skeletal Radiol. 2024. Online ahead of print. [Google Scholar] [CrossRef] [PubMed]
- Kawaai, K.; Oishi, Y.; Kuroda, Y.; Tamura, R.; Toda, M.; Matsuo, K. Chordoma cells possess bone-dissolving activity at the bone invasion front. Cell. Oncol. 2024, 47, 1663–1677. [Google Scholar] [CrossRef] [PubMed]
- Naka, T.; Kuester, D.; Boltze, C.; Schulz, T.O.; Samii, A.; Herold, C.; Ostertag, H.; Roessner, A. Expression of matrix metalloproteinases-1, -2, and -9; tissue inhibitors of matrix metalloproteinases-1 and -2; cathepsin B; urokinase plasminogen activator; and plasminogen activator inhibitor, type I in skull base chordoma. Hum. Pathol. 2008, 39, 217–223. [Google Scholar] [CrossRef] [PubMed]
- Hellwinkel, J.E.; Redzic, J.S.; Harland, T.A.; Gunaydin, D.; Anchordoquy, T.J.; Graner, M.W. Glioma-derived extracellular vesicles selectively suppress immune responses. Neuro-Oncology 2015, 18, 497–506. [Google Scholar] [CrossRef]
- Liang, C.C.; Park, A.Y.; Guan, J.L. In vitro scratch assay: A convenient and inexpensive method for analysis of cell migration in vitro. Nat. Protoc. 2007, 2, 329–333. [Google Scholar] [CrossRef]








Disclaimer/Publisher’s Note: The statements, opinions and data contained in all publications are solely those of the individual author(s) and contributor(s) and not of MDPI and/or the editor(s). MDPI and/or the editor(s) disclaim responsibility for any injury to people or property resulting from any ideas, methods, instructions or products referred to in the content. |
© 2024 by the authors. Licensee MDPI, Basel, Switzerland. This article is an open access article distributed under the terms and conditions of the Creative Commons Attribution (CC BY) license (https://creativecommons.org/licenses/by/4.0/).
Share and Cite
Nguyen, K.N.; Graner, A.N.; Fringuello, A.R.; Zizzo, Z.; Valenzuela, L.; Anyanwu, K.; Lillehei, K.O.; Youssef, A.S.; Guzman, S.; Coughlan, C.; et al. Extracellular Vesicles from a Novel Chordoma Cell Line, ARF-8, Promote Tumorigenic Microenvironmental Changes When Incubated with the Parental Cells and with Human Osteoblasts. Int. J. Mol. Sci. 2024, 25, 12731. https://doi.org/10.3390/ijms252312731
Nguyen KN, Graner AN, Fringuello AR, Zizzo Z, Valenzuela L, Anyanwu K, Lillehei KO, Youssef AS, Guzman S, Coughlan C, et al. Extracellular Vesicles from a Novel Chordoma Cell Line, ARF-8, Promote Tumorigenic Microenvironmental Changes When Incubated with the Parental Cells and with Human Osteoblasts. International Journal of Molecular Sciences. 2024; 25(23):12731. https://doi.org/10.3390/ijms252312731
Chicago/Turabian StyleNguyen, Khoa N., Arin N. Graner, Anthony R. Fringuello, Zoe Zizzo, Lorena Valenzuela, Kamara Anyanwu, Kevin O. Lillehei, A. Samy Youssef, Samuel Guzman, Christina Coughlan, and et al. 2024. "Extracellular Vesicles from a Novel Chordoma Cell Line, ARF-8, Promote Tumorigenic Microenvironmental Changes When Incubated with the Parental Cells and with Human Osteoblasts" International Journal of Molecular Sciences 25, no. 23: 12731. https://doi.org/10.3390/ijms252312731
APA StyleNguyen, K. N., Graner, A. N., Fringuello, A. R., Zizzo, Z., Valenzuela, L., Anyanwu, K., Lillehei, K. O., Youssef, A. S., Guzman, S., Coughlan, C., & Graner, M. W. (2024). Extracellular Vesicles from a Novel Chordoma Cell Line, ARF-8, Promote Tumorigenic Microenvironmental Changes When Incubated with the Parental Cells and with Human Osteoblasts. International Journal of Molecular Sciences, 25(23), 12731. https://doi.org/10.3390/ijms252312731

