Ubiquitin-Activating Enzyme E1 (UBA1) as a Prognostic Biomarker and Therapeutic Target in Breast Cancer: Insights into Immune Infiltration and Functional Implications
Abstract
1. Introduction
2. Results
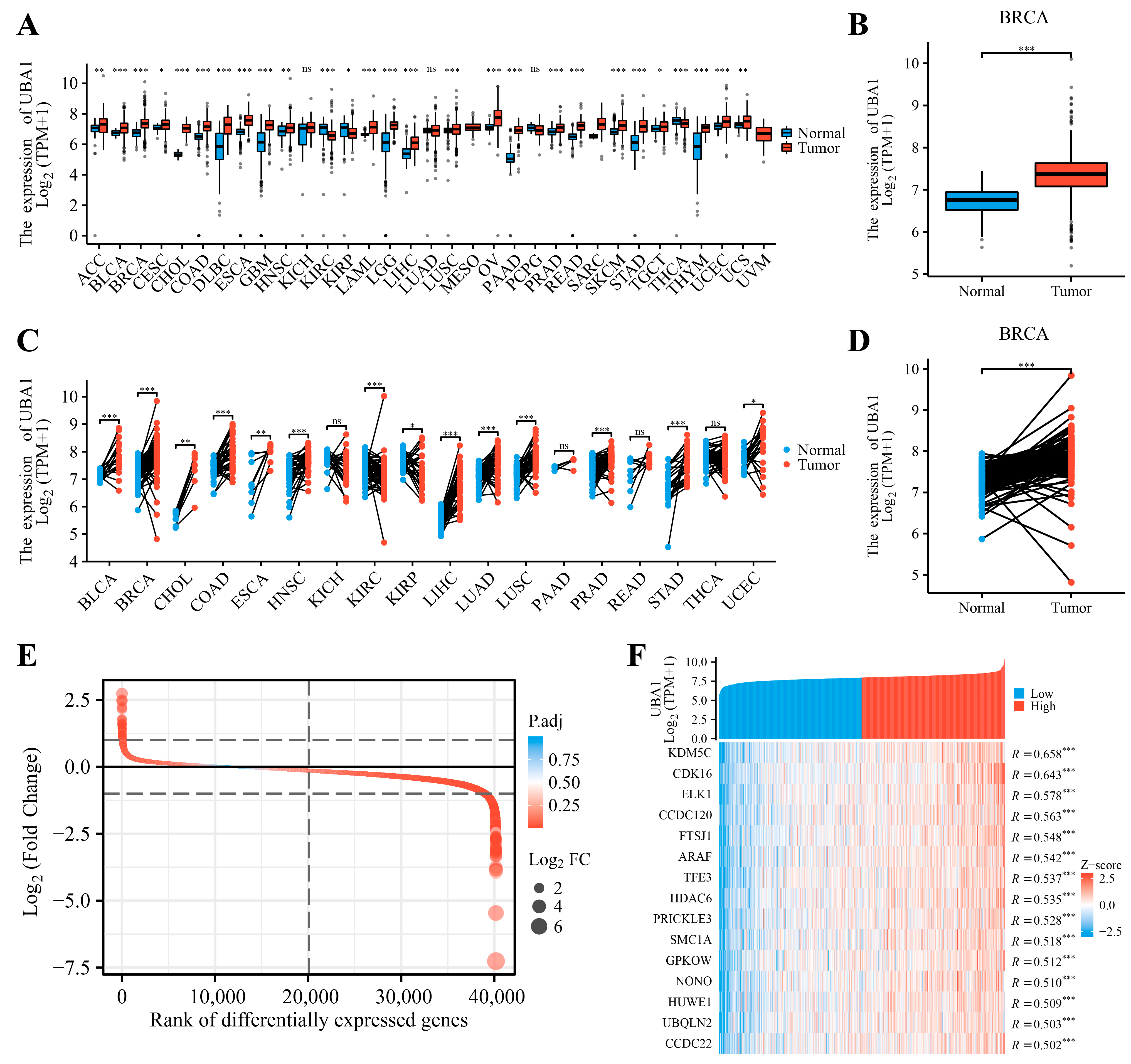
2.1. UBA1 Is Highly Expressed in the TCGA BC Cohort
2.2. Functional Enrichment Analyses of UBA1-Associated DEGs in BC
2.3. Link Between UBA1 Expression and Infiltrating Immune Cells in BC
2.4. Associations Between UBA1 Expression and Clinicopathologic Characteristics in BC
2.5. Prognostic Values of UBA1 in BC
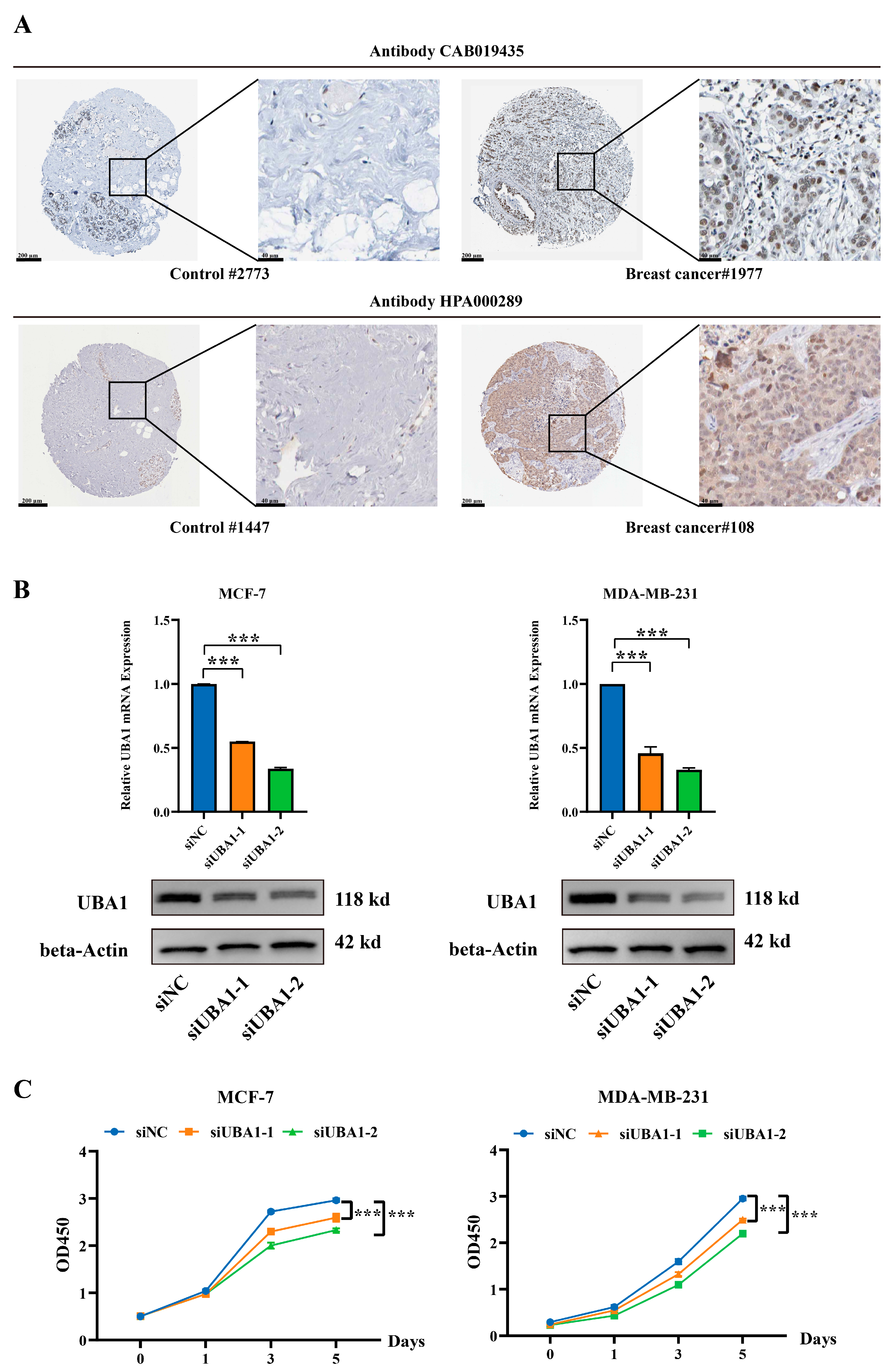
2.6. Oncogenic Functions of UBA1 in BC
3. Discussion
4. Materials and Methods
4.1. Data Collection and Processing
4.2. Differentially Expressed Genes (DEGs) and Functional Enrichment Analysis
4.3. Immune Infiltration Analysis
4.4. Association of UBA1 Expression with Clinical Information in Individuals with BC
4.5. Development and Verification of the Nomogram
4.6. Cell Culture and RNA Interference
4.7. Quantitative Reverse-Transcription Polymerase Chain Reaction (RT-qPCR)
4.8. Western Blot
4.9. CCK-8 Cell Proliferation Assay and Colony Formation Assay
4.10. Cell Migration Assay
4.11. Detecting TNF-α and IL-6
4.12. Statistical Analysis
5. Conclusions
Supplementary Materials
Author Contributions
Funding
Institutional Review Board Statement
Informed Consent Statement
Data Availability Statement
Conflicts of Interest
References
- Harbeck, N.; Penault-Llorca, F.; Cortes, J.; Gnant, M.; Houssami, N.; Poortmans, P.; Ruddy, K.; Tsang, J.; Cardoso, F. Breast cancer. Nat. Rev. Dis. Primers 2019, 5, 66. [Google Scholar] [CrossRef] [PubMed]
- Giaquinto, A.N.; Sung, H.; Miller, K.D.; Kramer, J.L.; Newman, L.A.; Minihan, A.; Jemal, A.; Siegel, R.L. Breast Cancer Statistics, 2022. CA A Cancer J. Clin. 2022, 72, 524–541. [Google Scholar] [CrossRef] [PubMed]
- Kuchenbaecker, K.B.; Hopper, J.L.; Barnes, D.R.; Phillips, K.A.; Mooij, T.M.; Roos-Blom, M.J.; Jervis, S.; van Leeuwen, F.E.; Milne, R.L.; Andrieu, N.; et al. Risks of Breast, Ovarian, and Contralateral Breast Cancer for BRCA1 and BRCA2 Mutation Carriers. JAMA 2017, 317, 2402–2416. [Google Scholar] [CrossRef]
- Hyman, D.M.; Piha-Paul, S.A.; Won, H.; Rodon, J.; Saura, C.; Shapiro, G.I.; Juric, D.; Quinn, D.I.; Moreno, V.; Doger, B.; et al. HER kinase inhibition in patients with HER2- and HER3-mutant cancers. Nature 2018, 554, 189–194. [Google Scholar] [CrossRef] [PubMed]
- Cockram, P.E.; Kist, M.; Prakash, S.; Chen, S.H.; Wertz, I.E.; Vucic, D. Ubiquitination in the regulation of inflammatory cell death and cancer. Cell Death Differ. 2021, 28, 591–605. [Google Scholar] [CrossRef] [PubMed]
- Popovic, D.; Vucic, D.; Dikic, I. Ubiquitination in disease pathogenesis and treatment. Nat. Med. 2014, 20, 1242–1253. [Google Scholar] [CrossRef] [PubMed]
- Liu, J.; Wang, Q.; Kang, Y.; Xu, S.; Pang, D. Unconventional protein post-translational modifications: The helmsmen in breast cancer. Cell Biosci. 2022, 12, 22. [Google Scholar] [CrossRef]
- Cho, Y.; Kang, H.G.; Kim, S.J.; Lee, S.; Jee, S.; Ahn, S.G.; Kang, M.J.; Song, J.S.; Chung, J.Y.; Yi, E.C.; et al. Post-translational modification of OCT4 in breast cancer tumorigenesis. Cell Death Differ. 2018, 25, 1781–1795. [Google Scholar] [CrossRef]
- Zhu, J.; Zhao, C.; Kharman-Biz, A.; Zhuang, T.; Jonsson, P.; Liang, N.; Williams, C.; Lin, C.Y.; Qiao, Y.; Zendehdel, K.; et al. The atypical ubiquitin ligase RNF31 stabilizes estrogen receptor α and modulates estrogen-stimulated breast cancer cell proliferation. Oncogene 2014, 33, 4340–4351. [Google Scholar] [CrossRef]
- Zhu, J.; Zhao, C.; Zhuang, T.; Jonsson, P.; Sinha, I.; Williams, C.; Strömblad, S.; Dahlman-Wright, K. RING finger protein 31 promotes p53 degradation in breast cancer cells. Oncogene 2016, 35, 1955–1964. [Google Scholar] [CrossRef]
- Zhang, L.; Wu, M.; Su, R.; Zhang, D.; Yang, G. The Efficacy and Mechanism of Proteasome Inhibitors in Solid Tumor Treatment. Recent Pat. Anti-Cancer Drug Discov. 2022, 17, 268–283. [Google Scholar] [CrossRef] [PubMed]
- Park, J.E.; Park, J.; Jun, Y.; Oh, Y.; Ryoo, G.; Jeong, Y.S.; Gadalla, H.H.; Min, J.S.; Jo, J.H.; Song, M.G.; et al. Expanding therapeutic utility of carfilzomib for breast cancer therapy by novel albumin-coated nanocrystal formulation. J. Control. Release Off. J. Control. Release Soc. 2019, 302, 148–159. [Google Scholar] [CrossRef] [PubMed]
- Cook, J.C.; Chock, P.B. Isoforms of mammalian ubiquitin-activating enzyme. J. Biol. Chem. 1992, 267, 24315–24321. [Google Scholar] [CrossRef] [PubMed]
- Xu, W.; Lukkarila, J.L.; da Silva, S.R.; Paiva, S.L.; Gunning, P.T.; Schimmer, A.D. Targeting the ubiquitin E1 as a novel anti-cancer strategy. Curr. Pharm. Des. 2013, 19, 3201–3209. [Google Scholar] [CrossRef] [PubMed]
- Curtis, C.; Shah, S.P.; Chin, S.F.; Turashvili, G.; Rueda, O.M.; Dunning, M.J.; Speed, D.; Lynch, A.G.; Samarajiwa, S.; Yuan, Y.; et al. The genomic and transcriptomic architecture of 2,000 breast tumours reveals novel subgroups. Nature 2012, 486, 346–352. [Google Scholar] [CrossRef]
- Marusyk, A.; Almendro, V.; Polyak, K. Intra-tumour heterogeneity: A looking glass for cancer? Nat. Reviews. Cancer 2012, 12, 323–334. [Google Scholar] [CrossRef]
- The Cancer Genome Atlas Network. Comprehensive molecular portraits of human breast tumours. Nature 2012, 490, 61–70. [Google Scholar] [CrossRef]
- Siegel, R.L.; Miller, K.D.; Wagle, N.S.; Jemal, A. Cancer statistics, 2023. CA A Cancer J. Clin. 2023, 73, 17–48. [Google Scholar] [CrossRef]
- Chen, B.; Wei, W.; Huang, X.; Xie, X.; Kong, Y.; Dai, D.; Yang, L.; Wang, J.; Tang, H.; Xie, X. circEPSTI1 as a Prognostic Marker and Mediator of Triple-Negative Breast Cancer Progression. Theranostics 2018, 8, 4003–4015. [Google Scholar] [CrossRef]
- Brooks, M.D.; Burness, M.L.; Wicha, M.S. Therapeutic Implications of Cellular Heterogeneity and Plasticity in Breast Cancer. Cell Stem Cell 2015, 17, 260–271. [Google Scholar] [CrossRef]
- Yeo, S.K.; Guan, J.L. Breast Cancer: Multiple Subtypes within a Tumor? Trends Cancer 2017, 3, 753–760. [Google Scholar] [CrossRef] [PubMed]
- Stephen, A.G.; Trausch-Azar, J.S.; Ciechanover, A.; Schwartz, A.L. The ubiquitin-activating enzyme E1 is phosphorylated and localized to the nucleus in a cell cycle-dependent manner. J. Biol. Chem. 1996, 271, 15608–15614. [Google Scholar] [CrossRef] [PubMed]
- Hershko, A.; Ciechanover, A. The ubiquitin system for protein degradation. Annu. Rev. Biochem. 1992, 61, 761–807. [Google Scholar] [CrossRef]
- Moudry, P.; Lukas, C.; Macurek, L.; Hanzlikova, H.; Hodny, Z.; Lukas, J.; Bartek, J. Ubiquitin-activating enzyme UBA1 is required for cellular response to DNA damage. Cell Cycle Georget. Tex. 2012, 11, 1573–1582. [Google Scholar] [CrossRef] [PubMed]
- Yang, Y.; Kitagaki, J.; Dai, R.M.; Tsai, Y.C.; Lorick, K.L.; Ludwig, R.L.; Pierre, S.A.; Jensen, J.P.; Davydov, I.V.; Oberoi, P.; et al. Inhibitors of ubiquitin-activating enzyme (E1), a new class of potential cancer therapeutics. Cancer Res. 2007, 67, 9472–9481. [Google Scholar] [CrossRef]
- Chowdary, D.R.; Dermody, J.J.; Jha, K.K.; Ozer, H.L. Accumulation of p53 in a mutant cell line defective in the ubiquitin pathway. Mol. Cell. Biol. 1994, 14, 1997–2003. [Google Scholar] [CrossRef]
- Majeed, S.; Aparnathi, M.K.; Nixon, K.C.J.; Venkatasubramanian, V.; Rahman, F.; Song, L.; Weiss, J.; Barayan, R.; Sugumar, V.; Barghout, S.H.; et al. Targeting the Ubiquitin-Proteasome System Using the UBA1 Inhibitor TAK-243 is a Potential Therapeutic Strategy for Small-Cell Lung Cancer. Clin. Cancer Res. Off. J. Am. Assoc. Cancer Res. 2022, 28, 1966–1978. [Google Scholar] [CrossRef]
- Shan, Y.; Yang, G.; Huang, H.; Zhou, Y.; Hu, X.; Lu, Q.; Guo, P.; Hou, J.; Cao, L.; Tian, F.; et al. Ubiquitin-Like Modifier Activating Enzyme 1 as a Novel Diagnostic and Prognostic Indicator That Correlates With Ferroptosis and the Malignant Phenotypes of Liver Cancer Cells. Front. Oncol. 2020, 10, 592413. [Google Scholar] [CrossRef]
- McHugh, A.; Fernandes, K.; South, A.P.; Mellerio, J.E.; Salas-Alanís, J.C.; Proby, C.M.; Leigh, I.M.; Saville, M.K. Preclinical comparison of proteasome and ubiquitin E1 enzyme inhibitors in cutaneous squamous cell carcinoma: The identification of mechanisms of differential sensitivity. Oncotarget 2018, 9, 20265–20281. [Google Scholar] [CrossRef][Green Version]
- Barghout, S.H.; Patel, P.S.; Wang, X.; Xu, G.W.; Kavanagh, S.; Halgas, O.; Zarabi, S.F.; Gronda, M.; Hurren, R.; Jeyaraju, D.V.; et al. Preclinical evaluation of the selective small-molecule UBA1 inhibitor, TAK-243, in acute myeloid leukemia. Leukemia 2019, 33, 37–51. [Google Scholar] [CrossRef]
- Xu, G.W.; Ali, M.; Wood, T.E.; Wong, D.; Maclean, N.; Wang, X.; Gronda, M.; Skrtic, M.; Li, X.; Hurren, R.; et al. The ubiquitin-activating enzyme E1 as a therapeutic target for the treatment of leukemia and multiple myeloma. Blood 2010, 115, 2251–2259. [Google Scholar] [CrossRef]
- Perou, C.M.; Sørlie, T.; Eisen, M.B.; van de Rijn, M.; Jeffrey, S.S.; Rees, C.A.; Pollack, J.R.; Ross, D.T.; Johnsen, H.; Akslen, L.A.; et al. Molecular portraits of human breast tumours. Nature 2000, 406, 747–752. [Google Scholar] [CrossRef]
- Emens, L.A. Breast Cancer Immunotherapy: Facts and Hopes. Clin. Cancer Res. Off. J. Am. Assoc. Cancer Res. 2018, 24, 511–520. [Google Scholar] [CrossRef] [PubMed]
- Loibl, S.; Poortmans, P.; Morrow, M.; Denkert, C.; Curigliano, G. Breast cancer. Lancet 2021, 397, 1750–1769. [Google Scholar] [CrossRef] [PubMed]
- Cruceriu, D.; Baldasici, O.; Balacescu, O.; Berindan-Neagoe, I. The dual role of tumor necrosis factor-alpha (TNF-α) in breast cancer: Molecular insights and therapeutic approaches. Cell. Oncol. 2020, 43, 1–18. [Google Scholar] [CrossRef] [PubMed]
- Coffelt, S.B.; Kersten, K.; Doornebal, C.W.; Weiden, J.; Vrijland, K.; Hau, C.S.; Verstegen, N.J.M.; Ciampricotti, M.; Hawinkels, L.; Jonkers, J.; et al. IL-17-producing γδ T cells and neutrophils conspire to promote breast cancer metastasis. Nature 2015, 522, 345–348. [Google Scholar] [CrossRef] [PubMed]
- Weng, Y.S.; Tseng, H.Y.; Chen, Y.A.; Shen, P.C.; Al Haq, A.T.; Chen, L.M.; Tung, Y.C.; Hsu, H.L. MCT-1/miR-34a/IL-6/IL-6R signaling axis promotes EMT progression, cancer stemness and M2 macrophage polarization in triple-negative breast cancer. Mol. Cancer 2019, 18, 42. [Google Scholar] [CrossRef]
- Evans, K.W.; Yuca, E.; Scott, S.S.; Zhao, M.; Paez Arango, N.; Cruz Pico, C.X.; Saridogan, T.; Shariati, M.; Class, C.A.; Bristow, C.A.; et al. Oxidative Phosphorylation Is a Metabolic Vulnerability in Chemotherapy-Resistant Triple-Negative Breast Cancer. Cancer Res. 2021, 81, 5572–5581. [Google Scholar] [CrossRef]
- Pham, D.V.; Park, P.H. Adiponectin triggers breast cancer cell death via fatty acid metabolic reprogramming. J. Exp. Clin. Cancer Res. CR 2022, 41, 9. [Google Scholar] [CrossRef]
- Wu, S.Z.; Al-Eryani, G.; Roden, D.L.; Junankar, S.; Harvey, K.; Andersson, A.; Thennavan, A.; Wang, C.; Torpy, J.R.; Bartonicek, N.; et al. A single-cell and spatially resolved atlas of human breast cancers. Nat. Genet. 2021, 53, 1334–1347. [Google Scholar] [CrossRef]
- Keren, L.; Bosse, M.; Marquez, D.; Angoshtari, R.; Jain, S.; Varma, S.; Yang, S.R.; Kurian, A.; Van Valen, D.; West, R.; et al. A Structured Tumor-Immune Microenvironment in Triple Negative Breast Cancer Revealed by Multiplexed Ion Beam Imaging. Cell 2018, 174, 1373–1387.e1319. [Google Scholar] [CrossRef]
- Lin, H.; Feng, L.; Cui, K.S.; Zeng, L.W.; Gao, D.; Zhang, L.X.; Xu, W.H.; Sun, Y.H.; Shu, H.B.; Li, S. The membrane-associated E3 ubiquitin ligase MARCH3 downregulates the IL-6 receptor and suppresses colitis-associated carcinogenesis. Cell. Mol. Immunol. 2021, 18, 2648–2659. [Google Scholar] [CrossRef] [PubMed]
- Song, J.; Chao, J.; Hu, X.; Wen, X.; Ding, C.; Li, D.; Zhang, D.; Han, S.; Yu, X.; Yan, B.; et al. E3 Ligase FBXW7 Facilitates Mycobacterium Immune Evasion by Modulating TNF-α Expression. Front. Cell. Infect. Microbiol. 2022, 12, 851197. [Google Scholar] [CrossRef] [PubMed]
- Qi, D.; Lu, M.; Xu, P.; Yao, X.; Chen, Y.; Gan, L.; Li, Y.; Cui, Y.; Tong, X.; Liu, S.; et al. Transcription factor ETV4 promotes the development of hepatocellular carcinoma by driving hepatic TNF-α signaling. Cancer Commun. 2023, 43, 1354–1372. [Google Scholar] [CrossRef] [PubMed]
- Zhang, Y.; Yokoyama, S.; Herriges, J.C.; Zhang, Z.; Young, R.E.; Verheyden, J.M.; Sun, X. E3 ubiquitin ligase RFWD2 controls lung branching through protein-level regulation of ETV transcription factors. Proc. Natl. Acad. Sci. USA 2016, 113, 7557–7562. [Google Scholar] [CrossRef] [PubMed]
- Yu, G.; Wang, L.G.; Han, Y.; He, Q.Y. clusterProfiler: An R package for comparing biological themes among gene clusters. Omics A J. Integr. Biol. 2012, 16, 284–287. [Google Scholar] [CrossRef]
- Hänzelmann, S.; Castelo, R.; Guinney, J. GSVA: Gene set variation analysis for microarray and RNA-seq data. BMC Bioinform. 2013, 14, 7. [Google Scholar] [CrossRef]
- Bindea, G.; Mlecnik, B.; Tosolini, M.; Kirilovsky, A.; Waldner, M.; Obenauf, A.C.; Angell, H.; Fredriksen, T.; Lafontaine, L.; Berger, A.; et al. Spatiotemporal dynamics of intratumoral immune cells reveal the immune landscape in human cancer. Immunity 2013, 39, 782–795. [Google Scholar] [CrossRef]









| Characteristics | Low Expression of UBA1 (n = 534) | High Expression of UBA1 (n = 535) | p Value |
|---|---|---|---|
| Age, median (IQR) | 59 (49, 67) | 58 (48, 67.5) | 0.551 |
| Age, n (%) | 0.647 | ||
| ≤60 | 291 (27.2%) | 299 (28%) | |
| >60 | 243 (22.7%) | 236 (22.1%) | |
| Race, n (%) | 0.465 | ||
| Asian | 26 (2.7%) | 34 (3.5%) | |
| Black or African American | 93 (9.5%) | 87 (8.9%) | |
| White | 381 (38.9%) | 358 (36.6%) | |
| T stage, n (%) | 0.036 | ||
| T1 | 150 (14.1%) | 126 (11.8%) | |
| T2 | 312 (29.3%) | 305 (28.6%) | |
| T3 | 59 (5.5%) | 79 (7.4%) | |
| T4 | 12 (1.1%) | 23 (2.2%) | |
| M stage, n (%) | 0.231 | ||
| M0 | 433 (47.5%) | 459 (50.3%) | |
| M1 | 7 (0.8%) | 13 (1.4%) | |
| N stage, n (%) | 0.390 | ||
| N0 | 262 (25%) | 247 (23.5%) | |
| N1 | 162 (15.4%) | 188 (17.9%) | |
| N2 | 58 (5.5%) | 58 (5.5%) | |
| N3 | 41 (3.9%) | 34 (3.2%) | |
| Pathologic stage, n (%) | 0.193 | ||
| Stage I | 101 (9.7%) | 80 (7.7%) | |
| Stage II | 301 (28.8%) | 305 (29.2%) | |
| Stage III | 116 (11.1%) | 124 (11.9%) | |
| Stage IV | 6 (0.6%) | 12 (1.1%) | |
| Histological type, n (%) | <0.001 | ||
| Infiltrating Ductal Carcinoma | 364 (37.8%) | 397 (41.2%) | |
| Infiltrating Lobular Carcinoma | 126 (13.1%) | 76 (7.9%) | |
| PR status, n (%) | 0.048 | ||
| Negative | 184 (18%) | 154 (15.1%) | |
| Positive | 318 (31.2%) | 360 (35.3%) | |
| Indeterminate | 1 (0.1%) | 3 (0.3%) | |
| ER status, n (%) | 0.107 | ||
| Negative | 131 (12.8%) | 106 (10.4%) | |
| Positive | 371 (36.3%) | 411 (40.3%) | |
| Indeterminate | 1 (0.1%) | 1 (0.1%) | |
| HER2 status, n (%) | 0.454 | ||
| Negative | 266 (37%) | 284 (39.5%) | |
| Positive | 77 (10.7%) | 80 (11.1%) | |
| Indeterminate | 8 (1.1%) | 4 (0.6%) | |
| PAM50, n (%) | 0.539 | ||
| Lum A | 268 (26%) | 285 (27.7%) | |
| Lum B | 92 (8.9%) | 112 (10.9%) | |
| Her2 | 42 (4.1%) | 40 (3.9%) | |
| Basal | 99 (9.6%) | 91 (8.8%) | |
| Menopause status, n (%) | 0.271 | ||
| Pre | 105 (10.9%) | 120 (12.5%) | |
| Peri | 22 (2.3%) | 17 (1.8%) | |
| Post | 364 (37.9%) | 332 (34.6%) | |
| Anatomic neoplasm subdivisions, n (%) | 0.562 | ||
| Left | 273 (25.5%) | 283 (26.5%) | |
| Right | 261 (24.4%) | 252 (23.6%) |
| Characteristics | Total (N) | Odds Ratio (OR) | p Value |
|---|---|---|---|
| Age (>60 vs. ≤60) | 1069 | 0.945 (0.743–1.203) | 0.647 |
| Race (White vs. Non-white) | 979 | 0.924 (0.691–1.237) | 0.595 |
| T stage (T3&T4 vs. T1&T2) | 1066 | 1.540 (1.107–2.142) | 0.010 |
| M stage (M1 vs. M0) | 912 | 1.752 (0.692–4.432) | 0.236 |
| N stage (N1&N2&N3 vs. N0) | 1050 | 1.138 (0.893–1.450) | 0.296 |
| Pathologic stage (Stage III&IV vs. Stage I&II) | 1045 | 1.164 (0.878–1.542) | 0.290 |
| Histological type (Lobular vs. Ductal) | 963 | 0.553 (0.402–0.760) | <0.001 |
| PR status (Positive vs. Negative) | 1016 | 1.353 (1.041–1.758) | 0.024 |
| ER status (Positive vs. Negative) | 1019 | 1.369 (1.022–1.833) | 0.035 |
| HER2 status (Positive vs. Negative) | 707 | 0.973 (0.682–1.388) | 0.880 |
| PAM50 (Her2&Basal vs. Lum A&Lum B) | 1029 | 0.842 (0.638–1.112) | 0.226 |
| Menopause status (Post&Peri vs. Pre) | 960 | 0.791 (0.587–1.067) | 0.125 |
| Anatomic neoplasm subdivisions (Right vs. Left) | 1069 | 0.931 (0.733–1.184) | 0.562 |
| Characteristics | N | Univariate Analysis | Multivariate Analysis | ||
|---|---|---|---|---|---|
| Hazard Ratio (95% CI) | p | Hazard Ratio (95% CI) | p | ||
| Age | |||||
| ≤60 years old | 590 | Reference | Reference | ||
| >60 years old | 478 | 2.040 (1.471–2.828) | <0.001 | 3.254 (1.732–6.113) | <0.001 |
| Race | |||||
| Non-white | 239 | Reference | |||
| White | 739 | 0.877 (0.591–1.302) | 0.515 | ||
| T stage | |||||
| T1&T2 | 892 | Reference | Reference | ||
| T3&T4 | 173 | 1.653 (1.138–2.399) | 0.008 | 2.691 (1.401–5.170) | 0.003 |
| M stage | |||||
| M0 | 892 | Reference | Reference | ||
| M1 | 20 | 4.339 (2.515–7.486) | <0.001 | 5.175 (1.681–15.924) | 0.004 |
| N stage | |||||
| N0 | 509 | Reference | Reference | ||
| N1&N2&N3 | 540 | 2.138 (1.492–3.064) | <0.001 | 1.908 (1.080–3.371) | 0.026 |
| Histological type | |||||
| Infiltrating Ductal Carcinoma | 761 | Reference | |||
| Infiltrating Lobular Carcinoma | 202 | 0.864 (0.549–1.360) | 0.527 | ||
| PR status | |||||
| Negative | 338 | Reference | |||
| Positive | 677 | 0.759 (0.539–1.069) | 0.115 | ||
| ER status | |||||
| Negative | 237 | Reference | Reference | ||
| Positive | 781 | 0.701 (0.485–1.013) | 0.059 | 0.372 (0.209–0.661) | <0.001 |
| HER2 status | |||||
| Negative | 550 | Reference | Reference | ||
| Positive | 157 | 1.611 (0.981–2.644) | 0.059 | 0.834 (0.432–1.610) | 0.589 |
| PAM50 | |||||
| Lum A&Lum B | 756 | Reference | |||
| Her2&Basal | 272 | 1.270 (0.888–1.817) | 0.190 | ||
| Menopause status | |||||
| Pre | 225 | Reference | Reference | ||
| Peri&Post | 734 | 2.096 (1.245–3.529) | 0.005 | 2.216 (0.890–5.517) | 0.087 |
| Anatomic neoplasm subdivisions | |||||
| Left | 556 | Reference | |||
| Right | 512 | 0.780 (0.562–1.083) | 0.139 | ||
| UBA1 | 1068 | 1.516 (1.102–2.085) | 0.010 | 1.917 (1.098–3.347) | 0.022 |
Disclaimer/Publisher’s Note: The statements, opinions and data contained in all publications are solely those of the individual author(s) and contributor(s) and not of MDPI and/or the editor(s). MDPI and/or the editor(s) disclaim responsibility for any injury to people or property resulting from any ideas, methods, instructions or products referred to in the content. |
© 2024 by the authors. Licensee MDPI, Basel, Switzerland. This article is an open access article distributed under the terms and conditions of the Creative Commons Attribution (CC BY) license (https://creativecommons.org/licenses/by/4.0/).
Share and Cite
Feng, M.; Cui, H.; Li, S.; Li, L.; Zhou, C.; Chen, L.; Cao, Y.; Gao, Y.; Li, D. Ubiquitin-Activating Enzyme E1 (UBA1) as a Prognostic Biomarker and Therapeutic Target in Breast Cancer: Insights into Immune Infiltration and Functional Implications. Int. J. Mol. Sci. 2024, 25, 12696. https://doi.org/10.3390/ijms252312696
Feng M, Cui H, Li S, Li L, Zhou C, Chen L, Cao Y, Gao Y, Li D. Ubiquitin-Activating Enzyme E1 (UBA1) as a Prognostic Biomarker and Therapeutic Target in Breast Cancer: Insights into Immune Infiltration and Functional Implications. International Journal of Molecular Sciences. 2024; 25(23):12696. https://doi.org/10.3390/ijms252312696
Chicago/Turabian StyleFeng, Mingtao, Huanhuan Cui, Sen Li, Liangdong Li, Changshuai Zhou, Lei Chen, Yiqun Cao, Yang Gao, and Deheng Li. 2024. "Ubiquitin-Activating Enzyme E1 (UBA1) as a Prognostic Biomarker and Therapeutic Target in Breast Cancer: Insights into Immune Infiltration and Functional Implications" International Journal of Molecular Sciences 25, no. 23: 12696. https://doi.org/10.3390/ijms252312696
APA StyleFeng, M., Cui, H., Li, S., Li, L., Zhou, C., Chen, L., Cao, Y., Gao, Y., & Li, D. (2024). Ubiquitin-Activating Enzyme E1 (UBA1) as a Prognostic Biomarker and Therapeutic Target in Breast Cancer: Insights into Immune Infiltration and Functional Implications. International Journal of Molecular Sciences, 25(23), 12696. https://doi.org/10.3390/ijms252312696
