Silencing of the MP Gene via dsRNA Affects Root Development and Growth in the Invasive Weed Mikania micrantha
Abstract
1. Introduction
2. Results
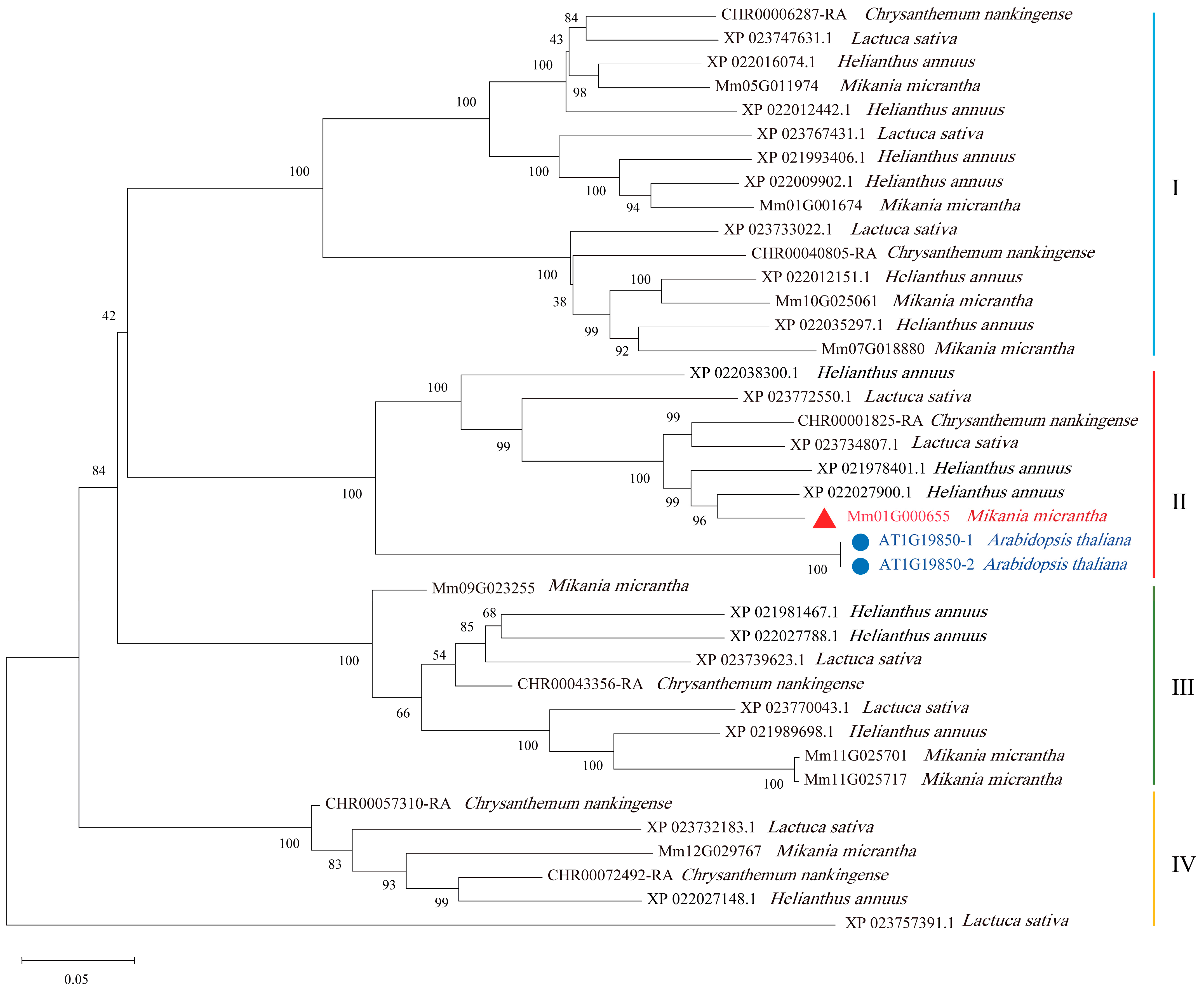
2.1. Identification of the MP Gene in M. micrantha
2.2. Regulation of MP Gene Expression by dsRNA in M. micrantha Roots
2.3. Effects of MmMP Gene Silencing on the Root Growth of M. micrantha
2.4. Safety Assessment for DsMmMP
3. Discussion
4. Materials and Methods
4.1. Plant Material and Growth Conditions
4.2. Identification of the M. micrantha MP Gene
4.3. RNA Extraction and Gene Cloning
4.4. Synthesis of dsRNA
4.5. Delivery of dsRNA and Phenotypic Analysis
4.6. Gene Expression Analysis by Quantitative Real-Time PCR (qRT–PCR)
4.7. Statistical Analysis
4.8. Safety Assessment of DsMmMP
5. Conclusions
Supplementary Materials
Author Contributions
Funding
Institutional Review Board Statement
Informed Consent Statement
Data Availability Statement
Conflicts of Interest
References
- Day, M.D.; Clements, D.R.; Gile, C.; Senaratne, W.K.A.D.; Shen, S.; Weston, L.A.; Zhang, F. Biology and Impacts of Pacific Islands Invasive Species. 13. Mikania micrantha Kunth (Asteraceae). Pac. Sci. 2016, 70, 257–285. [Google Scholar]
- Lowe, S.; Browne, M.; Boudjelas, S.; de Poorter, M. 100 of the World’s Worst Invasive Alien Species; IUCN: Gland, Switzerland, 2000. [Google Scholar]
- Li, M.G.; Zhang, W.Y.; Liao, W.B.; Wang, B.S.; Zan, Q.J. The History and Status of the Study on Mikania micrantha. Ecol. Sci. 2000, 3, 41–45. [Google Scholar]
- Zhang, L.Y.; Ye, W.H.; Cao, H.L.; Feng, H.L. Mikania micrantha H. B. K. in China-an overview. Weed Res. 2004, 44, 42–49. [Google Scholar] [CrossRef]
- Manrique, V.; Diaz, R.; Cuda, J.P.; Overholt, W.A. Suitability of a New Plant Invader as a Target for Biological Control in Florida. Invasive Plant Sci. Manag. 2011, 4, 1–10. [Google Scholar] [CrossRef]
- Li, R.Y.; Lin, G.Q. Occurrence and control of exotic pest Mikania micrantha. J. Agric. Disaster Catastrophol. 2012, 2, 11–13+77. [Google Scholar]
- Day, M.D.; Kawi, A.; Kurika, K.; Dewhurst, C.F.; Waisale, S.; Saul-Maora, J.; Fidelis, J.; Bokosou, J.; Moxon, J.; Orapa, W.; et al. Mikania micrantha Kunth (Asteraceae) (Mile-a-Minute): Its Distribution and Physical and Socioeconomic Impacts in Papua New Guinea. Pac. Sci. 2012, 66, 213–223. [Google Scholar] [CrossRef]
- XiaoQing, Z.; Huang, Z.; Si, H.; QiJie, Z. Analysis of ecological-economic loss caused by weed Mikania micrantha on Neilingding Island, Shenzhen, China. J. Trop. Subtrop. Bot. 2004, 12, 167–170. [Google Scholar]
- Macanawai, A.R.; Day, M.D.; Tumaneng-Diete, T.; Adkins, S.W. Impact of Mikania micrantha on crop production systems in Viti Levu, Fiji. Pak. J. Weed Sci. Res. 2012, 18, 357–365. [Google Scholar]
- Macanawai, A.R.; Day, M.D.; Adkins, S.W. Effects of Age, Length, and Pattern of Burial on Survival of Mikania micrantha Stem Sections. Pac. Sci. 2015, 69, 95–102. [Google Scholar] [CrossRef]
- Li, L.Z.; Huang, H.J. Research progress on prevention and control of Mikania micrantha. J. Zhongkai Univ. Agric. Eng. 2018, 31, 66–71. [Google Scholar]
- Day, M.D.; Riding, N. Host specificity of Puccinia spegazzinii (Pucciniales: Pucciniaceae), a biological control agent for Mikania micrantha (Asteraceae) in Australia. Biocontrol Sci. Technol. 2018, 29, 19–27. [Google Scholar] [CrossRef]
- Xu, S.E.; Gao, Y.B.; Ling, X.P.; Liu, J.F.; Yu, H.B.; Liang, W.S. Occurrence, control and research progress of Mikania micrantha in Guangdong. Guangdong For. Sci. Technol. 2013, 29, 83–89. [Google Scholar]
- Huang, D.G.; Zhou, X.Y.; Wang, Y.J.; Liang, W.B. The chemical control of Mikania micrantha in the country park of Hong Kong. J. S. China Norm. Univ. Nat. Sci. Ed. 2007, 1, 109–114+131. [Google Scholar]
- Xu, G.F.; Yue, Y.; Shen, S.C.; Guo, J.; Jing, G.M.; Zhang, F.D. Zhang Y H. Evaluation of the Controlling Methods on Inhibiting the Secondary Invasion of Mikania micrantha H.B.K. J. Ecol. Environ. 2017, 26, 911–918. [Google Scholar]
- Ling, C.X.; Liao, Q.W.; Zeng, L.M. Review of research on Mikania micrantha. Guangxi For. Sci. 2003, 2, 60–65. [Google Scholar] [CrossRef]
- Mo, J.B. Occurrence status and control measures of Mikania micrantha. Jiangxi Agric. 2020, 12, 93–94. [Google Scholar]
- Cheng, R.P.; Xu, Q.H.; Li, X.C. Application of Brevipalpus phoenici to the Controlling of Mikania micransa. J. Cent. South Univ. 2003, 23, 89–93. [Google Scholar]
- Ze, S.Z.; Su, E.G.; Yan, Z.L. The control effect of Pachypeltis micranthus on Mikania micrantha. J. West China For. Sci. 2013, 42, 46–52. [Google Scholar]
- Xu, X.W.; Ze, S.Z.; Yang, B.; Ji, M. Research status and prospect of distribution, biological control and resource utilization of Mikania micrantha. TAS 2014, 34, 75–84. [Google Scholar]
- Fire, A.; Xu, S.Q.; Montgomery, M.K.; Kostas, S.A.; Driver, S.E.; Mello, C.C. Potent and specific genetic interference by double-stranded RNA in Caenorhabditis elegans. Nature 1998, 391, 806–811. [Google Scholar] [CrossRef]
- Rosa, C.; Kuo, Y.; Wuriyanghan, H.; Falk, B.W. RNA Interference Mechanisms and Applications in Plant Pathology. Annu. Rev. Phytopathol. 2018, 56, 581–610. [Google Scholar] [CrossRef]
- Lundgren, J.G.; Duan, J.J. RNAi-Based Insecticidal Crops: Potential Effects on Nontarget Species. Bioscience 2013, 63, 657–665. [Google Scholar] [CrossRef]
- Mao, Y.; Cai, W.; Wang, J.; Hong, G.; Tao, X.; Wang, L.; Huang, Y.; Chen, X. Silencing a cotton bollworm P450 monooxygenase gene by plant-mediated RNAi impairs larval tolerance of gossypol. Nat. Biotechnol. 2007, 25, 1307–1313. [Google Scholar] [CrossRef]
- Lu, Y.; Park, Y.; Gao, X.; Zhang, X.; Yao, J.; Pang, Y.; Jiang, H.; Zhu, K.Y. Cholinergic and non-cholinergic functions of two acetylcholinesterase genes revealed by gene-silencing in Tribolium castaneum. Sci. Rep. 2012, 2, 288. [Google Scholar] [CrossRef]
- Lau, S.; Schwarzacher, T.; Othman, R.Y.; Harikrishna, J.A. dsRNA silencing of an R2R3-MYB transcription factor affects flower cell shape in a Dendrobium hybrid. BMC Plant Biol. 2015, 15, 194. [Google Scholar] [CrossRef] [PubMed]
- Yan, S.; Qian, J.; Cai, C.; Ma, Z.; Li, J.; Yin, M.; Ren, B.; Shen, J. Spray method application of transdermal dsRNA delivery system for efficient gene silencing and pest control on soybean aphid Aphis glycines. J. Pest Sci. 2019, 93, 449–459. [Google Scholar] [CrossRef]
- Majidiani, S.; PourAbad, R.F.; Laudani, F.; Campolo, O.; Zappalà, L.; Rahmani, S.; Mohammadi, S.A.; Palmeri, V. RNAi in Tuta absoluta management: Effects of injection and root delivery of dsRNAs. J. Pest Sci. 2019, 92, 1409–1419. [Google Scholar] [CrossRef]
- Kiselev, K.V.; Suprun, A.R.; Aleynova, O.A.; Ogneva, Z.V.; Dubrovina, A.S. Physiological Conditions and dsRNA Application Approaches for Exogenously induced RNA Interference in Arabidopsis thaliana. Plants 2021, 10, 264. [Google Scholar] [CrossRef]
- Jiang, L.; Ding, L.; He, B.; Shen, J.; Xu, Z.; Yin, M.; Zhang, X. Systemic gene silencing in plants triggered by fluorescent nanoparticle-delivered double-stranded RNA. Nanoscale 2014, 6, 9965–9969. [Google Scholar] [CrossRef]
- Park, M.; Um, T.Y.; Jang, G.; Choi, Y.D.; Shin, C. Targeted gene suppression through double-stranded RNA application using easy-to-use methods in Arabidopsis thaliana. Appl. Biol. Chem. 2022, 65, 4. [Google Scholar] [CrossRef]
- Chen, L.; Su, S.Q. Status of glyphosate-resistant weeds and implications for their management by RNA interference. World Pestic. 2013, 35, 30–33. [Google Scholar]
- Mai, J.; Liao, L.; Ling, R.; Guo, X.; Lin, J.; Mo, B.; Chen, W.; Yu, Y. Study on RNAi-based herbicide for Mikania micrantha. Synth. Syst. Biotechnol. 2021, 6, 437–445. [Google Scholar] [CrossRef] [PubMed]
- Dastidar, M.G.S.A. ARF5/MONOPTEROS directly regulates miR390 expression in the Arabidopsis thaliana primary root meristem. Plant Direct 2019, 2, e001162019. [Google Scholar] [CrossRef] [PubMed]
- Li, Q.; Nan, W.; Zhang, H.M. Research progress in the regulation of ARF5/MONOPTEROS (MP). Acta Bot. Boreali-Occident. Sin. 2016, 36, 197–203. [Google Scholar]
- Hardtke, C.S. The Arabidopsis gene MONOPTEROS encodes a transcription factor mediating embryo axis formation and vascular development. EMBO J. 1998, 17, 1405–1411. [Google Scholar] [CrossRef]
- Aida, M.; Vernoux, T.; Furutani, M.; Traas, J.; Tasaka, M. Roles of PIN-FORMED1 and MONOPTEROS in pattern formation of the apical region of the Arabidopsis embryo. Development 2002, 129, 3965–3974. [Google Scholar] [CrossRef]
- Bhatia, N.; Bozorg, B.; Larsson, A.; Ohno, C.; Jönsson, H.; Heisler, M.G. Auxin Acts through MONOPTEROS to Regulate Plant Cell Polarity and Pattern Phyllotaxis. Curr. Biol. 2016, 26, 3202–3208. [Google Scholar] [CrossRef]
- Liu, B.; Yan, J.; Li, W.H.; Yin, L.J.; Li, P.; Yu, H.X.; Xing, L.S.; Cai, M.L.; Wang, H.C.; Zhao, M.X.; et al. Mikania micrantha genome provides insights into the molecular mechanism of rapid growth. Nat. Commun. 2020, 11, 340. [Google Scholar] [CrossRef]
- Kamthan, A.; Chaudhuri, A.; Kamthan, M.; Datta, A. Small RNAs in plants: Recent development and application for crop improvement. Front. Plant Sci. 2015, 6, 208. [Google Scholar] [CrossRef]
- Saurabh, S.; Vidyarthi, A.S.; Prasad, D. RNA interference: Concept to reality in crop improvement. Planta 2014, 239, 543–564. [Google Scholar] [CrossRef]
- Borges, F.; Martienssen, R.A. The expanding world of small RNAs in plants. Nat. Rev. Mol. Cell Biol. 2015, 16, 727–741. [Google Scholar] [CrossRef] [PubMed]
- Morozov, S.Y.; Solovyev, A.G.; Kalinina, N.O.; Taliansky, M.E. Double-Stranded RNAs in Plant Protection Against Pathogenic Organisms and Viruses in Agriculture. Acta Naturae 2019, 11, 13–21. [Google Scholar] [CrossRef]
- Ramegowda, V.; Mysore, K.S.; Senthil-Kumar, M. Virus-induced gene silencing is a versatile tool for unraveling the functional relevance of multiple abiotic-stress-responsive genes in crop plants. Front. Plant Sci. 2014, 5, 323. [Google Scholar] [CrossRef]
- Singh, A.; Gautam, V.; Singh, S.; Sarkar Das, S.; Verma, S.; Mishra, V.; Mukherjee, S.; Sarkar, A.K. Plant small RNAs: Advancement in the understanding of biogenesis and role in plant development. Planta 2018, 248, 545–558. [Google Scholar] [CrossRef]
- Krogan, N.T.; Ckurshumova, W.; Marcos, D.; Caragea, A.E.; Berleth, T. Deletion of MP/ARF5 domains III and IV reveals a requirement for Aux/IAA regulation in Arabidopsis leaf vascular patterning. New Phytol. 2012, 194, 391–401. [Google Scholar] [CrossRef]
- Schuetz, M.; Fidanza, M.; Mattsson, J. Identification of Auxin Response Factor-Encoding Genes Expressed in Distinct Phases of Leaf Vein Development and with Overlapping Functions in Leaf Formation. Plants 2019, 8, 242. [Google Scholar] [CrossRef] [PubMed]
- Berleth, T.; Jürgens, G. The role of the monopteros gene in organising the basal body region of the Arabidopsis embryo. Development 1993, 118, 575–587. [Google Scholar] [CrossRef]
- Liu, Y.; Dong, Z. The Function and Structure of Plant B3 Domain Transcription Factor. MPB 2017, 15, 1868–1873. [Google Scholar]
- Li, Y.; Han, S.; Qi, Y. Advances in structure and function of auxin response factor in plants. J. Integr. Plant Biol. 2022, 65, 617–632. [Google Scholar] [CrossRef]
- Das, P.R.; Sherif, S.M. Application of Exogenous dsRNAs-induced RNAi in Agriculture: Challenges and Triumphs. Front. Plant Sci. 2020, 11, 946. [Google Scholar] [CrossRef]
- Dalakouras, A.; Jarausch, W.; Buchholz, G.; Bassler, A.; Braun, M.; Manthey, T.; Krczal, G.; Wassenegger, M. Delivery of Hairpin RNAs and Small RNAs Into Woody and Herbaceous Plants by Trunk Injection and Petiole Absorption. Front. Plant Sci. 2018, 9, 1253. [Google Scholar] [CrossRef] [PubMed]
- Yong, J.; Wu, M.; Zhang, R.; Bi, S.; Mann, C.W.G.; Mitter, N.; Carroll, B.J.; Xu, Z.P. Clay nanoparticles efficiently deliver small interfering RNA to intact plant leaf cells. Plant Physiol. 2022, 190, 2187–2202. [Google Scholar] [CrossRef] [PubMed]
- Zheng, Y.; Hu, Y.; Yan, S.; Zhou, H.; Song, D.; Yin, M.; Shen, J. A polymer/detergent formulation improves dsRNA penetration through the body wall and RNAi-induced mortality in the soybean aphid Aphis glycines. Pest Manag. Sci. 2019, 75, 1993–1999. [Google Scholar] [CrossRef]
- Zhou, C.; Zhu, X.; Zhu, F.; Zhang, H.; Han, Z.; Yang, R.; Wang, K. Effects of nanoparticle carriers on the RNAi efficiency in the small brown plant hopper, Laodelphax striatellus (Hemiptera: Delphacidae). Acta Entomol. Sin. 2021, 64, 1153–1160. [Google Scholar]
- Guo, Y.; Fan, Y.; Teng, Z.; Wang, L.; Tan, X.; Wan, F.; Zhou, H. Efficacy of RNA interference using nanocarrier-based transdermal dsRNA delivery system in the woolly apple aphid, Eriosoma lanigerum. Arch. Insect Biochem. Physiol. 2022, 110, e21888. [Google Scholar] [CrossRef]
- Saitou, N.; Nei, M. The neighbor-joining method: A new method for reconstructing phylogenetic trees. Mol. Biol. Evol. 1987, 4, 406–425. [Google Scholar]
- Nei, M.; Kumar, S. Molecular Evolution and Phylogenetics; Oxford University Press: New York, NY, USA, 2000; pp. 3–16. ISBN 978-01-9770-163-8. [Google Scholar]
- Kumar, S.; Stecher, G.; Li, M.; Knyaz, C.; Tamura, K. MEGA X: Molecular Evolutionary Genetics Analysis across Computing Platforms. Mol. Biol. Evol. 2018, 35, 1547–1549. [Google Scholar] [CrossRef] [PubMed]
- Kim, D.; Paggi, J.M.; Park, C.; Bennett, C.; Salzberg, S.L. Graph-based genome alignment and genotyping with HISAT2 and HISAT-genotype. Nat. Biotechnol. 2019, 37, 907–915. [Google Scholar] [CrossRef] [PubMed]
- Anders, S.; Pyl, P.T.; Huber, W. HTSeq—A Python framework to work with high-throughput sequencing data. Bioinformatics 2014, 31, 166–169. [Google Scholar] [CrossRef]
- Li, H.; Handsaker, B.; Wysoker, A.; Fennell, T.; Ruan, J.; Homer, N.; Marth, G.; Abecasis, G.; Durbin, R. The Sequence Alignment/Map format and SAMtools. Bioinformatics 2009, 25, 2078–2079. [Google Scholar] [CrossRef]
- Czechowski, T.; Stitt, M.; Altmann, T.; Udvardi, M.K.; Scheible, W. Genome-Wide Identification and Testing of Superior Reference Genes for Transcript Normalization in Arabidopsis. Plant Physiol. 2005, 139, 5–17. [Google Scholar] [CrossRef] [PubMed]
- Livak, K.J.; Schmittgen, T.D. Analysis of Relative Gene Expression Data Using Real-Time Quantitative PCR and the 2−ΔΔCT Method. Methods 2001, 25, 402–408. [Google Scholar] [CrossRef] [PubMed]
- Sims, K.; Abedi-Samakush, F.; Szulc, N.; Macias, H.M.G.; Mattsson, J. OsARF11 Promotes Growth, Meristem, Seed, and Vein Formation during Rice Plant Development. Int. J. Mol. Sci. 2021, 22, 4089. [Google Scholar] [CrossRef] [PubMed]
- Wu, J.; Wang, F.; Cheng, L.; Kong, F.; Peng, Z.; Liu, S.; Yu, X.; Lu, G. Identification, isolation and expression analysis of auxin response factor (ARF) genes in Solanum lycopersicum. Plant Cell Rep. 2011, 30, 2059–2073. [Google Scholar] [CrossRef]








Disclaimer/Publisher’s Note: The statements, opinions and data contained in all publications are solely those of the individual author(s) and contributor(s) and not of MDPI and/or the editor(s). MDPI and/or the editor(s) disclaim responsibility for any injury to people or property resulting from any ideas, methods, instructions or products referred to in the content. |
© 2024 by the authors. Licensee MDPI, Basel, Switzerland. This article is an open access article distributed under the terms and conditions of the Creative Commons Attribution (CC BY) license (https://creativecommons.org/licenses/by/4.0/).
Share and Cite
Ou, Z.; Zhang, Y.; Wu, Q.; Wang, K.; Zhang, G.; Qiao, X.; Yan, Y.; Qian, W.; Wan, F.; Liu, B. Silencing of the MP Gene via dsRNA Affects Root Development and Growth in the Invasive Weed Mikania micrantha. Int. J. Mol. Sci. 2024, 25, 12678. https://doi.org/10.3390/ijms252312678
Ou Z, Zhang Y, Wu Q, Wang K, Zhang G, Qiao X, Yan Y, Qian W, Wan F, Liu B. Silencing of the MP Gene via dsRNA Affects Root Development and Growth in the Invasive Weed Mikania micrantha. International Journal of Molecular Sciences. 2024; 25(23):12678. https://doi.org/10.3390/ijms252312678
Chicago/Turabian StyleOu, Zhenghui, Yuantong Zhang, Qiang Wu, Kangkang Wang, Guangzhong Zhang, Xi Qiao, Ying Yan, Wanqiang Qian, Fanghao Wan, and Bo Liu. 2024. "Silencing of the MP Gene via dsRNA Affects Root Development and Growth in the Invasive Weed Mikania micrantha" International Journal of Molecular Sciences 25, no. 23: 12678. https://doi.org/10.3390/ijms252312678
APA StyleOu, Z., Zhang, Y., Wu, Q., Wang, K., Zhang, G., Qiao, X., Yan, Y., Qian, W., Wan, F., & Liu, B. (2024). Silencing of the MP Gene via dsRNA Affects Root Development and Growth in the Invasive Weed Mikania micrantha. International Journal of Molecular Sciences, 25(23), 12678. https://doi.org/10.3390/ijms252312678

