Combining Network Pharmacology and Transcriptomic Strategies to Explore the Pharmacological Mechanism of Total Ginsenoside Ginseng Root and Its Impact on Antidepressant Effects
Abstract
1. Introduction
2. Results
2.1. Network Pharmacological Analysis
2.2. Effect of TGGR on Depression-like Behavior Induced by CUMS in Mice
2.3. Effects of TGGR on CUMS-Induced Neuronal Apoptosis and Depression-Related Indexes in Mice
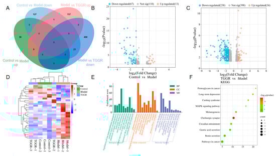
2.4. Effect of TGGR on Transcriptomics Profile in CUMS-Induced Mice
2.5. Combining Network Pharmacology with Transcriptomics to Analyze the Key Targets and Pathways of TGGR in the Prevention and Treatment of Depression
2.6. Validation of the Target and Mechanism of TGGR in the Treatment of Depression
2.7. Effect of TGGR on Depression-like Behavior in CUMS Model Mice in the Presence of the SIRT1-Specific Inhibitor Selisistat (EX-527)
2.8. Effects of TGGR on Depression-Related Indicators in CUMS Model Mice in the Presence of the SIRT1-Specific Inhibitor EX-527
2.9. Effects of TGGR on the Ultrastructure of Hippocampal Neurons in CUMS Mice in the Presence of the SIRT1-Specific Inhibitor EX-527
2.10. Effects of TGGR on the Ultrastructure and Function of Hippocampal Mitochondria in CUMS Mice in the Presence of the SIRT1-Specific Inhibitor EX-527
2.11. Effects of TGGR on the Expression of SIRT1 and PGC-1α Protein in the Hippocampus of CUMS Mice in the Presence of the SIRT1-Specific Inhibitor EX-527
3. Discussion
4. Materials and Methods
4.1. Materials
4.2. Target Prediction and Disease Target Acquisition of Each Ginsenoside
4.3. The Construction of the PPI Network
4.4. GO Functional Enrichment Analysis and KEGG Pathway Enrichment Analysis
4.5. Construction of the “Drug-Target-Disease-Pathway” Network Map
4.6. Preparation of CUMS Mouse Model of Depression
4.7. Animals, Drugs, and Treatment
4.8. Sucrose Preference Test
4.9. Forced Swimming Test
4.10. Tail Suspension Test
4.11. Morris Water Maze
4.12. Enzyme-Linked Immunosorbent Assay (ELISA)
4.13. RNA Extraction and Construction of RNA-Seq Libraries
4.14. Transcriptomic Analysis
4.15. Nissl Staining
4.16. Immunohistochemical Staining
4.17. Western Blot Analysis
4.18. Reverse Transcription-Quantitative Polymerase Chain Reaction
4.19. Transmission Electron Microscopy
4.20. Quantification of ATP
4.21. Detection of Mitochondrial Reactive Oxygen Species
4.22. Statistical Analysis
5. Conclusions
Supplementary Materials
Author Contributions
Funding
Institutional Review Board Statement
Informed Consent Statement
Data Availability Statement
Conflicts of Interest
References
- Walker, A.K.; Wing, E.E.; Banks, W.A.; Dantzer, R. Leucine competes with kynurenine for blood-to-brain transport and prevents lipopolysaccharide-induced depression-like behavior in mice. Mol. Psychiatry 2019, 24, 1523–1532. [Google Scholar] [CrossRef] [PubMed]
- Ménard, C.; Hodes, G.E.; Russo, S.J. Pathogenesis of depression: Insights from human and rodent studies. Neuroscience 2016, 321, 138–162. [Google Scholar] [CrossRef] [PubMed]
- Mathers, B.M.; Degenhardt, L.; Phillips, B.; Wiessing, L.; Hickman, M.; Strathdee, S.A.; Wodak, A.; Panda, S.; Tyndall, M.; Toufik, A.; et al. Global epidemiology of injecting drug use and HIV among people who inject drugs: A systematic review. Lancet 2008, 372, 1733–1745. [Google Scholar] [CrossRef] [PubMed]
- Seo, J.S.; Wei, J.; Qin, L.; Kim, Y.; Yan, Z.; Greengard, P. Cellular and molecular basis for stress-induced depression. Mol. Psychiatry 2017, 22, 1440–1447. [Google Scholar] [CrossRef] [PubMed]
- Malberg, J.E.; Eisch, A.J.; Nestler, E.J.; Duman, R.S. Chronic antidepressant treatment increases neurogenesis in adult rat hippocampus. J. Neurosci. Off. J. Soc. Neurosci. 2000, 20, 9104–9110. [Google Scholar] [CrossRef]
- Kezhu, W.; Pan, X.; Cong, L.; Liming, D.; Beiyue, Z.; Jingwei, L.; Yanyan, Y.; Xinmin, L. Effects of Ginsenoside Rg1 on Learning and Memory in a Reward-directed Instrumental Conditioning Task in Chronic Restraint Stressed Rats. Phytother. Res. PTR 2017, 31, 81–89. [Google Scholar] [CrossRef]
- Zhu, G.; Wang, Y.; Li, J.; Wang, J. Chronic treatment with ginsenoside Rg1 promotes memory and hippocampal long-term potentiation in middle-aged mice. Neuroscience 2015, 292, 81–89. [Google Scholar] [CrossRef]
- Zhou, Y.; Li, H.Q.; Lu, L.; Fu, D.L.; Liu, A.J.; Li, J.H.; Zheng, G.Q. Ginsenoside Rg1 provides neuroprotection against blood brain barrier disruption and neurological injury in a rat model of cerebral ischemia/reperfusion through downregulation of aquaporin 4 expression. Phytomed. Int. J. Phytother. Phytopharm. 2014, 21, 998–1003. [Google Scholar] [CrossRef]
- Lu, Y.W.; Wang, Y.J.; Wang, Z.; Ren, S.; Gong, X.J.; Hu, J.N.; Zhang, J.T.; Li, W. Ginsenoside Rg2 alleviates astrocyte inflammation and ameliorates the permeability of the Alzheimer’s disease related blood-brain barrier. Phytomed. Int. J. Phytother. Phytopharm. 2024, 135, 156063. [Google Scholar] [CrossRef]
- Yu, S.; Wang, X.; Lv, L.; Liu, T.; Guan, Q. Borneol-modified PEGylated graphene oxide as a nanocarrier for brain-targeted delivery of ginsenoside Rg1 against depression. Int. J. Pharm. 2023, 643, 123284. [Google Scholar] [CrossRef]
- Wu, T.; Kwaku, O.R.; Li, H.-Z.; Yang, C.-R.; Ge, L.-J.; Xu, M. Sense Ginsenosides From Ginsengs: Structure-Activity Relationship in Autophagy. Nat. Prod. Commun. 2019, 14, 1934578X19858223. [Google Scholar] [CrossRef]
- Boonlert, W.; Benya-Aphikul, H.; Welbat, J.U.; Rodsiri, R. Ginseng Extract G115 Attenuates Ethanol-Induced Depression in Mice by Increasing Brain BDNF Levels. Nutrients 2017, 9, 931. [Google Scholar] [CrossRef] [PubMed]
- Wang, H.-Q.; Yang, S.-W.; Gao, Y.; Liu, Y.-J.; Li, X.; Ai, Q.-D.; Lin, M.-Y.; Yang, Y.-T.; Zeng, Q.; Zhang, Y.; et al. Novel antidepressant mechanism of ginsenoside Rg1: Regulating biosynthesis and degradation of connexin43. J. Ethnopharmacol. 2021, 278, 114212. [Google Scholar] [CrossRef]
- Shao, J.; Qu, L.; Liu, Y.; Zhang, J.; Liu, Y.; Deng, J.; Ma, X.; Fan, D. Ginsenoside Rk3 Regulates Tryptophan Metabolism along the Brain-Gut Axis by Targeting Tryptophan Hydroxylase and Remodeling the Intestinal Microenvironment to Alleviate Depressive-Like Behavior in Mice. J. Agric. Food Chem. 2024, 72, 7100–7120. [Google Scholar] [CrossRef]
- Meng, F.; Qian, M.; Peng, B.; Peng, L.; Wang, X.; Zheng, K.; Liu, Z.; Tang, X.; Zhang, S.; Sun, S.; et al. Synergy between SIRT1 and SIRT6 helps recognize DNA breaks and potentiates the DNA damage response and repair in humans and mice. eLife 2020, 9. [Google Scholar] [CrossRef]
- Rada, P.; Pardo, V.; Mobasher, M.A.; García-Martínez, I.; Ruiz, L.; González-Rodríguez, Á.; Sanchez-Ramos, C.; Muntané, J.; Alemany, S.; James, L.P.; et al. SIRT1 Controls Acetaminophen Hepatotoxicity by Modulating Inflammation and Oxidative Stress. Antioxid. Redox Signal. 2018, 28, 1187–1208. [Google Scholar] [CrossRef]
- Feng, K.; Chen, Z.; Pengcheng, L.; Zhang, S.; Wang, X. Quercetin attenuates oxidative stress-induced apoptosis via SIRT1/AMPK-mediated inhibition of ER stress in rat chondrocytes and prevents the progression of osteoarthritis in a rat model. J. Cell. Physiol. 2019, 234, 18192–18205. [Google Scholar] [CrossRef]
- CONVERGE consortium. Sparse whole-genome sequencing identifies two loci for major depressive disorder. Nature 2015, 523, 588–591. [Google Scholar] [CrossRef]
- Hurley, L.L.; Akinfiresoye, L.; Kalejaiye, O.; Tizabi, Y. Antidepressant effects of resveratrol in an animal model of depression. Behav. Brain Res. 2014, 268, 1–7. [Google Scholar] [CrossRef]
- Omidian, K.; Rafiei, H.; Bandy, B. Increased mitochondrial content and function by resveratrol and select flavonoids protects against benzo[a]pyrene-induced bioenergetic dysfunction and ROS generation in a cell model of neoplastic transformation. Free Radic. Biol. Med. 2020, 152, 767–775. [Google Scholar] [CrossRef]
- Kadiyala, C.S.R.; Zheng, L.; Du, Y.; Yohannes, E.; Kao, H.Y.; Miyagi, M.; Kern, T.S. Acetylation of retinal histones in diabetes increases inflammatory proteins: Effects of minocycline and manipulation of histone acetyltransferase (HAT) and histone deacetylase (HDAC). J. Biol. Chem. 2012, 287, 25869–25880. [Google Scholar] [CrossRef] [PubMed]
- Zhou, Y.; Wang, S.; Li, Y.; Yu, S.; Zhao, Y. SIRT1/PGC-1α Signaling Promotes Mitochondrial Functional Recovery and Reduces Apoptosis after Intracerebral Hemorrhage in Rats. Front. Mol. Neurosci. 2017, 10, 443. [Google Scholar] [CrossRef] [PubMed]
- Yuan, H.; Ma, Q.; Cui, H.; Liu, G.; Zhao, X.; Li, W.; Piao, G. How Can Synergism of Traditional Medicines Benefit from Network Pharmacology? Molecules 2017, 22, 1135. [Google Scholar] [CrossRef] [PubMed]
- Yang, X.; Kui, L.; Tang, M.; Li, D.; Wei, K.; Chen, W.; Miao, J.; Dong, Y. High-Throughput Transcriptome Profiling in Drug and Biomarker Discovery. Front. Genet. 2020, 11, 19. [Google Scholar] [CrossRef] [PubMed]
- Zhang, W.; Sang, S.; Peng, C.; Li, G.Q.; Ou, L.; Feng, Z.; Zou, Y.; Yuan, Y.; Yao, M. Network Pharmacology and Transcriptomic Sequencing Analyses Reveal the Molecular Mechanism of Sanguisorba officinalis Against Colorectal Cancer. Front. Oncol. 2022, 12, 807718. [Google Scholar] [CrossRef]
- Willner, P. The chronic mild stress (CMS) model of depression: History, evaluation and usage. Neurobiol. Stress 2017, 6, 78–93. [Google Scholar] [CrossRef]
- Liu, Z.; Sun, Y.; Zhen, H.; Nie, C. Network Pharmacology Integrated with Transcriptomics Deciphered the Potential Mechanism of Codonopsis pilosula against Hepatocellular Carcinoma. Evid. Based Complement. Altern. Med. 2022, 2022, 1340194. [Google Scholar] [CrossRef]
- Nutt, D.J. Relationship of neurotransmitters to the symptoms of major depressive disorder. J. Clin. Psychiatry 2008, 69, 4–7. [Google Scholar]
- Qiao, Y.-L.; Zhou, J.-J.; Liang, J.-H.; Deng, X.-P.; Zhang, Z.-J.; Huang, H.-L.; Li, S.; Dai, S.-F.; Liu, C.-Q.; Luan, Z.-L.; et al. Uncaria rhynchophylla ameliorates unpredictable chronic mild stress-induced depression in mice via activating 5-HT(1A) receptor: Insights from transcriptomics. Phytomedicine Int. J. Phytother. Phytopharm. 2021, 81, 153436. [Google Scholar] [CrossRef]
- Herzig, S.; Shaw, R.J. AMPK: Guardian of metabolism and mitochondrial homeostasis. Nat. Rev. Mol. Cell Biol. 2018, 19, 121–135. [Google Scholar] [CrossRef]
- Zhu, S.; Wang, J.; Zhang, Y.; Li, V.; Kong, J.; He, J.; Li, X.-M. Unpredictable chronic mild stress induces anxiety and depression-like behaviors and inactivates AMP-activated protein kinase in mice. Brain Res. 2014, 1576, 81–90. [Google Scholar] [CrossRef] [PubMed]
- Huang, W.; Cao, J.; Liu, X.; Meng, F.; Li, M.; Chen, B.; Zhang, J. AMPK Plays a Dual Role in Regulation of CREB/BDNF Pathway in Mouse Primary Hippocampal Cells. J. Mol. Neurosci. 2015, 56, 782–788. [Google Scholar] [CrossRef] [PubMed]
- Koenig, H.G. Depression in the medically ill: A common and serious disorder. Int. J. Psychiatry Med. 2000, 30, 295–297. [Google Scholar] [CrossRef] [PubMed]
- Wang, Y.; Zhang, F.; Li, X.; Li, X.; Wang, J.; He, J.; Wu, X.; Chen, S.; Zhang, Y.; Li, Y. Integrated Multi-Omics Techniques and Network Pharmacology Analysis to Explore the Material Basis and Mechanism of Simiao Pill in the Treatment of Rheumatoid Arthritis. ACS Omega 2023, 8, 11138–11150. [Google Scholar] [CrossRef] [PubMed]
- Zhang, Z.; Deng, T.; Wu, M.; Zhu, A.; Zhu, G. Botanicals as modulators of depression and mechanisms involved. Chin. Med. 2019, 14, 24. [Google Scholar] [CrossRef]
- Li, Z.; Qu, B.; Wu, X.; Chen, H.; Wang, J.; Zhou, L.; Wu, X.; Zhang, W. Methodology improvement for network pharmacology to correct the deviation of deduced medicinal constituents and mechanism: Xian-Ling-Gu-Bao as an example. J. Ethnopharmacol. 2022, 289, 115058. [Google Scholar] [CrossRef]
- Zhang, Y.; Petukhov, V.; Biederstedt, E.; Que, R.; Zhang, K.; Kharchenko, P.V. Gene panel selection for targeted spatial transcriptomics. Genome Biol. 2024, 25, 35. [Google Scholar] [CrossRef]
- Ren, Y.; Hu, S.; Pu, H.; Zhou, Y.; Jiang, M.; Li, Y.; Deng, C.; Gao, J.; Xu, M.; Ge, C. Juglanin ameliorates depression-like behavior in chronic unpredictable mild stress-induced mice by improving AMPK signaling. J. Funct. Foods 2022, 98, 105263. [Google Scholar] [CrossRef]
- Zhang, Y.-Q.; Wang, X.-B.; Xue, R.-R.; Gao, X.-X.; Li, W. Ginsenoside Rg1 attenuates chronic unpredictable mild stress-induced depressive-like effect via regulating NF-κB/NLRP3 pathway in rats. Neuroreport 2019, 30, 893–900. [Google Scholar] [CrossRef]
- Kang, A.; Xie, T.; Zhu, D.; Shan, J.; Di, L.; Zheng, X. Suppressive Effect of Ginsenoside Rg3 against Lipopolysaccharide-Induced Depression-Like Behavior and Neuroinflammation in Mice. J. Agric. Food Chem. 2017, 65, 6861–6869. [Google Scholar] [CrossRef]
- Kim, Y.; Cho, S.-H. The effect of ginsenosides on depression in preclinical studies: A systematic review and meta-analysis. J. Ginseng Res. 2021, 45, 420–432. [Google Scholar] [CrossRef] [PubMed]
- Li, Y.; Li, J.; Yang, L.; Ren, F.; Dong, K.; Zhao, Z.; Duan, W.; Wei, W.; Guo, R. Ginsenoside Rb1 protects hippocampal neurons in depressed rats based on mitophagy-regulated astrocytic pyroptosis. Phytomed. Int. J. Phytother. Phytopharm. 2023, 121, 155083. [Google Scholar] [CrossRef] [PubMed]
- Wang, G.; Liu, Y.; Zhu, X.; Lin, K.; Li, M.; Wu, Z.; Zhang, R.; Zheng, Q.; Li, D.; An, T. Knockdown of miRNA-134-5p rescues dendritic deficits by promoting AMPK-mediated mitophagy in a mouse model of depression. Neuropharmacology 2022, 214, 109154. [Google Scholar] [CrossRef] [PubMed]
- Wang, R.; Hu, X.; Liu, S.; Wang, J.; Xiong, F.; Zhang, X.; Ye, W.; Wang, H. Kaempferol-3-O-sophoroside (PCS-1) contributes to modulation of depressive-like behaviour in C57BL/6J mice by activating AMPK. Br. J. Pharmacol. 2023, 181, 1182–1202. [Google Scholar] [CrossRef]
- Tang, K.-R.; Mo, X.-W.; Zhou, X.-Y.; Chen, Y.-Y.; Liu, D.-D.; He, L.-L.; Ma, Q.-Y.; Li, X.-J.; Chen, J.-X. Xiaoyao San, a Chinese herbal formula, ameliorates depression-like behavior in mice through the AdipoR1/AMPK/ACC pathway in hypothalamus. J. Integr. Med. 2022, 20, 442–452. [Google Scholar] [CrossRef]
- Tian, J.-S.; Wu, Z.-N.; Wu, D.; Yang, C.; Gao, Y.; Yan, D.-L.; Qin, X.-M. Combining network pharmacology and experimental verification to reveal the mechanism of Chaigui granules in the treatment of depression through PI3K/Akt/mTOR signaling pathways. Metab. Brain Dis. 2023, 38, 2849–2864. [Google Scholar] [CrossRef]
- Tang, Y.; Su, H.; Nie, K.; Wang, H.; Gao, Y.; Chen, S.; Lu, F.; Dong, H. Berberine exerts antidepressant effects in vivo and in vitro through the PI3K/AKT/CREB/BDNF signaling pathway. Biomed. Pharmacother. Biomed. Pharmacother. 2024, 170, 116012. [Google Scholar] [CrossRef]
- Liu, Q.; Telezhkin, V.; Jiang, W.; Gu, Y.; Wang, Y.; Hong, W.; Tian, W.; Yarova, P.; Zhang, G.; Lee, S.M.-Y.; et al. Electric field stimulation boosts neuronal differentiation of neural stem cells for spinal cord injury treatment via PI3K/Akt/GSK-3β/β-catenin activation. Cell Biosci. 2023, 13, 4. [Google Scholar] [CrossRef]
- Wang, H.; Xiao, L.; Wang, H.; Wang, G. Involvement of chronic unpredictable mild stress-induced hippocampal LRP1 up-regulation in microtubule instability and depressive-like behavior in a depressive-like adult male rat model. Physiol. Behav. 2020, 215, 112749. [Google Scholar] [CrossRef]
- Salt, I.P.; Hardie, D.G. AMP-Activated Protein Kinase: An Ubiquitous Signaling Pathway With Key Roles in the Cardiovascular System. Circ. Res. 2017, 120, 1825–1841. [Google Scholar] [CrossRef]
- Libert, S.; Guarente, L. Metabolic and neuropsychiatric effects of calorie restriction and sirtuins. Annu. Rev. Physiol. 2013, 75, 669–684. [Google Scholar] [CrossRef] [PubMed]
- Wang, S.; Pan, J. Irisin ameliorates depressive-like behaviors in rats by regulating energy metabolism. Biochem. Biophys. Res. Commun. 2016, 474, 22–28. [Google Scholar] [CrossRef] [PubMed]
- Hu, Y.; Zhao, M.; Zhao, T.; Qi, M.; Yao, G.; Dong, Y. The Protective Effect of Pilose Antler Peptide on CUMS-Induced Depression Through AMPK/Sirt1/NF-κB/NLRP3-Mediated Pyroptosis. Front. Pharmacol. 2022, 13, 815413. [Google Scholar] [CrossRef] [PubMed]
- Nunnari, J.; Suomalainen, A. Mitochondria: In sickness and in health. Cell 2012, 148, 1145–1159. [Google Scholar] [CrossRef] [PubMed]
- Zhu, X.; Gao, R.; Liu, Z.; Cheng, Z.; Qi, Y.; Fan, C.; Yu, S.Y. Ginsenoside Rg1 reverses stress-induced depression-like behaviours and brain-derived neurotrophic factor expression within the prefrontal cortex. Eur. J. Neurosci. 2016, 44, 1878–1885. [Google Scholar] [CrossRef]
- Wang, Y.; Ni, J.; Gao, C.; Xie, L.; Zhai, L.; Cui, G.; Yin, X. Mitochondrial transplantation attenuates lipopolysaccharide- induced depression-like behaviors. Prog. Neuro-Psychopharmacol. Biol. Psychiatry 2019, 93, 240–249. [Google Scholar] [CrossRef]
- Huang, Q.; Lou, T.; Lu, J.; Wang, M.; Chen, X.; Xue, L.; Tang, X.; Qi, W.; Zhang, Z.; Su, H.; et al. Major ginsenosides from Panax ginseng promote aerobic cellular respiration and SIRT1-mediated mitochondrial biosynthesis in cardiomyocytes and neurons. J. Ginseng Res. 2022, 46, 759–770. [Google Scholar] [CrossRef]
- Shi, Z.-Y.; Zeng, J.-Z.; Wong, A.S.T. Chemical Structures and Pharmacological Profiles of Ginseng Saponins. Molecules 2019, 24, 2443. [Google Scholar] [CrossRef]
- Jakaria, M.; Haque, M.E.; Kim, J.; Cho, D.-Y.; Kim, I.-S.; Choi, D.-K. Active ginseng components in cognitive impairment: Therapeutic potential and prospects for delivery and clinical study. Oncotarget 2018, 9, 33601–33620. [Google Scholar] [CrossRef]
- Mohanan, P.; Subramaniyam, S.; Mathiyalagan, R.; Yang, D.-C. Molecular signaling of ginsenosides Rb1, Rg1, and Rg3 and their mode of actions. J. Ginseng Res. 2018, 42, 123–132. [Google Scholar] [CrossRef]
- Zhang, R.; Liu, X.; Wang, T.; Yu, J.; Wang, M.; Sun, J.; Yu, X.; Niu, N.; Chen, L. HPLC Fingerprint Combined with Chemometrics and Network Pharmacology for Q-Markers Prediction Analysis of Saposhnikovia divaricata. J. Anal. Test. 2024, 8, 83–94. [Google Scholar] [CrossRef]
- Sun, X.; Zhang, T.; Zhao, Y.; Cai, E.; Zhu, H.; Liu, S. Panaxynol attenuates CUMS-induced anxiety and depressive-like behaviors via regulating neurotransmitters, synapses and the HPA axis in mice. Food Funct. 2020, 11, 1235–1244. [Google Scholar] [CrossRef] [PubMed]
- Li, Y.; Wang, L.; Wang, P.; Fan, C.; Zhang, P.; Shen, J.; Yu, S.Y. Ginsenoside-Rg1 Rescues Stress-Induced Depression-Like Behaviors via Suppression of Oxidative Stress and Neural Inflammation in Rats. Oxidative Med. Cell. Longev. 2020, 2020, 2325391. [Google Scholar] [CrossRef] [PubMed]
- Lei, M.Y.; Cong, L.; Liu, Z.Q.; Liu, Z.F.; Ma, Z.; Liu, K.; Li, J.; Deng, Y.; Liu, W.; Xu, B. Resveratrol reduces DRP1-mediated mitochondrial dysfunction via the SIRT1-PGC1α signaling pathway in manganese-induced nerve damage in mice. Environ. Toxicol. 2022, 37, 282–298. [Google Scholar] [CrossRef]






Disclaimer/Publisher’s Note: The statements, opinions and data contained in all publications are solely those of the individual author(s) and contributor(s) and not of MDPI and/or the editor(s). MDPI and/or the editor(s) disclaim responsibility for any injury to people or property resulting from any ideas, methods, instructions or products referred to in the content. |
© 2024 by the authors. Licensee MDPI, Basel, Switzerland. This article is an open access article distributed under the terms and conditions of the Creative Commons Attribution (CC BY) license (https://creativecommons.org/licenses/by/4.0/).
Share and Cite
Chen, W.; Guo, P.; Su, L.; Guo, X.; Shi, M.; Geng, J.; Zong, Y.; Zhao, Y.; Du, R.; He, Z. Combining Network Pharmacology and Transcriptomic Strategies to Explore the Pharmacological Mechanism of Total Ginsenoside Ginseng Root and Its Impact on Antidepressant Effects. Int. J. Mol. Sci. 2024, 25, 12606. https://doi.org/10.3390/ijms252312606
Chen W, Guo P, Su L, Guo X, Shi M, Geng J, Zong Y, Zhao Y, Du R, He Z. Combining Network Pharmacology and Transcriptomic Strategies to Explore the Pharmacological Mechanism of Total Ginsenoside Ginseng Root and Its Impact on Antidepressant Effects. International Journal of Molecular Sciences. 2024; 25(23):12606. https://doi.org/10.3390/ijms252312606
Chicago/Turabian StyleChen, Weijia, Pengli Guo, Lili Su, Xiangjuan Guo, Meiling Shi, Jianan Geng, Ying Zong, Yan Zhao, Rui Du, and Zhongmei He. 2024. "Combining Network Pharmacology and Transcriptomic Strategies to Explore the Pharmacological Mechanism of Total Ginsenoside Ginseng Root and Its Impact on Antidepressant Effects" International Journal of Molecular Sciences 25, no. 23: 12606. https://doi.org/10.3390/ijms252312606
APA StyleChen, W., Guo, P., Su, L., Guo, X., Shi, M., Geng, J., Zong, Y., Zhao, Y., Du, R., & He, Z. (2024). Combining Network Pharmacology and Transcriptomic Strategies to Explore the Pharmacological Mechanism of Total Ginsenoside Ginseng Root and Its Impact on Antidepressant Effects. International Journal of Molecular Sciences, 25(23), 12606. https://doi.org/10.3390/ijms252312606

