Tau Isoform-Regulated Schwann Cell Proliferation and Migration Improve Peripheral Nerve Regeneration After Injury
Abstract
1. Introduction
2. Results
2.1. Tau Regulates the Repair of Rat Sciatic Nerve Injury
2.2. The Alternative Splicing of Tau Exons 4A and 10 is Differently Regulated in Newborn and Adult Schwann Cells Isolated from Rat Sciatic Nerve
2.3. The Alternative Splicing of Tau Exons 4A and 10 Is Changed Following Sciatic Nerve Injury
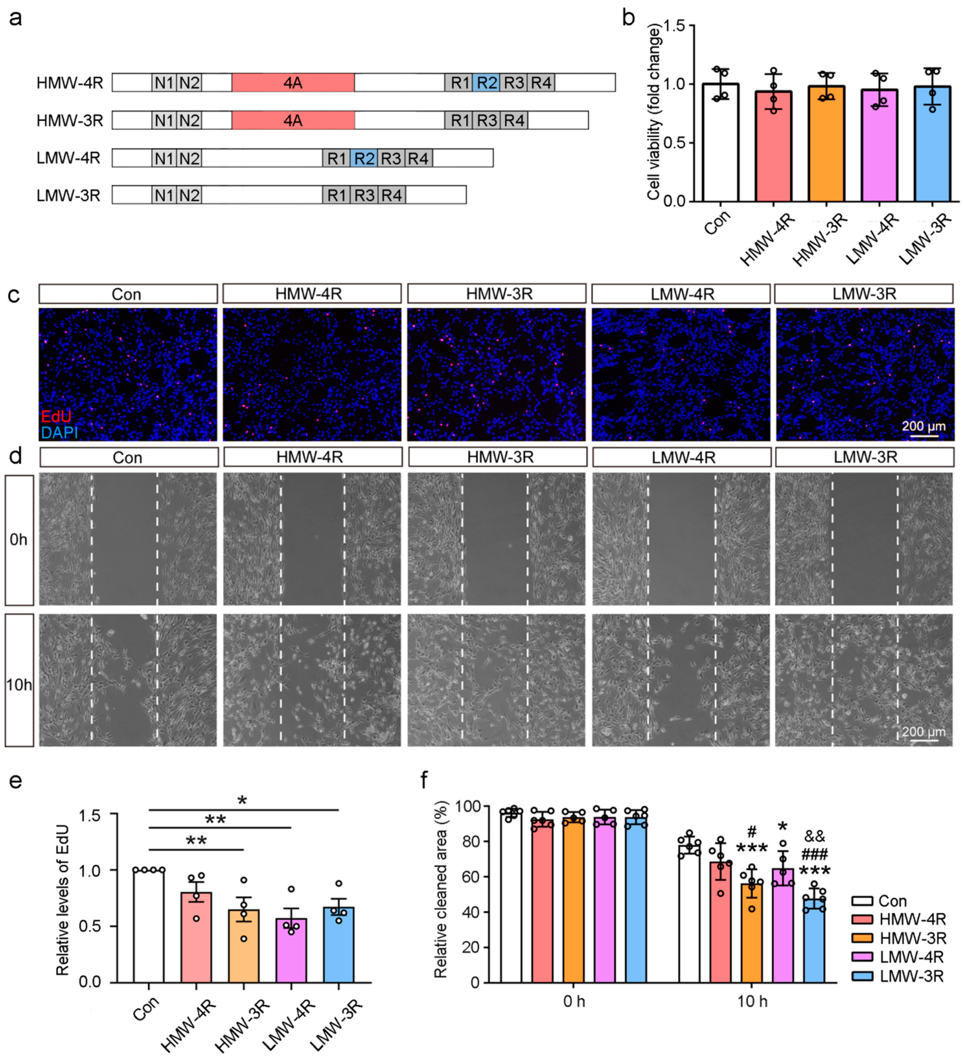
2.4. The Effect of Tau Isoforms on the Proliferation and Migration of Cultured Schwann Cells
2.5. The Effects of Tau Isoforms on Schwann Cell Proliferation and Migration In Vivo
2.6. Tau Isoforms Improve Sciatic Nerve Regeneration After Injury
3. Discussion
4. Materials and Methods
4.1. Animals
4.2. Sciatic Nerve Crush Surgery
4.3. Antibody and Virus Injection
4.4. Reverse Transcription–PCR (RT-PCR)
4.5. Cell Culture
4.6. Cell Proliferation Assay
4.7. Wound Healing Assay
4.8. Immunofluorescence
4.9. Oil Red O Staining
4.10. Statistical Analysis
Supplementary Materials
Author Contributions
Funding
Institutional Review Board Statement
Informed Consent Statement
Data Availability Statement
Acknowledgments
Conflicts of Interest
References
- Goedert, M.; Crowther, R.A.; Garner, C.C. Molecular characterization of microtubule-associated proteins tau and MAP2. Trends Neurosci. 1991, 14, 193–199. [Google Scholar] [CrossRef]
- Goedert, M.; Spillantini, M.G.; Jakes, R.; Rutherford, D.; Crowther, R.A. Multiple isoforms of human microtubule-associated protein tau: Sequences and localization in neurofibrillary tangles of Alzheimer’s disease. Neuron 1989, 3, 519–526. [Google Scholar] [CrossRef]
- Fischer, I.; Baas, P.W. Resurrecting the Mysteries of Big Tau. Trends Neurosci. 2020, 43, 493–504. [Google Scholar] [CrossRef]
- Boyne, L.J.; Tessler, A.; Murray, M.; Fischer, I. Distribution of Big tau in the central nervous system of the adult and developing rat. J. Comp. Neurol. 1995, 358, 279–293. [Google Scholar] [CrossRef]
- Yin, X.; Jin, N.; Shi, J.; Zhang, Y.; Wu, Y.; Gong, C.X.; Iqbal, K.; Liu, F. Dyrk1A overexpression leads to increase of 3R-tau expression and cognitive deficits in Ts65Dn Down syndrome mice. Sci. Rep. 2017, 7, 619. [Google Scholar] [CrossRef]
- Qian, S.; Gu, J.; Dai, W.; Jin, N.; Chu, D.; Huang, Q.; Liu, F.; Qian, W. Sirt1 enhances tau exon 10 inclusion and improves spatial memory of Htau mice. Aging 2018, 10, 2498–2510. [Google Scholar] [CrossRef]
- Fansa, H.; Keilhoff, G. Factors influencing nerve regeneration. Handchir. Mikrochir. Plast. Chir. 2003, 35, 72–82. [Google Scholar]
- Cattin, A.L.; Lloyd, A.C. The multicellular complexity of peripheral nerve regeneration. Curr. Opin. Neurobiol. 2016, 39, 38–46. [Google Scholar] [CrossRef]
- Lopez-Verrilli, M.A.; Picou, F.; Court, F.A. Schwann cell-derived exosomes enhance axonal regeneration in the peripheral nervous system. Glia 2013, 61, 1795–1806. [Google Scholar] [CrossRef] [PubMed]
- Yi, S.; Liu, Q.; Wang, X.; Qian, T.; Wang, H.; Zha, G.; Yu, J.; Wang, P.; Gu, X.; Chu, D.; et al. Tau modulates Schwann cell proliferation, migration and differentiation following peripheral nerve injury. J. Cell Sci. 2019, 132, jcs222059. [Google Scholar] [CrossRef] [PubMed]
- Qian, T.; Wang, P.; Chen, Q.; Yi, S.; Liu, Q.; Wang, H.; Wang, S.; Geng, W.; Liu, Z.; Li, S. The dynamic changes of main cell types in the microenvironment of sciatic nerves following sciatic nerve injury and the influence of let-7 on their distribution. RSC Adv. 2018, 8, 41181–41191. [Google Scholar] [CrossRef]
- Zha, G.B.; Shen, M.; Gu, X.S.; Yi, S. Changes in microtubule-associated protein tau during peripheral nerve injury and regeneration. Neural Regen. Res. 2016, 11, 1506–1511. [Google Scholar]
- Chu, D.; Liu, F. Tau in Health and Neurodegenerative Diseases. In Hippocampus-Cytoarchitecture and Diseases; IntechOpen: Rijeka, Croatia, 2021. [Google Scholar]
- Rodriguez, L.; Joly, S.; Mdzomba, J.B.; Pernet, V. Tau Gene Deletion Does Not Influence Axonal Regeneration and Retinal Neuron Survival in the Injured Mouse Visual System. Int. J. Mol. Sci. 2020, 21, 4100. [Google Scholar] [CrossRef]
- Goedert, M.; Spillantini, G.; Crowther, R.A. Cloning of a big tau microtubule-associated protein characteristic of the peripheral nervous system. Proc. Natl. Acad. Sci. USA 1992, 89, 1983–1987. [Google Scholar] [CrossRef]
- Fischer, I. Big Tau: What We Know, and We Need to Know. eNeuro 2023, 10, 1–5. [Google Scholar] [CrossRef]
- Oblinger, M.M.; Argasinski, A.; Wong, J.; Kosik, K.S. Tau gene expression in rat sensory neurons during development and regeneration. J. Neurosci. 1991, 11, 2453–2459. [Google Scholar] [CrossRef]
- Waheed, Z.; Choudhary, J.; Jatala, F.H.; Noor, A.; Zerr, I.; Zafar, S. The Role of Tau Proteoforms in Health and Disease. Mol. Neurobiol. 2023, 60, 5155–5166. [Google Scholar] [CrossRef]
- Kosik, K.S.; Orecchio, L.D.; Bakalis, S.; Neve, R.L. Developmentally regulated expression of specific tau sequences. Neuron 1989, 2, 1389–1397. [Google Scholar] [CrossRef]
- Chambers, C.B.; Muma, N.A. Tau mRNA isoforms following sciatic nerve axotomy with and without regeneration. Brain Res. Mol. Brain Res. 1997, 48, 115. [Google Scholar] [CrossRef] [PubMed]
- Wang, L.; Jiang, Q.; Chu, J.; Lin, L.; Li, X.G.; Chai, G.S.; Wang, Q.; Wang, J.Z.; Tian, Q. Expression of Tau40 Induces Activation of Cultured Rat Microglial Cells. PLoS ONE 2013, 8, e76057. [Google Scholar] [CrossRef] [PubMed]
- Bullmann, T.; Silva, R.D.; Holzer, M.; Mori, H.; Arendt, T. Expression of embryonic tau protein isoforms persist during adult neurogenesis in the hippocampus. Hippocampus 2007, 17, 98–102. [Google Scholar] [CrossRef] [PubMed]
- Panda, D.; Samuel, J.C.; Massie, M.; Feinstein, S.C.; Wilson, L. Differential regulation of microtubule dynamics by three- and four-repeat tau: Implications for the onset of neurodegenerative disease. Proc. Natl. Acad. Sci. USA 2003, 100, 9548–9553. [Google Scholar] [CrossRef] [PubMed]
- Sennvik, K.; Boekhoorn, K.; Lasrado, R.; Terwel, D.; Verhaeghe, S.; Korr, H.; Schmitz, C.; Tomiyama, T.; Mori, H.; Krugers, H. Tau-4R suppresses proliferation and promotes neuronal differentiation in the hippocampus of tau knockin/knockout mice. FASEB J. 2007, 21, 2149–2161. [Google Scholar] [CrossRef] [PubMed]
- Li, H.; Xu, W.; Wang, D.; Wang, L.; Cen, X. 4R Tau Modulates Cocaine-Associated Memory through Adult Dorsal Hippocampal Neurogenesis. J. Neurosci. Off. J. Soc. Neurosci. 2021, 41, 6753–6774. [Google Scholar] [CrossRef]
- Yi, S.; Zhang, H.; Gong, L.; Wu, J.; Zha, G.; Zhou, S.; Gu, X.; Yu, B. Deep Sequencing and Bioinformatic Analysis of Lesioned Sciatic Nerves after Crush Injury. PLoS ONE 2015, 10, e0143491. [Google Scholar] [CrossRef]
- Li, S.; Wang, X.; Gu, Y.; Chen, C.; Wang, Y.; Liu, J.; Hu, W.; Yu, B.; Ding, F.; Liu, Y.; et al. Let-7 microRNAs regenerate peripheral nerve regeneration by targeting nerve growth factor. Mol. Ther. 2015, 23, 423–433. [Google Scholar] [CrossRef]






| Primer | Sequence | |
|---|---|---|
| HMW tau | Forward | 5′-TCTCTGGGGAGACCACTAGC-3′ |
| HMW tau | Reverse | 5′-GCAGGTTGCTTGTCAGTTGG-3′ |
| LMW tau | Forward | 5′-CTCAAGCTCGAGTGGCCG-3′ |
| LMW tau | Reverse | 5′-GTTGGTAGGGATGGGGTACG-3′ |
| 3R4R | Forward | 5′-GGTGAACCACCAAAATCCGGAGAACG-3′ |
| 3R4R | Reverse | 5′-CCACACTTGGAGGTCACCTTGC-3′ |
| GAPDH | Forward | 5′-ACAGCAACAGGGTGGTGGAC-3′ |
| GAPDH | Reverse | 5′-TTTGAGGGTGCAGCGAACTT-3′ |
Disclaimer/Publisher’s Note: The statements, opinions and data contained in all publications are solely those of the individual author(s) and contributor(s) and not of MDPI and/or the editor(s). MDPI and/or the editor(s) disclaim responsibility for any injury to people or property resulting from any ideas, methods, instructions or products referred to in the content. |
© 2024 by the authors. Licensee MDPI, Basel, Switzerland. This article is an open access article distributed under the terms and conditions of the Creative Commons Attribution (CC BY) license (https://creativecommons.org/licenses/by/4.0/).
Share and Cite
Li, S.; Zhang, F.; Wang, G.; Liu, Q.; Wang, X.; Chen, Q.; Chu, D. Tau Isoform-Regulated Schwann Cell Proliferation and Migration Improve Peripheral Nerve Regeneration After Injury. Int. J. Mol. Sci. 2024, 25, 12352. https://doi.org/10.3390/ijms252212352
Li S, Zhang F, Wang G, Liu Q, Wang X, Chen Q, Chu D. Tau Isoform-Regulated Schwann Cell Proliferation and Migration Improve Peripheral Nerve Regeneration After Injury. International Journal of Molecular Sciences. 2024; 25(22):12352. https://doi.org/10.3390/ijms252212352
Chicago/Turabian StyleLi, Shiying, Fuqian Zhang, Guifang Wang, Qianyan Liu, Xinghui Wang, Qianqian Chen, and Dandan Chu. 2024. "Tau Isoform-Regulated Schwann Cell Proliferation and Migration Improve Peripheral Nerve Regeneration After Injury" International Journal of Molecular Sciences 25, no. 22: 12352. https://doi.org/10.3390/ijms252212352
APA StyleLi, S., Zhang, F., Wang, G., Liu, Q., Wang, X., Chen, Q., & Chu, D. (2024). Tau Isoform-Regulated Schwann Cell Proliferation and Migration Improve Peripheral Nerve Regeneration After Injury. International Journal of Molecular Sciences, 25(22), 12352. https://doi.org/10.3390/ijms252212352

