The Altered Lipid Composition and Key Lipid Metabolic Enzymes in Thiacloprid-Resistant Myzus persicae, with Special Attention Paid to the Function of MpTHEM6a
Abstract
1. Introduction
2. Results
2.1. Comparison of Lipid Metabolites Between THG-R and FFJ-S Populations
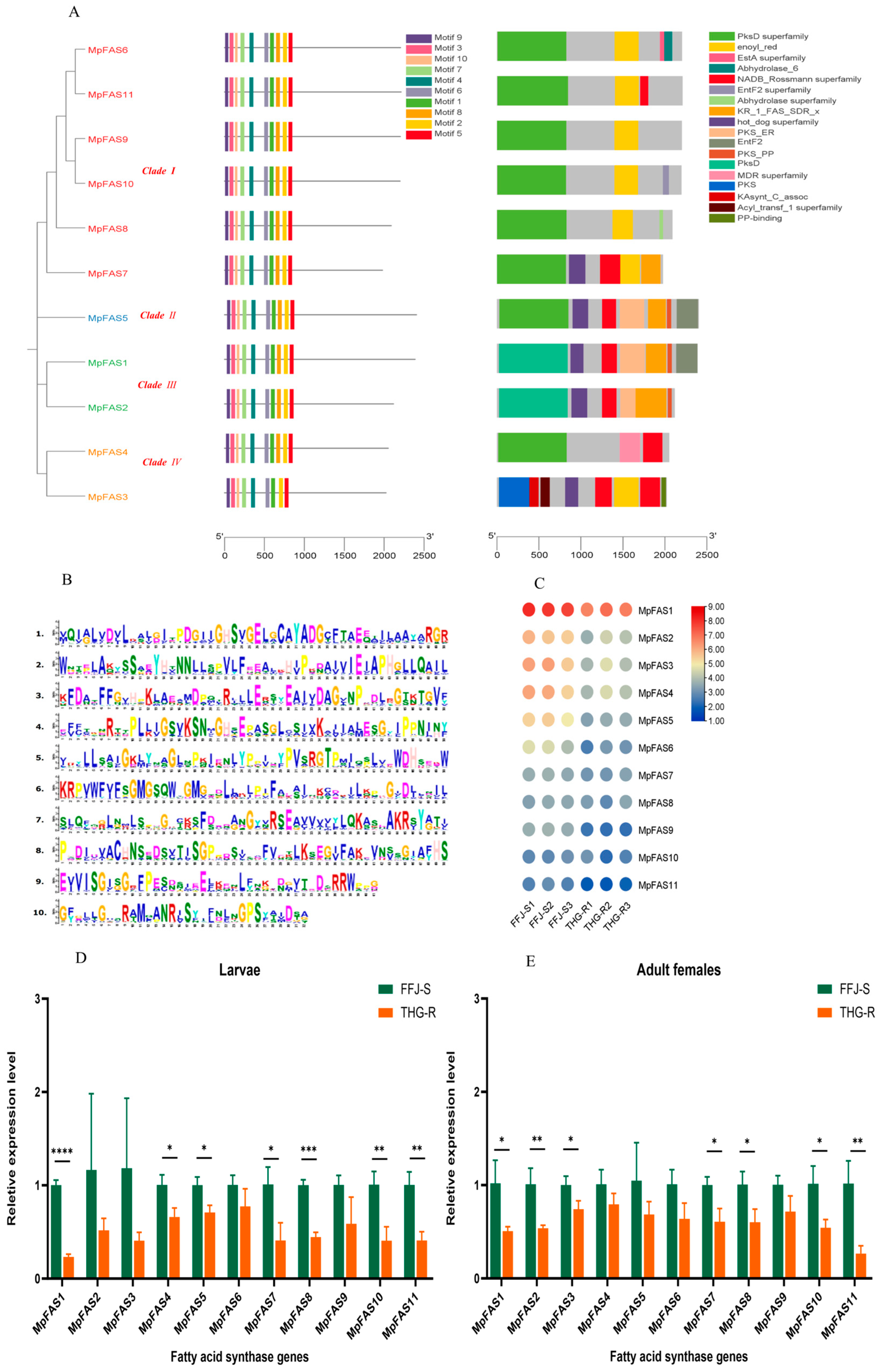
2.2. Characteristics and Expression Patterns of MpFASs in THG-R and FFJ-S Populations
2.3. Characteristics and Expression Patterns of MpELOs in THG-R and FFJ-S Populations
2.4. Characteristics and Expression Patterns of MpFADs in THG-R and FFJ-S Populations
2.5. Characteristics and Expression Patterns of MpTEs in THG-R and FFJ-S Populations
2.6. Characteristics and Expression Patterns of MpPLs in THG-R and FFJ-S Populations
2.7. Induction of Expression of Significantly Overexpressed Genes in THG-R via Neonicotinoids
2.8. The Effect of MpTHEM6 Gene Knockdown on the Sensitivity of THG-R to Neonicotinoids
2.9. Effect of MpTHEM6 Gene Knockdown on Adult Longevity and Offspring Production
3. Discussion
4. Materials and Methods
4.1. Insects
4.2. Metabolite Extraction and Analysis
4.3. A Preliminary Search and Identification of Key Lipid Metabolic Enzymes in the M. persicae Genome
4.4. The Construction of a Phylogenetic Tree and a Protein Domain Analysis of the Lipid Metabolic Enzymes for M. persicae
4.5. The Transcriptome Profiles of the THG-R and FFJ-S Populations
4.6. Quantitative Real-Time PCR Analysis of Different Enzyme Genes in Both THG-R and FFJ-S Populations and Expression Induction of Selected Upregulated Genes in THG-R Population via Nicotinoid Exposure
4.7. RNA Interference
5. Conclusions
Supplementary Materials
Author Contributions
Funding
Institutional Review Board Statement
Informed Consent Statement
Data Availability Statement
Conflicts of Interest
References
- Yi, X.U.; Gray, S.M. Aphids and their transmitted potato viruses: A continuous challenges in potato crops. J. Integr. Agric. 2020, 19, 367–375. [Google Scholar]
- Casida, J.E. Neonicotinoids and other insect nicotinic receptor competitive modulators: Progress and prospects. Annu. Rev. Entomol. 2018, 63, 125–144. [Google Scholar] [CrossRef] [PubMed]
- Tang, Q.L.; Ma, K.S.; Hou, Y.M.; Gao, X.W. Monitoring insecticide resistance and diagnostics of resistance mechanisms in the green peach aphid, Myzus persicae (Sulzer) (Hemiptera: Aphididae) in China. Pestic. Biochem. Physiol. 2017, 143, 39–47. [Google Scholar] [CrossRef] [PubMed]
- Papadimitriou, F.; Folia, M.; Ilias, A.; Papapetrou, P.; Roditakis, E.; Bass, C.; Vontas, J.T.; Margaritopoulos, J. Flupyradifurone resistance in Myzus persicae populations from peach and tobacco in Greece. Pest Manag. Sci. 2022, 78, 304–312. [Google Scholar] [CrossRef] [PubMed]
- Hu, J.; Chen, F.; Wang, J.; Rao, W.; Lin, L.; Fan, G. Multiple insecticide resistance and associated metabolic-based mechanisms in a Myzus Persicae (Sulzer) population. Agronomy 2023, 13, 2276. [Google Scholar] [CrossRef]
- Zalucki, M.P.; Furlong, M.J. Behavior as a mechanism of insecticide resistance: Evaluation of the evidence. Curr. Opin. Insect Sci. 2017, 21, 19–25. [Google Scholar] [CrossRef]
- Ingham, V.A.; Anthousi, A.; Douris, V.; Harding, N.J.; Lycett, G.; Morris, M.; Vontas, J.; Ranson, H. A sensory appendage protein protects malaria vectors from pyrethroids. Nature 2020, 577, 376–380. [Google Scholar] [CrossRef]
- Adams, K.L.; Sawadogo, S.P.; Nignan, C.; Niang, A.; Paton, D.G.; Robert Shaw, W.; South, A.; Wang, J.; Itoe, M.A.; Werling, K.; et al. Cuticular hydrocarbons are associated with mating success and insecticide resistance in malaria vectors. Commun. Biol. 2021, 4, 911. [Google Scholar] [CrossRef]
- Balabanidou, V.; Kampouraki, A.; MacLean, M.; Blomquist, G.J.; Tittiger, C.; Juárez, M.P.; Mijailovsky, S.J.; Chalepakis, G.; Anthousi, A.; Lynd, A.; et al. Cytochrome P450 associated with insecticide resistance catalyzes cuticular hydrocarbon production in Anopheles gambiae. Proc. Natl. Acad. Sci. USA 2016, 113, 9268–9273. [Google Scholar] [CrossRef]
- Jones, C.M.; Haji, K.A.; Khatib, B.O.; Bagi, J.; Mcha, J.; Devine, G.J.; Daley, M.; Kabula, B.; Ali, A.S.; Majambere, S.; et al. The dynamics of pyrethroid resistance in Anopheles arabiensis from Zanzibar and an assessment of the underlying genetic basis. Parasites Vectors 2013, 6, 343. [Google Scholar] [CrossRef]
- Heidari, R.; Devonshire, A.L.; Campbell, B.E.; Bell, K.L.; Dorrian, S.J.; Oakeshott, J.G.; Russell, R.J. Hydrolysis of organophosphorus insecticides by in vitro modified carboxylesterase E3 from Lucilia cuprina. Insect Biochem. Mol. Biol. 2004, 34, 353–363. [Google Scholar] [CrossRef] [PubMed]
- Martelli, F.; Hernandes, N.H.; Zuo, Z.; Wang, J.; Wong, C.O.; Karagas, N.E.; Roessner, U.; Rupasinghe, T.; Robin, C.; Venkatachalam, K.; et al. Low doses of the organic insecticide spinosad trigger lysosomal defects, elevated ROS, lipid dysregulation, and neurodegeneration in flies. eLife 2022, 11, e73812. [Google Scholar] [CrossRef] [PubMed]
- Derecka, K.; Blythe, M.J.; Malla, S.; Genereux, D.P.; Guffanti, A.; Pavan, P.; Moles, A.; Snart, C.; Ryder, T.; Ortori, C.A.; et al. Transient exposure to low levels of insecticide affects metabolic networks of honeybee larvae. PLoS ONE 2013, 8, e68191. [Google Scholar] [CrossRef] [PubMed]
- Cook, S.C. Compound and Dose-Dependent Effects of Two Neonicotinoid Pesticides on Honey Bee (Apis mellifera) Metabolic Physiology. Insects 2019, 10, 18. [Google Scholar] [CrossRef] [PubMed]
- Chandran, N.N.; Fojtova, D.; Blahova, L.; Rozmankova, E.; Blaha, L. Acute and (sub) chronic toxicity of the neonicotinoid imidacloprid on chironomus riparius. Chemosphere 2018, 209, 568–577. [Google Scholar] [CrossRef]
- Orčić, S.M.; Čelić, T.V.; Purać, J.S.; Vukašinović, E.L.; Kojić, D.K. Acute toxicity of sublethal concentrations of thiacloprid and clothianidin to immune response and oxidative status of honey bees. Apidologie 2022, 53, 50. [Google Scholar] [CrossRef]
- Wrońska, A.K.; Kaczmarek, A.; Boguś, M.I.; Kuna, A. Lipids as a key element of insect defense systems. Front. Genet. 2023, 14, 1183659. [Google Scholar] [CrossRef]
- Sassa, T.; Kihara, A. Metabolism of very long-chain fatty acids: Genes and pathophysiology. Biomol. Ther. 2014, 22, 83–92. [Google Scholar] [CrossRef]
- Hammad, L.A.; Cooper, B.S.; Fisher, N.P.; Montooth, K.L.; Karty, J.A. Profiling and quantification of Drosophila melanogaster lipids using liquid chromatography/mass spectrometry. Rapid Commun. Mass Spectrom. 2011, 25, 2959–2968. [Google Scholar] [CrossRef]
- Yang, L.; Zhao, Z.; Luo, D.; Liang, M.; Zhang, Q. Global Metabolomics of Fireflies (Coleoptera: Lampyridae) Explore Metabolic Adaptation to Fresh Water in Insects. Insects 2022, 13, 823. [Google Scholar] [CrossRef]
- Morfin, N.; Fillier, T.A.; Pham, T.H.; Goodwin, P.H.; Thomas, R.H.; Guzman-Novoa, E. First insights into the honey bee (Apis mellifera) brain lipidome and its neonicotinoid-induced alterations associated with reduced self-grooming behavior. J. Adv. Res. 2021, 37, 75–89. [Google Scholar] [CrossRef] [PubMed]
- Gao, X.; Luo, J.; Zhu, X.; Wang, L.; Ji, J.; Zhang, L.; Zhang, S.; Cui, J. Growth and Fatty Acid Metabolism of Aphis gossypii Parasitized by the Parasitic Wasp Lysiphlebia japonica. J. Agric. Food Chem. 2019, 67, 8756–8765. [Google Scholar] [CrossRef] [PubMed]
- Fast, P.G. A comparative study of the phospholipids and fatty acids of some insects. Lipids 1966, 1, 209–215. [Google Scholar] [CrossRef] [PubMed]
- Sampaio, J.L.; Gerl, M.J.; Klose, C.; Ejsing, C.S.; Beug, H.; Simons, K.; Shevchenko, A. Membrane lipidome of an epithelial cell line. Proc. Natl. Acad. Sci. USA 2011, 108, 1903–1907. [Google Scholar] [CrossRef]
- Destephano, D.B.; Brady, U.E.; Lovins, R.E. Synthesis of prostaglandin by reproductive tissue of the male house cricket, Acheta domesticus. Prostaglandins 1974, 6, 71–79. [Google Scholar] [CrossRef]
- Murtaugh, M.P.; Denlinger, D.L. Prostaglandins E and F2α in the house cricket and other insects. Insect Biochem. 1982, 12, 599–603. [Google Scholar] [CrossRef]
- Stanley-Samuelson, D.W.; Ogg, C.L. Prostaglandin biosynthesis by fat body from the tobacco hornworm, Manduca sexta. Insect Biochem. Mol. Biol. 1994, 24, 481–491. [Google Scholar] [CrossRef]
- Gadelhak, G.G.; Pedibhotla, V.K.; Stanley-Samuelson, D.W. Eicosanoid biosynthesis by hemocytes from the tobacco hornworm, Manduca sexta. Insect Biochem. Mol. Biol. 1995, 25, 743–749. [Google Scholar] [CrossRef]
- Franson, R.; Raghupathi, R.; Fry, M.; Saal, J.; Vishwanath, B.; Ghosh, S.S.; Rosenthal, M.D. Inhibition of human phospholipases A2 by cis-unsaturated fatty acids and oligomers of prostaglandin B1. Adv. Exp. Med. Biol. 1990, 279, 219–230. [Google Scholar]
- Fry, M.R.; Ghosh, S.S.; East, J.M.; Franson, R.C. Role of human sperm phospholipase A2 in fertilization: Effects of a novel inhibitor of phospholipase A2 activity on membrane perturbations and oocyte penetration. Biol. Reprod. 1992, 47, 751–759. [Google Scholar] [CrossRef]
- Zhang, M.; Gao, X.; Luo, Q.; Lin, S.; Lyu, M.; Luo, X.; Ke, C.; You, W. Ecological benefits of artificial light at night (ALAN): Accelerating the development and metamorphosis of marine shellfish larvae. Sci. Total Environ. 2023, 903, 166683. [Google Scholar] [CrossRef] [PubMed]
- Chen, X.; Cheng, Y.; Tian, X.; Li, J.; Ying, X.; Zhao, Q.; Wang, M.; Liu, Y.; Qiu, Y.; Yan, X.; et al. Urinary microbiota and metabolic signatures associated with inorganic arsenic-induced early bladder lesions. Ecotoxicol. Environ. Saf. 2023, 259, 115010. [Google Scholar] [CrossRef] [PubMed]
- Idborg, H.; Pawelzik, S.C. Prostanoid Metabolites as Biomarkers in Human Disease. Metabolites 1995, 12, 721. [Google Scholar] [CrossRef] [PubMed]
- Stanley, D.W.; Goodman, C.; An, S.; McIntosh, A.; Song, Q. Prostaglandins A1 and E1 influence gene expression in an established insect cell line (BCIRL-HzAM1 cells). Insect Biochem. Mol. Biol. 2008, 38, 275–284. [Google Scholar] [CrossRef]
- Stanley, D.W.; Goodman, C.; An, S.; Song, Q. Prostaglandin A2 influences gene expression in an established insect cell line (BCIRL-HzAM1) cells. J. Insect Physiol. 2012, 58, 837–849. [Google Scholar] [CrossRef]
- Stanley, D.; Kim, Y. Prostaglandins and their receptors in insect biology. Front. Endocrinol. 2011, 2, 105. [Google Scholar] [CrossRef]
- Stanley, D.; Kim, Y. Eicosanoid signaling in insects: From discovery to plant protection. Crit. Rev. Plant Sci. 2014, 33, 20–63. [Google Scholar] [CrossRef]
- Ahmed, S.; Stanley, D.; Kim, Y. An Insect Prostaglandin E2 Synthase Acts in Immunity and Reproduction. Front. Physiol. 2018, 9, 1231. [Google Scholar] [CrossRef]
- Bichon, A.; Boukhatem, N.; Gay, P.; Dru, P.; Terzian, H.; Petitjean, A.-M.; Lemeunier, F.; Contamine, D. Genetic and molecular features of Su(P), a gene that interacts with ref(2)P in male fertility of Drosophila melanogaster. Mol. Genet. Genom. 2001, 265, 354–361. [Google Scholar] [CrossRef]
- de Medeiros, L.N.; Angeli, R.; Sarzedas, C.G.; Barreto-Bergter, E.; Valente, A.P.; Kurtenbach, E.; Almeida, F.C. Backbone dynamics of the antifungal Psd1 pea defensin and its correlation with membrane interaction by NMR spectroscopy. Biochim. Biophys. Acta. 2010, 1798, 105–113. [Google Scholar] [CrossRef]
- Chotiwan, N.; Brito-Sierra, C.A.; Ramirez, G.; Lian, E.; Grabowski, J.M.; Graham, B.; Hill, C.A.; Perera, R. Expression of fatty acid synthase genes and their role in development and arboviral infection of Aedes aegypti. Parasites Vectors 2022, 15, 233. [Google Scholar] [CrossRef] [PubMed]
- Yang, Y.; Zhao, X.; Niu, N.; Zhao, Y.; Liu, W.; Moussian, B.; Zhang, J. Two fatty acid synthase genes from the integument contribute to cuticular hydrocarbon biosynthesis and cuticle permeability in Locusta migratoria. Insect Mol. Biol. 2020, 29, 555–568. [Google Scholar] [CrossRef] [PubMed]
- Zheng, T.; Li, H.; Han, N.; Wang, S.; Hackney Price, J.; Wang, M.; Zhang, D. Functional Characterization of Two Elongases of Very Long-Chain Fatty Acid from Tenebrio molitor L. (Coleoptera: Tenebrionidae). Sci. Rep. 2017, 7, 10990. [Google Scholar] [CrossRef] [PubMed]
- Zeng, J.M.; Ye, W.F.; Noman, A.; Machado, R.A.R.; Lou, Y.G. The Desaturase Gene Family is Crucially Required for Fatty Acid Metabolism and Survival of the Brown Planthopper, Nilaparvata lugens. Int. J. Mol. Sci. 2019, 20, 1369. [Google Scholar] [CrossRef]
- Cheng, Y.; Lu, T.; Guo, J.; Lin, Z.; Jin, Q.; Zhang, X.; Zou, Z. Helicoverpa armigera miR-2055 regulates lipid metabolism via fatty acid synthase expression. Open Biol. 2022, 12, 210307. [Google Scholar] [CrossRef]
- Song, Y.; Gu, F.; Liu, Z.; Li, Z.; Wu, F.; Sheng, S. The Key Role of Fatty Acid Synthase in Lipid Metabolism and Metamorphic Development in a Destructive Insect Pest, Spodoptera litura (Lepidoptera: Noctuidae). Int. J. Mol. Sci. 2022, 23, 9064. [Google Scholar] [CrossRef]
- Parvy, J.P.; Napal, L.; Rubin, T.; Poidevin, M.; Perrin, L.; Wicker-Thomas, C.; Montagne, J. Drosophila melanogaster Acetyl-CoA-carboxylase sustains a fatty acid-dependent remote signal to waterproof the respiratory system. PLoS Genet. 2012, 8, e1002925. [Google Scholar] [CrossRef]
- Fang, Y.; Jiang, J.; Ding, H.; Li, X.; Xie, X. Phospholipase C: Diverse functions in plant biotic stress resistance and fungal pathogenicity. Mol. Plant Pathol. 2023, 24, 1192–1202. [Google Scholar] [CrossRef]
- Forwood, J.K.; Thakur, A.S.; Guncar, G.; Marfori, M.; Mouradov, D.; Meng, W.; Robinson, J.; Huber, T.; Kellie, S.; Martin, J.L.; et al. Structural basis for recruitment of tandem hotdog domains in acyl-CoA thioesterase 7 and its role in inflammation. Proc. Natl. Acad. Sci. USA 2007, 104, 10382–10387. [Google Scholar] [CrossRef]
- Jenkins, C.M.; Cedars, A.; Gross, R.W. Eicosanoid signalling pathways in the heart. Cardiovasc. Res. 2009, 82, 240–249. [Google Scholar] [CrossRef]
- Jung, S.H.; Lee, H.C.; Hwang, H.J.; Park, H.A.; Moon, Y.A.; Kim, B.C.; Lee, H.M.; Kim, K.P.; Kim, Y.N.; Lee, B.L.; et al. Acyl-CoA thioesterase 7 is involved in cell cycle progression via regulation of PKCζ-p53-p21 signaling pathway. Cell Death Dis. 2017, 8, e2793. [Google Scholar] [CrossRef] [PubMed]
- Pidugu, L.S.; Maity, K.; Ramaswamy, K.; Surolia, N.; Suguna, K. Analysis of proteins with the ‘hot dog’ fold: Prediction of function and identification of catalytic residues of hypothetical proteins. BMC Struct. Biol. 2009, 9, 3. [Google Scholar] [CrossRef] [PubMed]
- Muraoka, S.; Kume, H.; Watanabe, S.; Adachi, J.; Kuwano, M.; Sato, M.; Kawasaki, N.; Kodera, Y.; Ishitobi, M.; Inaji, H.; et al. Strategy for SRM-based verification of biomarker candidates discovered by iTRAQ method in limited breast cancer tissue samples. J. Proteome Res. 2012, 11, 4201–4210. [Google Scholar] [CrossRef] [PubMed]
- Kume, H.; Muraoka, S.; Kuga, T.; Adachi, J.; Narumi, R.; Watanabe, S.; Kuwano, M.; Kodera, Y.; Matsushita, K.; Fukuoka, J.; et al. Discovery of colorectal cancer biomarker candidates by membrane proteomic analysis and subsequent verification using selected reaction monitoring (SRM) and tissue microarray (TMA) analysis. Mol. Cell Proteom. 2014, 13, 1471–1484. [Google Scholar] [CrossRef]
- Kitano, H.; Kageyama, S.; Hewitt, S.M.; Hayashi, R.; Doki, Y.; Ozaki, Y.; Fujino, S.; Takikita, M.; Kubo, H.; Fukuoka, J. Podoplanin expression in cancerous stroma induces lymphangiogenesis and predicts lymphatic spread and patient survival. Arch. Pathol. Lab. Med. 2010, 134, 1520–1527. [Google Scholar] [CrossRef]
- Pällmann, N.; Livgård, M.; Tesikova, M.; Zeynep Nenseth, H.; Akkus, E.; Sikkeland, J.; Jin, Y.; Koc, D.; Kuzu, O.F.; Pradhan, M.; et al. Regulation of the unfolded protein response through ATF4 and FAM129A in prostate cancer. Oncogene 2019, 38, 6301–6318. [Google Scholar] [CrossRef]
- Blomme, A.; Peter, C.; Mui, E.; Blanco, G.R.; An, N.; Mason, L.M.; Jamieson, L.E.; McGregor, G.H.; Lilla, S.; Ntala, C.; et al. THEM6-mediated reprogramming of lipid metabolism supports treatment resistance in prostate cancer. EMBO Mol. Med. 2022, 14, e14764. [Google Scholar] [CrossRef]
- Want, E.J.; Masson, P.; Michopoulos, F.; Wilson, I.D.; Theodoridis, G.; Plumb, R.S.; Shockcor, J.; Loftus, N.; Holmes, E.; Nicholson, J.K. Global metabolic profiling of animal and human tissues via UPLC-MS. Nat. Protoc. 2013, 8, 17–32. [Google Scholar] [CrossRef]
- Want, E.J.; O’Maille, G.; Smith, C.A.; Brandon, T.R.; Uritboonthai, W.; Qin, C.; Trauger, S.A.; Siuzdak, G. Solvent-Dependent metabolite distribution, clustering, and protein extraction for serum profiling with mass spectrometry. Anal. Chem. 2006, 78, 743–752. [Google Scholar] [CrossRef]
- Barri, T.; Dragsted, L.O. UPLC-ESI-QTOF/MS and multivariate data analysis for blood plasma and serum metabolomics: Effect of experimental artefacts and anticoagulant. Anal. Chim. Acta 2013, 768, 118–128. [Google Scholar] [CrossRef]
- Yuan, M.; Breitkopf, S.B.; Yang, X.; Asara, J.M. A positive/negative ion-switching. targeted mass spectrometry-based metabolomics platform for bodily fluids, cells, and fresh and fixed tissue. Nat. Protoc. 2012, 7, 872–881. [Google Scholar] [CrossRef] [PubMed]
- Wen, B.; Mei, Z.; Zeng, C.; Liu, S. metaX: A flexible and comprehensive software for processing metabolomics data. BMC Bioinf. 2017, 18, 183. [Google Scholar] [CrossRef] [PubMed]
- Finn, R.; Jody, C.; William, A.; Miller, B.; Wheeler, T.; Fabian, S.; Alex, B.; Eddy, S. HMMER web server: 2015 update. Nucleic. Acids. Res. 2015, 43, 30–38. [Google Scholar] [CrossRef] [PubMed]
- Gasteiger, E.; Hoogland, C.; Gattiker, A.; Wilkins, M.R.; Appel, R.D.; Bairoch, A. Chapter 52: Protein identification and analysis tools on the ExPASy Server. In The Proteomics Protocols Handbook; Walker, J.M., Ed.; Humana Press: Moscow, Russia, 2005; Volume 71, pp. 571–607. [Google Scholar]
- Tamura, K.; Stecher, G.; Kumar, S. MEGA11: Molecular evolutionary genetics analysis version 11. Mol. Biol. Evol. 2021, 38, 3022–3027. [Google Scholar] [CrossRef] [PubMed]
- Chen, C.; Chen, H.; Zhang, Y.; Thomas, H.R.; Frank, M.H.; He, Y.; Xia, R. TBtools: An integrative toolkit developed for interactive analyses of big biological data. Mol. Plant 2020, 13, 1194–1202. [Google Scholar] [CrossRef]
- Anders, S.; Pyl, P.T.; Huber, W. HTSeq—A Python framework to work with high-throughput sequencing data. Bioinformatics 2015, 31, 166–169. [Google Scholar] [CrossRef]
- Trapnell, C.; Williams, B.A.; Pertea, G.; Mortazavi, A.; Kwan, G.; van Baren, M.J.; Salzberg, S.L.; Wold, B.J.; Pachter, L. Transcript assembly and quantification by RNA-Seq reveals unannotated transcripts and isoform switching during cell differentiation. Nat. Biotechnol. 2010, 28, 511–515. [Google Scholar] [CrossRef]
- Kenneth, J.L.; Thomas, D.S. Analysis of relative gene expression data using real-time quantitative PCR and the 2−ΔΔCT method. Methods 2001, 25, 402–408. [Google Scholar]










Disclaimer/Publisher’s Note: The statements, opinions and data contained in all publications are solely those of the individual author(s) and contributor(s) and not of MDPI and/or the editor(s). MDPI and/or the editor(s) disclaim responsibility for any injury to people or property resulting from any ideas, methods, instructions or products referred to in the content. |
© 2024 by the authors. Licensee MDPI, Basel, Switzerland. This article is an open access article distributed under the terms and conditions of the Creative Commons Attribution (CC BY) license (https://creativecommons.org/licenses/by/4.0/).
Share and Cite
Hu, J.; Rao, W.; Chen, F.; Zhou, X.; Wang, J.; Lin, L.; Fan, G. The Altered Lipid Composition and Key Lipid Metabolic Enzymes in Thiacloprid-Resistant Myzus persicae, with Special Attention Paid to the Function of MpTHEM6a. Int. J. Mol. Sci. 2024, 25, 12112. https://doi.org/10.3390/ijms252212112
Hu J, Rao W, Chen F, Zhou X, Wang J, Lin L, Fan G. The Altered Lipid Composition and Key Lipid Metabolic Enzymes in Thiacloprid-Resistant Myzus persicae, with Special Attention Paid to the Function of MpTHEM6a. International Journal of Molecular Sciences. 2024; 25(22):12112. https://doi.org/10.3390/ijms252212112
Chicago/Turabian StyleHu, Jinfeng, Wenhua Rao, Feng Chen, Xianzhi Zhou, Jun Wang, Lei Lin, and Guocheng Fan. 2024. "The Altered Lipid Composition and Key Lipid Metabolic Enzymes in Thiacloprid-Resistant Myzus persicae, with Special Attention Paid to the Function of MpTHEM6a" International Journal of Molecular Sciences 25, no. 22: 12112. https://doi.org/10.3390/ijms252212112
APA StyleHu, J., Rao, W., Chen, F., Zhou, X., Wang, J., Lin, L., & Fan, G. (2024). The Altered Lipid Composition and Key Lipid Metabolic Enzymes in Thiacloprid-Resistant Myzus persicae, with Special Attention Paid to the Function of MpTHEM6a. International Journal of Molecular Sciences, 25(22), 12112. https://doi.org/10.3390/ijms252212112
