Protective Effects of Ambroxol on Aβ and α-Synuclein-Induced Neurotoxicity Through Glucocerebrosidase Activation in HT-22 Hippocampal Neuronal Cells
Abstract
1. Introduction
2. Results
2.1. Synergistic Neurotoxicity of αSyn Overexpression and Aβ in HT-22 Cells
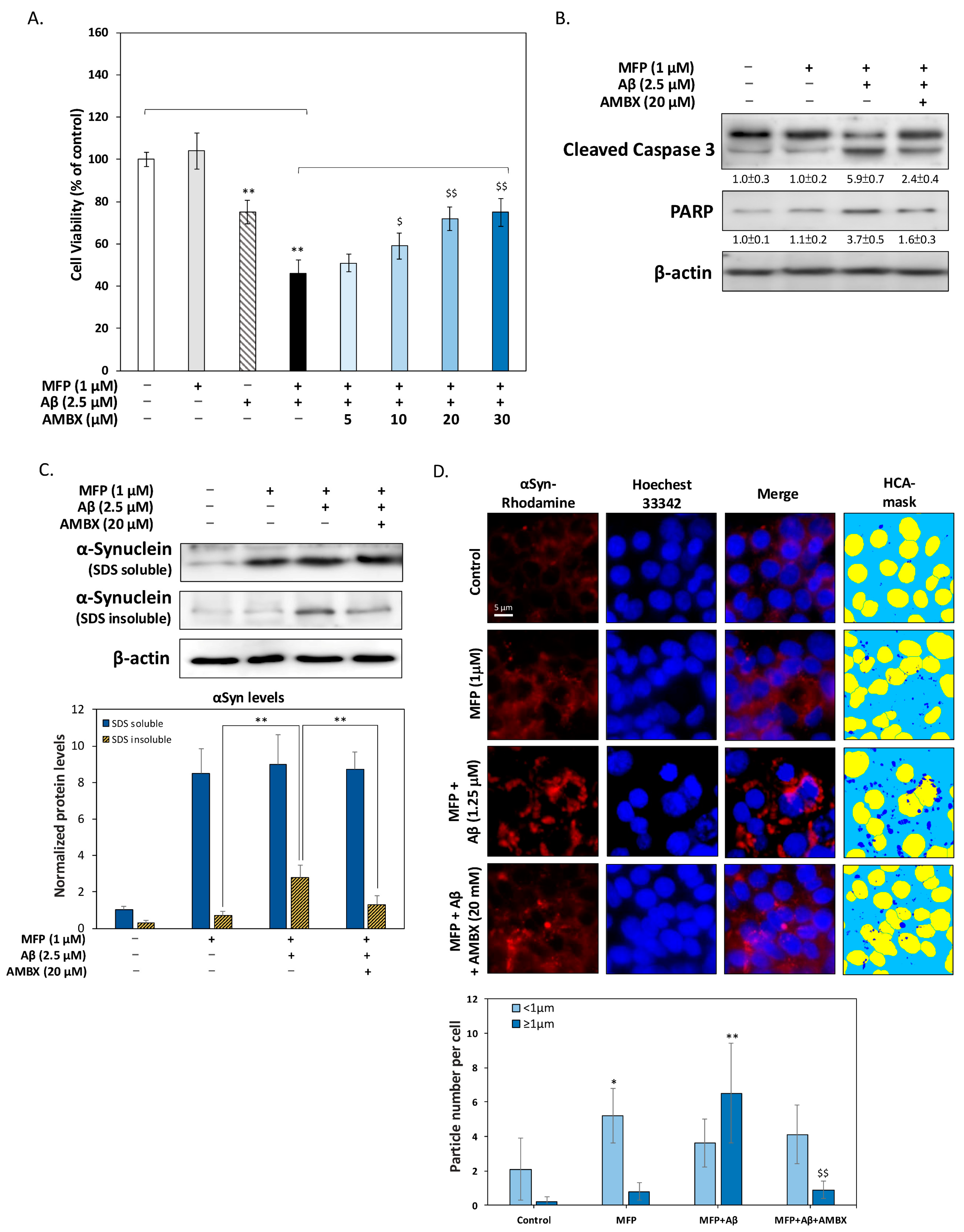
2.2. Ambroxol Attenuates Aβ and α-Synuclein-Induced Apoptosis and Aggregation
2.3. Ambroxol Restores Autophagic Function and GCase Activity in Aβ and αSyn-Treated HT-22 Cells
2.4. GCase Activation Is Essential for Ambroxol’s Protective Effects Against Aβ and αSyn-Induced Cytotoxicity in HT-22 Cells
3. Discussion
4. Materials and Methods
4.1. Materials
4.2. Cell Culture and Transfection
4.3. Western Blot Analysis
4.4. Determination of Cell Viability Using Acridine Orange (AO)-Propidium Iodide (PI) Staining
4.5. MTT Cell Viability Assay
4.6. Immunocytochemistry and AO Staining
4.7. GCase Activity Assay
4.8. Measurement of Reactive Oxygen Species (ROS)
4.9. Statistical Analysis
Author Contributions
Funding
Institutional Review Board Statement
Informed Consent Statement
Data Availability Statement
Conflicts of Interest
References
- Prasad, S.; Katta, M.R.; Abhishek, S.; Sridhar, R.; Valisekka, S.S.; Hameed, M.; Kaur, J.; Walia, N. Recent advances in Lewy body dementia: A comprehensive review. Dis. Mon. 2023, 69, 101441. [Google Scholar] [CrossRef] [PubMed]
- Simon, C.; Soga, T.; Okano, H.J.; Parhar, I. α-Synuclein-mediated neurodegeneration in Dementia with Lewy bodies: The pathobiology of a paradox. Cell Biosci. 2021, 11, 196. [Google Scholar] [CrossRef] [PubMed]
- Donaghy, P.C.; McKeith, I.G. The clinical characteristics of dementia with Lewy bodies and a consideration of prodromal diagnosis. Alzheimers Res. Ther. 2014, 6, 46. [Google Scholar] [CrossRef]
- Walker, L.; Simpson, H.; Thomas, A.J.; Attems, J. Prevalence, distribution, and severity of cerebral amyloid angiopathy differ between Lewy body diseases and Alzheimer’s disease. Acta Neuropathol. Commun. 2024, 12, 28. [Google Scholar] [CrossRef] [PubMed]
- Kim, W.S.; Kagedal, K.; Halliday, G.M. Alpha-synuclein biology in Lewy body diseases. Alzheimers Res. Ther. 2014, 6, 73. [Google Scholar] [CrossRef]
- Goddard, T.R.; Brookes, K.J.; Sharma, R.; Moemeni, A.; Rajkumar, A.P. Dementia with Lewy Bodies: Genomics, Transcriptomics, and Its Future with Data Science. Cells 2024, 13, 223. [Google Scholar] [CrossRef]
- Liampas, I.; Kyriakoulopoulou, P.; Siokas, V.; Tsiamaki, E.; Stamati, P.; Kefalopoulou, Z.; Chroni, E.; Dardiotis, E. Apolipoprotein E Gene in α-Synucleinopathies: A Narrative Review. Int. J. Mol. Sci. 2024, 25, 1795. [Google Scholar] [CrossRef]
- Noguchi-Shinohara, M.; Ono, K. The Mechanisms of the Roles of α-Synuclein, Amyloid-β, and Tau Protein in the Lewy Body Diseases: Pathogenesis, Early Detection, and Therapeutics. Int. J. Mol. Sci. 2023, 24, 10215. [Google Scholar] [CrossRef]
- Lloyd, G.M.; Dhillon, J.S.; Gorion, K.M.; Riffe, C.; Fromholt, S.E.; Xia, Y.; Giasson, B.I.; Borchelt, D.R. Collusion of α-Synuclein and Aβ aggravating co-morbidities in a novel prion-type mouse model. Mol. Neurodegener. 2021, 16, 63. [Google Scholar] [CrossRef]
- Colom-Cadena, M.; Gelpi, E.; Charif, S.; Belbin, O.; Blesa, R.; Martí, M.J.; Clarimón, J.; Lleó, A. Confluence of α-synuclein, tau, and β-amyloid pathologies in dementia with Lewy bodies. J. Neuropathol. Exp. Neurol. 2013, 72, 1203–1212. [Google Scholar] [CrossRef]
- Chang, C.C.; Li, H.H.; Chang, Y.T.; Ho, Y.J.; Hsieh, L.J.; Chiu, P.Y.; Cheng, Y.S.; Lin, C.L.; Lai, T.J. Abeta exacerbates alpha-synuclein-induced neurotoxicity through impaired insulin signaling in alpha-synuclein-overexpressed human SK-N-MC neuronal cells. CNS Neurosci. Ther. 2018, 24, 47–57. [Google Scholar] [CrossRef] [PubMed]
- Lin, C.L.; Cheng, Y.S.; Li, H.H.; Chiu, P.Y.; Chang, Y.T.; Ho, Y.J.; Lai, T.J. Amyloid-beta suppresses AMP-activated protein kinase (AMPK) signaling and contributes to alpha-synuclein-induced cytotoxicity. Exp. Neurol. 2016, 275 Pt 1, 84–98. [Google Scholar] [CrossRef] [PubMed]
- Shantaraman, A.; Dammer, E.B.; Ugochukwu, O.; Duong, D.M.; Yin, L.; Carter, E.K.; Gearing, M.; Chen-Plotkin, A.; Lee, E.B.; Trojanowski, J.Q.; et al. Network proteomics of the Lewy body dementia brain reveals presynaptic signatures distinct from Alzheimer’s disease. Mol. Neurodegener. 2024, 19, 60. [Google Scholar] [CrossRef] [PubMed]
- Sahoo, S.; Padhy, A.A.; Kumari, V.; Mishra, P. Role of Ubiquitin-Proteasome and Autophagy-Lysosome Pathways in α-Synuclein Aggregate Clearance. Mol. Neurobiol. 2022, 59, 5379–5407. [Google Scholar] [CrossRef]
- Yang, B.; Yang, Z.; Hao, L. Dynamics of a model for the degradation mechanism of aggregated α-synuclein in Parkinson’s disease. Front. Comput. Neurosci. 2023, 17, 1068150. [Google Scholar] [CrossRef]
- Patzwaldt, K.; Berezhnoy, G.; Ionescu, T.; Schramm, L.; Wang, Y.; Owczorz, M.; Calderón, E.; Poli, S.; Serna Higuita, L.M.; Gonzalez-Menendez, I.; et al. Repurposing the mucolytic agent ambroxol for treatment of sub-acute and chronic ischaemic stroke. Brain Commun. 2023, 5, fcad099. [Google Scholar] [CrossRef]
- Migdalska-Richards, A.; Daly, L.; Bezard, E.; Schapira, A.H. Ambroxol effects in glucocerebrosidase and α-synuclein transgenic mice. Ann. Neurol. 2016, 80, 766–775. [Google Scholar] [CrossRef]
- Sato, H.; Kato, T.; Arawaka, S. The role of Ser129 phosphorylation of α-synuclein in neurodegeneration of Parkinson’s disease: A review of in vivo models. Rev. Neurosci. 2013, 24, 115–123. [Google Scholar] [CrossRef]
- Vadukul, D.M.; Papp, M.; Thrush, R.J.; Wang, J.; Jin, Y.; Arosio, P.; Aprile, F.A. α-Synuclein Aggregation Is Triggered by Oligomeric Amyloid-β 42 via Heterogeneous Primary Nucleation. J. Am. Chem. Soc. 2023, 145, 18276–18285. [Google Scholar] [CrossRef]
- Leyns, C.E.G.; Prigent, A.; Beezhold, B.; Yao, L.; Hatcher, N.G.; Tao, P.; Kang, J.; Suh, E.; Van Deerlin, V.M.; Trojanowski, J.Q.; et al. Glucocerebrosidase activity and lipid levels are related to protein pathologies in Parkinson’s disease. npj Park. Dis. 2023, 9, 74. [Google Scholar] [CrossRef]
- Kopytova, A.E.; Rychkov, G.N.; Nikolaev, M.A.; Baydakova, G.V.; Cheblokov, A.A.; Senkevich, K.A.; Bogdanova, D.A.; Bolshakova, O.I.; Miliukhina, I.V.; Bezrukikh, V.A.; et al. Ambroxol increases glucocerebrosidase (GCase) activity and restores GCase translocation in primary patient-derived macrophages in Gaucher disease and Parkinsonism. Park. Relat. Disord. 2021, 84, 112–121. [Google Scholar] [CrossRef] [PubMed]
- Magalhaes, J.; Gegg, M.E.; Migdalska-Richards, A.; Doherty, M.K.; Whitfield, P.D.; Schapira, A.H. Autophagic lysosome reformation dysfunction in glucocerebrosidase deficient cells: Relevance to Parkinson disease. Hum. Mol. Genet. 2016, 25, 3432–3445. [Google Scholar] [CrossRef] [PubMed]
- Kinghorn, K.J.; Asghari, A.M.; Castillo-Quan, J.I. The emerging role of autophagic-lysosomal dysfunction in Gaucher disease and Parkinson’s disease. Neural. Regen. Res. 2017, 12, 380–384. [Google Scholar] [CrossRef] [PubMed]
- Park, H.; Kim, J.; Shin, C.; Lee, S. Intersection between Redox Homeostasis and Autophagy: Valuable Insights into Neurodegeneration. Antioxidants 2021, 10, 694. [Google Scholar] [CrossRef]
- Kartha, R.V.; Terluk, M.R.; Brown, R.; Travis, A.; Mishra, U.R.; Rudser, K.; Lau, H.; Jarnes, J.R.; Cloyd, J.C.; Weinreb, N.J. Patients with Gaucher disease display systemic oxidative stress dependent on therapy status. Mol. Genet. Metab. Rep. 2020, 25, 100667. [Google Scholar] [CrossRef]
- Cyske, Z.; Gaffke, L.; Rintz, E.; Wiśniewska, K.; Węgrzyn, G.; Pierzynowska, K. Molecular mechanisms of the ambroxol action in Gaucher disease and GBA1 mutation-associated Parkinson disease. Neurochem. Int. 2024, 178, 105774. [Google Scholar] [CrossRef]
- Patzwaldt, K.; Castaneda-Vega, S. Ambroxol, the cough expectorant with neuroprotective effects. Neural Regen. Res. 2024, 19, 2345–2346. [Google Scholar] [CrossRef]
- Krawczuk, D.; Groblewska, M.; Mroczko, J.; Winkel, I.; Mroczko, B. The Role of α-Synuclein in Etiology of Neurodegenerative Diseases. Int. J. Mol. Sci. 2024, 25, 9197. [Google Scholar] [CrossRef]
- Dhanve, P.; Aggarwal, P.; Choure, S.; Dhaked, D.K.; Banerjee, S. Ambroxol: A potential therapeutics against neurodegeneration. Health Sci. Rev. 2023, 7, 100096. [Google Scholar] [CrossRef]
- Bouscary, A.; Quessada, C.; René, F.; Spedding, M.; Henriques, A.; Ngo, S.; Loeffler, J.P. Drug repositioning in neurodegeneration: An overview of the use of ambroxol in neurodegenerative diseases. Eur. J. Pharmacol. 2020, 884, 173446. [Google Scholar] [CrossRef]
- den Hollander, B.; Le, H.L.; Swart, E.L.; Bikker, H.; Hollak, C.E.M.; Brands, M.M. Clinical and preclinical insights into high-dose ambroxol therapy for Gaucher disease type 2 and 3: A comprehensive systematic review. Mol. Genet. Metab. 2024, 143, 108556. [Google Scholar] [CrossRef]




Disclaimer/Publisher’s Note: The statements, opinions and data contained in all publications are solely those of the individual author(s) and contributor(s) and not of MDPI and/or the editor(s). MDPI and/or the editor(s) disclaim responsibility for any injury to people or property resulting from any ideas, methods, instructions or products referred to in the content. |
© 2024 by the authors. Licensee MDPI, Basel, Switzerland. This article is an open access article distributed under the terms and conditions of the Creative Commons Attribution (CC BY) license (https://creativecommons.org/licenses/by/4.0/).
Share and Cite
Lin, S.-C.; Chang, C.-C.; Tsou, S.-H.; Chiu, P.-Y.; Cheng, J.-F.; Hung, H.-C.; Chen, W.-J.; Ho, Y.-J.; Lin, C.-L. Protective Effects of Ambroxol on Aβ and α-Synuclein-Induced Neurotoxicity Through Glucocerebrosidase Activation in HT-22 Hippocampal Neuronal Cells. Int. J. Mol. Sci. 2024, 25, 12114. https://doi.org/10.3390/ijms252212114
Lin S-C, Chang C-C, Tsou S-H, Chiu P-Y, Cheng J-F, Hung H-C, Chen W-J, Ho Y-J, Lin C-L. Protective Effects of Ambroxol on Aβ and α-Synuclein-Induced Neurotoxicity Through Glucocerebrosidase Activation in HT-22 Hippocampal Neuronal Cells. International Journal of Molecular Sciences. 2024; 25(22):12114. https://doi.org/10.3390/ijms252212114
Chicago/Turabian StyleLin, Sheng-Chieh, Ching-Chi Chang, Sing-Hua Tsou, Pai-Yi Chiu, Ju-Fang Cheng, Hui-Chih Hung, Wei-Jen Chen, Ying-Jui Ho, and Chih-Li Lin. 2024. "Protective Effects of Ambroxol on Aβ and α-Synuclein-Induced Neurotoxicity Through Glucocerebrosidase Activation in HT-22 Hippocampal Neuronal Cells" International Journal of Molecular Sciences 25, no. 22: 12114. https://doi.org/10.3390/ijms252212114
APA StyleLin, S.-C., Chang, C.-C., Tsou, S.-H., Chiu, P.-Y., Cheng, J.-F., Hung, H.-C., Chen, W.-J., Ho, Y.-J., & Lin, C.-L. (2024). Protective Effects of Ambroxol on Aβ and α-Synuclein-Induced Neurotoxicity Through Glucocerebrosidase Activation in HT-22 Hippocampal Neuronal Cells. International Journal of Molecular Sciences, 25(22), 12114. https://doi.org/10.3390/ijms252212114

