Chronic Sleep Deprivation Altered the Expression of Memory-Related Genes and Caused Cognitive Memory Dysfunction in Mice
Abstract
1. Introduction
2. Results
2.1. Chronic Sleep Deprivation Impaired Spatial Working Memory and Induced Anxiety-like Mood in Mice
2.2. Chronic Sleep Deprivation Induced Aβ Oligomerization and Synaptic Damage
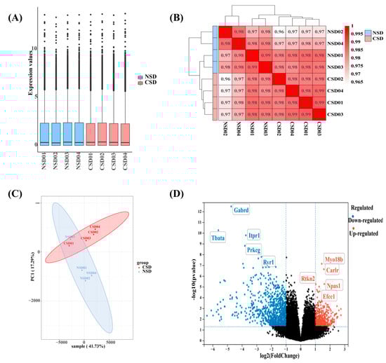
2.3. RNA Sequencing Unveiled the Scope of Gene Expression Alterations in the Cerebellum Triggered by Chronic Sleep Deprivation
2.4. Genes Dysregulated by Chronic Sleep Deprivation Were Associated with Calcium Homeostasis and Synaptic Damage
2.5. Validation of Gene Expression Changes in the Cerebellum after Sleep Deprivation
2.6. Chronic Sleep Deprivation Impaired the Synthesis of Memory-Related Proteins in the Cerebellum
3. Discussion
4. Materials and Methods
4.1. Animal Care and Sleep Deprivation
4.2. Y-Maze Test
4.3. Novel Objective Recognition Test
4.4. Open Field Test
4.5. Elevated Plus Maze Test
4.6. RNA Extraction
4.7. RNA Library Preparation and Sequencing
4.8. RNA Sequencing Analysis
4.9. Bioinformatics Analysis
4.10. Quantitative Real-Time PCR (RT-qPCR)
4.11. Western Blot
4.12. Statistical Analyses
5. Conclusions
Supplementary Materials
Author Contributions
Funding
Institutional Review Board Statement
Informed Consent Statement
Data Availability Statement
Acknowledgments
Conflicts of Interest
References
- Shokri-Kojori, E.; Wang, G.J.; Wiers, C.E.; Demiral, S.B.; Guo, M.; Kim, S.W.; Lindgren, E.; Ramirez, V.; Zehra, A.; Freeman, C. β-Amyloid accumulation in the human brain after one night of sleep deprivation. Proc. Natl. Acad. Sci. USA 2018, 115, 4483–4488. [Google Scholar] [CrossRef] [PubMed]
- Eide, P.K.; Vinje, V.; Pripp, A.H.; Mardal, K.A.; Ringstad, G. Sleep deprivation impairs molecular clearance from the human brain. Brain 2021, 144, 863–874. [Google Scholar] [CrossRef] [PubMed]
- Xie, L.; Kang, H.; Xu, Q.; Chen, M.J.; Liao, Y.; Thiyagarajan, M.; O’Donnell, J.; Christensen, D.J.; Nicholson, C.; Iliff, J.J. Sleep drives metabolite clearance from the adult brain. Science 2013, 342, 373–377. [Google Scholar] [CrossRef]
- Johnson, V.E.; Stewart, W.; Smith, D.H. Widespread tau and amyloid-beta pathology many years after a single traumatic brain injury in humans. Brain Pathol. 2011, 22, 142–149. [Google Scholar] [CrossRef]
- Scheltens, P.; De Strooper, B.; Kivipelto, M.; Holstege, H.; Chételat, G.; Teunissen, C.E.; Cummings, J.; van der Flier, W.M. Alzheimer’s disease. Lancet 2021, 397, 1577–1590. [Google Scholar] [CrossRef]
- Roh, J.H.; Huang, Y.F.; Bero, A.W.; Kasten, T.; Stewart, F.R.; Bateman, R.J.; Holtzman, D.M. Disruption of the sleep-wake cycle and diurnal fluctuation of amyloid-b in mice with alzheimer’s disease pathology. Sci. Transl. Med. 2012, 4, 150ra122. [Google Scholar] [CrossRef] [PubMed]
- Holth, J.K.; Fritschi, S.K.; Wang, C.; Pedersen, N.P.; Cirrito, J.R.; Mahan, T.E.; Finn, M.B.; Manis, M.; Geerling, J.C.; Fuller, P.M. The sleep-wake cycle regulates brain interstitial fluid tau in mice and CSF tau in humans. Science 2019, 363, 880–884. [Google Scholar] [CrossRef]
- Minakawa, E.N.; Miyazaki, K.; Maruo, K.; Yagihara, H.; Fujita, H.; Wada, K.; Nagai, Y. Chronic sleep fragmentation exacerbates amyloid β deposition in Alzheimer’s disease model mice. Neurosci. Lett. 2017, 653, 362–369. [Google Scholar] [CrossRef] [PubMed]
- Zielinski, M.R.; Kim, Y.; Karpova, S.A.; McCarley, R.W.; Strecker, R.E.; Gerashchenko, D. Chronic sleep restriction elevates brain interleukin-1 beta and tumor necrosis factor-alpha and attenuates brain-derived neurotrophic factor expression. Neurosci. Lett. 2014, 580, 27–31. [Google Scholar] [CrossRef]
- Niu, L.; Zhang, F.; Xu, X.; Yang, Y.; Li, S.; Liu, H.; Le, W. Chronic sleep deprivation altered the expression of circadian clock genes and aggravated Alzheimer’s disease neuropathology. Brain Pathol. 2022, 32, e13028. [Google Scholar] [CrossRef]
- Canto, C.B.; Onuki, Y.; Bruinsma, B.; van der Werf, Y.D.; De Zeeuw, C.I. The sleeping cerebellum. Trends Neurosci. 2017, 40, 309–323. [Google Scholar] [CrossRef] [PubMed]
- Verweij, I.M.; Romeijn, N.; Smit, D.J.; Piantoni, G.; Van Someren, E.J.; van der Werf, Y.D. Sleep deprivation leads to a loss of functional connectivity in frontal brain region. BMC Neurosci. 2014, 15, 88. [Google Scholar] [CrossRef] [PubMed]
- Buckner, R.L.; Krienen, F.M.; Castellanos, A.; Diaz, J.C.; Yeo, B.T.T. The organization of the human cerebellum estimated by intrinsic functional connectivity. J. Neurophysiol. 2011, 106, 2322–2345. [Google Scholar] [CrossRef] [PubMed]
- Hoxha, E.; Lippiello, P.; Zurlo, F.; Balbo, I.; Santamaria, R.; Tempia, F.; Miniaci, M.C. The emerging role of altered cerebellar synaptic processing in alzheimer’s disease. Front. Aging Neurosci. 2018, 10, 396. [Google Scholar] [CrossRef] [PubMed]
- Jacobs, H.I.L.; Hopkins, D.A.; Mayrhofer, H.C.; Bruner, E.; van Leeuwen, F.W.; Raaijmakers, W.; Schmahmann, J.D. The cerebellum in Alzheimer’s disease: Evaluating its role in cognitive decline. Brain 2018, 141, 37–47. [Google Scholar] [CrossRef]
- Hohlfeld, R.; Schulze-Koops, H. Cytotoxic T cells go awry in inclusion body myositis. Brain 2016, 139, 1312–1314. [Google Scholar] [CrossRef][Green Version]
- Cole, G.; Neal, J.; Singhrao, S.; Jasani, B.; Newman, G. The distribution of amyloid plaques in the cerebellum and brain stem in Down’s syndrome and Alzheimer’s disease: A light microscopical analysis. Acta Neuropathol. 1993, 85, 542–552. [Google Scholar] [CrossRef]
- Thomann, P.A.; Schläfer, C.; Seidl, U.; Santos, V.D.; Essig, M.; Schröder, J. The cerebellum in mild cognitive impairment and Alzheimer’s disease—A structural MRI study. J. Psychiatr. Res. 2008, 42, 1198–1202. [Google Scholar] [CrossRef]
- Mevel, K.; Chételat, G.; Eustache, F.; Desgranges, B. The default mode network in healthy aging and alzheimer’s disease. Int. J. Alzheimers Dis. 2011, 2011, 535816. [Google Scholar] [CrossRef]
- Kuwabara, Y.; Ishizeki, M.; Watamura, N.; Toba, J.; Yoshii, A.; Inoue, T.; Ohshima, T. Impairments of long-term depression induction and motor coordination precede Aβ accumulation in the cerebellum of APPswe/PS1dE9 double transgenic mice. J. Neurochem. 2014, 130, 432–443. [Google Scholar] [CrossRef]
- Kraeuter, A.K.; Guest, P.C.; Sarnyai, Z. The Y-maze for assessment of spatial working and reference memory in mice. Methods Mol. Biol. 2019, 1916, 105–111. [Google Scholar] [PubMed]
- Lueptow, L.M. Novel object recognition test for the investigation of learning and memory in mice. J. Vis. Exp. 2017, 126, e55718. [Google Scholar]
- Nguyen, H.L.; Linh, H.Q.; Krupa, P.; La Penna, G.; Li, M.S. Amyloid beta dodecamer disrupts the neuronal membrane more strongly than the mature fibril: Understanding the role of oligomers in neurotoxicity. J. Phys. Chem. B 2022, 126, 3659–3672. [Google Scholar] [CrossRef] [PubMed]
- Gaine, M.E.; Bahl, E.; Chatterjee, S.; Michaelson, J.J.; Abel, T.; Lyons, L.C. Altered hippocampal transcriptome dynamics following sleep deprivation. Mol. Brain. 2021, 14, 125. [Google Scholar] [PubMed]
- Vecsey, C.G.; Peixoto, L.; Choi, J.H.; Wimmer, M.; Jaganath, D.; Hernandez, P.J.; Blackwell, J.; Meda, K.; Park, A.J.; Hannenhalli, S.; et al. Genomic analysis of sleep deprivation reveals translational regulation in the hippocampus. Physiol. Genom. 2012, 44, 981–991. [Google Scholar] [CrossRef]
- Funalot, B.; Ouimet, T.; Claperon, A.; Fallet, C.; Delacourte, A.; Epelbaum, J.; Subkowski, T.; Leonard, N.; Codron, V.; David, J.P.; et al. Endothelin-converting enzyme-1 is expressed in human cerebral cortex and protects against Alzheimer’s disease. Mol. Psychiatry 2004, 9, 1122–1128. [Google Scholar] [CrossRef]
- Choi, D.S.; Wang, D.; Yu, G.Q.; Zhu, G.; Kharazia, V.N.; Paredes, J.P.; Chang, W.S.; Deitchman, J.K.; Mucke, L.; Messing, R. PKCε increases endothelin converting enzyme activity and reduces amyloid plaque pathology in transgenic mice. Proc. Natl. Acad. Sci. USA 2006, 103, 8215–8220. [Google Scholar] [CrossRef]
- Saura, C.A.; Valero, J. The role of CREB signaling in Alzheimer’s disease and other cognitive disorders. Rev. Neurosci. 2011, 22, 153–169. [Google Scholar]
- Yiu, A.P.; Rashid, A.J.; Josselyn, S.A. Increasing CREB function in the CA1 region of dorsal hippocampus rescues the spatial memory deficits in a mouse model of Alzheimer’s disease. Neuropsychopharmacology 2011, 36, 2169–2186. [Google Scholar]
- Kida, S. A functional role for creb as a positive regulator of memory formation and LTP. Exp. Neurobiol. 2012, 21, 136–140. [Google Scholar] [CrossRef]
- Ma, Q.L.; Harris-White, M.E.; Ubeda, O.J.; Simmons, M.; Beech, W.; Lim, G.P.; Teter, B.; Frautschy, S.A.; Cole, G.M. Evidence of Abeta- and transgene-dependent defects in ERK-CREB signaling in Alzheimer’s models. J. Neurochem. 2007, 103, 1594–1607. [Google Scholar] [CrossRef] [PubMed]
- Amidfar, M.; de Oliveira, J.; Kucharska, E.; Budni, J.; Kim, Y.K. The role of CREB and BDNF in neurobiology and treatment of Alzheimer’s disease. Life Sci. 2020, 257, 118020. [Google Scholar] [CrossRef] [PubMed]
- Wang, J.; Liu, B.; Xu, Y.; Yang, M.; Wang, C.; Song, M.; Liu, J.; Wang, W.; You, J.; Sun, F.; et al. Activation of CREB-mediated autophagy by thioperamide ameliorates beta-amyloid pathology and cognition in Alzheimer’s disease. Aging Cell 2021, 20, e13333. [Google Scholar] [CrossRef]
- Albers, M.W.; Gilmore, G.C.; Kaye, J.; Murphy, C.; Wingfield, A.; Bennett, D.A.; Boxer, A.L.; Buchman, A.S.; Cruickshanks, K.J.; Zhang, L.I. At the interface of sensory and motor dysfunctions and Alzheimer’s disease. Alzh. Dement. 2015, 11, 70–98. [Google Scholar] [CrossRef]
- Sepulveda-Falla, D.; Matschke, J.; Bernreuther, C.; Hagel, C.; Puig, B.; Villegas, A.; Glatzel, M. Deposition of hyperphosphorylated tau in cerebellum of PS1 E280A Alzheimer’s disease. Brain Pathol. 2011, 21, 452–463. [Google Scholar] [CrossRef]
- Chai, Y.; Fang, Z.; Yang, F.N.; Xu, S.; Deng, Y.; Raine, A.; Wang, J.; Yu, M.; Basner, M.; Goel, N.; et al. Two nights of recovery sleep restores hippocampal connectivity but not episodic memory after total sleep deprivation. Sci. Rep. 2020, 10, 8774. [Google Scholar] [CrossRef]
- Di Meco, A.; Joshi, Y.B.; Pratico, D. Sleep deprivation impairs memory, tau metabolism, and synaptic integrity of a mouse model of Alzheimer’s disease with plaques and tangles. Neurobiol. Aging 2014, 35, 1813–1820. [Google Scholar] [CrossRef] [PubMed]
- Uryash, A.; Flores, V.; Adams, J.A.; Allen, P.D.; Lopez, J.R. Memory and learning deficits are associated with Ca2+ dyshomeostasis in normal aging. Front. Aging Neurosci. 2020, 12, 224. [Google Scholar] [CrossRef]
- Isaac, J.T.; Ashby, M.C.; McBain, C.J. The role of the GluR2 subunit in AMPA receptor function and synaptic plasticity. Neuron 2007, 54, 859–871. [Google Scholar] [CrossRef]
- Gomis-González, M.; Galera-López, L.; Ten-Blanco, M.; Busquets-Garcia, A.; Cox, T.; Maldonado, R.; Ozaita, A.J.M.N. Protein kinase C-gamma knockout mice show impaired hippocampal short-term memory while preserved long-term memory. Mol. Neurobiol. 2021, 58, 617–630. [Google Scholar] [CrossRef]
- Pascale, A.; Amadio, M.; Govoni, S.; Battaini, F. The aging brain, a key target for the future: The protein kinase C involvement. Pharmacol. Res. 2007, 55, 560–569. [Google Scholar] [CrossRef] [PubMed]
- Saito, N.; Shirai, Y. Protein kinase Cγ (PKCγ): Function of neuron specific isotype. J. Biochem. 2002, 132, 683–687. [Google Scholar] [PubMed]
- Su, Q.; Zhang, H.; Dang, S.; Yao, D.; Shao, S.; Zhu, Z.; Li, H. Hippocampal protein kinase c gamma signaling mediates the impairment of spatial learning and memory in prenatally stressed offspring rats. Neuroscience 2019, 414, 186–199. [Google Scholar]
- Saito, N.; Kikkawa, U.; Nishizuka, Y.; Tanaka, C. Distribution of protein kinase C-like immunoreactive neurons in rat brain. J. Neurosci. 1988, 8, 369–382. [Google Scholar]
- Bliss, T.V.; Collingridge, G.L. A synaptic model of memory: Long-term potentiation in the hippocampus. Nature 1993, 361, 31–39. [Google Scholar] [PubMed]
- Atkins, C.M.; Falo, M.C.; Alonso, O.F.; Bramlett, H.M.; Dietrich, W.D. Deficits in ERK and CREB activation in the hippocampus after traumatic brain injury. Neurosci. Lett. 2009, 459, 52–56. [Google Scholar]
- Li, Y.; Li, X.; Guo, C.; Li, L.; Wang, Y.; Zhang, Y.; Chen, Y.; Liu, W.; Gao, L. Long-term neurocognitive dysfunction in offspring via NGF/ERK/CREB signaling pathway caused by ketamine exposure during the second trimester of pregnancy in rats. Oncotarget 2017, 8, 30956–30970. [Google Scholar] [CrossRef]
- Guo, Y.; Feng, P. OX2R activation induces PKC-mediated ERK and CREB phosphorylation. Exp. Cell. Res. 2012, 318, 2004–2013. [Google Scholar] [PubMed]
- Leger, M.; Quiedeville, A.; Bouet, V.; Haelewyn, B.; Boulouard, M.; Schumann-Bard, P.; Freret, T. Object recognition test in mice. Nat. Protoc. 2013, 8, 2531–2537. [Google Scholar]
- Seibenhener, M.L.; Wooten, M.C. Use of the open field maze to measure locomotor and anxiety-like behavior in mice. J. Vis. Exp. 2015, 96, e52434. [Google Scholar]
- Komada, M.; Takao, K.; Miyakawa, T. Elevated plus maze for mice. J. Vis. Exp. 2008, 22, e1088. [Google Scholar]
- Chomczynski, P.; Wilfinger, W.; Kennedy, A.; Rymaszewski, M.; Mackey, K. RNAzol® RT: A new single-step method for isolation of RNA. Nat. Methods 2010, 7, 4–5. [Google Scholar] [CrossRef]







| Target | Forward (5′-3′) | Reverse (5′-3′) |
|---|---|---|
| Gabrd | ATTGGGGACTACGTGGGCT | CAAGCGCCACATTCACAGG |
| Grin2c | GGGATCTGCCATAACGAGAAG | GCACTGAGTGTCGAAGTTTCCA |
| Gabra1 | AAAAGTCGGGGTCTCTCTGAC | CAGTCGGTCCAAAATTCTTGTGA |
| Gabra6 | TGCCCAAGCTCAACTTGAAGA | GCCGTAGACGGTTGTCATAGC |
| Chrna5 | ATGGCACTGTCACTTGGACG | GCCGAATTTCATGGAGCAATTTT |
| Cacna1a | GGACAGGTAGGTCCGAGGT | CTCTGCTGTGTAGTCGCAGT |
| Itpr1 | CGTTTTGAGTTTGAAGGCGTTT | CGTTTTGAGTTTGAAGGCGTTT |
| Prkcg | CTCATTCCTATGACCCC | ATCCCAATCCCACACCTC |
| Adcy1 | GTCACCTTCGTGTCCTATGCC | TTCACACCAAAGAAGAGCAGG |
| Grm1 | TGGAACAGAGCATTGAGTTCATC | CAATAGGCTTCTTAGTCCTGCC |
| Adcy7 | AAGGGGCGCTACTTCCTAAAT | GTGTCTGCGGAGATCCTCA |
| Plcb3 | CGCGGGAGTAAGTTCATCAAA | CCTCCATGTTGGGTCCTGTC |
| Itpka | GACTCGGAGGACGATCTGCT | CTTCTGCCAGTGGCTTTTCTG |
| Trpc3 | GCGAGCAAGAACTGCGAGAT | TGCACCACCTCGTACTTATGG |
| Glur2 | TTCTCCTGTTTTATGGGGACTGA | CTACCCGAAATGCACTGTATTCT |
| Trpc1 | GTCGCACCTGTTATTTTAGCTGC | TGGGCAAAGACACATCCTGC |
| Trpc6 | AGCCAGGACTATTTGCTGATGG | AACCTTCTTCCCTTCTCACGA |
| Mcu | CGCCGTTTCCAGTTGAGAGA | TACTGCAATATGCGGCTCCC |
| Serca | AAAGACTCCTGGCCCTGACTA | CGATGATGCAGCCTACAATCC |
| Ryr | CGCACACAGTCGTATGTACCT | TAATCCCACGTCAAAGGCCAA |
| Nclx | CTCAGCTCTGCTACTCAACCA | CACGAGGTCCATCCTCATCC |
Disclaimer/Publisher’s Note: The statements, opinions and data contained in all publications are solely those of the individual author(s) and contributor(s) and not of MDPI and/or the editor(s). MDPI and/or the editor(s) disclaim responsibility for any injury to people or property resulting from any ideas, methods, instructions or products referred to in the content. |
© 2024 by the authors. Licensee MDPI, Basel, Switzerland. This article is an open access article distributed under the terms and conditions of the Creative Commons Attribution (CC BY) license (https://creativecommons.org/licenses/by/4.0/).
Share and Cite
Wang, X.; Chen, H.; Tang, T.; Zhan, X.; Qin, S.; Hang, T.; Song, M. Chronic Sleep Deprivation Altered the Expression of Memory-Related Genes and Caused Cognitive Memory Dysfunction in Mice. Int. J. Mol. Sci. 2024, 25, 11634. https://doi.org/10.3390/ijms252111634
Wang X, Chen H, Tang T, Zhan X, Qin S, Hang T, Song M. Chronic Sleep Deprivation Altered the Expression of Memory-Related Genes and Caused Cognitive Memory Dysfunction in Mice. International Journal of Molecular Sciences. 2024; 25(21):11634. https://doi.org/10.3390/ijms252111634
Chicago/Turabian StyleWang, Xiang, Hanqing Chen, Tian Tang, Xiang Zhan, Shu Qin, Taijun Hang, and Min Song. 2024. "Chronic Sleep Deprivation Altered the Expression of Memory-Related Genes and Caused Cognitive Memory Dysfunction in Mice" International Journal of Molecular Sciences 25, no. 21: 11634. https://doi.org/10.3390/ijms252111634
APA StyleWang, X., Chen, H., Tang, T., Zhan, X., Qin, S., Hang, T., & Song, M. (2024). Chronic Sleep Deprivation Altered the Expression of Memory-Related Genes and Caused Cognitive Memory Dysfunction in Mice. International Journal of Molecular Sciences, 25(21), 11634. https://doi.org/10.3390/ijms252111634

