Water Extract of Pulsatilla koreana Nakai Inhibits Osteoclast Differentiation and Alleviates Ovariectomy-Induced Bone Loss
Abstract
1. Introduction
2. Results
2.1. Phytochemical Constituents of WEPK
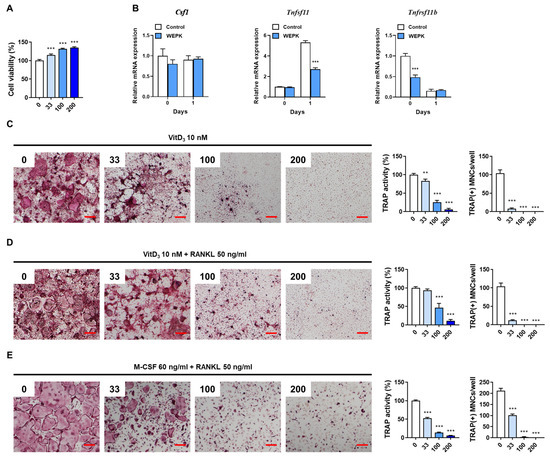
2.2. WEPK Impairs Osteoclast Differentiation In Vitro
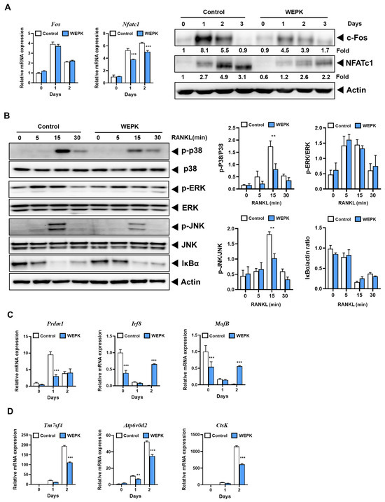
2.3. WEPK Downregulates Osteoclastogenic Transcription Factors and Their Target Genes
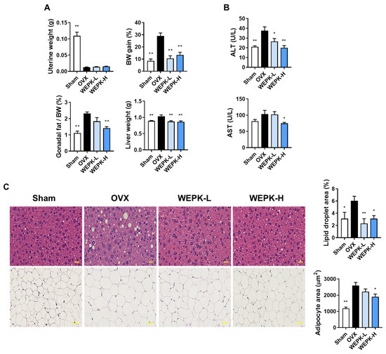
2.4. WEPK Ameliorates Bone Loss
2.5. WEPK Alleviates Estrogen Deficiency-Related Fat Accumulation and Liver Injury
3. Discussion
4. Materials and Methods
4.1. WEPK Preparation
4.2. Chemical Composition Analysis of WEPK
4.3. Preparation of Osteoclast Precursors and Cell Viability Assay
4.4. Osteoclast Differentiation Assay
4.5. Quantitative Real-Time PCR
4.6. Western Blotting
4.7. OVX Mouse Model
4.8. Analysis of Bone Microstructure and Quality
4.9. Measurement of Serum Biomarkers
4.10. Histological Analysis
4.11. Statistical Analysis
5. Conclusions
Author Contributions
Funding
Institutional Review Board Statement
Data Availability Statement
Conflicts of Interest
References
- Karsenty, G. The complexities of skeletal biology. Nature 2003, 423, 316–318. [Google Scholar] [CrossRef] [PubMed]
- Hattersley, G.; Owens, J.; Flanagan, A.M.; Chambers, T.J. Macrophage colony stimulating factor (M-CSF) is essential for osteoclast formation in vitro. Biochem. Biophys. Res. Commun. 1991, 177, 526–531. [Google Scholar] [CrossRef]
- Yasuda, H.; Shima, N.; Nakagawa, N.; Yamaguchi, K.; Kinosaki, M.; Mochizuki, S.; Tomoyasu, A.; Yano, K.; Goto, M.; Murakami, A.; et al. Osteoclast differentiation factor is a ligand for osteoprotegerin/osteoclastogenesis-inhibitory factor and is identical to TRANCE/RANKL. Proc. Natl. Acad. Sci. USA 1998, 95, 3597–3602. [Google Scholar] [CrossRef]
- Robling, A.G.; Castillo, A.B.; Turner, C.H. Biomechanical and molecular regulation of bone remodeling. Annu. Rev. Biomed. Eng. 2006, 8, 455–498. [Google Scholar] [CrossRef] [PubMed]
- Xiong, J.; Piemontese, M.; Onal, M.; Campbell, J.; Goellner, J.J.; Dusevich, V.; Bonewald, L.; Manolagas, S.C.; O’Brien, C.A. Osteocytes, not Osteoblasts or Lining Cells, are the Main Source of the RANKL Required for Osteoclast Formation in Remodeling Bone. PLoS ONE 2015, 10, e0138189. [Google Scholar] [CrossRef] [PubMed]
- Nakashima, T.; Hayashi, M.; Fukunaga, T.; Kurata, K.; Oh-Hora, M.; Feng, J.Q.; Bonewald, L.F.; Kodama, T.; Wutz, A.; Wagner, E.F. Evidence for osteocyte regulation of bone homeostasis through RANKL expression. Nat. Med. 2011, 17, 1231–1234. [Google Scholar] [CrossRef]
- Lerner, U.H. Bone remodeling in post-menopausal osteoporosis. J. Dent. Res. 2006, 85, 584–595. [Google Scholar] [CrossRef]
- Genant, H.K.; Cooper, C.; Poor, G.; Reid, I.; Ehrlich, G.; Kanis, J.; Nordin, B.E.; Barrett-Connor, E.; Black, D.; Bonjour, J.P.; et al. Interim report and recommendations of the World Health Organization Task-Force for Osteoporosis. Osteoporos. Int. 1999, 10, 259–264. [Google Scholar] [CrossRef]
- Shuler, F.D.; Conjeski, J.; Kendall, D.; Salava, J. Understanding the burden of osteoporosis and use of the World Health Organization FRAX. Orthopedics 2012, 35, 798–805. [Google Scholar] [CrossRef]
- Polyzos, S.A.; Anastasilakis, A.D.; Efstathiadou, Z.A.; Yavropoulou, M.P.; Makras, P. Postmenopausal osteoporosis coexisting with other metabolic diseases: Treatment considerations. Maturitas 2021, 147, 19–25. [Google Scholar] [CrossRef]
- Martiniakova, M.; Babikova, M.; Omelka, R. Pharmacological agents and natural compounds: Available treatments for osteoporosis. Can. J. Physiol. Pharmacol. 2020, 71, 307–320. [Google Scholar]
- An, J.; Hao, D.; Zhang, Q.; Chen, B.; Zhang, R.; Wang, Y.; Yang, H. Natural products for treatment of bone erosive diseases: The effects and mechanisms on inhibiting osteoclastogenesis and bone resorption. Int. Immunopharmacol. 2016, 36, 118–131. [Google Scholar] [CrossRef] [PubMed]
- Kang, S.S. Saponins from the roots of Pulsatilla koreana. Arch. Pharm. Res. 1989, 12, 42–47. [Google Scholar] [CrossRef]
- Cho, H.-J.; Yun, H.-J.; Yi, H.-S.; Park, S.-D. Anti-oxidative effects of fractionated Pulsatilla koreana NAKAI extracts. Kor. J. Herbol. 2010, 25, 99–106. [Google Scholar]
- Lee, S.-H.; Lee, E.; Ko, Y.-T. Anti-inflammatory effects of a methanol extract from Pulsatilla koreana in lipopolysaccharide-exposed rats. BMB Rep. 2012, 45, 371–376. [Google Scholar] [CrossRef]
- Park, B.H.; Jung, K.H.; Son, M.K.; Seo, J.H.; Lee, H.-S.; Lee, J.-H.; Hong, S.-S. Antitumor activity of Pulsatilla koreana extract in anaplastic thyroid cancer via apoptosis and anti-angiogenesis. Mol. Med. Rep. 2013, 7, 26–30. [Google Scholar] [CrossRef]
- Hong, S.-W.; Jung, K.H.; Lee, H.-S.; Choi, M.-J.; Zheng, H.-M.; Son, M.K.; Lee, G.-Y.; Hong, S.-S. Apoptotic and anti-angiogenic effects of Pulsatilla koreana extract on hepatocellular carcinoma. Int. J. Oncol. 2012, 40, 452–460. [Google Scholar]
- Nho, D.; Lee, H.; Keum, D.J.; Lee, G.; Lee, C.H.; Lee, J.-H.; Bae, H. Renoprotective effect of Pulsatillae Radix on cisplatin-induced nephrotoxicity in mice. Mol. Cell. Toxicol. 2013, 9, 393–399. [Google Scholar] [CrossRef]
- Goyal, S.; Chawla, R.; Kumar, S. Recent advances and sporadic phytochemical and pharmacological review on potential herbs of the genus “Pulsatilla”. Pharma Sci. Monit. 2017, 8, 375–409. [Google Scholar]
- Tian, K.; Su, Y.; Ding, J.; Wang, D.; Zhan, Y.; Li, Y.; Liang, J.; Lin, X.; Song, F.; Wang, Z.; et al. Hederagenin protects mice against ovariectomy-induced bone loss by inhibiting RANKL-induced osteoclastogenesis and bone resorption. Life Sci. 2020, 244, 117336. [Google Scholar] [CrossRef]
- Zhao, D.; Li, X.; Zhao, Y.; Qiao, P.; Tang, D.; Chen, Y.; Xue, C.; Li, C.; Liu, S.; Wang, J.; et al. Oleanolic acid exerts bone protective effects in ovariectomized mice by inhibiting osteoclastogenesis. J. Pharmacol Sci. 2018, 137, 76–85. [Google Scholar] [CrossRef] [PubMed]
- Zhao, S.; Kato, Y.; Zhang, Y.; Harris, S.; Ahuja, S.S.; Bonewald, L.F. MLO-Y4 Osteocyte-Like Cells Support Osteoclast Formation and Activation. J. Bone Miner. Res. 2009, 17, 2068–2079. [Google Scholar] [CrossRef] [PubMed]
- IkIkeda, F.; Nishimura, R.; Matsubara, T.; Tanaka, S.; Inoue, J.-I.; Reddy, S.V.; Hata, K.; Yamashita, K.; Hiraga, T.; Watanabe, T.; et al. Critical roles of c-Jun signaling in regulation of NFAT family and RANKL-regulated osteoclast differentiation. J. Clin. Investig. 2004, 114, 475–484. [Google Scholar] [CrossRef]
- TaTakayanagi, H.; Kim, S.; Koga, T.; Nishina, H.; Isshiki, M.; Yoshida, H.; Saiura, A.; Isobe, M.; Yokochi, T.; Inoue, J.-I.; et al. Induction and activation of the transcription factor NFATc1 (NFAT2) integrate RANKL signaling in terminal differentiation of osteoclasts. Dev. Cell 2002, 3, 889–901. [Google Scholar] [CrossRef]
- Huang, H.; Chang, E.-J.; Ryu, J.; Lee, Z.H.; Lee, Y.; Kim, H.-H. Induction of c-Fos and NFATc1 during RANKL-stimulated osteoclast differentiation is mediated by the p38 signaling pathway. Biochem. Biophys. Res. Commun. 2006, 351, 99–105. [Google Scholar] [CrossRef]
- Lee, J.-H.; Jin, H.; Shim, H.-E.; Kim, H.-N.; Ha, H.; Lee, Z.H. Epigallocatechin-3-gallate inhibits osteoclastogenesis by down-regulating c-Fos expression and suppressing the nuclear factor-κB signal. Mol. Pharmacol. 2010, 77, 17–25. [Google Scholar] [CrossRef]
- Kim, H.J.; Lee, Y.; Chang, E.-J.; Kim, H.-M.; Hong, S.-P.; Lee, Z.H.; Ryu, J.; Kim, H.-H. Suppression of osteoclastogenesis by N, N-dimethyl-D-erythro-sphingosine: A sphingosine kinase inhibition-independent action. Mol. Pharmacol. 2007, 72, 418–428. [Google Scholar] [CrossRef]
- Zhao, B.; Takami, M.; Yamada, A.; Wang, X.; Koga, T.; Hu, X.; Tamura, T.; Ozato, K.; Choi, Y.; Ivashkiv, L.B. Interferon regulatory factor-8 regulates bone metabolism by suppressing osteoclastogenesis. Nat. Med. 2009, 15, 1066–1071. [Google Scholar] [CrossRef]
- Kim, K.; Kim, J.H.; Lee, J.; Jin, H.M.; Kook, H.; Kim, K.K.; Lee, S.Y.; Kim, N. MafB negatively regulates RANKL-mediated osteoclast differentiation. Blood 2007, 109, 3253–3259. [Google Scholar] [CrossRef]
- Nishikawa, K.; Nakashima, T.; Hayashi, M.; Fukunaga, T.; Kato, S.; Kodama, T.; Takahashi, S.; Calame, K.; Takayanagi, H. Blimp1-mediated repression of negative regulators is required for osteoclast differentiation. Proc. Natl. Acad. Sci. USA 2010, 107, 3117–3122. [Google Scholar] [CrossRef]
- Kim, K.; Lee, S.-H.; Ha Kim, J.; Choi, Y.; Kim, N. NFATc1 Induces Osteoclast Fusion Via Up-Regulation of Atp6v0d2 and the Dendritic Cell-Specific Transmembrane Protein (DC-STAMP). Mol. Endocrinol. 2008, 22, 176–185. [Google Scholar] [CrossRef] [PubMed]
- Lee, S.-H.; Rho, J.; Jeong, D.; Sul, J.-Y.; Kim, T.; Kim, N.; Kang, J.-S.; Miyamoto, T.; Suda, T.; Lee, S.-K. v-ATPase V0 subunit d2–deficient mice exhibit impaired osteoclast fusion and increased bone formation. Nat. Med. 2006, 12, 1403–1409. [Google Scholar] [CrossRef] [PubMed]
- Wilson, S.R.; Peters, C.; Saftig, P.; Brömme, D. Cathepsin K activity-dependent regulation of osteoclast actin ring formation and bone resorption. J. Biol. Chem. 2009, 284, 2584–2592. [Google Scholar] [CrossRef]
- Komori, T. Animal models for osteoporosis. Eur. J. Pharmacol. 2015, 759, 287–294. [Google Scholar] [CrossRef]
- Wei, K.; Yin, Z.; Xie, Y. Roles of the kidney in the formation, remodeling and repair of bone. J. Nephrol. 2016, 9, 349–357. [Google Scholar] [CrossRef]
- Hsu, C.Y.; Chen, L.R.; Chen, K.H. Osteoporosis in patients with chronic kidney diseases: A systemic review. Int. J. Mol. Sci. 2020, 21, 6846. [Google Scholar] [CrossRef]
- Lizcano, F.; Guzmán, G. Estrogen deficiency and the origin of obesity during menopause. Biomed. Res. Int. 2014, 2014, 757461. [Google Scholar] [CrossRef]
- Brady, C.W. Liver disease in menopause. World J. Gastroenterol. 2015, 21, 7613. [Google Scholar] [CrossRef]
- Ekeuku, S.O.; Pang, K.-L.; Chin, K.-Y. Effects of Caffeic Acid and Its Derivatives on Bone: A Systematic Review. Drug. Des. Devel. Ther. 2021, 15, 259–275. [Google Scholar] [CrossRef]
- Mu, H.N.; Zhou, Q.; Yang, R.Y.; Tang, W.Q.; Li, H.X.; Wang, S.M.; Li, J.; Chen, W.X.; Dong, J. Caffeic acid prevents non-alcoholic fatty liver disease induced by a high-fat diet through gut microbiota modulation in mice. Food Res. Int. 2021, 143, 110240. [Google Scholar] [CrossRef]
- Ding, X.; Jian, T.; Li, J.; Lv, H.; Tong, B.; Li, J.; Meng, X.; Ren, B.; Chen, J. Chicoric Acid Ameliorates Nonalcoholic Fatty Liver Disease via the AMPK/Nrf2/NFκB Signaling Pathway and Restores Gut Microbiota in High-Fat-Diet-Fed Mice. Oxidative Med. Cell. Longev. 2020, 2020, 9734560. [Google Scholar] [CrossRef] [PubMed]
- Luo, Z.; Li, M.; Yang, Q.; Zhang, Y.; Liu, F.; Gong, L.; Han, L.; Wang, M. Ferulic acid prevents nonalcoholic fatty liver disease by promoting fatty acid oxidation and energy expenditure in C57BL/6 mice fed a high-fat diet. Nutrients 2022, 14, 2530. [Google Scholar] [CrossRef] [PubMed]
- Beral, V. Breast cancer and hormone-replacement therapy in the Million Women Study. Lancet 2003, 362, 419–427. [Google Scholar] [CrossRef] [PubMed]
- Kobayashi, N.; Kadono, Y.; Naito, A.; Matsumoto, K.; Yamamoto, T.; Tanaka, S.; Inoue, J.-I. Segregation of TRAF6-mediated signaling pathways clarifies its role in osteoclastogenesis. EMBO J. 2001, 20, 1271–1280. [Google Scholar] [CrossRef]
- Delgado-Calle, J.; Bellido, T. The osteocyte as a signaling cell. Physiol Rev. 2022, 102, 379–410. [Google Scholar] [CrossRef]
- Rochefort, G.Y. The osteocyte as a therapeutic target in the treatment of osteoporosis. Ther. Adv. Musculoskelet. Dis. 2014, 6, 79–91. [Google Scholar] [CrossRef]
- Bonewald, L.F. The amazing osteocyte. J. Bone Miner. Res. 2011, 26, 229–238. [Google Scholar] [CrossRef]
- Hwang, Y.H.; Ma, J.Y. Preventive Effects of an UPLC-DAD-MS/MS Fingerprinted Hydroalcoholic Extract of Citrus aurantium in a Mouse Model of Ulcerative Colitis. Planta Medica 2018, 84, 1101–1109. [Google Scholar] [CrossRef]
- Gu, D.R.; Yang, H.; Kim, S.C.; Hwang, Y.-H.; Ha, H. Water extract of piper longum Linn ameliorates ovariectomy-induced bone loss by inhibiting osteoclast differentiation. Nutrients 2022, 14, 3667. [Google Scholar] [CrossRef]





| No | Retention Time (min) | Ion Mode | Error (ppm) | Formula | Mass (m/z) | MS/MS Fragments (m/z) | Identifications |
|---|---|---|---|---|---|---|---|
| 1 | 5.56 | −3.7883 | C9H8O4 | 179.0343 | 135.0439 | Caffeic acid * | |
| 2 | 6.48 | 0.6246 | C22H18012 | 473.0726 | 311.0411, 219.0295, 179.0342, 149.0081 | Chicoric acid * | |
| 3 | 8.57 | −2.4572 | C10H10O4 | 193.0502 | 161.0235, 134.0362 | Ferulic acid * | |
| 4 | 9.35 | −0.160 | C12H12O4 | 221.0808 | 243.8889, 221.0809, 206.0574, 177.0544, 126.9093 | Siderin | |
| 5 | 10.40 | 0.690 | C64H104O30 | 1351.6539 | 881.4915, 749.4487, 603.3911, 471.3485 | Sieboldianoside A | |
| 6 | 11.48 | 0.573 | C65H106O30 | 1365.6696 | 895.5071, 733.4540, 587.3960, 455.3536 | Hederacolchiside E | |
| 7 | 11.71 | 0.634 | C64H104O29 | 1335.6588 | 865.4964, 733.4544, 587.3963, 455.3535 | Sieboldianoside B | |
| 8 | 12.1 | 0.1476 | C30H48O4 | 473.3626 | 437.3412, 409.3465, 207.1744, 201.1638 | Hederagenin * | |
| 9 | 20.82 | 2.5886 | C30H46O3 | 455.3535 | - | Oleanolic acid * |
Disclaimer/Publisher’s Note: The statements, opinions and data contained in all publications are solely those of the individual author(s) and contributor(s) and not of MDPI and/or the editor(s). MDPI and/or the editor(s) disclaim responsibility for any injury to people or property resulting from any ideas, methods, instructions or products referred to in the content. |
© 2024 by the authors. Licensee MDPI, Basel, Switzerland. This article is an open access article distributed under the terms and conditions of the Creative Commons Attribution (CC BY) license (https://creativecommons.org/licenses/by/4.0/).
Share and Cite
Gu, D.R.; Yang, H.; Kim, S.C.; Lee, S.-J.; Ha, H. Water Extract of Pulsatilla koreana Nakai Inhibits Osteoclast Differentiation and Alleviates Ovariectomy-Induced Bone Loss. Int. J. Mol. Sci. 2024, 25, 11616. https://doi.org/10.3390/ijms252111616
Gu DR, Yang H, Kim SC, Lee S-J, Ha H. Water Extract of Pulsatilla koreana Nakai Inhibits Osteoclast Differentiation and Alleviates Ovariectomy-Induced Bone Loss. International Journal of Molecular Sciences. 2024; 25(21):11616. https://doi.org/10.3390/ijms252111616
Chicago/Turabian StyleGu, Dong Ryun, Hyun Yang, Seong Cheol Kim, Sung-Ju Lee, and Hyunil Ha. 2024. "Water Extract of Pulsatilla koreana Nakai Inhibits Osteoclast Differentiation and Alleviates Ovariectomy-Induced Bone Loss" International Journal of Molecular Sciences 25, no. 21: 11616. https://doi.org/10.3390/ijms252111616
APA StyleGu, D. R., Yang, H., Kim, S. C., Lee, S.-J., & Ha, H. (2024). Water Extract of Pulsatilla koreana Nakai Inhibits Osteoclast Differentiation and Alleviates Ovariectomy-Induced Bone Loss. International Journal of Molecular Sciences, 25(21), 11616. https://doi.org/10.3390/ijms252111616

