ALKBH5 Reduces BMP15 mRNA Stability and Regulates Bovine Puberty Initiation Through an m6A-Dependent Pathway
Abstract
1. Introduction
2. Results
2.1. HPO Axis-Sequencing Quality Control and Identification of Peaks Before and After Puberty
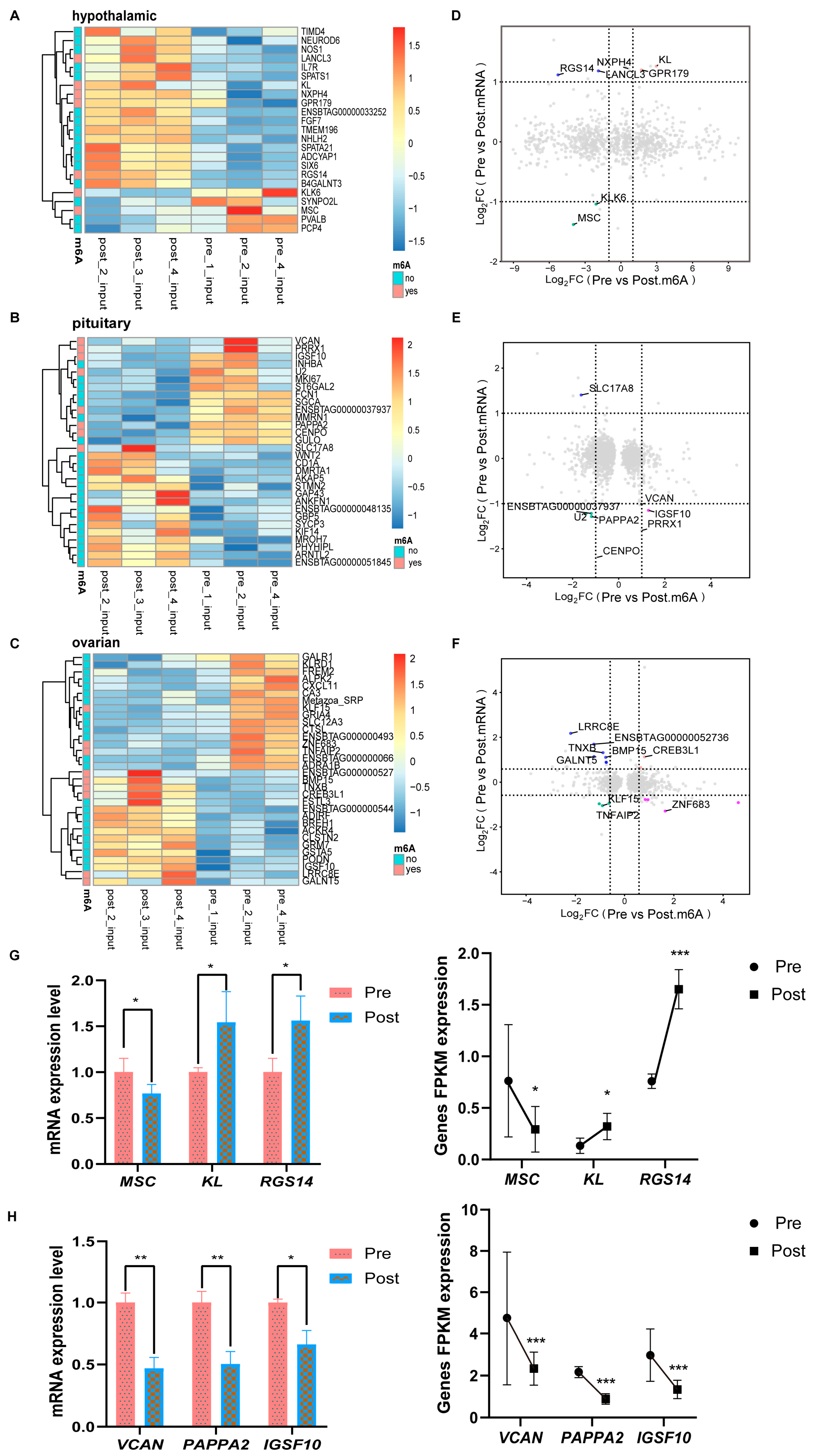
2.2. Differential Genes of the HPO Axis Before and After Puberty
2.3. Differentially Methylated Genes on the HPO Axis Before and After Puberty
2.4. Association Analysis of Different m6A Peaks with Differentially Expressed Genes
2.5. The Methylation Gene BMP15 Was Differentially Expressed in Ovarian Tissues Before and After Puberty
2.6. The Deficiency of BMP15 Inhibits Ovarian Granulosa Cell Proliferation and Hormone Synthesis in Bovine Ovaries
2.7. BMP15-Dependent m6A Modification of ALKBH5 Regulates Granulosa Cell Proliferation and Hormone Secretion
3. Discussion
4. Materials and Methods
4.1. Animal Selection
4.2. Hypothalamus, Pituitary, and Ovarian Tissue Samples
4.3. Extraction of Total RNA
4.4. mRNA-Seq and MeRIP-Seq
4.5. mRNA-Seq and MeRIP-Seq Data Analysis
4.6. Primary Cell Culture
4.7. Transient Cell Transfection
4.8. Realtime Fluorescence Quantitative PCR (RT-qPCR)
4.9. MeRIP-RT-qPCR
4.10. Cell Cycle Assay
4.11. ELISA
4.12. mRNA Stability Assays
4.13. Statistical Analysis
5. Conclusions
Supplementary Materials
Author Contributions
Funding
Institutional Review Board Statement
Informed Consent Statement
Data Availability Statement
Acknowledgments
Conflicts of Interest
References
- Ojha, U.; Nachiappan, N. Genes regulating the hypothalamic-pituitary-gonadal axis and its impact on pubertal onset in mammals. Neuro Endocrinol. Lett. 2019, 40, 201–206. [Google Scholar] [PubMed]
- Schillo, K.K.; Hall, J.B.; Hileman, S.M. Effects of nutrition and season on the onset of puberty in the beef, heifer. J. Anim. Sci. 1992, 70, 3994–4005. [Google Scholar] [CrossRef] [PubMed]
- Gao, X.; Ren, C.; Zhang, W.; Fang, F. An integrated analysis of mRNAs and lncRNAs in goat’s hypothalamus to explore the onset of puberty. Reprod. Domest. Anim. 2023, 58, 1046–1054. [Google Scholar] [CrossRef] [PubMed]
- Qin, P.; Pan, Z.; Zhang, W.; Wang, R.; Li, X.; Lu, J.; Xu, S.; Gong, X.; Ye, J.; Yan, X.; et al. Integrative proteomic and transcriptomic analysis in the female goat ovary to explore the onset of puberty. J. Proteom. 2024, 301, 105183. [Google Scholar] [CrossRef] [PubMed]
- Fortes, M.R.S.; Nguyen, L.T.; Weller, M.M.D.C.A.; Cánovas, A.; Islas-Trejo, A.; Porto-Neto, L.R.; Reverter, A.; Lehnert, S.A.; Boe-Hansen, G.B.; Thomas, M.G.; et al. Transcriptome analyses identify five transcription factors differentially expressed in the hypothalamus of post-versus prepubertal Brahman heifers. J. Anim. Sci. 2016, 94, 3693–3702. [Google Scholar] [CrossRef]
- Nguyen, L.T.; Reverter, A.; Cánovas, A.; Venus, B.; Islas-Trejo, A.; Porto-Neto, L.R.; Lehnert, S.A.; Medrano, J.F.; Moore, S.S.; Fortes, M.R.S. Global differential gene expression in the pituitary gland and the ovaries of, pre- and postpubertal Brahman heifers. J. Anim. Sci. 2017, 95, 599–615. [Google Scholar] [CrossRef][Green Version]
- Steele, N.M.; Stephen, M.A.; Kuhn-Sherlock, B.; Hendriks, S.J.; Meier, S.; Phyn, C.; Burke, C.R. Animal and herd-level factors associated with onset of puberty in grazing dairy heifers. N. Z. Vet. J. 2023, 71, 213–225. [Google Scholar] [CrossRef]
- Bar-Sadeh, B.; Rudnizky, S.; Pnueli, L.; Bentley, G.R.; Stöger, R.; Kaplan, A.; Melamed, P. Unravelling the role of epigenetics in reproductive adaptations to early-life environment. Nat. Rev. Endocrinol. 2020, 16, 519–533. [Google Scholar] [CrossRef]
- Pan, X.; Li, Q.; Chen, D.; Gong, W.; Li, N.; Jiang, Y.; Zhang, H.; Chen, Y.; Yuan, X. Alternative Splicing Dynamics of the Hypothalamus-Pituitary-Ovary Axis During Pubertal Transition in Gilts. Front. Genet. 2021, 12, 592669. [Google Scholar] [CrossRef]
- Pan, X.; Gong, W.; He, Y.; Li, N.; Zhang, H.; Zhang, Z.; Li, J.; Yuan, X. Ovary-derived circular RNAs profile analysis during the onset of puberty in gilts. BMC Genom. 2021, 22, 445. [Google Scholar] [CrossRef]
- Liu, Y.; Yang, D.; Liu, T.; Chen, J.; Yu, J.; Yi, P. N6-methyladenosine-mediated gene regulation and therapeutic implications. Trends Mol. Med. 2023, 29, 454–467. [Google Scholar] [CrossRef] [PubMed]
- Jiang, Z.-X.; Wang, Y.-N.; Li, Z.-Y.; Dai, Z.-H.; He, Y.; Chu, K.; Gu, J.-Y.; Ji, Y.-X.; Sun, N.-X.; Yang, F.; et al. The m6A mRNA demethylase FTO in granulosa cells retards FOS-dependent ovarian aging. Cell Death Dis. 2021, 12, 744. [Google Scholar] [CrossRef] [PubMed]
- Wu, Y.; Xu, X.; Qi, M.; Chen, C.; Li, M.; Yan, R.; Kou, X.; Zhao, Y.; Liu, W.; Li, Y.; et al. N6-methyladenosine regulates maternal RNA maintenance in oocytes and timely RNA decay during mouse maternal-to-zygotic transition. Nat. Cell Biol. 2022, 24, 917–927. [Google Scholar] [CrossRef] [PubMed]
- Guo, S.; Wang, X.; Cao, M.; Wu, X.; Xiong, L.; Bao, P.; Chu, M.; Liang, C.; Yan, P.; Pei, J.; et al. The transcriptome-wide N6-methyladenosine (m6A) map profiling reveals the regulatory role of m6A in the yak ovary. BMC Genom. 2022, 23, 358. [Google Scholar] [CrossRef] [PubMed]
- Cooke, R.F.; Cardoso, R.C.; Cerri, R.L.A.; Lamb, G.C.; Pohler, K.G.; Riley, D.G.; Vasconcelos, J.L.M. Cattle adapted to tropical and subtropical environments: Genetic and reproductive considerations. J. Anim. Sci. 2020, 98, skaa015. [Google Scholar] [CrossRef]
- Yang, X.; Qi, Z.; Yang, H.; Li, J.; Liu, Y.; Sang, Y.; Li, M.; Du, X.; Wang, H.; Liu, B.; et al. The m6A mRNA demethylase FTO regulates GnRH secretion in Mn-induced precocious puberty. Mol. Cell. Endocrinol. 2022, 542, 111523. [Google Scholar] [CrossRef]
- Zheng, Z.-H.; Zhang, G.-L.; Jiang, R.-F.; Hong, Y.-Q.; Zhang, Q.-Y.; He, J.-P.; Liu, X.-R.; Yang, Z.-S.; Yang, L.; Jiang, X.; et al. METTL3 is essential for normal progesterone signaling during embryo implantation via m6A-mediated translation control of progesterone receptor. Proc. Natl. Acad. Sci. USA 2023, 120, e2214684120. [Google Scholar] [CrossRef]
- Wan, S.; Sun, Y.; Zong, J.; Meng, W.; Yan, J.; Chen, K.; Wang, S.; Guo, D.; Xiao, Z.; Zhou, Q.; et al. METTL3-dependent m6A methylation facilitates uterine receptivity and female fertility via balancing estrogen and progesterone signaling. Cell Death Dis. 2023, 14, 349. [Google Scholar] [CrossRef]
- Meyer, K.D.; Saletore, Y.; Zumbo, P.; Elemento, O.; Mason, C.E.; Jaffrey, S.R. Comprehensive analysis of mRNA methylation reveals enrichment in 3′ UTRs and near stop codons. Cell 2012, 149, 1635–1646. [Google Scholar] [CrossRef]
- Yang, Y.; Hsu, P.J.; Chen, Y.-S.; Yang, Y.-G. Dynamic transcriptomic m6A decoration: Writers, erasers, readers and functions in RNA metabolism. Cell Res. 2018, 28, 616–624. [Google Scholar] [CrossRef]
- Dominissini, D.; Moshitch-Moshkovitz, S.; Schwartz, S.; Salmon-Divon, M.; Ungar, L.; Osenberg, S.; Cesarkas, K.; Jacob-Hirsch, J.; Amariglio, N.; Kupiec, M.; et al. Topology of the human and mouse m6A RNA methylomes revealed by m6A-seq. Nature 2012, 485, 201–206. [Google Scholar] [CrossRef] [PubMed]
- Taguchi, K.; Kumanogoh, H.; Nakamura, S.; Miyata, S.; Maekawa, S. Myelin protein zero is one of the components of the detergent-resistant membrane microdomain fraction prepared from rat pituitary. J. Mol. Histol. 2007, 38, 79–85. [Google Scholar] [CrossRef] [PubMed]
- Cruse, J.M.; Keith, J.C.; Bryant, M.L.; Lewis, R.E. Immune system-neuroendocrine dysregulation in spinal cord injury. Immunol. Res. 1996, 15, 306–314. [Google Scholar] [CrossRef]
- Rubinek, T.; Yu, R.; Hadani, M.; Barkai, G.; Nass, D.; Melmed, S.; Shimon, I. The cell adhesion molecules N-cadherin and neural cell adhesion molecule regulate human growth hormone: A novel mechanism for regulating pituitary hormone secretion. J. Clin. Endocrinol. Metab. 2003, 88, 3724–3730. [Google Scholar] [CrossRef] [PubMed][Green Version]
- Bonello, N.; Norman, R.J. Soluble adhesion molecules in serum throughout the menstrual cycle. Hum. Reprod. 2002, 17, 2272–2278. [Google Scholar] [CrossRef][Green Version]
- Chu, Y.-L.; Xu, Y.-R.; Yang, W.-X.; Sun, Y. The role of FSH and TGF-β superfamily in follicle atresia. Aging 2018, 10, 305–321. [Google Scholar] [CrossRef]
- Bloise, E.; Ciarmela, P.; Dela Cruz, C.; Luisi, S.; Petraglia, F.; Reis, F.M. Activin A in Mammalian Physiology. Physiol. Rev. 2019, 99, 739–780. [Google Scholar] [CrossRef]
- Mohr, M.A.; Keshishian, T.; Falcy, B.A.; Laham, B.J.; Wong, A.M.; Micevych, P.E. Puberty enables oestradiol-induced progesterone synthesis in female mouse hypothalamic astrocytes. J. Neuroendocrinol. 2022, 34, e13082. [Google Scholar] [CrossRef]
- Sun, Y.; Qin, Z.; Wan, J.-J.; Wang, P.-Y.; Yang, Y.-L.; Yu, J.-G.; Hu, B.-H.; Su, D.-F.; Luo, Z.-M.; Liu, X. Estrogen weakens muscle endurance via estrogen receptor-p38 MAPK-mediated orosomucoid (ORM) suppression. Exp. Mol. Med. 2018, 50, e463. [Google Scholar] [CrossRef]
- Sathya, S.; Sudhagar, S.; Lakshmi, B.S. Estrogen suppresses breast cancer proliferation through GPER/p38 MAPK axis during hypoxia. Mol. Cell. Endocrinol. 2015, 417, 200–210. [Google Scholar] [CrossRef]
- Chambliss, K.L.; Shaul, P.W. Estrogen modulation of endothelial nitric oxide synthase. Endocr. Rev. 2002, 23, 665–686. [Google Scholar] [CrossRef] [PubMed]
- Gu, Y.; Zhang, N.; Zhu, S.; Lu, S.; Jiang, H.; Zhou, H. Estradiol reduced 5-HT reuptake by downregulating the gene expression of Plasma Membrane Monoamine Transporter (PMAT, Slc29a4) through estrogen receptor β and the MAPK/ERK signaling pathway. Eur. J. Pharmacol. 2022, 924, 174939. [Google Scholar] [CrossRef] [PubMed]
- Devesa, J. The Complex World of Regulation of Pituitary Growth Hormone Secretion: The Role of Ghrelin, Klotho, and Nesfatins in It. Front. Endocrinol. 2021, 12, 636403. [Google Scholar] [CrossRef] [PubMed]
- Liu, Y.; Cheng, Y.; Sun, M.; Hao, X.; Li, M. Analysis of serum insulin-like growth factor-1, fibroblast growth factor 23, and Klotho levels in girls with rapidly progressive central precocious puberty. Eur. J. Pediatr. 2023, 182, 5007–5013. [Google Scholar] [CrossRef] [PubMed]
- Howard, S.R.; Guasti, L.; Ruiz-Babot, G.; Mancini, A.; David, A.; Storr, H.L.; Metherell, L.A.; Sternberg, M.J.; Cabrera, C.P.; Warren, H.R.; et al. IGSF10 mutations dysregulate gonadotropin-releasing hormone neuronal migration resulting in delayed puberty. EMBO Mol. Med. 2016, 8, 626–642. [Google Scholar] [CrossRef]
- Festa, A.; Umano, G.R.; Miraglia Del Giudice, E.; Grandone, A. Genetic Evaluation of Patients with Delayed Puberty and Congenital Hypogonadotropic Hypogonadism: Is it Worthy of Consideration? Front. Endocrinol. 2020, 11, 253. [Google Scholar] [CrossRef]
- Overgaard, M.T.; Boldt, H.B.; Laursen, L.S.; Sottrup-Jensen, L.; Conover, C.A.; Oxvig, C. Pregnancy-associated plasma protein-A2 (PAPP-A2), a novel insulin-like growth factor-binding protein-5 proteinase. J. Biol. Chem. 2001, 276, 21849–21853. [Google Scholar] [CrossRef]
- Upners, E.N.; Busch, A.S.; Almstrup, K.; Petersen, J.H.; Assens, M.; Main, K.M.; Jensen, R.B.; Juul, A. Does height and IGF-I determine pubertal timing in girls? Pediatr. Res. 2021, 90, 176–183. [Google Scholar] [CrossRef]
- Yao, Y.; Wang, Y.; Wang, F.; Meng, C.; Niu, J.; Guo, M.; Sizhu, S.; Xu, Y. BMP15 Modulates the H19/miR-26b/SMAD1 Axis Influences Yak Granulosa Cell Proliferation Autophagy, and Apoptosis. Reprod. Sci. 2023, 30, 1266–1280. [Google Scholar] [CrossRef]
- Jiao, Y.; Jiang, T.; Lin, Q.; Guo, J.; Bei, C.; Cong, P.; Mo, D.; Liu, X.; Chen, Y.; He, Z. Molecular characterization of the follicular development of BMP15-edited pigs. Reproduction 2023, 166, 247–261. [Google Scholar] [CrossRef]
- Qin, Y.; Tang, T.; Li, W.; Liu, Z.; Yang, X.; Shi, X.; Sun, G.; Liu, X.; Wang, M.; Liang, X.; et al. Bone Morphogenetic Protein 15 Knockdown Inhibits Porcine Ovarian Follicular Development and Ovulation. Front. Cell Dev. Biol. 2019, 7, 286. [Google Scholar] [CrossRef] [PubMed]
- Kashino, C.; Hasegawa, T.; Nakano, Y.; Iwata, N.; Yamamoto, K.; Kamada, Y.; Masuyama, H.; Otsuka, F. Involvement of BMP-15 in glucocorticoid actions on ovarian steroidogenesis by rat granulosa cells. Biochem. Biophys. Res. Commun. 2021, 559, 56–61. [Google Scholar] [CrossRef] [PubMed]
- Yamamoto, K.; Nakano, Y.; Iwata, N.; Soejima, Y.; Suyama, A.; Hasegawa, T.; Otsuka, F. Oxytocin enhances progesterone production with upregulation of BMP-15 activity by granulosa cells. Biochem. Biophys. Res. Commun. 2023, 646, 103–109. [Google Scholar] [CrossRef] [PubMed]
- Luo, X.; Chang, H.-M.; Yi, Y.; Leung, P.C.K.; Sun, Y. Bone morphogenetic protein 2 upregulates SERPINE2 expression through noncanonical SMAD2/3 and p38 MAPK signaling pathways in human granulosa-lutein cells. FASEB J. Off. Publ. Fed. Am. Soc. Exp. Biol. 2021, 35, e21845. [Google Scholar] [CrossRef]
- Zheng, G.; Dahl, J.A.; Niu, Y.; Fedorcsak, P.; Huang, C.-M.; Li, C.J.; Vågbø, C.B.; Shi, Y.; Wang, W.-L.; Song, S.-H.; et al. ALKBH5 is a mammalian RNA demethylase that impacts RNA metabolism and mouse fertility. Mol. Cell 2013, 49, 18–29. [Google Scholar] [CrossRef]
- Tang, C.; Klukovich, R.; Peng, H.; Wang, Z.; Yu, T.; Zhang, Y.; Zheng, H.; Klungland, A.; Yan, W. ALKBH5-dependent m6A demethylation controls splicing and stability of long 3′-UTR mRNAs in male germ cells. Proc. Natl. Acad. Sci. USA 2018, 115, E325–E333. [Google Scholar] [CrossRef]
- Chen, J.; Sun, Y.; Xu, X.; Wang, D.; He, J.; Zhou, H.; Lu, Y.; Zeng, J.; Du, F.; Gong, A.; et al. YTH domain family 2 orchestrates epithelial-mesenchymal transition/proliferation dichotomy in pancreatic cancer cells. Cell Cycle 2017, 16, 2259–2271. [Google Scholar] [CrossRef]







Disclaimer/Publisher’s Note: The statements, opinions and data contained in all publications are solely those of the individual author(s) and contributor(s) and not of MDPI and/or the editor(s). MDPI and/or the editor(s) disclaim responsibility for any injury to people or property resulting from any ideas, methods, instructions or products referred to in the content. |
© 2024 by the authors. Licensee MDPI, Basel, Switzerland. This article is an open access article distributed under the terms and conditions of the Creative Commons Attribution (CC BY) license (https://creativecommons.org/licenses/by/4.0/).
Share and Cite
Yang, X.; Wang, Z.; Chen, Y.; Ding, H.; Fang, Y.; Ma, X.; Liu, H.; Guo, J.; Zhao, J.; Wang, J.; et al. ALKBH5 Reduces BMP15 mRNA Stability and Regulates Bovine Puberty Initiation Through an m6A-Dependent Pathway. Int. J. Mol. Sci. 2024, 25, 11605. https://doi.org/10.3390/ijms252111605
Yang X, Wang Z, Chen Y, Ding H, Fang Y, Ma X, Liu H, Guo J, Zhao J, Wang J, et al. ALKBH5 Reduces BMP15 mRNA Stability and Regulates Bovine Puberty Initiation Through an m6A-Dependent Pathway. International Journal of Molecular Sciences. 2024; 25(21):11605. https://doi.org/10.3390/ijms252111605
Chicago/Turabian StyleYang, Xiaorui, Ziming Wang, Yue Chen, He Ding, Yi Fang, Xin Ma, Hongyu Liu, Jing Guo, Jing Zhao, Jun Wang, and et al. 2024. "ALKBH5 Reduces BMP15 mRNA Stability and Regulates Bovine Puberty Initiation Through an m6A-Dependent Pathway" International Journal of Molecular Sciences 25, no. 21: 11605. https://doi.org/10.3390/ijms252111605
APA StyleYang, X., Wang, Z., Chen, Y., Ding, H., Fang, Y., Ma, X., Liu, H., Guo, J., Zhao, J., Wang, J., & Lu, W. (2024). ALKBH5 Reduces BMP15 mRNA Stability and Regulates Bovine Puberty Initiation Through an m6A-Dependent Pathway. International Journal of Molecular Sciences, 25(21), 11605. https://doi.org/10.3390/ijms252111605

