Copper Oxide Nanoparticles Induce Pulmonary Inflammation and Exacerbate Asthma via the TXNIP Signaling Pathway
Abstract
1. Introduction
2. Results
2.1. Physicochemical Characteristics of CuO NPs
2.2. Effects of CuO NPs on the Inflammatory Factors of Bronchoalveolar Lavage Fluid (BALF) and Histopathological Changes in Mice
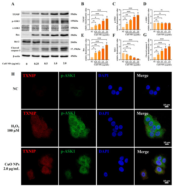
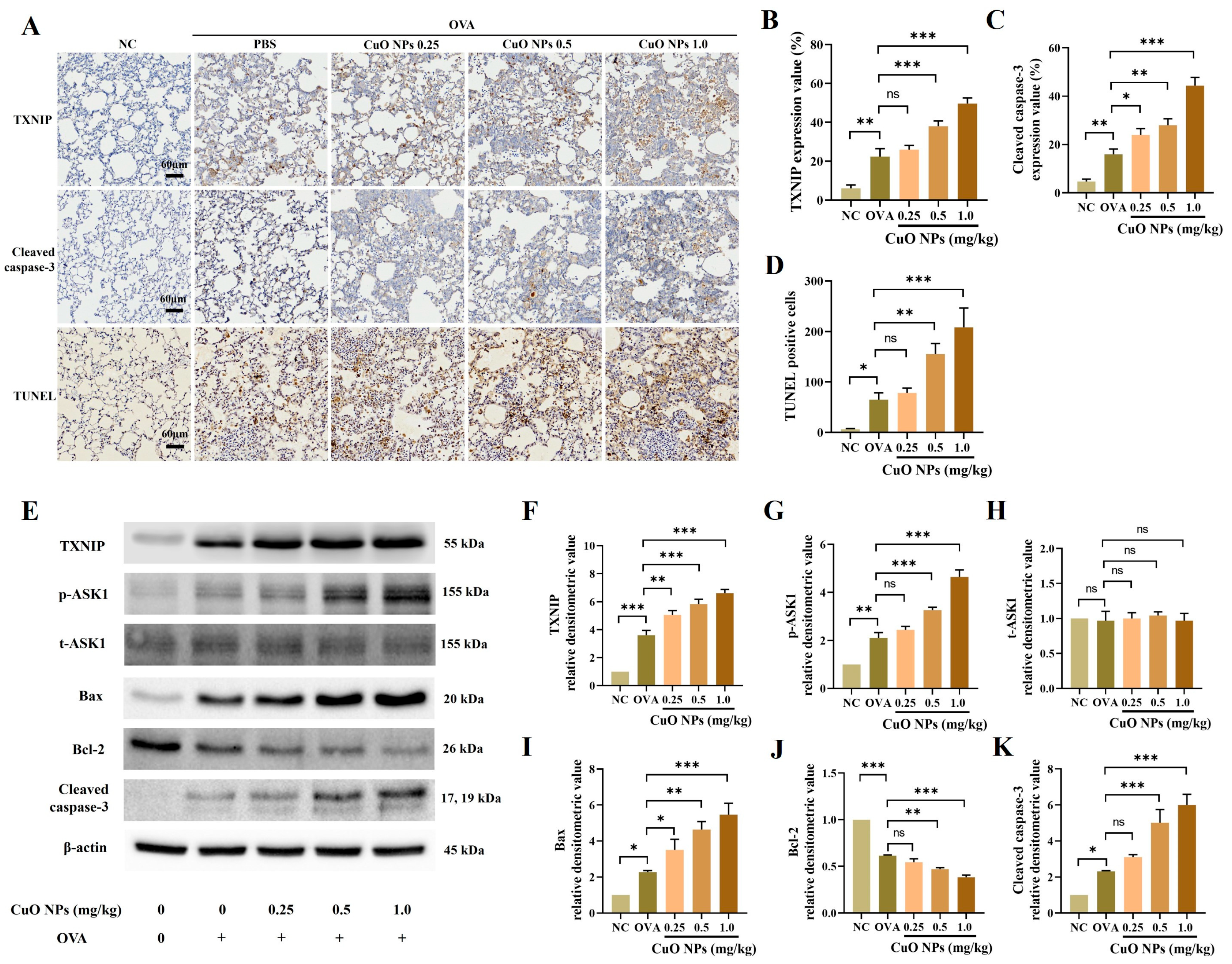
2.3. Effects of CuO NPs on TXNIP and Apoptosis-Related Signal Expression in Mice
2.4. Effects of CuO NPs on Airway Hyperresponsiveness (AHR), Inflammatory Factors, and Immunoglobulin (Ig)E Levels in Asthmatic Mice
2.5. Effects of CuO NPs on Histopathological Changes in Asthmatic Mice
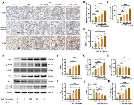
2.6. Effects of CuO NPs on TXNIP and Apoptosis-Related Signals in Asthmatic Mice
2.7. Effects of CuO NPs on Cell Viability, mRNA Expression Levels, and Amounts of Inflammatory Cytokines in NCI-H292 Cells
2.8. Effects of CuO NPs on TXNIP and Apoptosis-Related Signals Expression in NCI-H292 Cells
2.9. Effects of TXNIP siRNA on TXNIP and Apoptosis-Related Signals in CuO NP-Treated NCI-H292 Cells
3. Discussion
4. Materials and Methods
4.1. Preparation of Copper Oxide Nanoparticles
4.2. Animal and Experimental Design
4.3. BALF and Serum Analysis
4.4. Histopathology
4.5. IHC and TUNEL Assay
4.6. Western Blot Analysis
4.7. Cell Culture and Cell Viability Assay
4.8. Pro-Inflammatory Cytokine and mRNA Expression Measurement in NCI-H292 Cells
4.9. Immunofluorescence and Confocal Microscopy
4.10. Small Interfering RNA Transfection
4.11. Statistical Analysis
5. Conclusions
Supplementary Materials
Author Contributions
Funding
Institutional Review Board Statement
Informed Consent Statement
Data Availability Statement
Conflicts of Interest
References
- Jing, X.; Park, J.H.; Peters, T.M.; Thorne, P.S. Toxicity of copper oxide nanoparticles in lung epithelial cells exposed at the air-liquid interface compared with in vivo assessment. Toxicol. Vitr. 2015, 29, 502–511. [Google Scholar] [CrossRef] [PubMed]
- Xiao, J.; Tu, B.; Zhou, X.; Jiang, X.; Xu, G.; Zhang, J.; Qin, X.; Sumayyah, G.; Fan, J.; Wang, B.; et al. Autophagy deficiency exacerbates acute lung injury induced by copper oxide nanoparticles. J. Nanobiotechnol. 2021, 19, 162. [Google Scholar] [CrossRef] [PubMed]
- Fan, Y.; Cheng, Z.; Mao, L.; Xu, G.; Li, N.; Zhang, M.; Weng, P.; Zheng, L.; Dong, X.; Hu, S.; et al. PINK1/TAX1BP1-directed mitophagy attenuates vascular endothelial injury induced by copper oxide nanoparticles. J. Nanobiotechnol. 2022, 20, 149. [Google Scholar] [CrossRef]
- Xu, H.; Yuan, R.; Liu, X.; Li, X.; Qiao, G.; Li, C.; Gedanken, A.; Lin, X. Zn-doped CuO nanocomposites inhibit tumor growth by NF-κB pathway cross-linked autophagy and apoptosis. Nanomedicine 2019, 14, 131–149. [Google Scholar] [CrossRef]
- Mani, V.M.; Kalaivani, S.; Sabarathinam, S.; Vasuki, M.; Soundari, A.; Ayyappa Das, M.P.; Elfasakhany, A.; Pugazhendhi, A. Copper oxide nanoparticles synthesized from an endophytic fungus aspergillus terreus: Bioactivity and anti-cancer evaluations. Environ. Res. 2021, 201, 111502. [Google Scholar] [CrossRef] [PubMed]
- Ko, J.W.; Park, J.W.; Shin, N.R.; Kim, J.H.; Cho, Y.K.; Shin, D.H.; Kim, J.C.; Lee, I.C.; Oh, S.R.; Ahn, K.S.; et al. Copper oxide nanoparticle induces inflammatory response and mucus production via MAPK signaling in human bronchial epithelial cells. Environ. Toxicol. Pharmacol. 2016, 43, 21–26. [Google Scholar] [CrossRef]
- Tulinska, J.; Mikusova, M.L.; Liskova, A.; Busova, M.; Masanova, V.; Uhnakova, I.; Rollerova, E.; Alacova, R.; Krivosikova, Z.; Wsolova, L.; et al. Copper oxide nanoparticles stimulate the immune response and decrease antioxidant defense in mice after six-week inhalation. Front. Immunol. 2022, 13, 874253. [Google Scholar] [CrossRef]
- Gosens, I.; Costa, P.M.; Olsson, M.; Stone, V.; Costa, A.L.; Brunelli, A.; Badetti, E.; Bonetto, A.; Bokkers, B.G.H.; de Jong, W.H.; et al. Pulmonary toxicity and gene expression changes after short-term inhalation exposure to surface-modified copper oxide nanoparticles. NanoImpact 2021, 22, 100313. [Google Scholar] [CrossRef]
- Ivask, A.; Titma, T.; Visnapuu, M.; Vija, H.; Kakinen, A.; Sihtmae, M.; Pokhrel, S.; Madler, L.; Heinlaan, M.; Kisand, V.; et al. Toxicity of 11 metal oxide nanoparticles to three mammalian cell types in vitro. Curr. Top. Med. Chem. 2015, 15, 1914–1929. [Google Scholar] [CrossRef]
- Lai, X.; Zhao, H.; Zhang, Y.; Guo, K.; Xu, Y.; Chen, S.; Zhang, J. Intranasal delivery of copper oxide nanoparticles induces pulmonary toxicity and fibrosis in c57bl/6 mice. Sci. Rep. 2018, 8, 4499. [Google Scholar] [CrossRef]
- Assadian, E.; Zarei, M.H.; Gilani, A.G.; Farshin, M.; Degampanah, H.; Pourahmad, J. Toxicity of copper oxide (CuO) nanoparticles on human blood lymphocytes. Biol. Trace Elem. Res. 2018, 184, 350–357. [Google Scholar] [CrossRef] [PubMed]
- Adeyemi, J.A.; Machado, A.R.T.; Ogunjimi, A.T.; Alberici, L.C.; Antunes, L.M.G.; Barbosa, F., Jr. Cytotoxicity, mutagenicity, oxidative stress and mitochondrial impairment in human hepatoma (Hepg2) cells exposed to copper oxide, copper-iron oxide and carbon nanoparticles. Ecotoxicol. Environ. Saf. 2020, 189, 109982. [Google Scholar] [CrossRef] [PubMed]
- Alarifi, S.; Ali, D.; Verma, A.; Alakhtani, S.; Ali, B.A. Cytotoxicity and genotoxicity of copper oxide nanoparticles in human skin keratinocytes cells. Int. J. Toxicol. 2013, 32, 296–307. [Google Scholar] [CrossRef] [PubMed]
- Elsaesser, A.; Howard, C.V. Toxicology of nanoparticles. Adv. Drug Deliv. Rev. 2012, 64, 129–137. [Google Scholar] [CrossRef]
- Park, J.W.; Lee, I.C.; Shin, N.R.; Jeon, C.M.; Kwon, O.K.; Ko, J.W.; Kim, J.C.; Oh, S.R.; Shin, I.S.; Ahn, K.S. Copper oxide nanoparticles aggravate airway inflammation and mucus production in asthmatic mice via MAPK signaling. Nanotoxicology 2016, 10, 445–452. [Google Scholar] [CrossRef]
- Areecheewakul, S.; Adamcakova-Dodd, A.; Zacharias, Z.R.; Jing, X.; Meyerholz, D.K.; Legge, K.L.; Houtman, J.C.D.; O’Shaughnessy, P.T.; Thorne, P.S.; Salem, A.K. Immunomodulatory effects of subacute inhalation exposure to copper oxide nanoparticles in house dust mite-induced asthma. ACS Nano 2023, 17, 14586–14603. [Google Scholar] [CrossRef]
- Meldrum, K.; Guo, C.; Marczylo, E.L.; Gant, T.W.; Smith, R.; Leonard, M.O. Mechanistic insight into the impact of nanomaterials on asthma and allergic airway disease. Part. Fibre Toxicol. 2017, 14, 45. [Google Scholar] [CrossRef]
- Lim, J.O.; Kim, Y.H.; Lee, I.S.; Kim, W.I.; Lee, S.J.; Pak, S.W.; Shin, I.S.; Kim, T. Cinnamomum cassia (L.) j.Presl alleviates allergic responses in asthmatic mice via suppression of MAPKs and MMP-9. Front. Pharmacol. 2022, 13, 906916. [Google Scholar] [CrossRef]
- Pak, S.W.; Lee, A.Y.; Seo, Y.S.; Lee, S.J.; Kim, W.I.; Shin, D.H.; Kim, J.C.; Kim, J.S.; Lim, J.O.; Shin, I.S. Anti-asthmatic effects of phlomis umbrosa turczaninow using ovalbumin induced asthma murine model and network pharmacology analysis. Biomed. Pharmacother. 2022, 145, 112410. [Google Scholar] [CrossRef] [PubMed]
- Bergeron, C.; Tulic, M.K.; Hamid, Q. Airway remodelling in asthma: From benchside to clinical practice. Can. Respir. J. 2010, 17, e85–e93. [Google Scholar] [CrossRef]
- Deng, R.; Zhu, Y.; Wu, X.; Wang, M. Toxicity and mechanisms of engineered nanoparticles in animals with established allergic asthma. Int. J. Nanomedicine 2023, 18, 3489–3508. [Google Scholar] [CrossRef] [PubMed]
- Lim, J.O.; Kim, W.I.; Pak, S.W.; Lee, S.J.; Park, S.H.; Shin, I.S.; Kim, J.C. Toll-like receptor 4 is a key regulator of asthma exacerbation caused by aluminum oxide nanoparticles via regulation of NF-κB phosphorylation. J. Hazard. Mater. 2023, 448, 130884. [Google Scholar] [CrossRef] [PubMed]
- Ko, J.W.; Shin, N.R.; Je-Oh, L.; Jung, T.Y.; Moon, C.; Kim, T.W.; Choi, J.; Shin, I.S.; Heo, J.D.; Kim, J.C. Silica dioxide nanoparticles aggravate airway inflammation in an asthmatic mouse model via NLRP3 inflammasome activation. Regul. Toxicol. Pharmacol. 2020, 112, 104618. [Google Scholar] [CrossRef]
- Mishra, V.; Baranwal, V.; Mishra, R.K.; Sharma, S.; Paul, B.; Pandey, A.C. Titanium dioxide nanoparticles augment allergic airway inflammation and Socs3 expression via NF-κB pathway in murine model of asthma. Biomaterials 2016, 92, 90–102. [Google Scholar] [CrossRef] [PubMed]
- Hu, J.; Yu, Y. The function of thioredoxin-binding protein-2 (TBP-2) in different diseases. Oxid. Med. Cell. Longev. 2018, 2018, 4582130. [Google Scholar] [CrossRef] [PubMed]
- Shi, S.; Pan, X.; Chen, M.; Zhang, L.; Zhang, S.; Wang, X.; Shi, S.; Chen, Z.; Lin, W.; Jiang, Y. USP5 promotes lipopolysaccharide-induced apoptosis and inflammatory response by stabilizing the TXNIP protein. Hepatol. Commun. 2023, 7, e0193. [Google Scholar] [CrossRef]
- Lu, J.; Holmgren, A. Thioredoxin system in cell death progression. Antioxid. Redox Signal. 2012, 17, 1738–1747. [Google Scholar] [CrossRef]
- Pan, M.; Zhang, F.; Qu, K.; Liu, C.; Zhang, J. TXNIP: A double-edged sword in disease and therapeutic outlook. Oxid. Med. Cell. Longev. 2022, 2022, 7805115. [Google Scholar] [CrossRef]
- Porter, A.G.; Jänicke, R.U. Emerging roles of caspase-3 in apoptosis. Cell Death Differ 1999, 6, 99–104. [Google Scholar] [CrossRef]
- Sahoo, G.; Samal, D.; Khandayataray, P.; Murthy, M.K. A review on caspases: Key regulators of biological activities and apoptosis. Mol. Neurobiol. 2023, 60, 5805–5837. [Google Scholar] [CrossRef]
- Lim, J.O.; Lee, S.J.; Kim, W.I.; Pak, S.W.; Moon, C.; Shin, I.S.; Heo, J.D.; Ko, J.W.; Kim, J.C. Titanium dioxide nanoparticles exacerbate allergic airway inflammation via TXNIP upregulation in a mouse model of asthma. Int. J. Mol. Sci. 2021, 22, 9924. [Google Scholar] [CrossRef] [PubMed]
- Kumar, R.; Nagesha, D.K. Size-dependent study of pulmonary responses to nano-sized iron and copper oxide nanoparticles. Methods Mol. Biol. 2013, 1028, 247–264. [Google Scholar] [PubMed]
- Pietrofesa, R.A.; Park, K.; Mishra, O.P.; Johnson-McDaniel, D.; Myerson, J.W.; Shuvaev, V.V.; Arguiri, E.; Chatterjee, S.; Moorthy, G.S.; Zuppa, A.; et al. Copper oxide nanoparticle-induced acute inflammatory response and injury in murine lung is ameliorated by synthetic ecoisolariciresinol diglucoside (LGM2605). Int. J. Mol. Sci. 2021, 22, 9477. [Google Scholar] [CrossRef]
- Abdulnasser Harfoush, S.; Hannig, M.; Le, D.D.; Heck, S.; Leitner, M.; Omlor, A.J.; Tavernaro, I.; Kraegeloh, A.; Kautenburger, R.; Kickelbick, G.; et al. High-dose intranasal application of titanium dioxide nanoparticles induces the systemic uptakes and allergic airway inflammation in asthmatic mice. Respir. Res. 2020, 21, 168. [Google Scholar] [CrossRef]
- Ma, J.; Chan, C.C.; Huang, W.C.; Kuo, M.L. Berberine inhibits pro-inflammatory cytokine-induced IL-6 and CCL11 production via modulation of STAT6 pathway in human bronchial epithelial cells. Int. J. Med. Sci. 2020, 17, 1464–1473. [Google Scholar] [CrossRef] [PubMed]
- Chan, L.; Karimi, N.; Morovati, S.; Alizadeh, K.; Kakish, J.E.; Vanderkamp, S.; Fazel, F.; Napoleoni, C.; Alizadeh, K.; Mehrani, Y.; et al. The roles of neutrophils in cytokine storms. Viruses 2021, 13, 2318. [Google Scholar] [CrossRef]
- Si, Y.; Liu, L.; Zhang, Y.; Li, H.; Zhao, T.; Liu, S.; Sun, X.; Cheng, J.; Lu, H. Magnesium hydride protects against acetaminophen-induced acute kidney injury by inhibiting TXNIP/NLRP3/NF-κB pathway. Ren. Fail. 2024, 46, 2330629. [Google Scholar] [CrossRef]
- Liu, H.; Lai, W.; Liu, X.; Yang, H.; Fang, Y.; Tian, L.; Li, K.; Nie, H.; Zhang, W.; Shi, Y.; et al. Exposure to copper oxide nanoparticles triggers oxidative stress and endoplasmic reticulum (ER)-stress induced toxicology and apoptosis in male rat liver and BRL-3A cell. J. Hazard. Mater. 2021, 401, 123349. [Google Scholar] [CrossRef]
- Deng, W.; Li, Y.; Jia, Y.; Tang, L.; He, Q.; Liu, D. Over-expression of thioredoxin-interacting protein promotes apoptosis of MIN6 cells via activating p38MAPK pathway. Xi Bao Yu Fen Zi Mian Yi Xue Za Zhi 2017, 33, 1323–1327. [Google Scholar]
- Fujino, G.; Noguchi, T.; Matsuzawa, A.; Yamauchi, S.; Saitoh, M.; Takeda, K.; Ichijo, H. Thioredoxin and TRAF family proteins regulate reactive oxygen species-dependent activation of ASK1 through reciprocal modulation of the N-terminal homophilic interaction of ASK1. Mol. Cell. Biol. 2007, 27, 8152–8163. [Google Scholar] [CrossRef]
- World, C.; Spindel, O.N.; Berk, B.C. Thioredoxin-interacting protein mediates TRX1 translocation to the plasma membrane in response to tumor necrosis factor-α: A key mechanism for vascular endothelial growth factor receptor-2 transactivation by reactive oxygen species. Arterioscler. Thromb. Vasc. Biol. 2011, 31, 1890–1897. [Google Scholar] [CrossRef] [PubMed]
- Lee, K.H.; Lee, D.W.; Kang, B.C. The ‘R’ principles in laboratory animal experiments. Lab. Anim. Res. 2020, 36, 45. [Google Scholar] [CrossRef] [PubMed]
- Seo, H.S.; Kim, J.H.; Kim, S.H.; Park, M.K.; Seong, N.W.; Kang, G.H.; Kim, J.S.; Kim, S.H.; Kim, J.C.; Moon, C. Toxicity of a 90-day repeated oral dose of a collagen peptide derived from skate (Raja kenojei) skin: A rat model study. Toxicol. Res. 2023, 39, 383–398. [Google Scholar] [CrossRef] [PubMed]
- Shin, I.S.; Shin, N.R.; Park, J.W.; Jeon, C.M.; Hong, J.M.; Kwon, O.K.; Kim, J.S.; Lee, I.C.; Kim, J.C.; Oh, S.R.; et al. Melatonin attenuates neutrophil inflammation and mucus secretion in cigarette smoke-induced chronic obstructive pulmonary diseases via the suppression of Erk-Sp1 signaling. J. Pineal Res. 2015, 58, 50–60. [Google Scholar] [CrossRef]









Disclaimer/Publisher’s Note: The statements, opinions and data contained in all publications are solely those of the individual author(s) and contributor(s) and not of MDPI and/or the editor(s). MDPI and/or the editor(s) disclaim responsibility for any injury to people or property resulting from any ideas, methods, instructions or products referred to in the content. |
© 2024 by the authors. Licensee MDPI, Basel, Switzerland. This article is an open access article distributed under the terms and conditions of the Creative Commons Attribution (CC BY) license (https://creativecommons.org/licenses/by/4.0/).
Share and Cite
Kim, W.-I.; Pak, S.-W.; Lee, S.-J.; Park, S.-H.; Lim, J.-O.; Shin, I.-S.; Kim, J.-C.; Kim, S.-H. Copper Oxide Nanoparticles Induce Pulmonary Inflammation and Exacerbate Asthma via the TXNIP Signaling Pathway. Int. J. Mol. Sci. 2024, 25, 11436. https://doi.org/10.3390/ijms252111436
Kim W-I, Pak S-W, Lee S-J, Park S-H, Lim J-O, Shin I-S, Kim J-C, Kim S-H. Copper Oxide Nanoparticles Induce Pulmonary Inflammation and Exacerbate Asthma via the TXNIP Signaling Pathway. International Journal of Molecular Sciences. 2024; 25(21):11436. https://doi.org/10.3390/ijms252111436
Chicago/Turabian StyleKim, Woong-Il, So-Won Pak, Se-Jin Lee, Sin-Hyang Park, Je-Oh Lim, In-Sik Shin, Jong-Choon Kim, and Sung-Hwan Kim. 2024. "Copper Oxide Nanoparticles Induce Pulmonary Inflammation and Exacerbate Asthma via the TXNIP Signaling Pathway" International Journal of Molecular Sciences 25, no. 21: 11436. https://doi.org/10.3390/ijms252111436
APA StyleKim, W.-I., Pak, S.-W., Lee, S.-J., Park, S.-H., Lim, J.-O., Shin, I.-S., Kim, J.-C., & Kim, S.-H. (2024). Copper Oxide Nanoparticles Induce Pulmonary Inflammation and Exacerbate Asthma via the TXNIP Signaling Pathway. International Journal of Molecular Sciences, 25(21), 11436. https://doi.org/10.3390/ijms252111436

