Synthesis, Cytotoxicity, and Mechanistic Evaluation of Tetrahydrocurcumin-Amino Acid Conjugates as LAT1-Targeting Anticancer Agents in C6 Glioma Cells
Abstract
1. Introduction
2. Results and Discussion
2.1. Synthesis
2.2. Cytotoxicity Profiles of THC-Amino Acid Conjugates in C6 Glioma Cells and BJ Fibroblast Cells
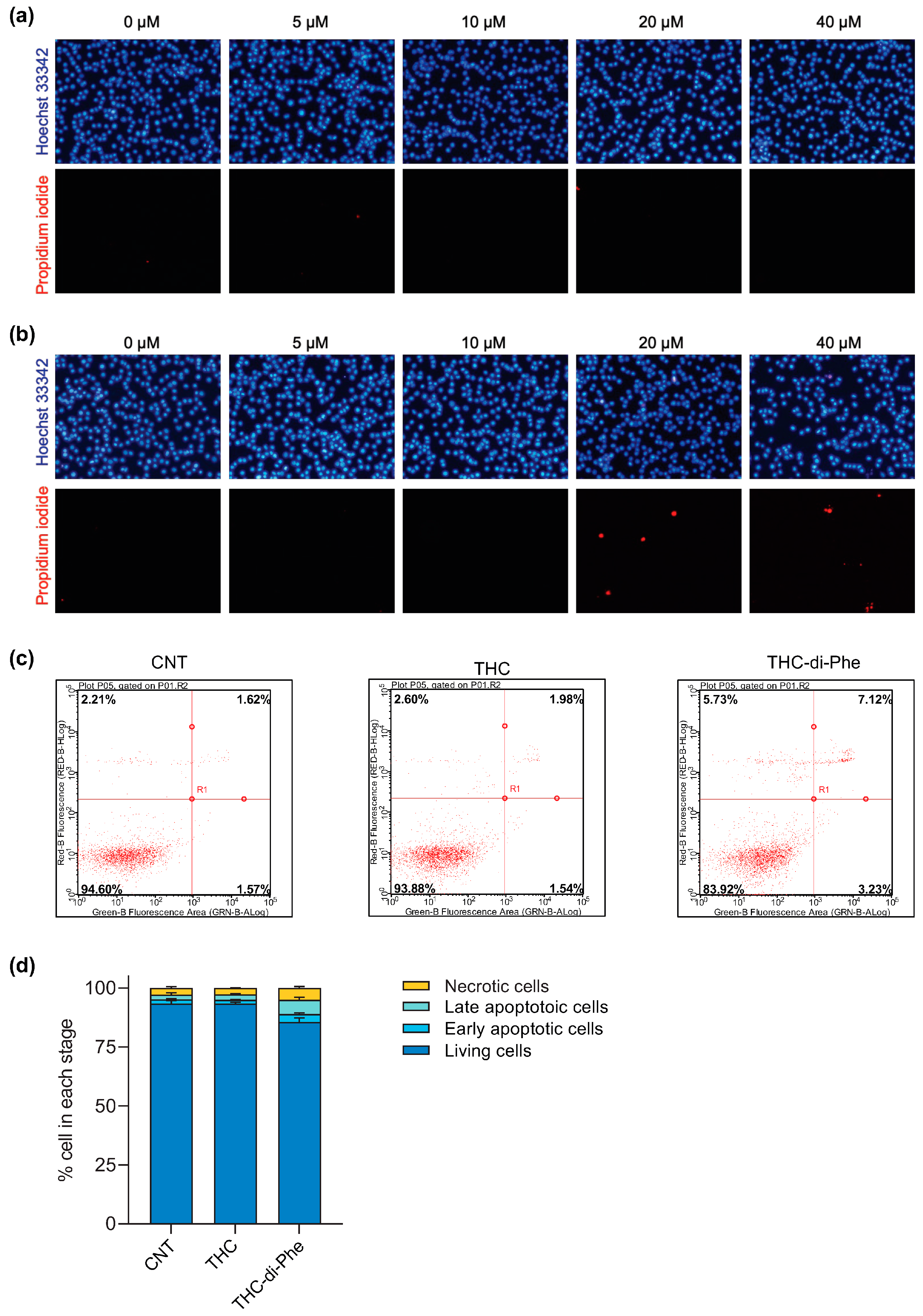
2.3. Apoptosis and Necrotic Profiles of C6 Glioma Cells Induced by THC-di-Phe
2.4. Annexin V/PI Double Staining Assay by Flow Cytometry
2.5. The Effects of THC-di-Phe on Cell Proliferation in C6 Cells
2.6. The Effects of THC-di-Phe on Cell Migration in C6 Cells
2.7. Involvement of LAT1 in the Activity of THC-di-Phe
2.8. Role of THC-di-Phe in p70S6/S6 Pathway
2.9. In-Silico Molecular Docking
3. Materials and Methods
3.1. Materials
3.2. Synthesis and Structural Elucidation
3.3. Activated 4-Nitrophenyl Carbamate Intermediate
3.4. Synthesis of Tetrahydrocurcumin-t-Boc-Amino Acid Carbamate Esters
3.5. Deprotection of t-Boc Group in Tetrahydrocurcumin-t-Boc-Amino Acid Carbamate Esters
3.6. Cell Culture
3.7. Cytotoxicity Profiling of THC-Amino Acid Conjugates
3.8. Assessment of Apoptosis and Necrosis
3.9. Flow Cytometry
3.10. The Effects of THC-di-Phe on Cancer-like Behaviors
3.10.1. Cell Proliferation Assay
3.10.2. Scratch Assay
3.11. Investigation of the Role of THC-Amino Acid Conjugates on LAT1
3.12. Western Blot Analysis
3.13. In Silico Molecular Docking Studies
3.14. Statistical Analysis
4. Conclusions
Supplementary Materials
Author Contributions
Funding
Institutional Review Board Statement
Informed Consent Statement
Data Availability Statement
Acknowledgments
Conflicts of Interest
References
- Ostrom, Q.T.; Cote, D.J.; Ascha, M.; Kruchko, C.; Barnholtz-Sloan, J.S. Adult Glioma Incidence and Survival by Race or Ethnicity in the United States From 2000 to 2014. JAMA Oncol. 2018, 4, 1254–1262. [Google Scholar] [CrossRef] [PubMed]
- Norden, A.D.; Wen, P.Y. Glioma Therapy in Adults. Neurologist 2006, 12, 279–292. [Google Scholar] [CrossRef] [PubMed]
- Stupp, R.; Mason, W.P.; Van Den Bent, M.J.; Weller, M.; Fisher, B.; Taphoorn, M.J.B.; Belanger, K.; Brandes, A.A.; Marosi, C.; Bogdahn, U. Radiotherapy plus concomitant and adjuvant temozolomide for glioblastoma. N. Engl. J. Med. 2005, 352, 987–996. [Google Scholar] [CrossRef] [PubMed]
- Walid, M.S. Prognostic factors for long-term survival after glioblastoma. Perm. J. 2008, 12, 45–48. [Google Scholar] [CrossRef]
- Bae, S.H.; Park, M.-J.; Lee, M.M.; Kim, T.M.; Lee, S.-H.; Cho, S.Y.; Kim, Y.-H.; Kim, Y.J.; Park, C.-K.; Kim, C.-Y. Toxicity profile of temozolomide in the treatment of 300 malignant glioma patients in Korea. J. Korean Med. Sci. 2014, 29, 980–984. [Google Scholar] [CrossRef]
- Xiao, Y.; Dai, Y.; Li, L.; Geng, F.; Xu, Y.; Wang, J.; Wang, S.; Zhao, J. Tetrahydrocurcumin ameliorates Alzheimer’s pathological phenotypes by inhibition of microglial cell cycle arrest and apoptosis via Ras/ERK signaling. Biomed. Pharmacother. 2021, 139, 111651. [Google Scholar] [CrossRef]
- Mishra, S.; Mishra, M.; Seth, P.; Sharma, S.K. Tetrahydrocurcumin confers protection against amyloid β-induced toxicity. Neuroreport 2011, 22, 23–27. [Google Scholar] [CrossRef]
- Lin, H.-W.; Chen, T.-C.; Yeh, J.-H.; Tsou, S.-C.; Wang, I.; Shen, T.-J.; Chuang, C.-J.; Chang, Y.-Y. Suppressive Effect of Tetrahydrocurcumin on Pseudomonas aeruginosa Lipopolysaccharide-Induced Inflammation by Suppressing JAK/STAT and Nrf2/HO-1 Pathways in Microglial Cells. Oxid. Med. Cell. Longev. 2022, 2022, 4978556. [Google Scholar] [CrossRef]
- Begum, A.N.; Jones, M.R.; Lim, G.P.; Morihara, T.; Kim, P.; Heath, D.D.; Rock, C.L.; Pruitt, M.A.; Yang, F.; Hudspeth, B.; et al. Curcumin structure-function, bioavailability, and efficacy in models of neuroinflammation and Alzheimer’s disease. J. Pharmacol. Exp. Ther. 2008, 326, 196–208. [Google Scholar] [CrossRef]
- Rajeswari, A.; Sabesan, M. Inhibition of monoamine oxidase-B by the polyphenolic compound, curcumin and its metabolite tetrahydrocurcumin, in a model of Parkinson’s disease induced by MPTP neurodegeneration in mice. Inflammopharmacology 2008, 16, 96–99. [Google Scholar] [CrossRef]
- Gao, Y.; Li, J.; Wu, L.; Zhou, C.; Wang, Q.; Li, X.; Zhou, M.; Wang, H. Tetrahydrocurcumin provides neuroprotection in rats after traumatic brain injury: Autophagy and the PI3K/AKT pathways as a potential mechanism. J. Surg. Res. 2016, 206, 67–76. [Google Scholar] [CrossRef] [PubMed]
- Mondal, N.K.; Behera, J.; Kelly, K.E.; George, A.K.; Tyagi, P.K.; Tyagi, N. Tetrahydrocurcumin epigenetically mitigates mitochondrial dysfunction in brain vasculature during ischemic stroke. Neurochem. Int. 2019, 122, 120–138. [Google Scholar] [CrossRef] [PubMed]
- Zhang, X.; Peng, L.; Liu, A.; Ji, J.; Zhao, L.; Zhai, G. The enhanced effect of tetrahydrocurcumin on radiosensitivity of glioma cells. J. Pharm. Pharmacol. 2018, 70, 749–759. [Google Scholar] [CrossRef]
- Lai, C.-S.; Ho, C.-T.; Pan, M.-H. The cancer chemopreventive and therapeutic potential of tetrahydrocurcumin. Biomolecules 2020, 10, 831. [Google Scholar] [CrossRef]
- Zhang, X.; Zhao, L.; Zhai, G.; Ji, J.; Liu, A. Multifunctional Polyethylene Glycol (PEG)-Poly (Lactic-Co-Glycolic Acid) (PLGA)-Based Nanoparticles Loading Doxorubicin and Tetrahydrocurcumin for Combined Chemoradiotherapy of Glioma. Med. Sci. Monit. 2019, 25, 9737–9751. [Google Scholar] [CrossRef]
- Jongjitphisut, N.; Phumsuay, R.; Thitikornpong, W.; Rashatasakhon, P.; Muangnoi, C.; Vajragupta, O.; Rojsitthisak, P. Synthesis, physicochemical properties, and protective effects of a novel water-soluble tetrahydrocurcumin-diglutaric acid prodrug on ethanol-induced toxicity in HepG2 cells. J. Pharm. Investig. 2022, 52, 477–487. [Google Scholar] [CrossRef]
- Rabha, B.; Bharadwaj, K.K.; Pati, S.; Choudhury, B.K.; Sarkar, T.; Kari, Z.A.; Edinur, H.A.; Baishya, D.; Atanase, L.I. Development of polymer-based nanoformulations for glioblastoma brain cancer therapy and diagnosis: An update. Polymers 2021, 13, 4114. [Google Scholar] [CrossRef]
- Upadhaya, P.G.; Pulakkat, S.; Patravale, V.B. Nose-to-brain delivery: Exploring newer domains for glioblastoma multiforme management. Drug Deliv. Transl. Res. 2020, 10, 1044–1056. [Google Scholar] [CrossRef]
- Allhenn, D.; Boushehri, M.A.S.; Lamprecht, A. Drug delivery strategies for the treatment of malignant gliomas. Int. J. Pharm. 2012, 436, 299–310. [Google Scholar] [CrossRef]
- Zhang, R.; Saito, R.; Shibahara, I.; Sugiyama, S.; Kanamori, M.; Sonoda, Y.; Tominaga, T. Temozolomide reverses doxorubicin resistance by inhibiting P-glycoprotein in malignant glioma cells. J. Neurooncol. 2016, 126, 235–242. [Google Scholar] [CrossRef]
- Jithavech, P.; Suwattananuruk, P.; Hasriadi; Muangnoi, C.; Thitikornpong, W.; Towiwat, P.; Vajragupta, O.; Rojsitthisak, P. Physicochemical investigation of a novel curcumin diethyl γ-aminobutyrate, a carbamate ester prodrug of curcumin with enhanced anti-neuroinflammatory activity. PLoS ONE 2022, 17, e0265689. [Google Scholar] [CrossRef]
- Muangnoi, C.; Ratnatilaka Na Bhuket, P.; Jithavech, P.; Supasena, W.; Paraoan, L.; Patumraj, S.; Rojsitthisak, P. Curcumin diethyl disuccinate, a prodrug of curcumin, enhances anti-proliferative effect of curcumin against HepG2 cells via apoptosis induction. Sci. Rep. 2019, 9, 11718. [Google Scholar] [CrossRef]
- Gynther, M.; Peura, L.; Vernerová, M.; Leppänen, J.; Kärkkäinen, J.; Lehtonen, M.; Rautio, J.; Huttunen, K.M. Amino Acid Promoieties Alter Valproic Acid Pharmacokinetics and Enable Extended Brain Exposure. Neurochem. Res. 2016, 41, 2797–2809. [Google Scholar] [CrossRef]
- Song, X.; Lorenzi, P.L.; Landowski, C.P.; Vig, B.S.; Hilfinger, J.M.; Amidon, G.L. Amino Acid Ester Prodrugs of the Anticancer Agent Gemcitabine: Synthesis, Bioconversion, Metabolic Bioevasion, and hPEPT1-Mediated Transport. Mol. Pharm. 2005, 2, 157–167. [Google Scholar] [CrossRef]
- Peura, L.; Malmioja, K.; Huttunen, K.; Leppänen, J.; Hämäläinen, M.; Forsberg, M.M.; Rautio, J.; Laine, K. Design, Synthesis and Brain Uptake of LAT1-Targeted Amino Acid Prodrugs of Dopamine. Pharm. Res. 2013, 30, 2523–2537. [Google Scholar] [CrossRef]
- Puris, E.; Gynther, M.; Huttunen, J.; Auriola, S.; Huttunen, K.M. L-type amino acid transporter 1 utilizing prodrugs of ferulic acid revealed structural features supporting the design of prodrugs for brain delivery. Eur. J. Pharm. Sci. 2019, 129, 99–109. [Google Scholar] [CrossRef]
- Mo, X.; Li, Y.; Zhu, X.; Li, X.; Zhou, H.; Bi, X.; Li, J. Vortioxetine Derivatives with Amino Acid as Promoiety: Synthesis, Activity, Stability and Preliminary Pharmacokinetic Study. J. Pharm. Sci. 2021, 110, 3011–3019. [Google Scholar] [CrossRef]
- Parvathy, K.S.; Negi, P.S.; Srinivas, P. Curcumin–amino acid conjugates: Synthesis, antioxidant and antimutagenic attributes. Food Chem. 2010, 120, 523–530. [Google Scholar] [CrossRef]
- Vig, B.S.; Huttunen, K.M.; Laine, K.; Rautio, J. Amino acids as promoieties in prodrug design and development. Adv. Drug Deliv. Rev. 2013, 65, 1370–1385. [Google Scholar] [CrossRef]
- Vale, N.; Ferreira, A.; Matos, J.; Fresco, P.; Gouveia, M.J. Amino Acids in the Development of Prodrugs. Molecules 2018, 23, 2318. [Google Scholar] [CrossRef]
- Puris, E.; Gynther, M.; Auriola, S.; Huttunen, K.M. L-Type amino acid transporter 1 as a target for drug delivery. Pharm. Res. 2020, 37, 88. [Google Scholar] [CrossRef] [PubMed]
- Rautio, J.; Gynther, M.; Laine, K. LAT1-mediated prodrug uptake: A way to breach the blood–brain barrier? Ther. Deliv. 2013, 4, 281–284. [Google Scholar] [CrossRef]
- Wang, Q.; Holst, J. L-type amino acid transport and cancer: Targeting the mTORC1 pathway to inhibit neoplasia. Am. J. Cancer Res. 2015, 5, 1281–1294. [Google Scholar] [PubMed]
- Lu, X. The Role of Large Neutral Amino Acid Transporter (LAT1) in Cancer. Curr. Cancer Drug Targets 2019, 19, 863–876. [Google Scholar] [CrossRef]
- Kanai, Y. Amino acid transporter LAT1 (SLC7A5) as a molecular target for cancer diagnosis and therapeutics. Pharmacol. Ther. 2022, 230, 107964. [Google Scholar] [CrossRef]
- Wu, X.; Cheng, L.; Xiang, D.; Wei, Y. Syntheses of Carbamate Derivatives of Quercetin by Reaction with Amino Acid Ester Isocyanates. Lett. Org. Chem. 2005, 2, 535–538. [Google Scholar] [CrossRef]
- Mattarei, A.; Azzolini, M.; La Spina, M.; Zoratti, M.; Paradisi, C.; Biasutto, L. Amino acid carbamates as prodrugs of resveratrol. Sci. Rep. 2015, 5, 15216. [Google Scholar] [CrossRef]
- Achmad, A.; Lestari, S.; Holik, H.A.; Rahayu, D.; Bashari, M.H.; Faried, A.; Kartamihardja, A.H.S. Highly Specific L-Type Amino Acid Transporter 1 Inhibition by JPH203 as a Potential Pan-Cancer Treatment. Processes 2021, 9, 1170. [Google Scholar] [CrossRef]
- Yao, J.; Huang, X.; He, W.; Lin, H.; Li, J. Tetrahydrocurcumin inhibits the glioma cells proliferation and induces apoptosis via PI3K/Akt/mTOR pathway. Arch. Clin. Psychiatry 2023, 50, 138–144. [Google Scholar]
- Srimuangwong, K.; Tocharus, C.; Tocharus, J.; Suksamrarn, A.; Chintana, P.Y. Effects of hexahydrocurcumin in combination with 5-fluorouracil on dimethylhydrazine-induced colon cancer in rats. World J. Gastroenterol. 2012, 18, 6951. [Google Scholar] [CrossRef]
- Song, G.; Lu, H.; Chen, F.; Wang, Y.; Fan, W.; Shao, W.; Lu, H.; Lin, B. Tetrahydrocurcumin-induced autophagy via suppression of PI3K/Akt/mTOR in non-small cell lung carcinoma cells. Mol. Med. Rep. 2018, 17, 5964–5969. [Google Scholar] [CrossRef] [PubMed]
- Wu, J.C.; Lai, C.S.; Badmaev, V.; Nagabhushanam, K.; Ho, C.T.; Pan, M.H. Tetrahydrocurcumin, a major metabolite of curcumin, induced autophagic cell death through coordinative modulation of PI3K/Akt-mTOR and MAPK signaling pathways in human leukemia HL-60 cells. Mol. Nutr. Food Res. 2011, 55, 1646–1654. [Google Scholar] [CrossRef] [PubMed]
- Kang, N.; Wang, M.M.; Wang, Y.H.; Zhang, Z.N.; Cao, H.R.; Lv, Y.H.; Yang, Y.; Fan, P.H.; Qiu, F.; Gao, X.M. Tetrahydrocurcumin induces G2/M cell cycle arrest and apoptosis involving p38 MAPK activation in human breast cancer cells. Food Chem. Toxicol. 2014, 67, 193–200. [Google Scholar] [CrossRef] [PubMed]
- Valster, A.; Tran, N.L.; Nakada, M.; Berens, M.E.; Chan, A.Y.; Symons, M. Cell migration and invasion assays. Methods 2005, 37, 208–215. [Google Scholar] [CrossRef]
- Zhang, Y.; Liu, Y.; Zou, J.; Yan, L.; Du, W.; Zhang, Y.; Sun, H.; Lu, P.; Geng, S.; Gu, R.; et al. Tetrahydrocurcumin induces mesenchymal-epithelial transition and suppresses angiogenesis by targeting HIF-1α and autophagy in human osteosarcoma. Oncotarget 2017, 8, 91134–91149. [Google Scholar] [CrossRef]
- Nawashiro, H.; Otani, N.; Uozumi, Y.; Ooigawa, H.; Toyooka, T.; Suzuki, T.; Katoh, H.; Tsuzuki, N.; Ohnuki, A.; Shima, K.; et al. High expression of L-type amino acid transporter 1 in infiltrating glioma cells. Brain Tumor Pathol. 2005, 22, 89–91. [Google Scholar] [CrossRef]
- Faried, A.; Bolly, H.M.B.; Hermanto, Y.; Achmad, A.; Halim, D.; Tjahjono, F.P.; Agustina, H.; Kartamihardja, A.H.S.; Arifin, M.Z. Prognostic significance of L-type amino acid transporter-1 (LAT-1) expression in human astrocytic gliomas. Interdiscip. Neurosurg. 2021, 23, 100939. [Google Scholar] [CrossRef]
- Pocasap, P.; Weerapreeyakul, N.; Timonen, J.; Järvinen, J.; Leppänen, J.; Kärkkäinen, J.; Rautio, J. Tyrosine–chlorambucil conjugates facilitate cellular uptake through L-type amino acid transporter 1 (LAT1) in human breast cancer cell line MCF-7. Int. J. Mol. Sci. 2020, 21, 2132. [Google Scholar] [CrossRef]
- Kim, C.S.; Cho, S.H.; Chun, H.S.; Lee, S.Y.; Endou, H.; Kanai, Y.; Kim, D.K. BCH, an inhibitor of system L amino acid transporters, induces apoptosis in cancer cells. Biol. Pharm. Bull. 2008, 31, 1096–1100. [Google Scholar] [CrossRef]
- Nishikubo, K.; Ohgaki, R.; Okanishi, H.; Okuda, S.; Xu, M.; Endou, H.; Kanai, Y. Pharmacologic inhibition of LAT1 predominantly suppresses transport of large neutral amino acids and downregulates global translation in cancer cells. J. Cell. Mol. Med. 2022, 26, 5246–5256. [Google Scholar] [CrossRef]
- Häfliger, P.; Graff, J.; Rubin, M.; Stooss, A.; Dettmer, M.S.; Altmann, K.-H.; Gertsch, J.; Charles, R.-P. The LAT1 inhibitor JPH203 reduces growth of thyroid carcinoma in a fully immunocompetent mouse model. J. Exp. Clin. Cancer Res. 2018, 37, 234. [Google Scholar] [CrossRef] [PubMed]
- Singh, N.; Scalise, M.; Galluccio, M.; Wieder, M.; Seidel, T.; Langer, T.; Indiveri, C.; Ecker, G.F. Discovery of potent inhibitors for the large neutral amino acid transporter 1 (LAT1) by structure-based methods. Int. J. Mol. Sci. 2019, 20, 27. [Google Scholar] [CrossRef] [PubMed]
- Buranasudja, V.; Muangnoi, C.; Sanookpan, K.; Halim, H.; Sritularak, B.; Rojsitthisak, P. Eriodictyol Attenuates H2O2-Induced Oxidative Damage in Human Dermal Fibroblasts through Enhanced Capacity of Antioxidant Machinery. Nutrients 2022, 14, 2553. [Google Scholar] [CrossRef]







| Compound | Structure | Formula | MW | % Yield |
|---|---|---|---|---|
| THC-di-Gly | ![]() | C27H30N2O12 | 574.5390 | 75.0 |
| THC-di-Leu | ![]() | C35H46N2O12 | 686.7550 | 90.0 |
| THC-di-Ile | ![]() | C35H46N2O12 | 686.7550 | 85.0 |
| THC-di-Phe | ![]() | C41H42N2O12 | 754.7890 | 77.0 |
| Compound | Interaction | Residue | ΔG (kcal/mol) |
|---|---|---|---|
| JX-075 | H-bond Carbon H-bond Van der Waals Hydrophobic | ILE63, GLY67, SER338 GLY65 ILE140, GLY255, GLY256, ILE397 ILE140, VAL396, ILE397 | −10.9 |
| BCH 2-Aminobicyclo-(2,2,1)-heptane-2-carboxylic acid | H-bond Hydrophobic | THR62, SER66, GLY65, GLY67, PHE252, PHE255 VAL148, PHE252 | −6.2 |
| THC-di-Phe | H-bond Carbon H-bond Van der Waals Hydrophobic | SER144, GLY256, TYR259, SER401 THR71, LEU245 PHE252 ILE397 | −9.7 |
Disclaimer/Publisher’s Note: The statements, opinions and data contained in all publications are solely those of the individual author(s) and contributor(s) and not of MDPI and/or the editor(s). MDPI and/or the editor(s) disclaim responsibility for any injury to people or property resulting from any ideas, methods, instructions or products referred to in the content. |
© 2024 by the authors. Licensee MDPI, Basel, Switzerland. This article is an open access article distributed under the terms and conditions of the Creative Commons Attribution (CC BY) license (https://creativecommons.org/licenses/by/4.0/).
Share and Cite
Teerawonganan, P.; Hasriadi; Dasuni Wasana, P.W.; Angsuwattana, P.; Suksamrarn, A.; Nalinratana, N.; Vajragupta, O.; Towiwat, P.; Thitikornpong, W.; Rojsitthisak, P. Synthesis, Cytotoxicity, and Mechanistic Evaluation of Tetrahydrocurcumin-Amino Acid Conjugates as LAT1-Targeting Anticancer Agents in C6 Glioma Cells. Int. J. Mol. Sci. 2024, 25, 11266. https://doi.org/10.3390/ijms252011266
Teerawonganan P, Hasriadi, Dasuni Wasana PW, Angsuwattana P, Suksamrarn A, Nalinratana N, Vajragupta O, Towiwat P, Thitikornpong W, Rojsitthisak P. Synthesis, Cytotoxicity, and Mechanistic Evaluation of Tetrahydrocurcumin-Amino Acid Conjugates as LAT1-Targeting Anticancer Agents in C6 Glioma Cells. International Journal of Molecular Sciences. 2024; 25(20):11266. https://doi.org/10.3390/ijms252011266
Chicago/Turabian StyleTeerawonganan, Polsak, Hasriadi, Peththa Wadu Dasuni Wasana, Pornpoom Angsuwattana, Apichart Suksamrarn, Nonthaneth Nalinratana, Opa Vajragupta, Pasarapa Towiwat, Worathat Thitikornpong, and Pornchai Rojsitthisak. 2024. "Synthesis, Cytotoxicity, and Mechanistic Evaluation of Tetrahydrocurcumin-Amino Acid Conjugates as LAT1-Targeting Anticancer Agents in C6 Glioma Cells" International Journal of Molecular Sciences 25, no. 20: 11266. https://doi.org/10.3390/ijms252011266
APA StyleTeerawonganan, P., Hasriadi, Dasuni Wasana, P. W., Angsuwattana, P., Suksamrarn, A., Nalinratana, N., Vajragupta, O., Towiwat, P., Thitikornpong, W., & Rojsitthisak, P. (2024). Synthesis, Cytotoxicity, and Mechanistic Evaluation of Tetrahydrocurcumin-Amino Acid Conjugates as LAT1-Targeting Anticancer Agents in C6 Glioma Cells. International Journal of Molecular Sciences, 25(20), 11266. https://doi.org/10.3390/ijms252011266





