Gastrointestinal Cancer Therapeutics via Triggering Unfolded Protein Response and Endoplasmic Reticulum Stress by 2-Arylbenzofuran
Abstract
1. Introduction
2. Results
2.1. Characterization and Source Distribution of Bioactive Compounds from Morus alba L.
2.2. Inhibitory Effects of Morus alba L. Compounds on Gastrointestinal Cancer Cells
2.3. Validation and Further Exploration of Growth Inhibitory Effects Using Plate Clone Assay
2.4. Multifaceted Anti-Cancer Activity: IC50 Measurements across Multiple Cell Lines
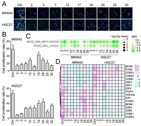
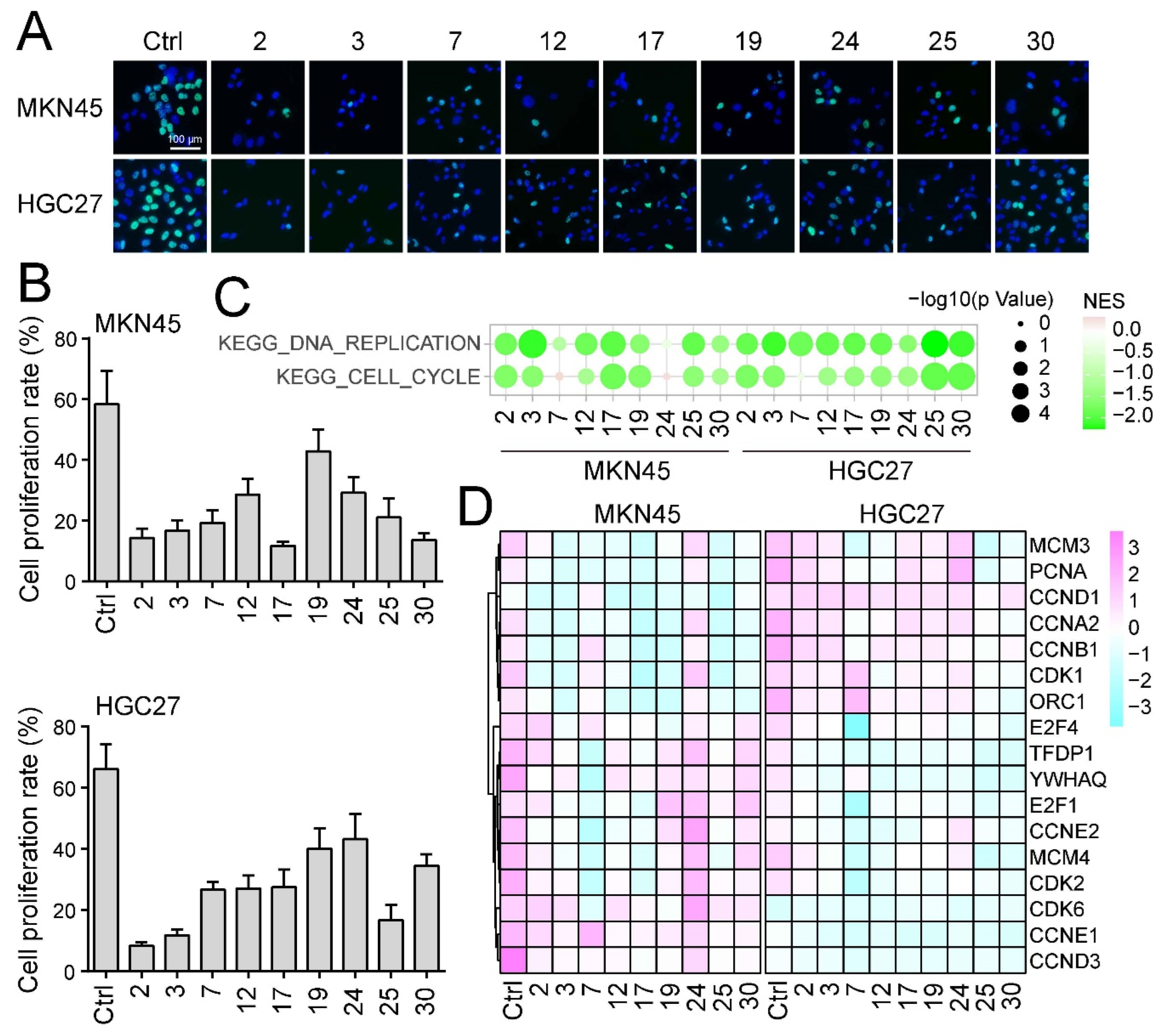
2.5. The Impact of Morus alba L. Bioactive Compounds on Cell Proliferation
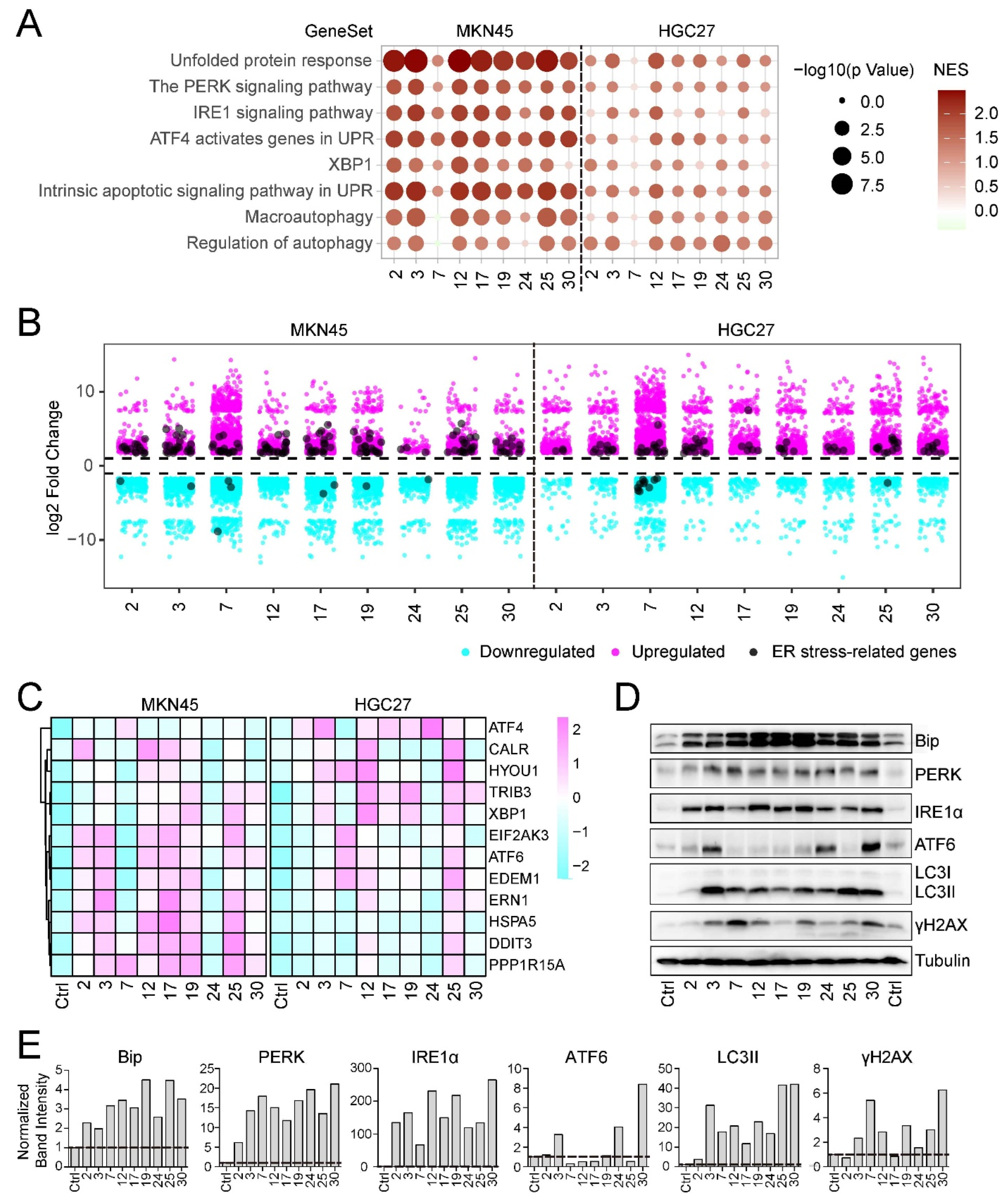
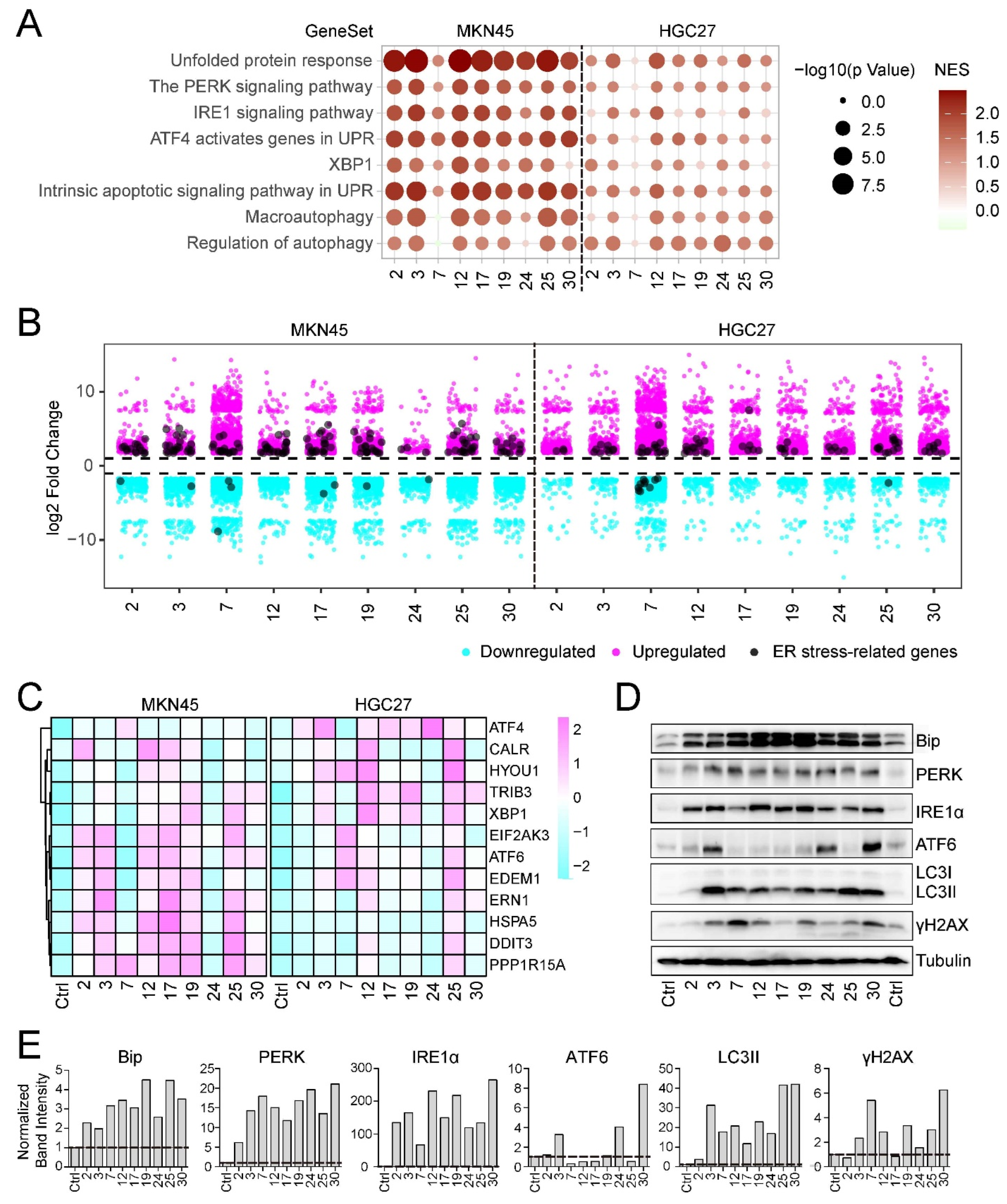
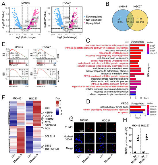
2.6. Morus alba L. Bioactive Compounds Induce ER Stress
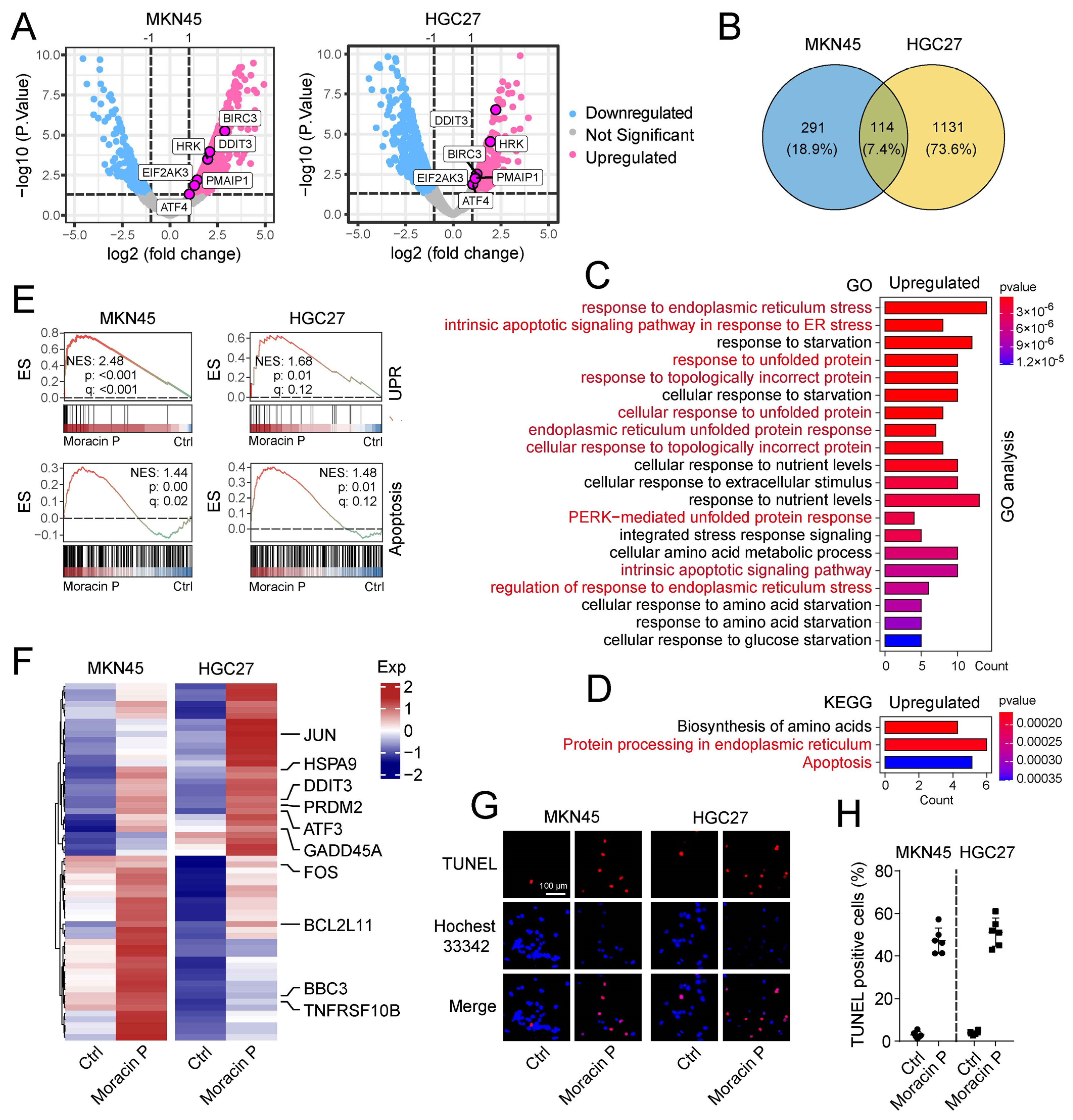
2.7. Induction of Intrinsic Apoptotic Signaling and Autophagy by Morus alba L. Monomeric Compounds
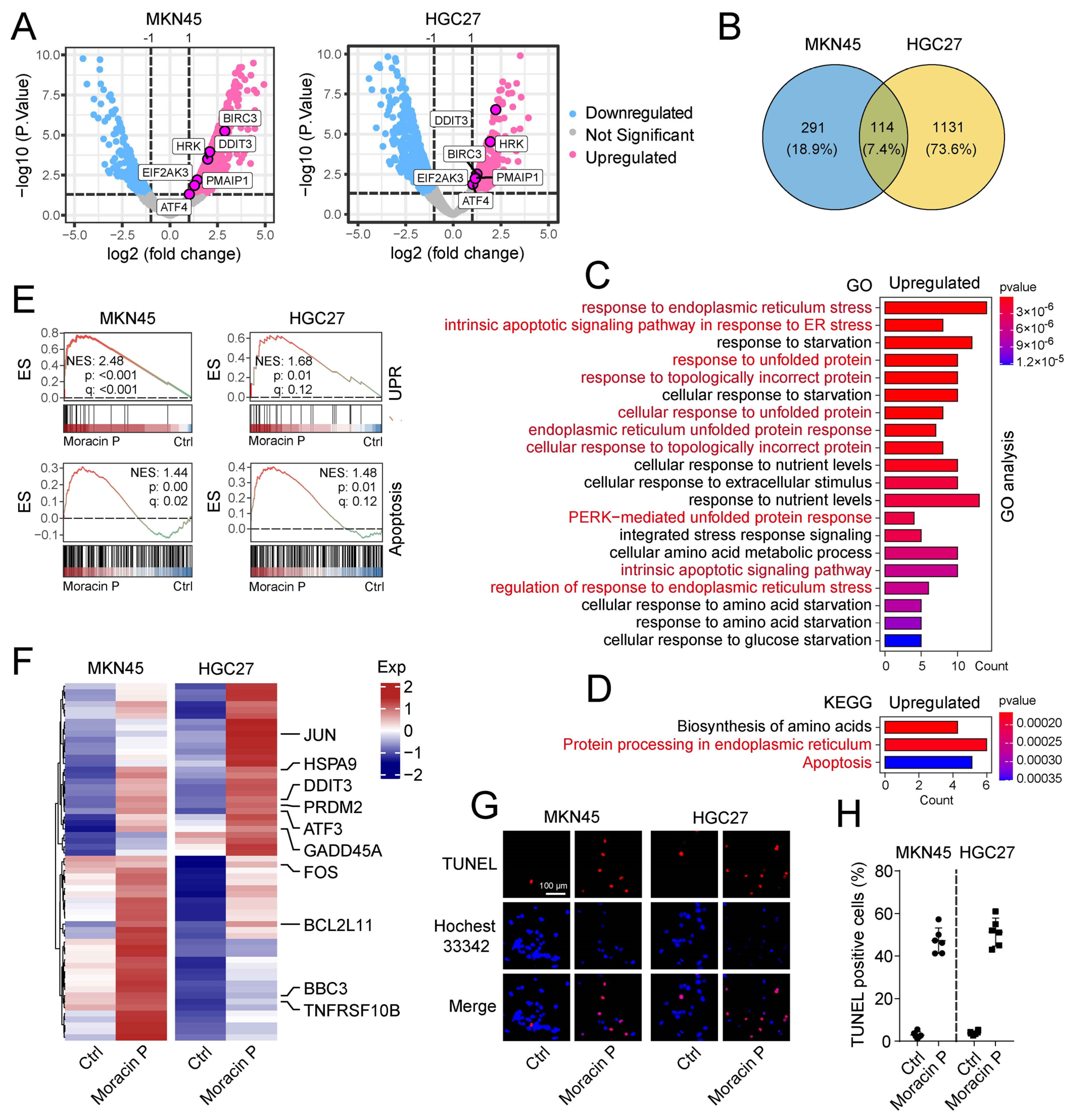
2.8. Moracin P Induces Endoplasmic Reticulum Stress and Triggers Apoptosis in Alimentary Cancer Cells
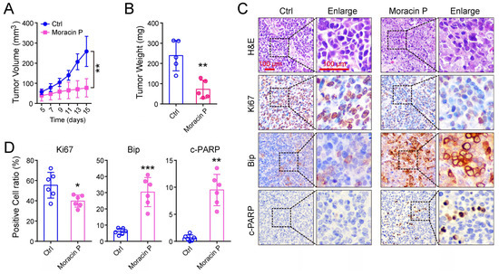
2.9. In Vivo Anti-Cancer Efficacy of Moracin P in Mouse Models of Gastrointestinal Cancer
2.10. Potential Anti-Cancer Mechanisms of Moracin P Revealed by Target-Based Enrichment Analysis
3. Discussion
4. Materials and Methods
4.1. Cell Culture and Reagents
4.2. Crystal Violet Staining
4.3. MTT Assay
4.4. Bulk RNA-Seq and Data Analysis
4.5. TUNEL Assay
4.6. Western Blotting
4.7. EdU Incorporation Assay
4.8. Hematoxylin-Eosin (H&E) Staining
4.9. Immunohistochemistry
4.10. Toxicity Prediction
4.11. Targets Identification and PPI Network Construction
4.12. GO and KEGG Enrichment Analysis
4.13. Statistical Analysis
5. Conclusions
Supplementary Materials
Author Contributions
Funding
Institutional Review Board Statement
Informed Consent Statement
Data Availability Statement
Conflicts of Interest
References
- Rumgay, H.; Arnold, M.; Ferlay, J.; Lesi, O.; Cabasag, C.J.; Vignat, J.; Laversanne, M.; McGlynn, K.A.; Soerjomataram, I. Global burden of primary liver cancer in 2020 and predictions to 2040. J. Hepatol. 2022, 77, 1598–1606. [Google Scholar] [CrossRef] [PubMed]
- Siegel, R.L.; Miller, K.D.; Wagle, N.S.; Jemal, A. Cancer statistics, 2023. CA A Cancer J. Clin. 2023, 73, 17–48. [Google Scholar] [CrossRef] [PubMed]
- Huang, J.; Zhang, Q.; Pan, G.; Hu, X.; Chen, D.; Zhang, K. Biomarkers, Functional Mechanisms, and Therapeutic Potential in Gastrointestinal Cancers. Front. Oncol. 2023, 13, 1276414. [Google Scholar] [CrossRef] [PubMed]
- Mao, J.J.; Pillai, G.G.; Andrade, C.J.; Ligibel, J.A.; Basu, P.; Cohen, L.; Khan, I.A.; Mustian, K.M.; Puthiyedath, R.; Dhiman, K.S. Integrative oncology: Addressing the global challenges of cancer prevention and treatment. CA A Cancer J. Clin. 2022, 72, 144–164. [Google Scholar] [CrossRef]
- Arnold, M.; Abnet, C.C.; Neale, R.E.; Vignat, J.; Giovannucci, E.L.; McGlynn, K.A.; Bray, F. Global burden of 5 major types of gastrointestinal cancer. Gastroenterology 2020, 159, 335–349.e315. [Google Scholar] [CrossRef] [PubMed]
- Keum, N.; Giovannucci, E. Global burden of colorectal cancer: Emerging trends, risk factors and prevention strategies. Nat. Rev. Gastroenterol. Hepatol. 2019, 16, 713–732. [Google Scholar] [CrossRef]
- Erkan, M.; Hausmann, S.; Michalski, C.W.; Fingerle, A.A.; Dobritz, M.; Kleeff, J.; Friess, H. The role of stroma in pancreatic cancer: Diagnostic and therapeutic implications. Nat. Rev. Gastroenterol. Hepatol. 2012, 9, 454–467. [Google Scholar] [CrossRef]
- Wing Sum, S.; Fuda, X.; Bonan, C.; Peiyao, Y.; Jun, Y.; Ka, F.; Wei, K. Updated Epidemiology of Gastric Cancer in Asia: Decreased Incidence but Still a Big Challenge. Cancers 2023, 15, 2639. [Google Scholar]
- Newman, D.J.; Cragg, G.M. Natural products as sources of new drugs over the nearly four decades from 01/1981 to 09/2019. J. Nat. Prod. 2020, 83, 770–803. [Google Scholar] [CrossRef]
- Cragg, G.M.; Pezzuto, J.M. Natural products as a vital source for the discovery of cancer chemotherapeutic and chemopreventive agents. Med. Princ. Pract. 2016, 25 (Suppl. S2), 41–59. [Google Scholar] [CrossRef]
- Zhang, R.; Zhang, Q.; Zhu, S.; Liu, B.; Liu, F.; Xu, Y. Mulberry leaf (Morus alba L.): A review of its potential influences in mechanisms of action on metabolic diseases. Pharmacol. Res. 2022, 175, 106029. [Google Scholar] [CrossRef] [PubMed]
- Kadam, R.A.; Dhumal, N.D.; Khyade, V.B. The Mulberry, Morus alba (L.): The medicinal herbal source for human health. Int. J. Curr. Microbiol. Appl. Sci. 2019, 8, 2941–2964. [Google Scholar] [CrossRef]
- Chen, C.; Mohamad Razali, U.H.; Saikim, F.H.; Mahyudin, A.; Mohd Noor, N.Q.I. Morus alba L. plant: Bioactive compounds and potential as a functional food ingredient. Foods 2021, 10, 689. [Google Scholar] [CrossRef] [PubMed]
- Batiha, G.E.-S.; Al-Snafi, A.E.; Thuwaini, M.M.; Teibo, J.O.; Shaheen, H.M.; Akomolafe, A.P.; Teibo, T.K.A.; Al-Kuraishy, H.M.; Al-Garbeeb, A.I.; Alexiou, A. Morus alba: A comprehensive phytochemical and pharmacological review. Naunyn-Schmiedeberg’s Arch. Pharmacol. 2023, 396, 1399–1413. [Google Scholar] [CrossRef] [PubMed]
- Su, J.; Thakur, A.; Pan, G.; Yan, J.; Gaurav, I.; Thakur, S.; Yang, Z.; Cili, A.; Zhang, K. Morus alba derived Kuwanon-A combined with 5-fluorouracil reduce tumor progression via synergistic activation of GADD153 in gastric cancer. MedComm–Oncol. 2023, 2, e24. [Google Scholar] [CrossRef]
- Tang, W.; Zhang, Z.; Cai, H.-R.; Sun, W.; Yang, H.; Zhao, E.; Cui, H. Effect of Morus alba extract sanggenon C on growth and proliferation of glioblastoma cells. China J. Chin. Mater. Medica 2023, 48, 211–219. [Google Scholar]
- Chang, H.; Hou, J.; Shao, Y.; Xu, M.; Weng, X.; Du, Y.; Shi, J.; Zhang, L.; Cui, H. Sanggenon C inhibits cell proliferation and induces apoptosis by regulating the MIB1/DAPK1 axis in glioblastoma. MedComm 2023, 4, e281. [Google Scholar] [CrossRef]
- Hata, K.; Mukaiyama, T.; Tsujimura, N.; Sato, Y.; Kosaka, Y.; Sakamoto, K.; Hori, K. Differentiation-inducing activity of lupane triterpenes on a mouse melanoma cell line. Cytotechnology 2006, 52, 151–158. [Google Scholar] [CrossRef][Green Version]
- Liu, X.-X.; Zhu, X.-Y.; Yu, Z. Mulberrofuran G inhibits proliferation and migration by inactivating JAK2/STAT3 signaling in lung cancer cells. Bangladesh J. Pharmacol. 2021, 16, 134–140. [Google Scholar]
- Won, Y.-S.; Seo, K.-I. Sanggenol L induces apoptosis and cell cycle arrest via activation of p53 and suppression of PI3K/Akt/mTOR signaling in human prostate cancer cells. Nutrients 2020, 12, 488. [Google Scholar] [CrossRef]
- Nam, M.S.; Jung, D.B.; Seo, K.H.; Kim, B.I.; Kim, J.H.; Kim, J.H.; Kim, B.; Baek, N.I.; Kim, S.H. Apoptotic Effect of Sanggenol L via Caspase Activation and Inhibition of NF-κB Signaling in Ovarian Cancer Cells. Phytother. Res. 2016, 30, 90–96. [Google Scholar] [CrossRef] [PubMed]
- Won, Y.-S.; Seo, K.-I. Sanggenol L promotes apoptotic cell death in melanoma skin cancer cells through activation of caspase cascades and apoptosis-inducing factor. Food Chem. Toxicol. 2020, 138, 111221. [Google Scholar] [CrossRef] [PubMed]
- Chen, L.-D.; Liu, Z.-H.; Zhang, L.-F.; Yao, J.-N.; Wang, C.-F. Sanggenon C induces apoptosis of colon cancer cells via inhibition of NO production, iNOS expression and ROS activation of the mitochondrial pathway. Oncol. Rep. 2017, 38, 2123–2131. [Google Scholar] [CrossRef] [PubMed]
- Qu, J.; Li, J.; Ma, Y.; Wang, Z. Sanggenon C inhibits proliferation of breast cancer cells and reduces HIF-1α/VEGF pathway activity under hypoxia conditions. Trop. J. Pharm. Res. 2023, 22, 1553–1559. [Google Scholar] [CrossRef]
- Chen, X.-j.; Cui, Q.-x.; Wang, G.-l.; Li, X.-l.; Zhou, X.-l.; Zhao, H.-j.; Zhang, M.-q.; Li, M.-j.; He, X.-j.; Zheng, Q.-s. Sanggenon C suppresses tumorigenesis of gastric cancer by blocking ERK-Drp1-mediated mitochondrial fission. J. Nat. Prod. 2022, 85, 2351–2362. [Google Scholar] [CrossRef] [PubMed]
- Zhou, P.; Dong, X.-X.; Tang, P. Sanggenon C induces apoptosis of prostate cancer PC3 cells by activating caspase 3 and caspase 9 pathways. J. South. Med. Univ. 2017, 37, 1206–1210. [Google Scholar]
- Huang, H.; Liu, N.; Zhao, K.; Zhu, C.; Lu, X.; Li, S.; Lian, W.; Zhou, P.; Dong, X.; Zhao, C. Sanggenon C decreases tumor cell viability associated with proteasome inhibition. Front. Biosci. 2011, 3, 1315. [Google Scholar] [CrossRef]
- Chen, M.; Cai, F.; Zha, D.; Wang, X.; Zhang, W.; He, Y.; Huang, Q.; Zhuang, H.; Hua, Z.-C. Astragalin-induced cell death is caspase-dependent and enhances the susceptibility of lung cancer cells to tumor necrosis factor by inhibiting the NF-κB pathway. Oncotarget 2017, 8, 26941. [Google Scholar] [CrossRef]
- Xu, G.; Yu, B.; Wang, R.; Jiang, J.; Wen, F.; Shi, X. Astragalin flavonoid inhibits proliferation in human lung carcinoma cells mediated via induction of caspase-dependent intrinsic pathway, ROS production, cell migration and invasion inhibition and targeting JAK/STAT signalling pathway. Cell. Mol. Biol. 2021, 67, 44–49. [Google Scholar] [CrossRef]
- Wang, Z.; Lv, J.; Li, X.; Lin, Q. The flavonoid Astragalin shows anti-tumor activity and inhibits PI3K/AKT signaling in gastric cancer. Chem. Biol. Drug Des. Dev. Ther. 2021, 98, 779–786. [Google Scholar] [CrossRef]
- Radziejewska, I.; Supruniuk, K.; Tomczyk, M.; Izdebska, W.; Borzym-Kluczyk, M.; Bielawska, A.; Bielawski, K.; Galicka, A. p-Coumaric acid, kaempferol, Astragalin and Tiliroside influence the expression of glycoforms in AGS gastric cancer cells. Int. J. Mol. Sci. 2022, 23, 8602. [Google Scholar] [CrossRef] [PubMed]
- Yang, M.; Li, W.-Y.; Xie, J.; Wang, Z.-L.; Wen, Y.-L.; Zhao, C.-C.; Tao, L.; Li, L.-F.; Tian, Y.; Sheng, J. Astragalin inhibits the proliferation and migration of human colon cancer HCT116 cells by regulating the NF-κB signaling pathway. Front. Pharmacol. 2021, 12, 639256. [Google Scholar] [CrossRef]
- Tian, S.; Wei, Y.; Hu, H.; Zhao, H. Mixed computational-experimental study to reveal the anti-metastasis and anti-angiogenesis effects of Astragalin in human breast cancer. Comput. Biol. Med. 2022, 150, 106131. [Google Scholar] [CrossRef] [PubMed]
- Zhu, L.; Zhu, L.; Chen, J.; Cui, T.; Liao, W. Astragalin induced selective kidney cancer cell death and these effects are mediated via mitochondrial mediated cell apoptosis, cell cycle arrest, and modulation of key tumor-suppressive miRNAs. J. BUON 2019, 24, 1245–1251. [Google Scholar]
- Song, L.; Fu, Q. Study of the effect of astragalin on proliferation of ovarian cancer cells by inhibiting the glycolytic pathway induced Via HIF-1α. Pract. Oncol. J. 2018, 6, 503–509. [Google Scholar]
- Li, W.; Hao, J.; Zhang, L.; Cheng, Z.; Deng, X.; Shu, G. Astragalin reduces hexokinase 2 through increasing miR-125b to inhibit the proliferation of hepatocellular carcinoma cells in vitro and in vivo. J. Agric. Food Chem. 2017, 65, 5961–5972. [Google Scholar] [CrossRef] [PubMed]
- Huang, G.; Gui, D.; Xu, Z.; Fu, J.; Luo, S.; Wan, J. Effects of astragalin on the cell proliferation and cell cycle of prostate cancer cells through up-regulating miRNA-513 expression. Cancer Res. Clin. 2022, 6, 81–85. [Google Scholar]
- Burmistrova, O.; Quintana, J.; Díaz, J.G.; Estévez, F. Astragalin heptaacetate-induced cell death in human leukemia cells is dependent on caspases and activates the MAPK pathway. Cancer Lett. 2011, 309, 71–77. [Google Scholar] [CrossRef]
- You, O.H.; Shin, E.A.; Lee, H.; Kim, J.H.; Sim, D.Y.; Kim, J.H.; Kim, Y.; Khil, J.H.; Baek, N.I.; Kim, S.H. Apoptotic effect of Astragalin in melanoma skin cancers via activation of caspases and inhibition of Sry-related HMg-box gene 10. Phytother. Res. 2017, 31, 1614–1620. [Google Scholar] [CrossRef]
- Hu, X.; Pan, G.; Luo, J.; Gao, X.; Mu, Y.; Wang, Z.; Hu, X.; Li, C.; Abbas, M.N.; Zhang, K.; et al. Kuwanon H Inhibits Melanoma Growth through Cytotoxic Endoplasmic Reticulum Stress and Impaired Autophagy Flux. J. Agric. Food Chem. 2023, 71, 13768–13782. [Google Scholar] [CrossRef]
- Wang, H.; Wang, Z.; Zhang, Z.; Liu, J.; Hong, L. Beta-sitosterol as a promising anticancer agent for chemoprevention and chemotherapy: Mechanisms of action and future prospects. Adv. Nutr. 2023, 14, 1085–1110. [Google Scholar] [CrossRef]
- Wang, L.; Guo, H.; Yang, L.; Dong, L.; Lin, C.; Zhang, J.; Lin, P.; Wang, X. Morusin inhibits human cervical cancer stem cell growth and migration through attenuation of NF-κB activity and apoptosis induction. Mol. Cell. Biochem. 2013, 379, 7–18. [Google Scholar] [CrossRef] [PubMed]
- Kang, S.; Kim, E.O.; Kim, S.H.; Lee, J.H.; Ahn, K.S.; Yun, M.; Lee, S.G. Morusin induces apoptosis by regulating expression of Bax and Survivin in human breast cancer cells. Oncol. Lett. 2017, 13, 4558–4562. [Google Scholar] [CrossRef] [PubMed]
- Li, H.; Wang, Q.; Dong, L.; Liu, C.; Sun, Z.; Gao, L.; Wang, X. Morusin suppresses breast cancer cell growth in vitro and in vivo through C/EBPβ and PPARγ mediated lipoapoptosis. J. Exp. Clin. Cancer Res. 2015, 34, 137. [Google Scholar] [CrossRef] [PubMed]
- Li, H.; Xiao, J.; Li, X.; Huang, Q.; Liu, Q.; Zhang, Q. Mechanism of morusin on breast cancer via network pharmacology and in vitro experiments. Medicine 2023, 102, e34300. [Google Scholar] [CrossRef] [PubMed]
- Lee, J.-C.; Won, S.-J.; Chao, C.-L.; Wu, F.-L.; Liu, H.-S.; Ling, P.; Lin, C.-N.; Su, C.-L. Morusin induces apoptosis and suppresses NF-κB activity in human colorectal cancer HT-29 cells. Biochem. Biophys. Res. Commun. 2008, 372, 236–242. [Google Scholar] [CrossRef]
- Zhou, Y.; Li, X.; Ye, M. Morusin inhibits the growth of human colorectal cancer HCT116-derived sphere-forming cells via the inactivation of Akt pathway. Int. J. Mol. Med. 2021, 47, 51. [Google Scholar] [CrossRef]
- Wang, F.; Zhang, D.; Mao, J.; Ke, X.-X.; Zhang, R.; Yin, C.; Gao, N.; Cui, H. Morusin inhibits cell proliferation and tumor growth by down-regulating c-Myc in human gastric cancer. Oncotarget 2017, 8, 57187. [Google Scholar] [CrossRef] [PubMed]
- Lim, S.-L.; Park, S.-Y.; Kang, S.; Park, D.; Kim, S.-H.; Um, J.-Y.; Jang, H.-J.; Lee, J.-H.; Jeong, C.-H.; Jang, J.-H. Morusin induces cell death through inactivating STAT3 signaling in prostate cancer cells. Am. J. Cancer Res. 2015, 5, 289. [Google Scholar]
- Wu, H.-E.; Su, C.-C.; Wang, S.-C.; Liu, P.-L.; Cheng, W.-C.; Yeh, H.-C.; Chuu, C.-P.; Chen, J.-K.; Bao, B.-Y.; Lee, C.H. Anticancer effects of morusin in prostate cancer via inhibition of Akt/mTOR signaling pathway. Am. J. Chin. Med. 2023, 51, 1019–1039. [Google Scholar] [CrossRef]
- Koo, J.; Sim, D.; Lee, H.; Ahn, C.; Park, J.; Park, S.; Lee, D.; Shim, B.; Kim, B.; Kim, S. Apoptotic and anti-Warburg effect of Morusin via ROS mediated inhibition of FOXM1/c-Myc signaling in prostate cancer cells. Phytother. Res. PTR 2023, 37, 4473–4487. [Google Scholar] [CrossRef] [PubMed]
- Park, H.-J.; Min, T.-R.; Chi, G.-Y.; Choi, Y.-H.; Park, S.-H. Induction of apoptosis by morusin in human non-small cell lung cancer cells by suppression of EGFR/STAT3 activation. Biochem. Biophys. Res. Commun. 2018, 505, 194–200. [Google Scholar] [CrossRef] [PubMed]
- Wang, J.; Liu, X.; Zheng, H.; Liu, Q.; Zhang, H.; Wang, X.; Shen, T.; Wang, S.; Ren, D. Morusin induces apoptosis and autophagy via JNK, ERK and PI3K/Akt signaling in human lung carcinoma cells. Chem. Biol. Interact. 2020, 331, 109279. [Google Scholar] [CrossRef] [PubMed]
- Yin, X.L.; Lv, Y.; Wang, S.; Zhang, Y.Q. Morusin suppresses A549 cell migration and induces cell apoptosis by downregulating the expression of COX-2 and VEGF genes. Oncol. Rep. 2018, 40, 504–510. [Google Scholar] [CrossRef] [PubMed]
- Xue, J.; Li, R.; Zhao, X.; Ma, C.; Lv, X.; Liu, L.; Liu, P. Morusin induces paraptosis-like cell death through mitochondrial calcium overload and dysfunction in epithelial ovarian cancer. Chem. Biol. Interact. 2018, 283, 59–74. [Google Scholar] [CrossRef] [PubMed]
- Cho, A.-R.; Park, W.-Y.; Lee, H.-J.; Sim, D.-Y.; Im, E.; Park, J.-E.; Ahn, C.-H.; Shim, B.-S.; Kim, S.-H. Antitumor effect of morusin via G1 arrest and antiglycolysis by AMPK activation in hepatocellular cancer. Int. J. Mol. Sci. 2021, 22, 10619. [Google Scholar] [CrossRef] [PubMed]
- Gao, L.; Wang, L.; Sun, Z.; Li, H.; Wang, Q.; Yi, C.; Wang, X. Morusin shows potent antitumor activity for human hepatocellular carcinoma in vitro and in vivo through apoptosis induction and angiogenesis inhibition. Drug Des. Dev. Ther. 2017, 11, 1789–1802. [Google Scholar] [CrossRef] [PubMed]
- Kim, C.; Kim, J.H.; Oh, E.Y.; Nam, D.; Ahn, K.S. Blockage of STAT3 Signaling Pathway by Morusin Induces Apoptosis and Inhibits Invasion in Human Pancreatic Tumor Cells. Pancreas 2015, 45, 409–419. [Google Scholar] [CrossRef]
- Liu, W.; Ji, Y.; Wang, F.; Li, C.; Shi, S.; Liu, R.; Li, Q.; Guo, L.; Liu, Y.; Cui, H. Morusin shows potent antitumor activity for melanoma through apoptosis induction and proliferation inhibition. BMC Cancer 2023, 23, 602. [Google Scholar] [CrossRef]
- Yang, C.; Luo, J.; Luo, X.; Jia, W.; Fang, Z.; Yi, S.; Li, L. Morusin exerts anti-cancer activity in renal cell carcinoma by disturbing MAPK signaling pathways. Ann. Transl. Med. 2020, 8, 327. [Google Scholar] [CrossRef]
- Shuang, E.; Yamamoto, K.; Sakamoto, Y.; Mizowaki, Y.; Iwagaki, Y.; Kimura, T.; Nakagawa, K.; Miyazawa, T.; Tsuduki, T. Intake of mulberry 1-deoxynojirimycin prevents colorectal cancer in mice. J. Clin. Biochem. Nutr. 2017, 61, 47–52. [Google Scholar] [CrossRef]
- Zhang, R.; Zhang, Y.; Xin, X.; Huang, G.; Zhang, N.; Zeng, Q.; Tang, L.; Attaribo, T.; Lee, K.; Jin, B.; et al. Dual-Targeting Antiproliferation Hybrids Derived from 1-Deoxynojirimycin and Kaempferol Induce MCF-7 Cell Apoptosis through the Mitochondria-Mediated Pathway. J. Nat. Prod. 2021, 84, 1534–1543. [Google Scholar] [CrossRef] [PubMed]
- Wang, R.; Yang, C.; Hu, M. 1-Deoxynojirimycin inhibits metastasis of B16F10 melanoma cells by attenuating the activity and expression of matrix metalloproteinases-2 and -9 and altering cell surface glycosylation. J. Agric. Food Chem. 2010, 58, 8988–8993. [Google Scholar] [CrossRef] [PubMed]
- Yan, Y.; Liu, N.; Hou, N.; Dong, L.; Li, J. Chlorogenic acid inhibits hepatocellular carcinoma in vitro and in vivo. J. Nutr. Biochem. 2017, 46, 68. [Google Scholar] [CrossRef] [PubMed]
- Huang, S.; Wang, L.; Xue, N.; Li, C.; Guo, H.; Ren, T.; Zhan, Y.; Li, W.; Zhang, J.; Chen, X.; et al. Chlorogenic acid effectively treats cancers through induction of cancer cell differentiation. Theranostics 2019, 9, 6745–6763. [Google Scholar] [CrossRef] [PubMed]
- Yamagata, K.; Izawa, Y.; Onodera, D.; Tagami, M. Chlorogenic acid regulates apoptosis and stem cell marker-related gene expression in A549 human lung cancer cells. Mol. Cell. Biochem. 2017, 441, 9–19. [Google Scholar] [CrossRef]
- Hou, N.; Liu, N.; Han, J.; Yan, Y.; Li, J. Chlorogenic acid induces reactive oxygen species generation and inhibits the viability of human colon cancer cells. Anti-Cancer Drugs 2017, 28, 59–65. [Google Scholar] [CrossRef]
- Thurow, T. Effect of Chlorogenic Acid and Neochlorogenic Acid on Human Colon Cancer Cells. Discov. Stud. J. Dale Bump. Coll. Agric. Food Life Sci. 2012, 1–32. Available online: https://scholarworks.uark.edu/fdscuht/2 (accessed on 10 July 2023).
- Bender, O.; Atalay, A. Polyphenol chlorogenic acid, antioxidant profile, and breast cancer. In Cancer, 2nd ed.; Academic Press: Cambridge, MA, USA, 2021; pp. 311–321. [Google Scholar]
- Zeng, A.; Liang, X.; Zhu, S.; Liu, C.; Wang, S.; Zhang, Q.; Zhao, J.; Song, L. Chlorogenic acid induces apoptosis, inhibits metastasis and improves antitumor immunity in breast cancer via the NFκB signaling pathway. Oncol. Rep. 2021, 45, 717–727. [Google Scholar] [CrossRef]
- Changizi, Z.; Moslehi, A.; Rohani, A.; Eidi, A. Chlorogenic acid inhibits growth of 4T1 breast cancer cells through involvement in Bax/Bcl2 pathway. J. Cancer Res. Ther. 2020, 16, 1435–1442. [Google Scholar] [CrossRef]
- Wang, X.; Liu, J.; Xie, Z.; Rao, J.; Xu, G.; Huang, K.; Li, W.; Yin, Z. Chlorogenic acid inhibits proliferation and induces apoptosis in A498 human kidney cancer cells via inactivating PI3K/Akt/mTOR signalling pathway. J. Pharm. Pharmacol. 2019, 71, 1100–1109. [Google Scholar] [CrossRef]
- Li, R.; Zhan, Y.; Ding, X.; Cui, J.; Han, Y.; Zhang, J.; Zhang, J.; Li, W.; Wang, L.; Jiang, J. Cancer Differentiation Inducer Chlorogenic Acid Suppresses PD-L1 Expression and Boosts Antitumor Immunity of PD-1 Antibody. Int. J. Biol. Sci. 2024, 20, 61–77. [Google Scholar] [CrossRef] [PubMed]
- You, S.; Wang, M.; Hou, Z.; Wang, W.; Du, T.; Xue, N.; Ji, M.; Chen, X. Chlorogenic Acid Induced Neuroblastoma Cells Differentiation via the ACAT1-TPK1-PDH Pathway. Pharmaceuticals 2023, 16, 877. [Google Scholar] [CrossRef] [PubMed]
- Zhang, X.; Dong, Z.; Yang, Y.; Liu, C.; Li, J.; Sun, W.; Zhu, Y.; Shen, Y.; Wang, Z.; Lü, M.; et al. Morus albaMorusinol Extracted from Inhibits Cell Proliferation and Induces Autophagy via FOXO3a Nuclear Accumulation-Mediated Cholesterol Biosynthesis Obstruction in Colorectal Cancer. J. Agric. Food Chem. 2023, 71, 16016–16031. [Google Scholar] [CrossRef] [PubMed]
- Guo, L.; Dong, Z.; Zhang, X.; Yang, Y.; Hu, X.; Ji, Y.; Li, C.; Wan, S.; Xu, J.; Liu, C.; et al. Morusinol extracted from Morus alba induces cell cycle arrest and apoptosis via inhibition of DNA damage response in melanoma by CHK1 degradation through the ubiquitin-proteasome pathway. Phytomedicine 2023, 114, 154765. [Google Scholar] [CrossRef] [PubMed]
- Yu, S.; Hu, D.; Zhang, J. Umbelliferone exhibits anticancer activity via the induction of apoptosis and cell cycle arrest in HepG2 hepatocellular carcinoma cells. Mol. Med. Rep. 2015, 12, 3869–3873. [Google Scholar] [CrossRef] [PubMed]
- Ramalingam, R.; Vaiyapuri, M. Effects of umbelliferone on lipid peroxidation and antioxidant status in diethylnitrosamine-induced hepatocellular carcinoma. J. Acute Med. 2013, 3, 73–82. [Google Scholar] [CrossRef]
- Shen, J.Q.; Zhang, Z.X.; Shen, C.F.; Liao, J.Z. Anticarcinogenic effect of Umbelliferone in human prostate carcinoma: An in vitro study. JBUON 2017, 22, 94–101. [Google Scholar]
- Muthu, R.; Selvaraj, N.; Vaiyapuri, M. Anti-inflammatory and proapoptotic effects of umbelliferone in colon carcinogenesis. Hum. Exp. Toxicol. 2016, 35, 1041–1054. [Google Scholar] [CrossRef]
- Salam, S.; Velli, S.K.; Krishnan, P.; Selvanathan, I.; Murugan, M.; Subramaniam, N.; Thiruvengadam, D. Anti-Cancer Efficacy of Umbelliferone against Benzo(a)pyrene-Induced Lung Carcinogenesis in Swiss Albino Mice. MJB 2018, 5, 79–89. [Google Scholar]
- Vijayalakshmi, A.; Sindhu, G. Umbelliferone arrest cell cycle at G0/G1 phase and induces apoptosis in human oral carcinoma (KB) cells possibly via oxidative DNA damage. Biomed. Pharmacother. 2017, 92, 661. [Google Scholar] [CrossRef]
- Vijayalakshmi, A.; Sindhu, G. Dose responsive efficacy of umbelliferone on lipid peroxidation, anti-oxidant, and xenobiotic metabolism in DMBA-induced oral carcinogenesis. Biomed. Pharmacother. 2017, 88, 852–862. [Google Scholar] [CrossRef] [PubMed]
- Wang, X.; Huang, S.; Xin, X.; Ren, Y.; Weng, G.; Wang, P. The antitumor activity of umbelliferone in human renal cell carcinoma via regulation of the p110γ catalytic subunit of PI3Kγ. Acta Pharm. 2019, 69, 111–119. [Google Scholar] [CrossRef] [PubMed]
- Lin, T.; Lin, W.; Chou, Y.; Nagabhushanam, K.; Ho, C.; Pan, M. Oxyresveratrol inhibits human colon cancer cell migration through regulating epithelial-mesenchymal transition and microRNA. Food Funct. 2021, 12, 9658–9668. [Google Scholar] [CrossRef] [PubMed]
- Li, R.; Song, Y.; Ji, Z.; Li, L.; Zhou, L. Pharmacological biotargets and the molecular mechanisms of oxyresveratrol treating colorectal cancer: Network and experimental analyses. BioFactors 2020, 46, 158–167. [Google Scholar] [CrossRef] [PubMed]
- Sunilkumar, D.; Drishya, G.; Chandrasekharan, A.; Shaji, S.; Bose, C.; Jossart, J.; Perry, J.; Mishra, N.; Kumar, G.; Nair, B. Oxyresveratrol drives caspase-independent apoptosis-like cell death in MDA-MB-231 breast cancer cells through the induction of ROS. Biochem. Pharmacol. 2020, 173, 113724. [Google Scholar] [CrossRef] [PubMed]
- Radapong, S.; Chan, K.; Sarker, S.D.; Ritchie, K.J. Oxyresveratrol Modulates Genes Associated with Apoptosis, Cell Cycle Control and DNA Repair in MCF-7 Cells. Front. Pharmacol. 2021, 12, 694562. [Google Scholar] [CrossRef]
- Tan, B.; Wikan, N.; Lin, S.; Thaklaewphan, P.; Potikanond, S.; Nimlamool, W. Inhibitory actions of oxyresveratrol on the PI3K/AKT signaling cascade in cervical cancer cells. Biomed. Pharmacother. 2023, 170, 115982. [Google Scholar] [CrossRef]
- Zhao, F.; Qin, J.; Liang, Y.; Zhou, R. in silicoExploring anti-liver cancer targets and mechanisms of oxyresveratrol: And verified findings. Bioengineered 2021, 12, 9939–9948. [Google Scholar] [CrossRef]
- Liu, Y.; Ren, W.; Bai, Y.; Wan, L.; Sun, X.; Liu, Y.; Xiong, W.; Zhang, Y.; Zhou, L. Oxyresveratrol prevents murine H22 hepatocellular carcinoma growth and lymph node metastasis via inhibiting tumor angiogenesis and lymphangiogenesis. J. Nat. Med. 2018, 72, 481–492. [Google Scholar] [CrossRef]
- Chuang, C.H.; Tan, K.T.; Tung, Y.T.; Lin, C.C. Oxyresveratrol Inhibits the Growth of Human Lung Squamous Cell Carcinoma Cells by Triggering S-phase Arrest and Apoptosis. J. Food Bioact. 2019, 6, 131–139. [Google Scholar] [CrossRef]
- Rahman, M.A.; Bishayee, K.; Sadra, A.; Huh, S.O. Oxyresveratrol activates parallel apoptotic and autophagic cell death pathways in neuroblastoma cells. Biochim. Biophys. Acta Gen. Subj. 2017, 1861, 23–36. [Google Scholar] [CrossRef] [PubMed]
- Amorntaveechai, A.; Osathanon, T.; Pavasant, P.; Sooampon, S. Effect of resveratrol and oxyresveratrol on deferoxamine-induced cancer stem cell marker expression in human head and neck squamous cell carcinoma. J. Oral Biol. Craniofacial Res. 2022, 12, 253–257. [Google Scholar] [CrossRef] [PubMed]
- Lv, T.; Ye, X.; Jian, Z.; Zhong, Z.; Zhang, C.; Yi, C.; Yu, B. Oxyresveratrol Reduces the Migration of Human Osteosarcoma Cell U2OS via Attenuating STAT3 Activation. Nat. Prod. Commun. 2022, 17, 1934578X221102031. [Google Scholar] [CrossRef]
- Ren, B.; Yi, M.K.X.; Liu, C.; Ma, Z.; Goh, B.C. Resveratrol for cancer therapy: Challenges and future perspectives. Cancer Lett. 2021, 515, 63–72. [Google Scholar] [CrossRef] [PubMed]
- Jin, H.; Lee, W.S.; Eun, S.Y.; Jung, J.H.; Park, H.S.; Kim, G.; Choi, Y.H.; Ryu, C.H.; Jung, J.M.; Hong, S.C. Morin, a flavonoid from Moraceae, suppresses growth and invasion of the highly metastatic breast cancer cell line MDA-MB-231 partly through suppression of the Akt pathway. Int. J. Oncol. 2014, 45, 1629–1637. [Google Scholar] [CrossRef] [PubMed]
- Lee, J.H.; Jin, H.; Lee, W.S.; Nagappan, A.; Kim, H.J. Morin, a Flavonoid from Moraceae, Inhibits Cancer Cell Adhesion to Endothelial Cells and EMT by Downregulating VCAM1 and Ncadherin. Asian Pac. J. Cancer Prev. 2016, 17, 3071–3075. [Google Scholar] [PubMed]
- Maharjan, S.; Kwon, Y.; Lee, M.; Lee, K.; Nam, K. Cell cycle arrest-mediated cell death by morin in MDA-MB-231 triple-negative breast cancer cells. Pharmacol. Rep. 2021, 73, 1315–1327. [Google Scholar] [CrossRef]
- Yao, D.; Cui, H.; Zhou, S.; Guo, L. Morin inhibited lung cancer cells viability, growth, and migration by suppressing miR-135b and inducing its target CCNG2. Tumour. Biol. 2017, 39, 1010428317712443. [Google Scholar] [CrossRef]
- Li, B.; Jin, X.; Meng, H.; Hu, B.; Wang, J. Morin promotes prostate cancer cells chemosensitivity to paclitaxel through miR-155/GATA3 axis. Oncotarget 2017, 8, 47849–47860. [Google Scholar] [CrossRef]
- Sithara, T.; Arun, K.; Syama, H.; Reshmitha, T.; Nisha, P. Morin Inhibits Proliferation of SW480 Colorectal Cancer Cells by Inducing Apoptosis Mediated by Reactive Oxygen Species Formation and Uncoupling of Warburg Effect. Front. Pharmacol. 2017, 8, 640. [Google Scholar] [CrossRef]
- Xu, M.; Zhang, Y. Morin Inhibits Ovarian Cancer Growth through the Inhibition of NF-κB Signaling Pathway. Anti-Cancer Agents Med. Chem. 2019, 19, 2243–2250. [Google Scholar] [CrossRef] [PubMed]
- Nowak, E.; Sypniewski, D.; Bednarek, I. Morin exerts anti-metastatic, anti-proliferative and anti-adhesive effect in ovarian cancer cells: An in vitro studies. Mol. Biol. Rep. 2020, 47, 1965–1978. [Google Scholar] [CrossRef] [PubMed]
- Zhang, Q.; Zhang, F.; Thakur, K.; Wang, J.; Wang, H.; Hu, F.; Zhang, J.; Wei, Z. Molecular mechanism of anti-cancerous potential of Morin extracted from mulberry in Hela cells. Food Chem. Toxicol. 2018, 112, 466–475. [Google Scholar] [CrossRef] [PubMed]
- Shin, S.S.; Won, S.Y.; Noh, D.H.; Hwang, B.; Kim, W.J.; Moon, S.K. Morin Inhibits Proliferation, Migration, and Invasion of Bladder Cancer EJ Cells via Modulation of Signaling Pathways, Cell Cycle Regulators, and Transcription Factor-Mediated MMP-9 Expression. Drug Dev. Res. 2017, 78, 81–90. [Google Scholar] [CrossRef] [PubMed]
- Park, C.; Lee, W.S.; Go, S.I.; Nagappan, A.; Han, M.H.; Hong, S.H.; Kim, G.S.; Kim, G.Y.; Kwon, T.K.; Ryu, C.H.; et al. Morin, a flavonoid from moraceae, induces apoptosis by induction of BAD protein in human leukemic cells. Int. J. Mol. Sci. 2015, 16, 645–659. [Google Scholar] [CrossRef] [PubMed]
- Xu, Z.; Xu, Y.; Zhang, K.; Liu, Y.; Liang, Q.; Thakur, A.; Liu, W.; Yan, Y. Plant-derived extracellular vesicles (PDEVs) in nanomedicine for human disease and therapeutic modalities. J. Nanobiotechnol. 2023, 21, 114. [Google Scholar] [CrossRef]
- Yi, Q.; Xu, Z.; Thakur, A.; Zhang, K.; Liang, Q.; Liu, Y.; Yan, Y. Current understanding of plant-derived exosome-like nanoparticles in regulating the inflammatory response and immune system microenvironment. Pharmacol. Res. 2023, 190, 106733. [Google Scholar] [CrossRef]
- Muhammad, N.; Usmani, D.; Tarique, M.; Naz, H.; Ashraf, M.; Raliya, R.; Tabrez, S.; Zughaibi, T.A.; Alsaieedi, A.; Hakeem, I. The role of natural products and their multitargeted approach to treat solid cancer. Cells 2022, 11, 2209. [Google Scholar] [CrossRef]
- Kim, K.-J.; Liu, X.; Komabayashi, T.; Jeong, S.-I.; Selli, S. Natural products for infectious diseases. Evid.-Based Complement. Alternat. Med. 2016, 2016, 9459047. [Google Scholar] [CrossRef]
- Castro, C. Natural Plant Antioxidants and Cardiovascular Disease. Front. Physiol. 2022, 13, 848497. [Google Scholar] [CrossRef]
- Rehman, M.U.; Wali, A.F.; Ahmad, A.; Shakeel, S.; Rasool, S.; Ali, R.; Rashid, S.M.; Madkhali, H.; Ganaie, M.A.; Khan, R. Neuroprotective strategies for neurological disorders by natural products: An update. Curr. Neuropharmacol. 2019, 17, 247–267. [Google Scholar] [CrossRef] [PubMed]
- Huang, M.; Lu, J.-J.; Ding, J. Natural products in cancer therapy: Past, present and future. Nat. Prod. Bioprospect. 2021, 11, 5–13. [Google Scholar] [CrossRef] [PubMed]
- Dutta, S.; Mahalanobish, S.; Saha, S.; Ghosh, S.; Sil, P.C. Natural products: An upcoming therapeutic approach to cancer. Food Chem. Toxicol. 2019, 128, 240–255. [Google Scholar] [CrossRef] [PubMed]
- Zhang, J.; Guo, J.; Yang, N.; Huang, Y.; Hu, T.; Rao, C. Endoplasmic reticulum stress-mediated cell death in liver injury. Cell Death Dis. 2022, 13, 1051. [Google Scholar] [CrossRef] [PubMed]
- Divya, S.; Ravanan, P. Cellular battle against endoplasmic reticulum stress and its adverse effect on health. Life Sci. 2023, 323, 121705. [Google Scholar] [CrossRef] [PubMed]
- Hetz, C.; Papa, F.R. The unfolded protein response and cell fate control. Mol. Cell 2018, 69, 169–181. [Google Scholar] [CrossRef] [PubMed]
- Yang, M.-Y.; Wu, C.-H.; Hung, T.-W.; Wang, C.-J. Endoplasmic reticulum stress-induced resistance to doxorubicin is reversed by mulberry leaf polyphenol extract in hepatocellular carcinoma through inhibition of COX-2. Antioxidants 2019, 9, 26. [Google Scholar] [CrossRef]
- Ma, M.; Luan, X.; Zheng, H.; Wang, X.; Wang, S.; Shen, T.; Ren, D. A Mulberry Diels-Alder-Type Adduct, Kuwanon M, Triggers Apoptosis and Paraptosis of Lung Cancer Cells through Inducing Endoplasmic Reticulum Stress. Int. J. Mol. Sci. 2023, 24, 1015. [Google Scholar] [CrossRef]
- Oakes, S.A. Endoplasmic reticulum stress signaling in cancer cells. Am. J. Pathol. 2020, 190, 934–946. [Google Scholar] [CrossRef]
- Bonsignore, G.; Martinotti, S.; Ranzato, E. Endoplasmic reticulum stress and cancer: Could unfolded protein response be a druggable target for cancer therapy? Int. J. Mol. Sci. 2023, 24, 1566. [Google Scholar] [CrossRef]
- Sano, R.; Reed, J.C. ER stress-induced cell death mechanisms. Biochim. Biophys. Acta Mol. Cell Res. 2013, 1833, 3460–3470. [Google Scholar] [CrossRef] [PubMed]
- Zhang, K.; Fu, G.; Pan, G.; Li, C.; Shen, L.; Hu, R.; Zhu, S.; Chen, Y.; Cui, H. Demethylzeylasteral inhibits glioma growth by regulating the miR-30e-5p/MYBL2 axis. Cell Death Dis. 2018, 9, 1035. [Google Scholar] [CrossRef] [PubMed]
- Pan, G.; Zhang, K.; Geng, S.; Lan, C.; Hu, X.; Li, C.; Ji, H.; Li, C.; Hu, X.; Wang, Y. PHF14 knockdown causes apoptosis by inducing DNA damage and impairing the activity of the damage response complex in colorectal cancer. Cancer Lett. 2022, 531, 109–123. [Google Scholar] [CrossRef] [PubMed]
- Ji, H.; Zhang, K.; Pan, G.; Li, C.; Li, C.; Hu, X.; Yang, L.; Cui, H. Deoxyelephantopin induces apoptosis and enhances chemosensitivity of colon cancer via miR-205/bcl2 Axis. Int. J. Mol. Sci. 2022, 23, 5051. [Google Scholar] [CrossRef]
- Li, C.; Zhang, K.; Pan, G.; Ji, H.; Li, C.; Wang, X.; Hu, X.; Liu, R.; Deng, L.; Wang, Y. Dehydrodiisoeugenol inhibits colorectal cancer growth by endoplasmic reticulum stress-induced autophagic pathways. J. Exp. Clin. Cancer Res. 2021, 40, 125. [Google Scholar] [CrossRef]







| No. | Name | CAS | MF | MW | Functional Groups | Resource | Reported Anti-Cancer Activity |
|---|---|---|---|---|---|---|---|
| 1 | Mulberrofuran Q | 101383-35-1 | C34H24O10 | 592.5 | Flavonoids | Root/bark | Against lung cancer [19] |
| 2 | Sanggenol L | 329319-20-2 | C25H26O6 | 422.5 | Flavonoids | Root/bark | Against prostate [20] and ovarian cancer [21], as well as melanoma [21,22] |
| 3 | Sanggenon C | 80651-76-9 | C40H36O12 | 708.7 | Flavonoids | Root/bark | Against colorectal [23], breast [24], gastric [25], and prostate cancer [26], as well as leukemia [27], and glioblastoma [17] |
| 4 | Astragalin | 480-10-4 | C21H20O11 | 448.4 | Flavonoids | Leaf | Against lung [28,29], gastric [30,31], colorectal [32], breast [33], kidney [34], ovarian [35], liver [36], and prostate cancer [37], as well as leukemia [38] and melanoma [39] |
| 5 | Kuwanon G | 75629-19-5 | C40H36O11 | 692.7 | Flavonoids | Root/bark/leaf | NA |
| 6 | Scopoloside | 531-44-2 | C16H18O9 | 354.31 | Phenolic acids | Root/leaf/mulberry | NA |
| 7 | Kuwanon H | 76472-87-2 | C45H44O11 | 760.8 | Flavonoids | Root/bark/leaf | Melanoma [40] |
| 8 | Beta-Sitosterol | 83-46-5 | C29H50O | 414.7 | Sterols | Root/bark/leaf/mulberry | Against liver, cervical, colorectal, stomach, breast, lung, pancreatic, and prostate cancer, as well as leukemia, multiple myeloma, melanoma, and fibrosarcoma [41]. |
| 9 | Mulberroside A | 102841-42-9 | C26H32O14 | 568.5 | Glycosides | Root/bark | NA |
| 10 | Oxyresveratrol 3′-O-β-D-glucopyranoside | 144525-40-6 | C20H22O9 | 406.4 | Phenols/Glycosides | Root/leaf/mulberry | NA |
| 11 | Eleutheroside A | 474-58-8 | C35H60O6 | 576.8 | Glycosides | Root/leaf | NA |
| 12 | 3′-Geranyl-3-prenyl-5,7,2′,4′-tetrahydroxyflavone | 1334309-44-2 | C30H34O6 | 490.6 | Flavonoids | Root/bark | NA |
| 13 | Morusin | 62596-29-6 | C25H24O6 | 420.5 | Flavonoids | Root/bark | Against cervical [42], breast [43,44,45], colorectal [46,47], gastric [48], prostate [49,50,51], lung [52,53,54], ovarian [55], liver [56,57], and pancreatic cancer [58], as well as melanoma [59] and renal cell carcinoma [60] |
| 14 | Oxyresveratrol 2-O-β-D-glucopyranoside | 392274-22-5 | C20H22O9 | 406.4 | Phenols/Glycosides | Root/leaf/mulberry | NA |
| 15 | 1-Deoxynojirimycin | 19130-96-2 | C6H13NO4 | 163.17 | Alkaloids | Leaf | Against colorectal [61] and breast cancer [62], as well as melanoma [63] |
| 16 | Chlorogenic acid | 327-97-9 | C16H18O9 | 354.31 | Phenolic acids | Leaf | Against liver [64], lung [65,66], colorectal [67,68], breast [69,70,71], and kidney cancer [72], as well as glioma [65,73] and neuroblastoma [67,68,69,70,71,72,74] |
| 17 | Morusinol | 62949-93-3 | C25H26O7 | 438.5 | Flavonoids | Root/bark | Against colorectal cancer [75] and melanoma [76] |
| 18 | Umbelliferone | 93-35-6 | C9H6O3 | 162.14 | Ketones | Bark/leaf | Against liver [77,78], prostate [79], colorectal [80], and lung cancer [81], as well as oral carcinoma [82,83] and renal cell carcinoma [83,84] |
| 19 | Mulberrin | 62949-79-5 | C25H26O6 | 422.5 | Glycosides | Root/bark | NA |
| 20 | Multicaulisin | 286461-76-5 | C40H36O11 | 692.7 | Flavonoids | Root/bark | NA |
| 21 | Mulberroside C | 102841-43-0 | C24H26O9 | 458.5g | Glycosides | Root/bark | NA |
| 22 | Mulberroside F | 193483-95-3 | C26H30O14 | 566.5 | Glycosides | Root/bark | NA |
| 23 | Sanggenone H | 86450-80-8 | C20H18O6 | 354.4 | Flavonoids | Root/bark | NA |
| 24 | Moracin P | 102841-46-3 | C19H18O5 | 326.35 | Flavonoids | Root/bark | NA |
| 25 | Kuwanon E | 68401-05-8 | C25H28O6 | 424.5 | Flavonoids | Root/bark | NA |
| 26 | Oxyresveratrol | 29700-22-9 | C14H12O4 | 244.24 | Phenols | Root/bark | Against colorectal [85,86], breast [87,88], cervical [89], liver [90,91], and lung cancer [92], as well as neuroblastoma [93], head and neck squamous cell carcinoma [94], and osteosarcoma [95] |
| 27 | Resveratrol | 501-36-0 | C14H12O3 | 228.24 | Phenols | Mulberry | Against hepatic, pancreatic, post-menopausal breast, prostate, lung, and colorectal cancer, as well as hematological malignancies [96] |
| 28 | Morin | 480-16-0 | C15H10O7 | 302.23 | Flavonoids | Bark | Against breast [97,98,99], lung [100], prostate [101], colorectal [102], ovarian [103,104], cervical [105], and bladder [106] cancer, as well as leukemia [107] |
| 29 | Moracin O | 123702-97-6 | C19H18O5 | 326.3 | Flavonoids | Root/bark | NA |
| 30 | Kuwanon A | 62949-77-3 | C25H24O6 | 420.5 | Flavonoids | Root/bark/leaf | Against gastric cancer [15] |
Disclaimer/Publisher’s Note: The statements, opinions and data contained in all publications are solely those of the individual author(s) and contributor(s) and not of MDPI and/or the editor(s). MDPI and/or the editor(s) disclaim responsibility for any injury to people or property resulting from any ideas, methods, instructions or products referred to in the content. |
© 2024 by the authors. Licensee MDPI, Basel, Switzerland. This article is an open access article distributed under the terms and conditions of the Creative Commons Attribution (CC BY) license (https://creativecommons.org/licenses/by/4.0/).
Share and Cite
Zhang, K.; Hu, X.; Su, J.; Li, D.; Thakur, A.; Gujar, V.; Cui, H. Gastrointestinal Cancer Therapeutics via Triggering Unfolded Protein Response and Endoplasmic Reticulum Stress by 2-Arylbenzofuran. Int. J. Mol. Sci. 2024, 25, 999. https://doi.org/10.3390/ijms25020999
Zhang K, Hu X, Su J, Li D, Thakur A, Gujar V, Cui H. Gastrointestinal Cancer Therapeutics via Triggering Unfolded Protein Response and Endoplasmic Reticulum Stress by 2-Arylbenzofuran. International Journal of Molecular Sciences. 2024; 25(2):999. https://doi.org/10.3390/ijms25020999
Chicago/Turabian StyleZhang, Kui, Xin Hu, Jingjing Su, Dong Li, Abhimanyu Thakur, Vikramsingh Gujar, and Hongjuan Cui. 2024. "Gastrointestinal Cancer Therapeutics via Triggering Unfolded Protein Response and Endoplasmic Reticulum Stress by 2-Arylbenzofuran" International Journal of Molecular Sciences 25, no. 2: 999. https://doi.org/10.3390/ijms25020999
APA StyleZhang, K., Hu, X., Su, J., Li, D., Thakur, A., Gujar, V., & Cui, H. (2024). Gastrointestinal Cancer Therapeutics via Triggering Unfolded Protein Response and Endoplasmic Reticulum Stress by 2-Arylbenzofuran. International Journal of Molecular Sciences, 25(2), 999. https://doi.org/10.3390/ijms25020999

