Involvement of Yes-Associated Protein 1 Activation in the Matrix Degradation of Human-Induced-Pluripotent-Stem-Cell-Derived Chondrocytes Induced by T-2 Toxin and Deoxynivalenol Alone and in Combination
Abstract
1. Introduction
2. Results
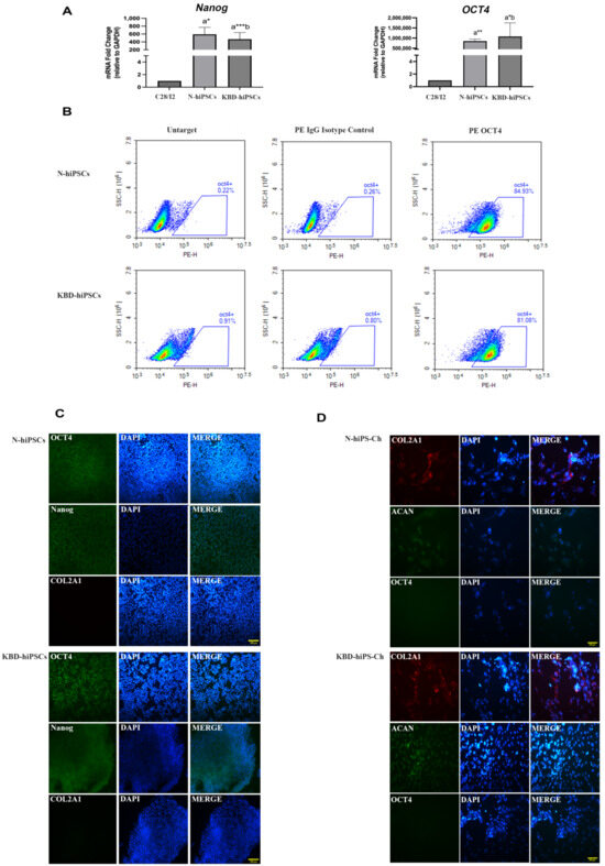
2.1. Identification of hiPSC Pluripotency and hiPS-Ch Chondrogenic Markers
2.2. T-2 Toxin and DON Alone and in Combination Negatively Regulate hiPS-Ch Proliferation and Affect Chondrocyte Phenotype
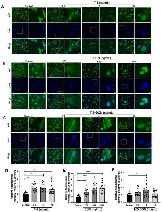
2.3. T-2 Toxin and DON Alone and in Combination Active the Expression of YAP in hiPS-Ch
2.4. T-2 Toxin and DON Alone and in Combination Affect the Chondrogenic Phenotype of hiPS-Ch via the Activation of YAP
2.5. Nuclear Translocation of YAP in hiPS-Ch Induced by T-2 Toxin/DON Alone or in Combination
3. Discussion
4. Materials and Methods
4.1. Chemicals and Culturing of C28/I2 Cells
4.2. Primary Cartilage Tissue Collection and Chondrocyte Isolation
4.3. Culturing and Differentiation of hiPSCs
4.4. Flow Cytometry Assay
4.5. MTT Cytotoxicity Assay
4.6. Toluidine Blue Staining
4.7. Immunofluorescence Staining
4.8. RNA Isolation and qRT-PCR
4.9. Western Blot
4.10. Statistical Analysis
5. Conclusions
Supplementary Materials
Author Contributions
Funding
Institutional Review Board Statement
Informed Consent Statement
Data Availability Statement
Conflicts of Interest
Abbreviations
| DON | deoxynivalenol | 
| hiPSCs | human-induced pluripotent stem cells | 
| hiPS-Ch | human-induced pluripotent stem chondrocyte | 
| KBD | Kashin–Beck disease | 
| OA | osteoarthritis | 
| YAP | yes-associated protein 1 | 
| ACAN | aggrecan | 
| FCM | flow cytometry | 
| PFA | paraformaldehyde | 
| MSC | mesenchymal stem cell | 
References
- Guo, X.; Ma, W.J.; Zhang, F.; Ren, F.L.; Qu, C.J.; Lammi, M.J. Recent advances in the research of an endemic osteochondropathy in China: Kashin-Beck disease. Osteoarthr. Cartil. 2014, 22, 1774–1783. [Google Scholar] [CrossRef]
 - You, L.; Zhao, Y.; Kuca, K.; Wang, X.; Oleksak, P.; Chrienova, Z.; Nepovimova, E.; Jaćević, V.; Wu, Q.; Wu, W. Hypoxia, oxidative stress, and immune evasion: A trinity of the trichothecenes T-2 toxin and deoxynivalenol (DON). Arch. Toxicol. 2021, 95, 1899–1915. [Google Scholar] [CrossRef]
 - Lei, Y.; Guanghui, Z.; Xi, W.; Yingting, W.; Xialu, L.; Fangfang, Y.; Goldring, M.B.; Xiong, G.; Lammi, M.J. Cellular responses to T-2 toxin and/or deoxynivalenol that induce cartilage damage are not specific to chondrocytes. Sci. Rep. 2017, 7, 2231. [Google Scholar] [CrossRef] [PubMed]
 - Mitchell, P.G.; Magna, H.A.; Reeves, L.M.; Lopresti-Morrow, L.L.; Yocum, S.A.; Rosner, P.J.; Geoghegan, K.F.; Hambor, J.E. Cloning, expression, and type II collagenolytic activity of matrix metalloproteinase-13 from human osteoarthritic cartilage. J. Clin. Investig. 1996, 97, 761–768. [Google Scholar] [CrossRef] [PubMed]
 - Deng, Y.; Lu, J.; Li, W.; Wu, A.; Zhang, X.; Tong, W.; Ho, K.K.; Qin, L.; Song, H.; Mak, K.K. Reciprocal inhibition of YAP/TAZ and NF-κB regulates osteoarthritic cartilage degradation. Nat. Commun. 2018, 9, 4564. [Google Scholar] [CrossRef]
 - Hallström, G.F.; Jones, D.L.; Locke, R.C.; Bonnevie, E.D.; Kim, S.Y.; Laforest, L.; Garcia, D.C.; Mauck, R.L. Microenvironmental mechanoactivation through Yap/Taz suppresses chondrogenic gene expression. Mol. Biol. Cell 2023, 34, ar73. [Google Scholar] [CrossRef]
 - Zhong, W.; Li, Y.; Li, L.; Zhang, W.; Wang, S.; Zheng, X. YAP-mediated regulation of the chondrogenic phenotype in response to matrix elasticity. J. Mol. Histol. 2013, 44, 587–595. [Google Scholar] [CrossRef] [PubMed]
 - Deng, Y.; Wu, A.; Li, P.; Li, G.; Qin, L.; Song, H.; Mak, K.K. Yap1 Regulates Multiple Steps of Chondrocyte Differentiation during Skeletal Development and Bone Repair. Cell Rep. 2016, 14, 2224–2237. [Google Scholar] [CrossRef]
 - Liu, Y.; Tian, H.; Hu, Y.; Cao, Y.; Song, H.; Lan, S.; Dai, Z.; Chen, W.; Zhang, Y.; Shao, Z.; et al. Mechanosensitive Piezo1 is crucial for periosteal stem cell-mediated fracture healing. Int. J. Biol. Sci. 2022, 18, 3961–3980. [Google Scholar] [CrossRef]
 - Yu, F.-f.; Zuo, J.; Sun, L.; Yu, S.-y.; Lei, X.-l.; Zhu, J.-h.; Zhou, G.-y.; Guo, X.; Ba, Y. Animal models of Kashin-Beck disease exposed to environmental risk factors: Methods and comparisons. Ecotoxicol. Environ. Saf. 2022, 234, 113419. [Google Scholar] [CrossRef]
 - Wang, L.; Zhang, Z.; Yu, X.; Huang, X.; Liu, Z.; Chai, Y.; Yang, L.; Wang, Q.; Li, M.; Zhao, J.; et al. Unbalanced YAP-SOX9 circuit drives stemness and malignant progression in esophageal squamous cell carcinoma. Oncogene 2019, 38, 2042–2055. [Google Scholar] [CrossRef] [PubMed]
 - Liu, H.; Wu, C.; Zhao, H.; Zhang, F.; Zhao, G.; Lin, X.; Wang, S.; Wang, X.; Yu, F.; Ning, Y.; et al. The first human induced pluripotent stem cell line of Kashin-Beck disease reveals involvement of heparan sulfate proteoglycan biosynthesis and PPAR pathway. FEBS J. 2022, 289, 279–293. [Google Scholar] [CrossRef]
 - Wang, G.; Qin, S.; Zheng, Y.; Xia, C.; Zhang, P.; Zhang, L.; Yao, J.; Yi, Y.; Deng, L. T-2 Toxin Induces Ferroptosis by Increasing Lipid Reactive Oxygen Species (ROS) and Downregulating Solute Carrier Family 7 Member 11 (SLC7A11). J. Agric. Food Chem. 2021, 69, 15716–15727. [Google Scholar] [CrossRef]
 - Zhang, J.; You, L.; Wu, W.; Wang, X.; Chrienova, Z.; Nepovimova, E.; Wu, Q.; Kuca, K. The neurotoxicity of trichothecenes T-2 toxin and deoxynivalenol (DON): Current status and future perspectives. Food Chem. Toxicol. 2020, 145, 111676. [Google Scholar] [CrossRef] [PubMed]
 - Deng, Y.; You, L.; Wang, X.; Wu, W.; Kuca, K.; Wu, Q.; Wei, W. Deoxynivalenol: Emerging Toxic Mechanisms and Control Strategies, Current and Future Perspectives. J. Agric. Food Chem. 2023, 71, 10901–10915. [Google Scholar] [CrossRef] [PubMed]
 - Janik, E.; Niemcewicz, M.; Podogrocki, M.; Ceremuga, M.; Stela, M.; Bijak, M. T-2 Toxin-The Most Toxic Trichothecene Mycotoxin: Metabolism, Toxicity, and Decontamination Strategies. Molecules 2021, 26, 6868. [Google Scholar] [CrossRef]
 - Jiang, T.; Qi, X.; Lin, R.; Jiang, J.; Wen, J.; Deng, Y. T-2 toxin and deoxynivalenol (DON) exert distinct effects on stress granule formation depending on altered activity of SIRT1. Ecotoxicol. Environ. Saf. 2023, 259, 115028. [Google Scholar] [CrossRef] [PubMed]
 - Fernández-Blanco, C.; Elmo, L.; Waldner, T.; Ruiz, M.-J. Cytotoxic effects induced by patulin, deoxynivalenol and toxin T2 individually and in combination in hepatic cells (HepG2). Food Chem. Toxicol. 2018, 120, 12–23. [Google Scholar] [CrossRef]
 - Li, J.; Wang, Y.; Deng, Y.; Wang, X.; Wu, W.; Nepovimova, E.; Wu, Q.; Kuca, K. Toxic mechanisms of the trichothecenes T-2 toxin and deoxynivalenol on protein synthesis. Food Chem. Toxicol. 2022, 164, 113044. [Google Scholar] [CrossRef]
 - Shi, Y.; Shao, X.; Sun, M.; Ma, J.; Li, B.; Zou, N.; Li, F. MiR-140 is involved in T-2 toxin-induced matrix degradation of articular cartilage. Toxicon 2023, 222, 106987. [Google Scholar] [CrossRef]
 - Zhou, X.; Yang, H.; Guan, F.; Xue, S.; Song, D.; Chen, J.; Wang, Z. T-2 Toxin Alters the Levels of Collagen II and Its Regulatory Enzymes MMPs/TIMP-1 in a Low-Selenium Rat Model of Kashin-Beck Disease. Biol. Trace Elem. Res. 2016, 169, 237–246. [Google Scholar] [CrossRef] [PubMed]
 - Yu, F.X.; Zhao, B.; Guan, K.L. Hippo Pathway in Organ Size Control, Tissue Homeostasis, and Cancer. Cell 2015, 163, 811–828. [Google Scholar] [CrossRef] [PubMed]
 - Gong, Y.; Li, S.-J.; Liu, R.; Zhan, J.-F.; Tan, C.; Fang, Y.-F.; Chen, Y.; Yu, B. Inhibition of YAP with siRNA prevents cartilage degradation and ameliorates osteoarthritis development. J. Mol. Med. 2019, 97, 103–114. [Google Scholar] [CrossRef] [PubMed]
 - Zhang, Q.; Fang, X.; Zhao, W.; Liang, Q. The transcriptional coactivator YAP1 is overexpressed in osteoarthritis and promotes its progression by interacting with Beclin-1. Gene 2019, 689, 210–219. [Google Scholar] [CrossRef]
 - Yang, B.; Sun, H.; Song, F.; Yu, M.; Wu, Y.; Wang, J. YAP1 negatively regulates chondrocyte differentiation partly by activating the β-catenin signaling pathway. Int. J. Biochem. Cell Biol. 2017, 87, 104–113. [Google Scholar] [CrossRef]
 - Roelofs, A.J.; Zupan, J.; Riemen, A.H.K.; Kania, K.; Ansboro, S.; White, N.; Clark, S.M.; De Bari, C. Joint morphogenetic cells in the adult mammalian synovium. Nat. Commun. 2017, 8, 15040. [Google Scholar] [CrossRef]
 - Yu, F.-f.; Zuo, J.; Fu, X.; Gao, M.-h.; Sun, L.; Yu, S.-y.; Li, Z.; Zhou, G.-y.; Ba, Y. Role of the hippo signaling pathway in the extracellular matrix degradation of chondrocytes induced by fluoride exposure. Ecotoxicol. Environ. Saf. 2021, 225, 112796. [Google Scholar] [CrossRef]
 - Li, H.-N.; Jin, B.-M.; Hua, Z.; Le-Le, L.; Meng-Yuan, L.; Xiu-Juan, Z.; Xu-Ying, L.; Wang, K.-w. YAP plays a protective role in T-2 toxin-induced inhibition of chondrocyte proliferation and matrix degradation. Toxicon 2022, 215, 49–56. [Google Scholar] [CrossRef]
 - Bi, W.; Deng, J.M.; Zhang, Z.; Behringer, R.R.; de Crombrugghe, B. Sox9 is required for cartilage formation. Nat. Genet. 1999, 22, 85–89. [Google Scholar] [CrossRef]
 - de Crombrugghe, B.; Lefebvre, V.; Nakashima, K. Regulatory mechanisms in the pathways of cartilage and bone formation. Curr. Opin. Cell Biol. 2001, 13, 721–727. [Google Scholar] [CrossRef]
 - Akiyama, H.; Chaboissier, M.C.; Martin, J.F.; Schedl, A.; de Crombrugghe, B. The transcription factor Sox9 has essential roles in successive steps of the chondrocyte differentiation pathway and is required for expression of Sox5 and Sox6. Genes Dev. 2002, 16, 2813–2828. [Google Scholar] [CrossRef] [PubMed]
 - Liu, Y.; Zhuo, S.; Zhou, Y.; Ma, L.; Sun, Z.; Wu, X.; Wang, X.W.; Gao, B.; Yang, Y. Yap-Sox9 signaling determines hepatocyte plasticity and lineage-specific hepatocarcinogenesis. J. Hepatol. 2022, 76, 652–664. [Google Scholar] [CrossRef] [PubMed]
 - Song, S.; Ajani, J.A.; Honjo, S.; Maru, D.M.; Chen, Q.; Scott, A.W.; Heallen, T.R.; Xiao, L.; Hofstetter, W.L.; Weston, B.; et al. Hippo coactivator YAP1 upregulates SOX9 and endows esophageal cancer cells with stem-like properties. Cancer Res. 2014, 74, 4170–4182. [Google Scholar] [CrossRef] [PubMed]
 - Yue, J.; Yang, M.; Yi, S.; Dong, B.; Li, W.; Yang, Z.; Lu, J.; Zhang, R.; Yong, J. Chondroitin sulfate and/or glucosamine hydrochloride for Kashin-Beck disease: A cluster-randomized, placebo-controlled study. Osteoarthr. Cartil. 2012, 20, 622–629. [Google Scholar] [CrossRef]
 - Clegg, D.O.; Reda, D.J.; Harris, C.L.; Klein, M.A.; O’Dell, J.R.; Hooper, M.M.; Bradley, J.D.; Bingham, C.O., 3rd; Weisman, M.H.; Jackson, C.G.; et al. Glucosamine, chondroitin sulfate, and the two in combination for painful knee osteoarthritis. N. Engl. J. Med. 2006, 354, 795–808. [Google Scholar] [CrossRef] [PubMed]
 - Zhang, W.; Xu, R.; Chen, J.; Xiong, H.; Wang, Y.; Pang, B.; Du, G.; Kang, Z. Advances and challenges in biotechnological production of chondroitin sulfate and its oligosaccharides. Int. J. Biol. Macromol. 2023, 253, 126551. [Google Scholar] [CrossRef]
 - Stellavato, A.; Tirino, V.; de Novellis, F.; Della Vecchia, A.; Cinquegrani, F.; De Rosa, M.; Papaccio, G.; Schiraldi, C. Biotechnological Chondroitin a Novel Glycosamminoglycan With Remarkable Biological Function on Human Primary Chondrocytes. J. Cell Biochem. 2016, 117, 2158–2169. [Google Scholar] [CrossRef]
 - Vassallo, V.; Tsianaka, A.; Alessio, N.; Grübel, J.; Cammarota, M.; Tovar, G.E.M.; Southan, A.; Schiraldi, C. Evaluation of novel biomaterials for cartilage regeneration based on gelatin methacryloyl interpenetrated with extractive chondroitin sulfate or unsulfated biotechnological chondroitin. J. Biomed. Mater. Res. A 2022, 110, 1210–1223. [Google Scholar] [CrossRef]
 - Goldring, M.B.; Birkhead, J.R.; Suen, L.F.; Yamin, R.; Mizuno, S.; Glowacki, J.; Arbiser, J.L.; Apperley, J.F. Interleukin-1 beta-modulated gene expression in immortalized human chondrocytes. J. Clin. Investig. 1994, 94, 2307–2316. [Google Scholar] [CrossRef]
 - Yang, S.L.; Harnish, E.; Leeuw, T.; Dietz, U.; Batchelder, E.; Wright, P.S.; Peppard, J.; August, P.; Volle-Challier, C.; Bono, F.; et al. Compound screening platform using human induced pluripotent stem cells to identify small molecules that promote chondrogenesis. Protein Cell 2012, 3, 934–942. [Google Scholar] [CrossRef]
 - Oldershaw, R.A.; Baxter, M.A.; Lowe, E.T.; Bates, N.; Grady, L.M.; Soncin, F.; Brison, D.R.; Hardingham, T.E.; Kimber, S.J. Directed differentiation of human embryonic stem cells toward chondrocytes. Nat. Biotechnol. 2010, 28, 1187–1194. [Google Scholar] [CrossRef] [PubMed]
 





| Gene | Forward Primer | Reverse Primer | 
|---|---|---|
| ACAN | ACGAAGACGGCTTCCACCAG | TCGGATGCCATACGTCCTCA | 
| COL2A1 | AGACTGGCGAGACTTGCGTCTA | ATCTGGACGTTGGCAGTGTTG | 
| SOX9 | GGAGATGAAATCTGTTCTGGGAATG | TTGAAGGTTAACTGCTGGTGTTCTG | 
| Nanog | CCTGTGATTTGTGGGCCTGA | CTCTGCAGAAGTGGGTTGTTTG | 
| OCT4 | GTGCCGTGAAGCTGGAGAA | TGGTCGTTTGGCTGAATACCTT | 
| MMP13 | TCCCAGGAATTGGTGATAAAGTAGA | GCATGACGCGAACAATACGG | 
| MST1 | GTGCTACACGATGGACCCAA | CACCCTCTTGCCACACTTCT | 
| MST2 | CACGATGTTGGAATCCGACTTG | GTCTTTGTACTTGTGGTGAGGTTG | 
| LAST1 | CTCCACCACCTCTCAACACTT | CTGCCAACAGGAACAGAACTAATG | 
| LAST2 | CTCCGCAAAGGGTACACTCA | TCTGTGGGAGTAGGTGCCAA | 
| YAP | GTGGATGAGATGGATACAGGTGAT | CAGGAATGGCTTCAAGGTAGTCT | 
| GAPDH | GCACCGTCAAGGCTGAGAAC | TGGTGAAGACGCCAGTGGA | 
Disclaimer/Publisher’s Note: The statements, opinions and data contained in all publications are solely those of the individual author(s) and contributor(s) and not of MDPI and/or the editor(s). MDPI and/or the editor(s) disclaim responsibility for any injury to people or property resulting from any ideas, methods, instructions or products referred to in the content.  | 
© 2024 by the authors. Licensee MDPI, Basel, Switzerland. This article is an open access article distributed under the terms and conditions of the Creative Commons Attribution (CC BY) license (https://creativecommons.org/licenses/by/4.0/).
Share and Cite
Liu, L.; Liu, H.; Meng, P.; Zhang, Y.; Zhang, F.; Jia, Y.; Cheng, B.; Lammi, M.J.; Zhang, F.; Guo, X. Involvement of Yes-Associated Protein 1 Activation in the Matrix Degradation of Human-Induced-Pluripotent-Stem-Cell-Derived Chondrocytes Induced by T-2 Toxin and Deoxynivalenol Alone and in Combination. Int. J. Mol. Sci. 2024, 25, 878. https://doi.org/10.3390/ijms25020878
Liu L, Liu H, Meng P, Zhang Y, Zhang F, Jia Y, Cheng B, Lammi MJ, Zhang F, Guo X. Involvement of Yes-Associated Protein 1 Activation in the Matrix Degradation of Human-Induced-Pluripotent-Stem-Cell-Derived Chondrocytes Induced by T-2 Toxin and Deoxynivalenol Alone and in Combination. International Journal of Molecular Sciences. 2024; 25(2):878. https://doi.org/10.3390/ijms25020878
Chicago/Turabian StyleLiu, Li, Huan Liu, Peilin Meng, Yanan Zhang, Feng’e Zhang, Yumeng Jia, Bolun Cheng, Mikko J. Lammi, Feng Zhang, and Xiong Guo. 2024. "Involvement of Yes-Associated Protein 1 Activation in the Matrix Degradation of Human-Induced-Pluripotent-Stem-Cell-Derived Chondrocytes Induced by T-2 Toxin and Deoxynivalenol Alone and in Combination" International Journal of Molecular Sciences 25, no. 2: 878. https://doi.org/10.3390/ijms25020878
APA StyleLiu, L., Liu, H., Meng, P., Zhang, Y., Zhang, F., Jia, Y., Cheng, B., Lammi, M. J., Zhang, F., & Guo, X. (2024). Involvement of Yes-Associated Protein 1 Activation in the Matrix Degradation of Human-Induced-Pluripotent-Stem-Cell-Derived Chondrocytes Induced by T-2 Toxin and Deoxynivalenol Alone and in Combination. International Journal of Molecular Sciences, 25(2), 878. https://doi.org/10.3390/ijms25020878
        
