Novel Insights into the Circadian Rhythms Based on Long Noncoding and Circular RNA Profiling
Abstract
1. Introduction
2. Results
2.1. Circadian lncRNA/circRNA Profiling in the Hypothalamus
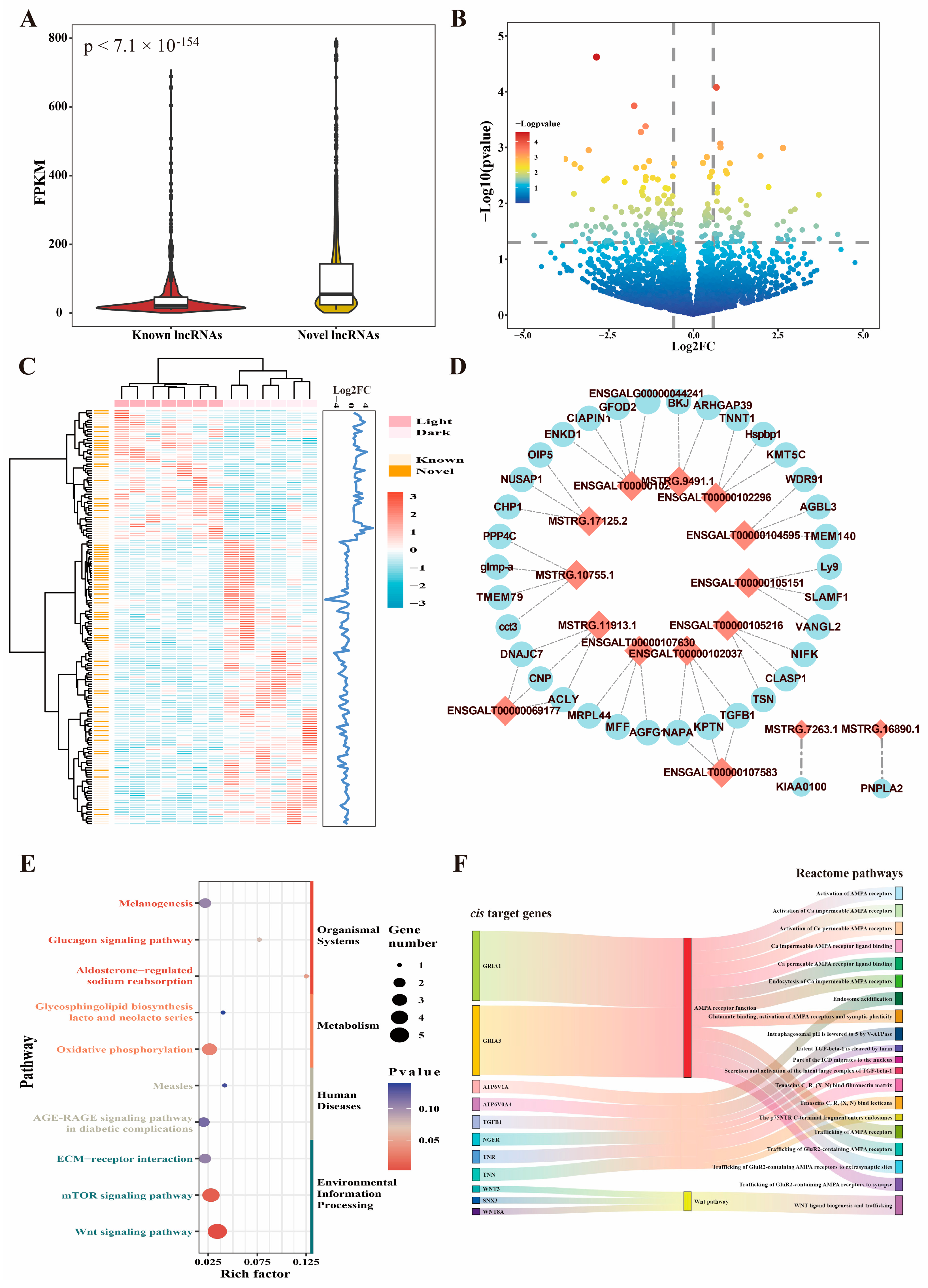
2.2. Identification of Candidate lncRNAs Affecting Circadian Rhythm
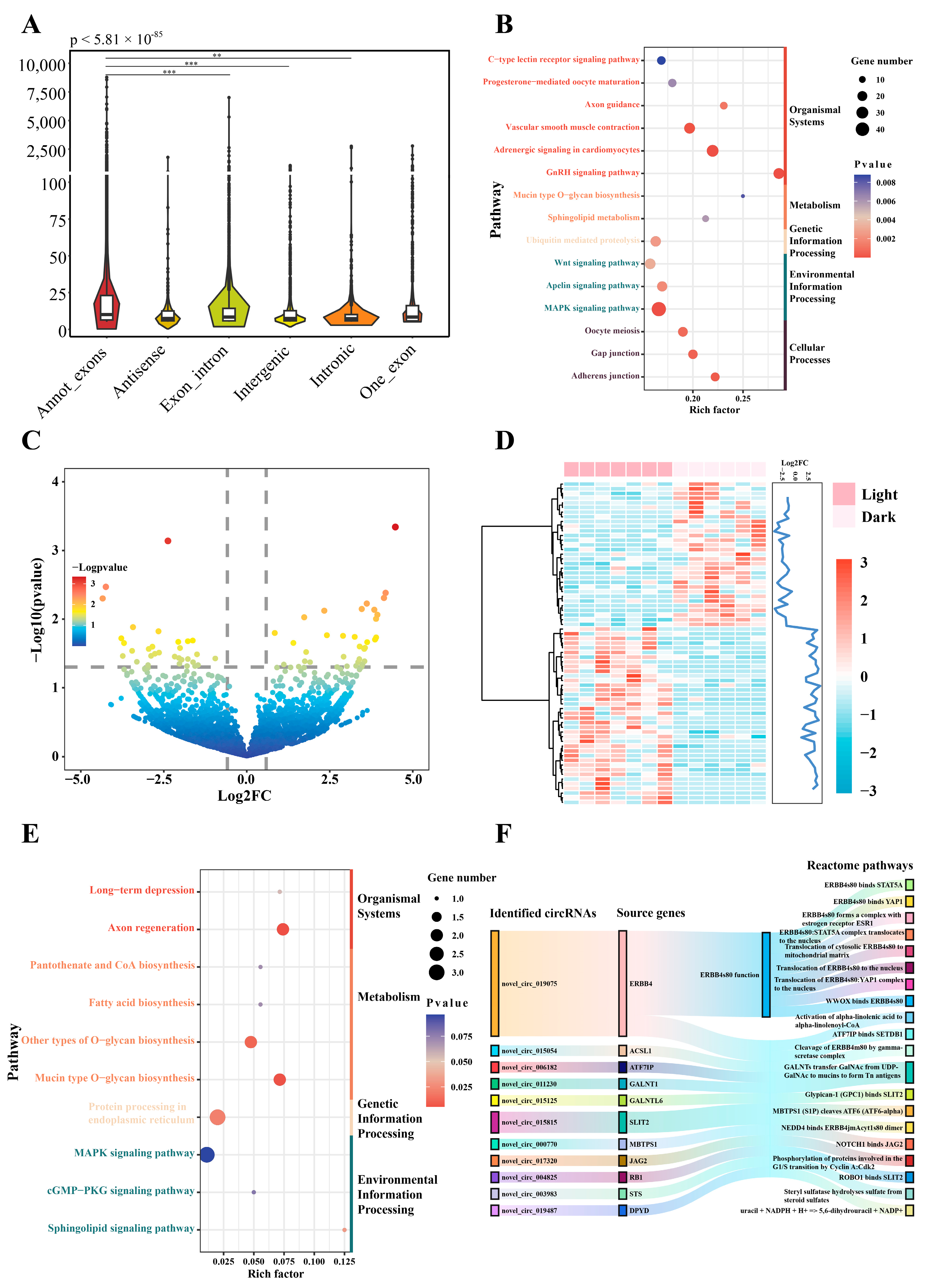
2.3. Identification of Candidate CircRNAs Affecting Circadian Rhythm
2.4. Screening for Potential Gene Sets Related to Circadian Rhythm
2.5. Circadian Expression and Trend Analysis for Candidate lncRNA/circRNA
2.6. Construction of a Potential lncRNA/circRNA–mRNA Network
2.7. Validation of Candidate lncRNAs/circRNAs and mRNAs
3. Discussion
4. Materials and Methods
4.1. Animals
4.2. Sample Collection
4.3. Total RNA Isolation and Quality Control
4.4. Library Preparation and Sequencing of Noncoding RNAs
4.5. Quality Control, rRNA Mapping and Removal, and Genome Alignment
4.6. Prediction and Quantification of Novel lncRNAs
4.7. Identification and Quantification of circRNAs
4.8. Weighted Gene Co-Expression Network Analysis
4.9. Detection of Differentially Expressed Genes/Noncoding RNAs
4.10. Prediction of Periodicity of lncRNAs, circRNAs, and mRNAs
4.11. Gene Trend Analysis for lncRNAs, circRNAs, and mRNAs
4.12. Construction of the ceRNA Network for lncRNAs/circRNA–mRNAs Pairs
4.13. Functional Enrichment Analysis
4.14. Validation of Candidate lncRNAs, circRNAs, and mRNAs
4.15. Statistical Analysis
5. Conclusions
Supplementary Materials
Author Contributions
Funding
Institutional Review Board Statement
Informed Consent Statement
Data Availability Statement
Acknowledgments
Conflicts of Interest
References
- Thresher, R.J.; Vitaterna, M.H.; Miyamoto, Y.; Kazantsev, A.; Hsu, D.S.; Petit, C.; Selby, C.P.; Dawut, L.; Smithies, O.; Takahashi, J.S.; et al. Role of mouse cryptochrome blue-light photoreceptor in circadian photoresponses. Science 1998, 282, 1490–1494. [Google Scholar] [CrossRef] [PubMed]
- Reppert, S.M.; Weaver, D.R. Coordination of circadian timing in mammals. Nature 2002, 418, 935–941. [Google Scholar] [CrossRef] [PubMed]
- Golombek, D.A.; Rosenstein, R.E. Physiology of circadian entrainment. Physiol. Rev. 2010, 90, 1063–1102. [Google Scholar] [CrossRef]
- Schmal, C.; Herzel, H.; Myung, J. Clocks in the Wild: Entrainment to Natural Light. Front. Physiol. 2020, 11, 272. [Google Scholar] [CrossRef] [PubMed]
- He, X.; Di, R.; Guo, X.; Cao, X.; Zhou, M.; Li, X.; Xia, Q.; Wang, X.; Zhang, J.; Zhang, X.; et al. Transcriptomic Changes of Photoperiodic Response in the Hypothalamus Were Identified in Ovariectomized and Estradiol-Treated Sheep. Front. Mol. Biosci. 2022, 9, 848144. [Google Scholar] [CrossRef]
- Jiang, N.; Wang, Z.; Cao, J.; Dong, Y.; Chen, Y. Effect of monochromatic light on circadian rhythmic expression of clock genes in the hypothalamus of chick. J. Photochem. Photobiol. B 2017, 173, 476–484. [Google Scholar] [CrossRef] [PubMed]
- Zhang, Y.; Li, Y.; Yuan, Y.; Wang, J.; Zhang, S.; Zhu, R.; Wang, Y.; Wu, Y.; Liao, X.; Mi, J. Reducing light exposure enhances the circadian rhythm of the biological clock through interactions with the gut microbiota. Sci. Total Environ. 2023, 858, 160041. [Google Scholar] [CrossRef] [PubMed]
- Lincoln, G.; Messager, S.; Andersson, H.; Hazlerigg, D. Temporal expression of seven clock genes in the suprachiasmatic nucleus and the pars tuberalis of the sheep: Evidence for an internal coincidence timer. Proc. Natl. Acad. Sci. USA 2002, 99, 13890–13895. [Google Scholar] [CrossRef]
- Vance, K.W.; Ponting, C.P. Transcriptional regulatory functions of nuclear long noncoding RNAs. Trends Genet. 2014, 30, 348–355. [Google Scholar] [CrossRef]
- Zhang, R.; Lahens, N.F.; Ballance, H.I.; Hughes, M.E.; Hogenesch, J.B. A circadian gene expression atlas in mammals: Implications for biology and medicine. Proc. Natl. Acad. Sci. USA 2014, 111, 16219–16224. [Google Scholar] [CrossRef]
- Mishra, S.K.; Liu, T.; Wang, H. Identification of Rhythmically Expressed LncRNAs in the Zebrafish Pineal Gland and Testis. Int. J. Mol. Sci. 2021, 22, 7810. [Google Scholar] [CrossRef] [PubMed]
- Si, Y.; Chen, J.; Shen, Y.; Kubra, S.; Mei, B.; Qin, Z.S.; Pan, B.; Meng, B. Circadian rhythm sleep disorders and time-of-day-dependent memory deficiency in Presenilin1/2 conditional knockout mice with long noncoding RNA expression profiling changes. Sleep. Med. 2023, 103, 146–158. [Google Scholar] [CrossRef] [PubMed]
- Zheng, Y.; Jiang, H.; Wang, H.Q.; Guo, H.X.; Han, D.X.; Huang, Y.J.; Gao, Y.; Yuan, B.; Zhang, J.B. Identifying daily changes in circRNAs and circRNA-associated-ceRNA networks in the rat pineal gland. Int. J. Med. Sci. 2021, 18, 1225–1239. [Google Scholar] [CrossRef] [PubMed]
- Rybak-Wolf, A.; Stottmeister, C.; Glažar, P.; Jens, M.; Pino, N.; Giusti, S.; Hanan, M.; Behm, M.; Bartok, O.; Ashwal-Fluss, R.; et al. Circular RNAs in the Mammalian Brain Are Highly Abundant, Conserved, and Dynamically Expressed. Mol. Cell 2015, 58, 870–885. [Google Scholar] [CrossRef] [PubMed]
- Hanan, M.; Soreq, H.; Kadener, S. CircRNAs in the brain. RNA Biol. 2017, 14, 1028–1034. [Google Scholar] [CrossRef] [PubMed]
- Dube, U.; Del-Aguila, J.L.; Li, Z.; Budde, J.P.; Jiang, S.; Hsu, S.; Ibanez, L.; Fernandez, M.V.; Farias, F.; Norton, J.; et al. An atlas of cortical circular RNA expression in Alzheimer disease brains demonstrates clinical and pathological associations. Nat. Neurosci. 2019, 22, 1903–1912. [Google Scholar] [CrossRef] [PubMed]
- Menet, J.S.; Rosbash, M. When brain clocks lose track of time: Cause or consequence of neuropsychiatric disorders. Curr. Opin. Neurobiol. 2011, 21, 849–857. [Google Scholar] [CrossRef] [PubMed][Green Version]
- Nassan, M.; Videnovic, A. Circadian rhythms in neurodegenerative disorders. Nat. Rev. Neurol. 2022, 18, 7–24. [Google Scholar] [CrossRef]
- Leng, Y.; Musiek, E.S.; Hu, K.; Cappuccio, F.P.; Yaffe, K. Association between circadian rhythms and neurodegenerative diseases. Lancet Neurol. 2019, 18, 307–318. [Google Scholar] [CrossRef]
- Zheng, Y.; Wang, H.Q.; Guo, H.X.; Xie, H.L.; Zhang, W.D.; Han, D.X.; Jiang, H.; Yuan, B.; Zhang, J.B. CircRNA-WNK2 Acts as a ceRNA for miR-328a-3p to Promote AANAT Expression in the Male Rat Pineal Gland. Endocrinology 2022, 163, bqab255. [Google Scholar] [CrossRef]
- Ivanov, A.; Mattei, D.; Radscheit, K.; Compagnion, A.C.; Pett, J.P.; Herzel, H.; Paolicelli, R.C.; Piwecka, M.; Meyer, U.; Beule, D. Analyses of circRNA Expression throughout the Light-Dark Cycle Reveal a Strong Regulation of Cdr1as, Associated with Light Entrainment in the SCN. Int. J. Mol. Sci. 2022, 23, 12347. [Google Scholar] [CrossRef]
- Zhao, D.; Dong, Y.; Duan, M.; He, D.; Xie, Q.; Peng, W.; Cui, W.; Jiang, J.; Cheng, Y.; Zhang, H.; et al. Circadian gene ARNTL initiates circGUCY1A2 transcription to suppress non-small cell lung cancer progression via miR-200c-3p/PTEN signaling. J. Exp. Clin. Cancer Res. 2023, 42, 229. [Google Scholar] [CrossRef] [PubMed]
- Mosig, R.A.; Kojima, S. Timing without coding: How do long non-coding RNAs regulate circadian rhythms? Semin. Cell Dev. Biol. 2022, 126, 79–86. [Google Scholar] [CrossRef] [PubMed]
- Bhadra, U.; Patra, P.; Pal-Bhadra, M. Cardinal Epigenetic Role of non-coding Regulatory RNAs in Circadian Rhythm. Mol. Neurobiol. 2018, 55, 3564–3576. [Google Scholar] [CrossRef] [PubMed]
- Hanlon, C.; Ramachandran, R.; Zuidhof, M.J.; Bédécarrats, G.Y. Should I Lay or Should I Grow: Photoperiodic Versus Metabolic Cues in Chickens. Front. Physiol. 2020, 11, 707. [Google Scholar] [CrossRef]
- Gwinner, E.; Hau, M.; Heigl, S. Melatonin: Generation and modulation of avian circadian rhythms. Brain Res. Bull. 1997, 44, 439–444. [Google Scholar] [CrossRef]
- Korf, H.W. The pineal organ as a component of the biological clock. Phylogenetic and ontogenetic considerations. Ann. N. Y. Acad. Sci. 1994, 719, 13–42. [Google Scholar] [CrossRef]
- Turkowska, E.; Majewski, P.M.; Rai, S.; Skwarlo-Sonta, K. Pineal oscillator functioning in the chicken--effect of photoperiod and melatonin. Chronobiol. Int. 2014, 31, 134–143. [Google Scholar] [CrossRef]
- Liu, L.; Wang, Z.; Cao, J.; Dong, Y.; Chen, Y. Effect of melatonin on monochromatic light-induced changes in clock gene circadian expression in the chick liver. J. Photochem. Photobiol. B 2019, 197, 111537. [Google Scholar] [CrossRef]
- Lago-Sampedro, A.; Ho-Plagaro, A.; Garcia-Serrano, S.; Santiago-Fernandez, C.; Rodríguez-Díaz, C.; Lopez-Gómez, C.; Martín-Reyes, F.; Ruiz-Aldea, G.; Alcaín-Martínez, G.; Gonzalo, M.; et al. Oleic acid restores the rhythmicity of the disrupted circadian rhythm found in gastrointestinal explants from patients with morbid obesity. Clin. Nutr. 2021, 40, 4324–4333. [Google Scholar] [CrossRef]
- Sánchez, D.I.; González-Fernández, B.; Crespo, I.; San-Miguel, B.; Álvarez, M.; González-Gallego, J.; Tuñón, M.J. Melatonin modulates dysregulated circadian clocks in mice with diethylnitrosamine-induced hepatocellular carcinoma. J. Pineal Res. 2018, 65, e12506. [Google Scholar] [CrossRef] [PubMed]
- Yang, Y.; Han, W.; Zhang, A.; Zhao, M.; Cong, W.; Jia, Y.; Wang, D.; Zhao, R. Chronic corticosterone disrupts the circadian rhythm of CRH expression and m(6)A RNA methylation in the chicken hypothalamus. J. Anim. Sci. Biotechnol. 2022, 13, 29. [Google Scholar] [CrossRef]
- Langfelder, P.; Horvath, S. WGCNA: An R package for weighted correlation network analysis. BMC Bioinf. 2008, 9, 559. [Google Scholar] [CrossRef]
- Karaganis, S.P.; Bartell, P.A.; Shende, V.R.; Moore, A.F.; Cassone, V.M. Modulation of metabolic and clock gene mRNA rhythms by pineal and retinal circadian oscillators. Gen. Comp. Endocrinol. 2009, 161, 179–192. [Google Scholar] [CrossRef] [PubMed]
- Barna, J.; Csermely, P.; Vellai, T. Roles of heat shock factor 1 beyond the heat shock response. Cell Mol. Life Sci. 2018, 75, 2897–2916. [Google Scholar] [CrossRef]
- Reinke, H.; Saini, C.; Fleury-Olela, F.; Dibner, C.; Benjamin, I.J.; Schibler, U. Differential display of DNA-binding proteins reveals heat-shock factor 1 as a circadian transcription factor. Genes. Dev. 2008, 22, 331–345. [Google Scholar] [CrossRef]
- Hatori, M.; Hirota, T.; Iitsuka, M.; Kurabayashi, N.; Haraguchi, S.; Kokame, K.; Sato, R.; Nakai, A.; Miyata, T.; Tsutsui, K.; et al. Light-dependent and circadian clock-regulated activation of sterol regulatory element-binding protein, X-box-binding protein 1, and heat shock factor pathways. Proc. Natl. Acad. Sci. USA 2011, 108, 4864–4869. [Google Scholar] [CrossRef]
- Navigatore-Fonzo, L.S.; Delgado, S.M.; Golini, R.S.; Anzulovich, A.C. Circadian rhythms of locomotor activity and hippocampal clock genes expression are dampened in vitamin A-deficient rats. Nutr. Res. 2014, 34, 326–335. [Google Scholar] [CrossRef]
- Guo, X.; Wang, H.; Xu, J.; Hua, H. Impacts of vitamin A deficiency on biological rhythms: Insights from the literature. Front. Nutr. 2022, 9, 886244. [Google Scholar] [CrossRef]
- Isobe, Y.; Hida, H.; Nishino, H. Circadian rhythm of metabolic oscillation in suprachiasmatic nucleus depends on the mitochondrial oxidation state, reflected by cytochrome C oxidase and lactate dehydrogenase. J. Neurosci. Res. 2011, 89, 929–935. [Google Scholar] [CrossRef]
- Vollmers, C.; Schmitz, R.J.; Nathanson, J.; Yeo, G.; Ecker, J.R.; Panda, S. Circadian oscillations of protein-coding and regulatory RNAs in a highly dynamic mammalian liver epigenome. Cell Metab. 2012, 16, 833–845. [Google Scholar] [CrossRef]
- Fan, Z.; Zhao, M.; Joshi, P.D.; Li, P.; Zhang, Y.; Guo, W.; Xu, Y.; Wang, H.; Zhao, Z.; Yan, J. A class of circadian long non-coding RNAs mark enhancers modulating long-range circadian gene regulation. Nucleic Acids Res. 2017, 45, 5720–5738. [Google Scholar] [CrossRef]
- Xue, Z.; Ye, Q.; Anson, S.R.; Yang, J.; Xiao, G.; Kowbel, D.; Glass, N.L.; Crosthwaite, S.K.; Liu, Y. Transcriptional interference by antisense RNA is required for circadian clock function. Nature 2014, 514, 650–653. [Google Scholar] [CrossRef]
- Sun, L.; Ma, J.; Chen, J.; Pan, Z.; Li, L. Bioinformatics-Guided Analysis Uncovers AOX1 as an Osteogenic Differentiation-Relevant Gene of Human Mesenchymal Stem Cells. Front. Mol. Biosci. 2022, 9, 800288. [Google Scholar] [CrossRef]
- Zhang, J.; Duan, Z.; Wang, X.; Li, F.; Chen, J.; Lai, X.; Qu, L.; Sun, C.; Xu, G. Screening and validation of candidate genes involved in the regulation of egg yolk deposition in chicken. Poult. Sci. 2021, 100, 101077. [Google Scholar] [CrossRef]
- Iiams, S.E.; Lugena, A.B.; Zhang, Y.; Hayden, A.N.; Merlin, C. Photoperiodic and clock regulation of the vitamin A pathway in the brain mediates seasonal responsiveness in the monarch butterfly. Proc. Natl. Acad. Sci. USA 2019, 116, 25214–25221. [Google Scholar] [CrossRef]
- Yoshida, Y.; Matsunaga, N.; Nakao, T.; Hamamura, K.; Kondo, H.; Ide, T.; Tsutsui, H.; Tsuruta, A.; Kurogi, M.; Nakaya, M.; et al. Alteration of circadian machinery in monocytes underlies chronic kidney disease-associated cardiac inflammation and fibrosis. Nat. Commun. 2021, 12, 2783. [Google Scholar] [CrossRef]
- Amano, T.; Fukami, T.; Ogiso, T.; Hirose, D.; Jones, J.P.; Taniguchi, T.; Nakajima, M. Identification of enzymes responsible for dantrolene metabolism in the human liver: A clue to uncover the cause of liver injury. Biochem. Pharmacol. 2018, 151, 69–78. [Google Scholar] [CrossRef]
- Zalutskaya, Z.; Lapina, T.; Ermilova, E. The Chlamydomonas reinhardtii alternative oxidase 1 is regulated by heat stress. Plant Physiol. Biochem. 2015, 97, 229–234. [Google Scholar] [CrossRef]
- Vallée, A.; Lecarpentier, Y.; Guillevin, R.; Vallée, J.N. The influence of circadian rhythms and aerobic glycolysis in autism spectrum disorder. Transl. Psychiatry 2020, 10, 400. [Google Scholar] [CrossRef]
- Chun, S.K.; Fortin, B.M.; Fellows, R.C.; Habowski, A.N.; Verlande, A.; Song, W.A.; Mahieu, A.L.; Lefebvre, A.; Sterrenberg, J.N.; Velez, L.M.; et al. Disruption of the circadian clock drives Apc loss of heterozygosity to accelerate colorectal cancer. Sci. Adv. 2022, 8, eabo2389. [Google Scholar] [CrossRef]
- Song, X.; Ma, T.; Hu, H.; Zhao, M.; Bai, H.; Wang, X.; Liu, L.; Li, T.; Sheng, X.; Xu, X.; et al. Chronic Circadian Rhythm Disturbance Accelerates Knee Cartilage Degeneration in Rats Accompanied by the Activation of the Canonical Wnt/β-Catenin Signaling Pathway. Front. Pharmacol. 2021, 12, 760988. [Google Scholar] [CrossRef]
- Ivanov, A.; Memczak, S.; Wyler, E.; Torti, F.; Porath, H.T.; Orejuela, M.R.; Piechotta, M.; Levanon, E.Y.; Landthaler, M.; Dieterich, C.; et al. Analysis of intron sequences reveals hallmarks of circular RNA biogenesis in animals. Cell Rep. 2015, 10, 170–177. [Google Scholar] [CrossRef]
- Memczak, S.; Jens, M.; Elefsinioti, A.; Torti, F.; Krueger, J.; Rybak, A.; Maier, L.; Mackowiak, S.D.; Gregersen, L.H.; Munschauer, M.; et al. Circular RNAs are a large class of animal RNAs with regulatory potency. Nature 2013, 495, 333–338. [Google Scholar] [CrossRef]
- You, X.; Vlatkovic, I.; Babic, A.; Will, T.; Epstein, I.; Tushev, G.; Akbalik, G.; Wang, M.; Glock, C.; Quedenau, C.; et al. Neural circular RNAs are derived from synaptic genes and regulated by development and plasticity. Nat. Neurosci. 2015, 18, 603–610. [Google Scholar] [CrossRef]
- Guo, H.X.; Zheng, Y.; Zhao, G.K.; Wang, H.Q.; Yu, S.; Gao, F.; Zhang, J.B.; Zhang, Y.H.; Yuan, B. Circ-ERC2 Is Involved in Melatonin Synthesis by Regulating the miR-125a-5p/MAT2A Axis. Int. J. Mol. Sci. 2022, 23, 15477. [Google Scholar] [CrossRef]
- McGlincy, N.J.; Valomon, A.; Chesham, J.E.; Maywood, E.S.; Hastings, M.H.; Ule, J. Regulation of alternative splicing by the circadian clock and food related cues. Genome Biol. 2012, 13, R54. [Google Scholar] [CrossRef]
- Dudek, M.; Gossan, N.; Yang, N.; Im, H.J.; Ruckshanthi, J.P.; Yoshitane, H.; Li, X.; Jin, D.; Wang, P.; Boudiffa, M.; et al. The chondrocyte clock gene Bmal1 controls cartilage homeostasis and integrity. J. Clin. Investig. 2016, 126, 365–376. [Google Scholar] [CrossRef]
- Okazaki, H.; Matsunaga, N.; Fujioka, T.; Okazaki, F.; Akagawa, Y.; Tsurudome, Y.; Ono, M.; Kuwano, M.; Koyanagi, S.; Ohdo, S. Circadian regulation of mTOR by the ubiquitin pathway in renal cell carcinoma. Cancer Res. 2014, 74, 543–551. [Google Scholar] [CrossRef]
- Chen, S.; Zhou, Y.; Chen, Y.; Gu, J. fastp: An ultra-fast all-in-one FASTQ preprocessor. Bioinformatics 2018, 34, i884–i890. [Google Scholar] [CrossRef]
- Kim, D.; Paggi, J.M.; Park, C.; Bennett, C.; Salzberg, S.L. Graph-based genome alignment and genotyping with HISAT2 and HISAT-genotype. Nat. Biotechnol. 2019, 37, 907–915. [Google Scholar] [CrossRef]
- Danecek, P.; Bonfield, J.K.; Liddle, J.; Marshall, J.; Ohan, V.; Pollard, M.O.; Whitwham, A.; Keane, T.; McCarthy, S.A.; Davies, R.M.; et al. Twelve years of SAMtools and BCFtools. GigaScience 2021, 10, giab008. [Google Scholar] [CrossRef]
- Shumate, A.; Wong, B.; Pertea, G.; Pertea, M. Improved transcriptome assembly using a hybrid of long and short reads with StringTie. PLoS Comput. Biol. 2022, 18, e1009730. [Google Scholar] [CrossRef]
- Sun, L.; Luo, H.; Bu, D.; Zhao, G.; Yu, K.; Zhang, C.; Liu, Y.; Chen, R.; Zhao, Y. Utilizing sequence intrinsic composition to classify protein-coding and long non-coding transcripts. Nucleic Acids Res. 2013, 41, e166. [Google Scholar] [CrossRef]
- Kang, Y.J.; Yang, D.C.; Kong, L.; Hou, M.; Meng, Y.Q.; Wei, L.; Gao, G. CPC2: A fast and accurate coding potential calculator based on sequence intrinsic features. Nucleic Acids Res. 2017, 45, W12–W16. [Google Scholar] [CrossRef]
- Wucher, V.; Legeai, F.; Hédan, B.; Rizk, G.; Lagoutte, L.; Leeb, T.; Jagannathan, V.; Cadieu, E.; David, A.; Lohi, H.; et al. FEELnc: A tool for long non-coding RNA annotation and its application to the dog transcriptome. Nucleic Acids Res. 2017, 45, e57. [Google Scholar] [CrossRef]
- Zhou, C.; Cheng, X.; Meng, F.; Wang, Y.; Luo, W.; Zheng, E.; Cai, G.; Wu, Z.; Li, Z.; Hong, L. Identification and characterization of circRNAs in peri-implantation endometrium between Yorkshire and Erhualian pigs. BMC Genom. 2023, 24, 412. [Google Scholar] [CrossRef]
- Zhang, J.; Chen, S.; Yang, J.; Zhao, F. Accurate quantification of circular RNAs identifies extensive circular isoform switching events. Nat. Commun. 2020, 11, 90. [Google Scholar] [CrossRef]
- Love, M.I.; Huber, W.; Anders, S. Moderated estimation of fold change and dispersion for RNA-seq data with DESeq2. Genome Biol. 2014, 15, 550. [Google Scholar] [CrossRef]
- Wu, G.; Anafi, R.C.; Hughes, M.E.; Kornacker, K.; Hogenesch, J.B. MetaCycle: An integrated R package to evaluate periodicity in large scale data. Bioinformatics 2016, 32, 3351–3353. [Google Scholar] [CrossRef]
- Ernst, J.; Bar-Joseph, Z. STEM: A tool for the analysis of short time series gene expression data. BMC Bioinf. 2006, 7, 191. [Google Scholar] [CrossRef]
- Shannon, P.; Markiel, A.; Ozier, O.; Baliga, N.S.; Wang, J.T.; Ramage, D.; Amin, N.; Schwikowski, B.; Ideker, T. Cytoscape: A software environment for integrated models of biomolecular interaction networks. Genome Res. 2003, 13, 2498–2504. [Google Scholar] [CrossRef] [PubMed]







| ID | Source Gene | Primer | Product Size |
|---|---|---|---|
| PER3 | / | F: 5′-AGAGCTTTCGTTGGTACAGCC-3′ | 188 |
| R: 5′-ACCCAGTTTTCAGTCGCTCA-3′ | |||
| BMAL1 | / | F: 5′-GAAAGTAGGTCAGGGACGGG-3′ | 287 |
| R: 5′-TGTCCATCCTTTGGTCTGCC-3′ | |||
| CRY1 | / | F: 5′-TGGCGGTTTCTGCTTCAGT-3′ | 219 |
| R: 5′-GACCTCCACTCCAGCTTCAC-3′ | |||
| NR1D1 | / | F: 5′-AGTGCGGTGGAGGCGTTC-3′ | 254 |
| R: 5′-CAGCACATCTCGTTGCCCG-3′ | |||
| AOX1 | / | F: 5′-AAATGCCGATCCCGAACAGA-3′ | 316 |
| R: 5′-GGACATCACCATTCCAGGGG-3′ | |||
| MSTRG.16890.1 | PNPLA2 | F: 5′-GCGCCCGTACCTATCTTTCA-3′ | 491 |
| R: 5′-GCTGCCGCCTCTTAACTCC-3′ | |||
| ENSGALT00000098661 | ENSGALG00000039896 | F: 5′-TGGACTTGTGTGCCTGGAAG-3′ | 379 |
| R: 5′-GTGGTGGATTGCCCTACTGT-3′ | |||
| ENSGALT00000100816 | ENSGALG00000031974 | F: 5′-TTCCTCAGTACCAGTGGGGT-3′ | 331 |
| R: 5′-AGGAGCCCCGTTGACTAAGA-3′ | |||
| novel_circ_010168 | CREB5 | F: 5′-GAACTTGGAGCAGGAGAGGC-3′ | 173 |
| R: 5′-GAAAGCGTGTCGGTGTAGGA-3′ | |||
| GAPDH | / | F: 5′-CGTCTGGAGAAACCAGCCAA-3′ | 315 |
| F: 5′-AACAAAGGGTCCTGCTTCCC-3′ | |||
| ACTB | / | F: 5′-GAGAAATTGTGCGTGACATCA-3′ | 152 |
| R: 5′-CCTGAACCTCTCATTGCCA-3′ |
Disclaimer/Publisher’s Note: The statements, opinions and data contained in all publications are solely those of the individual author(s) and contributor(s) and not of MDPI and/or the editor(s). MDPI and/or the editor(s) disclaim responsibility for any injury to people or property resulting from any ideas, methods, instructions or products referred to in the content. |
© 2024 by the authors. Licensee MDPI, Basel, Switzerland. This article is an open access article distributed under the terms and conditions of the Creative Commons Attribution (CC BY) license (https://creativecommons.org/licenses/by/4.0/).
Share and Cite
Tan, X.; Zhang, J.; Dong, J.; Huang, M.; Zhou, Z.; Wang, D. Novel Insights into the Circadian Rhythms Based on Long Noncoding and Circular RNA Profiling. Int. J. Mol. Sci. 2024, 25, 1161. https://doi.org/10.3390/ijms25021161
Tan X, Zhang J, Dong J, Huang M, Zhou Z, Wang D. Novel Insights into the Circadian Rhythms Based on Long Noncoding and Circular RNA Profiling. International Journal of Molecular Sciences. 2024; 25(2):1161. https://doi.org/10.3390/ijms25021161
Chicago/Turabian StyleTan, Xiaodong, Jiawen Zhang, Jie Dong, Minjie Huang, Zhenzhen Zhou, and Deqian Wang. 2024. "Novel Insights into the Circadian Rhythms Based on Long Noncoding and Circular RNA Profiling" International Journal of Molecular Sciences 25, no. 2: 1161. https://doi.org/10.3390/ijms25021161
APA StyleTan, X., Zhang, J., Dong, J., Huang, M., Zhou, Z., & Wang, D. (2024). Novel Insights into the Circadian Rhythms Based on Long Noncoding and Circular RNA Profiling. International Journal of Molecular Sciences, 25(2), 1161. https://doi.org/10.3390/ijms25021161

