Signature Proteins in Small Extracellular Vesicles of Granulocytes and CD4+ T-Cell Subpopulations Identified by Comparative Proteomic Analysis
Abstract
1. Introduction
2. Results
2.1. Isolation of Human Eosinophils, Neutrophils, and CD4+ T Lymphocytes from Peripheral Blood and In Vitro Differentiation of TH1, TH2, and TH17 Subpopulations
2.2. Qualitative and Comparative Analyses of sEV Proteins from Different Leukocyte Subpopulations
2.3. Quantitative Analyses of sEV Proteins from Different Leukocyte Subpopulations
2.4. Quantitative Changes in the Proteome of sEV Differentiate Vesicles from Granulocytes and CD4+ T Lymphocytes
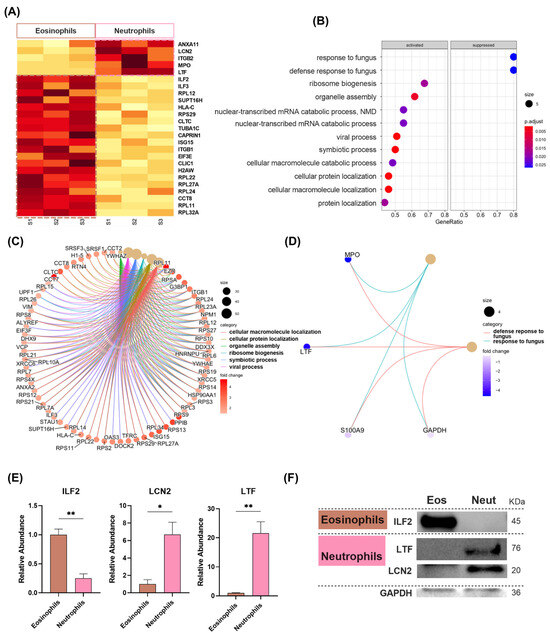
2.5. The Proteome of sEVs Released by Eosinophils Differs from That of sEVs Produced by Neutrophils
2.6. Quantitative Proteomic Analysis Revealed a Distinct Protein Pattern of sEV between TH1 and TH2 Lymphocyte Subpopulations
2.7. Levels of Biomarkers Associated with TH2-Derived Small Extracellular Vesicles (ITGA4 and ITGB2) Are Increased in T2high Compared to T2low Asthma Donors
3. Discussion
4. Materials and Methods
4.1. Bioethics and Funding
4.2. Isolation of Human Peripheral Blood Eosinophils
4.3. Isolation of Human Peripheral Blood Neutrophils
4.4. Isolation and Differentiation of CD4+ T Cells
4.5. Characterisation of the Isolated Leukocyte Subpopulations
4.6. Stimulation of Small Extracellular Vesicle (sEV) Production In Vitro
4.7. Isolation and Characterisation of Small Extracellular Vesicles (sEVs)
4.8. Qualitative and Quantitative Proteomics Analysis
4.9. Western Blot Assays
4.10. Bioinformatic Analysis and Statistics
5. Conclusions
Supplementary Materials
Author Contributions
Funding
Institutional Review Board Statement
Informed Consent Statement
Data Availability Statement
Acknowledgments
Conflicts of Interest
References
- Buzas, E.I. The Roles of Extracellular Vesicles in the Immune System. Nat. Rev. Immunol. 2023, 23, 236–250. [Google Scholar] [CrossRef] [PubMed]
- Hazrati, A.; Soudi, S.; Malekpour, K.; Mahmoudi, M.; Rahimi, A.; Hashemi, S.M.; Varma, R.S. Immune Cells-Derived Exosomes Function as a Double-Edged Sword: Role in Disease Progression and Their Therapeutic Applications. Biomark. Res. 2022, 10, 30. [Google Scholar] [CrossRef] [PubMed]
- Nguyen, D.D.; Lai, J.-Y. Synthesis, Bioactive Properties, and Biomedical Applications of Intrinsically Therapeutic Nanoparticles for Disease Treatment. Chem. Eng. J. 2022, 435, 134970. [Google Scholar] [CrossRef]
- Wang, N.; Wang, Q.; Du, T.; Gabriel, A.N.A.; Wang, X.; Sun, L.; Li, X.; Xu, K.; Jiang, X.; Zhang, Y. The Potential Roles of Exosomes in Chronic Obstructive Pulmonary Disease. Front. Med. 2020, 7, 618506. [Google Scholar] [CrossRef] [PubMed]
- Vázquez-Mera, S.; Martelo-Vidal, L.; Miguéns-Suárez, P.; Saavedra-Nieves, P.; Arias, P.; González-Fernández, C.; Mosteiro-Añón, M.; Corbacho-Abelaira, M.D.; Blanco-Aparicio, M.; Méndez-Brea, P.; et al. Serum Exosome Inflamma-miRs Are Surrogate Biomarkers for Asthma Phenotype and Severity. Allergy 2023, 78, 141–155. [Google Scholar] [CrossRef] [PubMed]
- Fang, Y.; Ni, J.; Wang, Y.-S.; Zhao, Y.; Jiang, L.-Q.; Chen, C.; Zhang, R.-D.; Fang, X.; Wang, P.; Pan, H.-F. Exosomes as Biomarkers and Therapeutic Delivery for Autoimmune Diseases: Opportunities and Challenges. Autoimmun. Rev. 2023, 22, 103260. [Google Scholar] [CrossRef] [PubMed]
- Koba, T.; Takeda, Y.; Narumi, R.; Shiromizu, T.; Nojima, Y.; Ito, M.; Kuroyama, M.; Futami, Y.; Takimoto, T.; Matsuki, T.; et al. Proteomics of Serum Extracellular Vesicles Identifies a Novel COPD Biomarker, Fibulin-3 from Elastic Fibres. ERJ Open Res. 2021, 7, 00658–02020. [Google Scholar] [CrossRef]
- Huang, Y.; Feng, F.; Huang, Q.; Zheng, S.; Huang, Z.; Deng, W.; Pan, X.; Li, T. Proteomic Analysis of Serum-Derived Extracellular Vesicles in Ankylosing Spondylitis Patients. Int. Immunopharmacol. 2020, 87, 106773. [Google Scholar] [CrossRef]
- Juzenas, S.; Venkatesh, G.; Hübenthal, M.; Hoeppner, M.P.; Du, Z.G.; Paulsen, M.; Rosenstiel, P.; Senger, P.; Hofmann-Apitius, M.; Keller, A.; et al. A Comprehensive, Cell Specific microRNA Catalogue of Human Peripheral Blood. Nucleic. Acids Res. 2017, 45, 9290–9301. [Google Scholar] [CrossRef]
- Rossi, R.L.; Rossetti, G.; Wenandy, L.; Curti, S.; Ripamonti, A.; Bonnal, R.J.P.; Birolo, R.S.; Moro, M.; Crosti, M.C.; Gruarin, P.; et al. Distinct microRNA Signatures in Human Lymphocyte Subsets and Enforcement of the Naive State in CD4+ T Cells by the microRNA miR-125b. Nat. Immunol. 2011, 12, 796–803. [Google Scholar] [CrossRef]
- de Candia, P.; Torri, A.; Fedeli, M.; Viganò, V.; Carpi, D.; Gorletta, T.; Casorati, G.; Pagani, M.; Dellabona, P.; Abrignani, S. The Circulating microRNome Demonstrates Distinct Lymphocyte Subset-Dependent Signatures. Eur. J. Immunol. 2016, 46, 725–731. [Google Scholar] [CrossRef] [PubMed]
- Yoshimura, H.; Takeda, Y.; Shirai, Y.; Yamamoto, M.; Nakatsubo, D.; Amiya, S.; Enomoto, T.; Hara, R.; Adachi, Y.; Edahiro, R.; et al. Galectin-10 in Serum Extracellular Vesicles Reflects Asthma Pathophysiology. J. Allergy Clin. Immunol. 2024, 153, 1268–1281. [Google Scholar] [CrossRef] [PubMed]
- Jung, A.L.; Møller Jørgensen, M.; Bæk, R.; Griss, K.; Han, M.; Auf Dem Brinke, K.; Timmesfeld, N.; Bertrams, W.; Greulich, T.; Koczulla, R.; et al. Surface Proteome of Plasma Extracellular Vesicles as Biomarkers for Pneumonia and Acute Exacerbation of Chronic Obstructive Pulmonary Disease. J. Infect. Dis. 2020, 221, 325–335. [Google Scholar] [CrossRef] [PubMed]
- Zebrowska, A.; Jelonek, K.; Mondal, S.; Gawin, M.; Mrowiec, K.; Widłak, P.; Whiteside, T.; Pietrowska, M. Proteomic and Metabolomic Profiles of T Cell-Derived Exosomes Isolated from Human Plasma. Cells 2022, 11, 1965. [Google Scholar] [CrossRef] [PubMed]
- Azoulay-Alfaguter, I.; Mor, A. Proteomic Analysis of Human T Cell-Derived Exosomes Reveals Differential RAS/MAPK Signaling. Eur. J. Immunol. 2018, 48, 1915–1917. [Google Scholar] [CrossRef] [PubMed]
- Rørvig, S.; Østergaard, O.; Heegaard, N.H.H.; Borregaard, N. Proteome Profiling of Human Neutrophil Granule Subsets, Secretory Vesicles, and Cell Membrane: Correlation with Transcriptome Profiling of Neutrophil Precursors. J. Leukoc. Biol. 2013, 94, 711–721. [Google Scholar] [CrossRef]
- Yang, J.-Y.; Zhang, J.; Lu, R.; Tan, Y.-Q.; Du, G.-F.; Zhou, G. T Cell-Derived Exosomes Induced Macrophage Inflammatory Protein-1α/β Drive the Trafficking of CD8+ T Cells in Oral Lichen Planus. J. Cell Mol. Med. 2020, 24, 14086–14098. [Google Scholar] [CrossRef]
- Yu, D.; Zhang, J.; Wang, M.; Ji, R.; Qian, H.; Xu, W.; Zhang, H.; Gu, J.; Zhang, X. Exosomal miRNAs from Neutrophils Act as Accurate Biomarkers for Gastric Cancer Diagnosis. Clin. Chim. Acta 2024, 554, 117773. [Google Scholar] [CrossRef]
- Mazzeo, C.; Cañas, J.A.; Zafra, M.P.; Rojas Marco, A.; Fernández-Nieto, M.; Sanz, V.; Mittelbrunn, M.; Izquierdo, M.; Baixaulli, F.; Sastre, J.; et al. Exosome Secretion by Eosinophils: A Possible Role in Asthma Pathogenesis. J. Allergy Clin. Immunol. 2015, 135, 1603–1613. [Google Scholar] [CrossRef]
- Vázquez-Mera, S.; Martelo-Vidal, L.; Miguéns-Suárez, P.; Bravo, S.B.; Saavedra-Nieves, P.; Arias, P.; Ferreiro-Posse, A.; Vázquez-Lago, J.; Salgado, F.J.; González-Barcala, F.J.; et al. Exploring CD26 −/lo Subpopulations of Lymphocytes in Asthma Phenotype and Severity: A Novel CD4 + T Cell Subset Expressing Archetypical Granulocyte Proteins. Allergy 2024, 1–17. [Google Scholar] [CrossRef]
- Barnes, P.J. Inflammatory Mechanisms in Patients with Chronic Obstructive Pulmonary Disease. J. Allergy Clin. Immunol. 2016, 138, 16–27. [Google Scholar] [CrossRef] [PubMed]
- Flinkman, E.; Vähätalo, I.; Tuomisto, L.E.; Lehtimäki, L.; Nieminen, P.; Niemelä, O.; Hämäläinen, M.; Moilanen, E.; Kankaanranta, H.; Ilmarinen, P. Association Between Blood Eosinophils and Neutrophils With Clinical Features in Adult-Onset Asthma. J. Allergy Clin. Immunol. Pract. 2023, 11, 811–821.e5. [Google Scholar] [CrossRef] [PubMed]
- Gonzalez-Barcala, F.-J.; San-Jose, M.-E.; Nieto-Fontarigo, J.-J.; Calvo-Alvarez, U.; Carreira, J.-M.; Garcia-Sanz, M.-T.; Muñoz, X.; Perez-Lopez-Corona, M.-P.; Gómez-Conde, M.-J.; Casas-Fernández, A.; et al. Blood Eosinophils Could Be Useful as a Biomarker in Chronic Obstructive Pulmonary Disease Exacerbations. Int. J. Clin. Pract. 2019, 73, e13423. [Google Scholar] [CrossRef]
- Gonzalez-Barcala, F.-J.; San-Jose, M.-E.; Nieto-Fontarigo, J.-J.; Carreira, J.-M.; Calvo-Alvarez, U.; Cruz, M.-J.; Facal, D.; Garcia-Sanz, M.-T.; Valdes-Cuadrado, L.; Salgado, F.-J. Association between Blood Eosinophil Count with Asthma Hospital Readmissions. Eur. J. Intern. Med. 2018, 53, 34–39. [Google Scholar] [CrossRef] [PubMed]
- Maison, N.; Omony, J.; Illi, S.; Thiele, D.; Skevaki, C.; Dittrich, A.-M.; Bahmer, T.; Rabe, K.F.; Weckmann, M.; Happle, C.; et al. T2-High Asthma Phenotypes across Lifespan. Eur. Respir. J. 2022, 60, 2102288. [Google Scholar] [CrossRef]
- Pavord, I.D.; Bel, E.H.; Bourdin, A.; Chan, R.; Han, J.K.; Keene, O.N.; Liu, M.C.; Martin, N.; Papi, A.; Roufosse, F.; et al. From DREAM to REALITI-A and beyond: Mepolizumab for the Treatment of Eosinophil-Driven Diseases. Allergy 2022, 77, 778–797. [Google Scholar] [CrossRef]
- Cañas, J.A.; Sastre, B.; Mazzeo, C.; Fernández-Nieto, M.; Rodrigo-Muñoz, J.M.; González-Guerra, A.; Izquierdo, M.; Barranco, P.; Quirce, S.; Sastre, J.; et al. Exosomes from Eosinophils Autoregulate and Promote Eosinophil Functions. J. Leukoc. Biol. 2017, 101, 1191–1199. [Google Scholar] [CrossRef]
- Shao, S.; Fang, H.; Zhang, J.; Jiang, M.; Xue, K.; Ma, J.; Zhang, J.; Lei, J.; Zhang, Y.; Li, B.; et al. Neutrophil Exosomes Enhance the Skin Autoinflammation in Generalized Pustular Psoriasis via Activating Keratinocytes. FASEB J. 2019, 33, 6813–6828. [Google Scholar] [CrossRef] [PubMed]
- Shopova, I.A.; Belyaev, I.; Dasari, P.; Jahreis, S.; Stroe, M.C.; Cseresnyés, Z.; Zimmermann, A.-K.; Medyukhina, A.; Svensson, C.-M.; Krüger, T.; et al. Human Neutrophils Produce Antifungal Extracellular Vesicles against Aspergillus Fumigatus. mBio 2020, 11, e00596-20. [Google Scholar] [CrossRef] [PubMed]
- Kruzel, M.L.; Zimecki, M.; Actor, J.K. Lactoferrin in a Context of Inflammation-Induced Pathology. Front. Immunol. 2017, 8, 1438. [Google Scholar] [CrossRef]
- Jaberi, S.A.; Cohen, A.; D’Souza, C.; Abdulrazzaq, Y.M.; Ojha, S.; Bastaki, S.; Adeghate, E.A. Lipocalin-2: Structure, Function, Distribution and Role in Metabolic Disorders. Biomed. Pharmacother. 2021, 142, 112002. [Google Scholar] [CrossRef] [PubMed]
- Klebanoff, S.J. Myeloperoxidase: Friend and Foe. J. Leukoc. Biol. 2005, 77, 598–625. [Google Scholar] [CrossRef] [PubMed]
- Ma, A.; Wen, L.; Yin, J.; Hu, Y.; Yue, X.; Li, J.; Dong, X.; Gupta, Y.; Ludwig, R.J.; Krauss-Etschmann, S.; et al. Serum Levels of Autoantibodies Against Extracellular Antigens and Neutrophil Granule Proteins Increase in Patients with COPD Compared to Non-COPD Smokers. Int. J. Chron. Obstruct. Pulmon. Dis. 2020, 15, 189–200. [Google Scholar] [CrossRef] [PubMed]
- Gillette, M.A.; Mani, D.R.; Uschnig, C.; Pellé, K.G.; Madrid, L.; Acácio, S.; Lanaspa, M.; Alonso, P.; Valim, C.; Carr, S.A.; et al. Biomarkers to Distinguish Bacterial From Viral Pediatric Clinical Pneumonia in a Malaria-Endemic Setting. Clin. Infect. Dis. 2021, 73, e3939–e3948. [Google Scholar] [CrossRef]
- Martínez-Paz, P.; Aragón-Camino, M.; Gómez-Sánchez, E.; Lorenzo-López, M.; Gómez-Pesquera, E.; Fadrique-Fuentes, A.; Liu, P.; Tamayo-Velasco, Á.; Ortega-Loubon, C.; Martín-Fernández, M.; et al. Distinguishing Septic Shock from Non-Septic Shock in Postsurgical Patients Using Gene Expression. J. Infect. 2021, 83, 147–155. [Google Scholar] [CrossRef] [PubMed]
- Shao, M.; Wu, F.; Zhang, J.; Dong, J.; Zhang, H.; Liu, X.; Liang, S.; Wu, J.; Zhang, L.; Zhang, C.; et al. Screening of Potential Biomarkers for Distinguishing between Latent and Active Tuberculosis in Children Using Bioinformatics Analysis. Medicine 2021, 100, e23207. [Google Scholar] [CrossRef]
- Teran, L.M.; Rüggeberg, S.; Santiago, J.; Fuentes-Arenas, F.; Hernández, J.L.; Montes-Vizuet, A.R.; Xinping, L.; Franz, T. Immune Response to Seasonal Influenza A Virus Infection: A Proteomic Approach. Arch. Med. Res. 2012, 43, 464–469. [Google Scholar] [CrossRef]
- Liu, S.; Huang, Z.; Deng, X.; Zou, X.; Li, H.; Mu, S.; Cao, B. Identification of Key Candidate Biomarkers for Severe Influenza Infection by Integrated Bioinformatical Analysis and Initial Clinical Validation. J. Cell Mol. Med. 2021, 25, 1725–1738. [Google Scholar] [CrossRef]
- Abers, M.S.; Delmonte, O.M.; Ricotta, E.E.; Fintzi, J.; Fink, D.L.; de Jesus, A.A.A.; Zarember, K.A.; Alehashemi, S.; Oikonomou, V.; Desai, J.V.; et al. An Immune-Based Biomarker Signature Is Associated with Mortality in COVID-19 Patients. JCI Insight 2021, 6, e144455. [Google Scholar] [CrossRef]
- Fang, F.; Pan, J.; Li, Y.; Li, Y.; Feng, X.; Wang, J. Identification of Potential Transcriptomic Markers in Developing Asthma: An Integrative Analysis of Gene Expression Profiles. Mol. Immunol. 2017, 92, 38–44. [Google Scholar] [CrossRef]
- Fernández-Delgado, L.; Vega-Rioja, A.; Ventura, I.; Chamorro, C.; Aroca, R.; Prados, M.; Bobadilla, P.; Rodríguez, D.; Palacios, R.; Monteseirín, J. Allergens Induce the Release of Lactoferrin by Neutrophils from Asthmatic Patients. PLoS ONE 2015, 10, e0141278. [Google Scholar] [CrossRef]
- Nie, X.; Wei, J.; Hao, Y.; Tao, J.; Li, Y.; Liu, M.; Xu, B.; Li, B. Consistent Biomarkers and Related Pathogenesis Underlying Asthma Revealed by Systems Biology Approach. Int. J. Mol. Sci. 2019, 20, 4037. [Google Scholar] [CrossRef] [PubMed]
- Fischer, R.; Debbabi, H.; Dubarry, M.; Boyaka, P.; Tomé, D. Regulation of Physiological and Pathological Th1 and Th2 Responses by Lactoferrin. Biochem. Cell Biol. 2006, 84, 303–311. [Google Scholar] [CrossRef] [PubMed]
- Kruzel, M.L.; Bacsi, A.; Choudhury, B.; Sur, S.; Boldogh, I. Lactoferrin Decreases Pollen Antigen-Induced Allergic Airway Inflammation in a Murine Model of Asthma. Immunology 2006, 119, 159–166. [Google Scholar] [CrossRef]
- Lin, C.-C.; Chuang, K.-C.; Chen, S.-W.; Chao, Y.-H.; Yen, C.-C.; Yang, S.-H.; Chen, W.; Chang, K.-H.; Chang, Y.-K.; Chen, C.-M. Lactoferrin Ameliorates Ovalbumin-Induced Asthma in Mice through Reducing Dendritic-Cell-Derived Th2 Cell Responses. Int. J. Mol. Sci. 2022, 23, 14185. [Google Scholar] [CrossRef] [PubMed]
- Palmer, C.; Diehn, M.; Alizadeh, A.A.; Brown, P.O. Cell-Type Specific Gene Expression Profiles of Leukocytes in Human Peripheral Blood. BMC Genom. 2006, 7, 115. [Google Scholar] [CrossRef] [PubMed]
- Whitney, A.R.; Diehn, M.; Popper, S.J.; Alizadeh, A.A.; Boldrick, J.C.; Relman, D.A.; Brown, P.O. Individuality and Variation in Gene Expression Patterns in Human Blood. Proc. Natl. Acad. Sci. USA 2003, 100, 1896–1901. [Google Scholar] [CrossRef]
- Ung, T.H.; Madsen, H.J.; Hellwinkel, J.E.; Lencioni, A.M.; Graner, M.W. Exosome Proteomics Reveals Transcriptional Regulator Proteins with Potential to Mediate Downstream Pathways. Cancer Sci. 2014, 105, 1384–1392. [Google Scholar] [CrossRef] [PubMed]
- Wahlgren, J.; Karlson, T.D.L.; Glader, P.; Telemo, E.; Valadi, H. Activated Human T Cells Secrete Exosomes That Participate in IL-2 Mediated Immune Response Signaling. PLoS ONE 2012, 7, e49723. [Google Scholar] [CrossRef] [PubMed]
- de Candia, P.; Torri, A.; Pagani, M.; Abrignani, S. Serum microRNAs as Biomarkers of Human Lymphocyte Activation in Health and Disease. Front. Immunol. 2014, 5, 43. [Google Scholar] [CrossRef]
- Barnes, P.J. Inflammatory Endotypes in COPD. Allergy 2019, 74, 1249–1256. [Google Scholar] [CrossRef]
- Kuruvilla, M.E.; Lee, F.E.-H.; Lee, G.B. Understanding Asthma Phenotypes, Endotypes, and Mechanisms of Disease. Clin. Rev. Allergy Immunol. 2019, 56, 219–233. [Google Scholar] [CrossRef] [PubMed]
- Zhu, X.; Zhu, J. CD4 T Helper Cell Subsets and Related Human Immunological Disorders. Int. J. Mol. Sci. 2020, 21, 8011. [Google Scholar] [CrossRef] [PubMed]
- Rieckmann, J.C.; Geiger, R.; Hornburg, D.; Wolf, T.; Kveler, K.; Jarrossay, D.; Sallusto, F.; Shen-Orr, S.S.; Lanzavecchia, A.; Mann, M.; et al. Social Network Architecture of Human Immune Cells Unveiled by Quantitative Proteomics. Nat. Immunol. 2017, 18, 583–593. [Google Scholar] [CrossRef] [PubMed]
- Subbannayya, Y.; Haug, M.; Pinto, S.M.; Mohanty, V.; Meås, H.Z.; Flo, T.H.; Prasad, T.S.K.; Kandasamy, R.K. The Proteomic Landscape of Resting and Activated CD4+ T Cells Reveal Insights into Cell Differentiation and Function. Int. J. Mol. Sci. 2020, 22, 275. [Google Scholar] [CrossRef] [PubMed]
- Sun, L.; Wang, X.; Zhou, Y.; Zhou, R.-H.; Ho, W.-Z.; Li, J.-L. Exosomes Contribute to the Transmission of Anti-HIV Activity from TLR3-Activated Brain Microvascular Endothelial Cells to Macrophages. Antiviral. Res 2016, 134, 167–171. [Google Scholar] [CrossRef]
- Xiao, L.; Zhan, F.; Lin, S. Clinical Values of the Identified Hub Genes in Systemic Lupus Erythematosus. Front. Immunol. 2022, 13, 844025. [Google Scholar] [CrossRef]
- Li, L.; Ni, Y.A.; Song, Z.; Yi, Z.; Wang, F. Identification of Pathogenic Genes and Transcription Factors in Respiratory Syncytial Virus. BMC Pediatr. 2021, 21, 27. [Google Scholar] [CrossRef]
- Perng, Y.-C.; Lenschow, D.J. ISG15 in Antiviral Immunity and Beyond. Nat. Rev. Microbiol. 2018, 16, 423–439. [Google Scholar] [CrossRef]
- Swaim, C.D.; Scott, A.F.; Canadeo, L.A.; Huibregtse, J.M. Extracellular ISG15 Signals Cytokine Secretion through the LFA-1 Integrin Receptor. Mol. Cell 2017, 68, 581–590.e5. [Google Scholar] [CrossRef]
- Morales, D.J.; Monte, K.; Sun, L.; Struckhoff, J.J.; Agapov, E.; Holtzman, M.J.; Stappenbeck, T.S.; Lenschow, D.J. Novel Mode of ISG15-Mediated Protection against Influenza A Virus and Sendai Virus in Mice. J. Virol. 2015, 89, 337–349. [Google Scholar] [CrossRef] [PubMed]
- Huang, Z.; Chu, M.; Chen, X.; Wang, Z.; Jiang, L.; Ma, Y.; Wang, Y. Th2A Cells: The Pathogenic Players in Allergic Diseases. Front. Immunol. 2022, 13, 916778. [Google Scholar] [CrossRef]
- Zeng, Q.; Luo, X.; Han, M.; Liu, W.; Li, H. Leptin/Osteopontin Axis Regulated Type 2T Helper Cell Response in Allergic Rhinitis with Obesity. EBioMedicine 2018, 32, 43–49. [Google Scholar] [CrossRef] [PubMed]
- Ferreira, E.F.B.; Silva, L.B.; Cruz, J.V.; Araújo, P.H.F.; Kimani, N.M.; Leite, F.H.A.; Campos, J.M.; Santos, C.B.R. An Overview of the A4β1 Integrin and the Potential Therapeutic Role of Its Antagonists. Curr. Med. Chem. 2021, 28, 5884–5895. [Google Scholar] [CrossRef] [PubMed]
- Kim, T.K.; Billard, M.J.; Wieder, E.D.; McIntyre, B.W.; Komanduri, K.V. Co-Engagement of Alpha(4)Beta(1) Integrin (VLA-4) and CD4 or CD8 Is Necessary to Induce Maximal Erk1/2 Phosphorylation and Cytokine Production in Human T Cells. Hum. Immunol. 2010, 71, 23–28. [Google Scholar] [CrossRef] [PubMed][Green Version]
- Mercurio, L.; Morelli, M.; Scarponi, C.; Scaglione, G.L.; Pallotta, S.; Avitabile, D.; Albanesi, C.; Madonna, S. Enhanced NAMPT-Mediated NAD Salvage Pathway Contributes to Psoriasis Pathogenesis by Amplifying Epithelial Auto-Inflammatory Circuits. Int. J. Mol. Sci. 2021, 22, 6860. [Google Scholar] [CrossRef] [PubMed]
- Koczan, D.; Guthke, R.; Thiesen, H.-J.; Ibrahim, S.M.; Kundt, G.; Krentz, H.; Gross, G.; Kunz, M. Gene Expression Profiling of Peripheral Blood Mononuclear Leukocytes from Psoriasis Patients Identifies New Immune Regulatory Molecules. Eur. J. Dermatol. 2005, 15, 251–257. [Google Scholar]
- Bao, J.P.; Chen, W.P.; Wu, L.D. Visfatin: A Potential Therapeutic Target for Rheumatoid Arthritis. J. Int. Med. Res. 2009, 37, 1655–1661. [Google Scholar] [CrossRef]
- Colombo, G.; Clemente, N.; Zito, A.; Bracci, C.; Colombo, F.S.; Sangaletti, S.; Jachetti, E.; Ribaldone, D.G.; Caviglia, G.P.; Pastorelli, L.; et al. Neutralization of Extracellular NAMPT (Nicotinamide Phosphoribosyltransferase) Ameliorates Experimental Murine Colitis. J. Mol. Med. 2020, 98, 595–612. [Google Scholar] [CrossRef]
- Takov, K.; Yellon, D.M.; Davidson, S.M. Comparison of Small Extracellular Vesicles Isolated from Plasma by Ultracentrifugation or Size-Exclusion Chromatography: Yield, Purity and Functional Potential. J. Extracell. Vesicles 2019, 8, 1560809. [Google Scholar] [CrossRef]
- Garcia-Martin, R.; Brandao, B.B.; Thomou, T.; Altindis, E.; Kahn, C.R. Tissue Differences in the Exosomal/Small Extracellular Vesicle Proteome and Their Potential as Indicators of Altered Tissue Metabolism. Cell Rep. 2022, 38, 110277. [Google Scholar] [CrossRef] [PubMed]
- Pugholm, L.H.; Bæk, R.; Søndergaard, E.K.L.; Revenfeld, A.L.S.; Jørgensen, M.M.; Varming, K. Phenotyping of Leukocytes and Leukocyte-Derived Extracellular Vesicles. J. Immunol. Res. 2016, 2016, 6391264. [Google Scholar] [CrossRef] [PubMed]
- Busse, W.W.; Holgate, S.T.; Wenzel, S.W.; Klekotka, P.; Chon, Y.; Feng, J.; Ingenito, E.P.; Nirula, A. Biomarker Profiles in Asthma With High vs Low Airway Reversibility and Poor Disease Control. Chest 2015, 148, 1489–1496. [Google Scholar] [CrossRef] [PubMed]
- Nieto-Fontarigo, J.J.; González-Barcala, F.J.; San-José, M.E.; Cruz, M.J.; Linares, T.; Soto-Mera, M.T.; Valdés-Cuadrado, L.; García-González, M.A.; Andrade-Bulos, L.J.; Arias, P.; et al. Expansion of a CD26low Effector TH Subset and Reduction in Circulating Levels of sCD26 in Stable Allergic Asthma in Adults. J. Investig. Allergol. Clin. Immunol. 2018, 28, 113–125. [Google Scholar] [CrossRef]
- Théry, C.; Amigorena, S.; Raposo, G.; Clayton, A. Isolation and Characterization of Exosomes from Cell Culture Supernatants and Biological Fluids. Curr. Protoc. Cell Biol. 2006, 30, 3.22.1–3.22.29. [Google Scholar] [CrossRef] [PubMed]
- Chantada-Vázquez, M.D.P.; García Vence, M.; Serna, A.; Núñez, C.; Bravo, S.B. SWATH-MS Protocols in Human Diseases. Methods Mol. Biol. 2021, 2259, 105–141. [Google Scholar] [CrossRef] [PubMed]
- Peñas-Martínez, J.; Barrachina, M.N.; Cuenca-Zamora, E.J.; Luengo-Gil, G.; Bravo, S.B.; Caparrós-Pérez, E.; Teruel-Montoya, R.; Eliseo-Blanco, J.; Vicente, V.; García, Á.; et al. Qualitative and Quantitative Comparison of Plasma Exosomes from Neonates and Adults. Int. J. Mol. Sci. 2021, 22, 1926. [Google Scholar] [CrossRef]
- Shevchenko, A.; Wilm, M.; Vorm, O.; Mann, M. Mass Spectrometric Sequencing of Proteins Silver-Stained Polyacrylamide Gels. Anal. Chem. 1996, 68, 850–858. [Google Scholar] [CrossRef]







Disclaimer/Publisher’s Note: The statements, opinions and data contained in all publications are solely those of the individual author(s) and contributor(s) and not of MDPI and/or the editor(s). MDPI and/or the editor(s) disclaim responsibility for any injury to people or property resulting from any ideas, methods, instructions or products referred to in the content. |
© 2024 by the authors. Licensee MDPI, Basel, Switzerland. This article is an open access article distributed under the terms and conditions of the Creative Commons Attribution (CC BY) license (https://creativecommons.org/licenses/by/4.0/).
Share and Cite
Vázquez-Mera, S.; Miguéns-Suárez, P.; Martelo-Vidal, L.; Rivas-López, S.; Uller, L.; Bravo, S.B.; Domínguez-Arca, V.; Muñoz, X.; González-Barcala, F.J.; Nieto Fontarigo, J.J.; et al. Signature Proteins in Small Extracellular Vesicles of Granulocytes and CD4+ T-Cell Subpopulations Identified by Comparative Proteomic Analysis. Int. J. Mol. Sci. 2024, 25, 10848. https://doi.org/10.3390/ijms251910848
Vázquez-Mera S, Miguéns-Suárez P, Martelo-Vidal L, Rivas-López S, Uller L, Bravo SB, Domínguez-Arca V, Muñoz X, González-Barcala FJ, Nieto Fontarigo JJ, et al. Signature Proteins in Small Extracellular Vesicles of Granulocytes and CD4+ T-Cell Subpopulations Identified by Comparative Proteomic Analysis. International Journal of Molecular Sciences. 2024; 25(19):10848. https://doi.org/10.3390/ijms251910848
Chicago/Turabian StyleVázquez-Mera, Sara, Pablo Miguéns-Suárez, Laura Martelo-Vidal, Sara Rivas-López, Lena Uller, Susana B. Bravo, Vicente Domínguez-Arca, Xavier Muñoz, Francisco J. González-Barcala, Juan J. Nieto Fontarigo, and et al. 2024. "Signature Proteins in Small Extracellular Vesicles of Granulocytes and CD4+ T-Cell Subpopulations Identified by Comparative Proteomic Analysis" International Journal of Molecular Sciences 25, no. 19: 10848. https://doi.org/10.3390/ijms251910848
APA StyleVázquez-Mera, S., Miguéns-Suárez, P., Martelo-Vidal, L., Rivas-López, S., Uller, L., Bravo, S. B., Domínguez-Arca, V., Muñoz, X., González-Barcala, F. J., Nieto Fontarigo, J. J., & Salgado, F. J. (2024). Signature Proteins in Small Extracellular Vesicles of Granulocytes and CD4+ T-Cell Subpopulations Identified by Comparative Proteomic Analysis. International Journal of Molecular Sciences, 25(19), 10848. https://doi.org/10.3390/ijms251910848

