Dietary Bacteriophage Administration Alleviates Enterotoxigenic Escherichia coli-Induced Diarrhea and Intestinal Impairment through Regulating Intestinal Inflammation and Gut Microbiota in a Newly Weaned Mouse Model
Abstract
1. Introduction
2. Results
2.1. Body Weight and Diarrhea Score
2.2. Intestinal Histomorphology
2.3. Intestinal Barrier Function
2.4. Inflammatory Response
2.5. Short-Chain Fatty Acid (SCFA) Levels
2.6. Diversity of Gut Microbiota
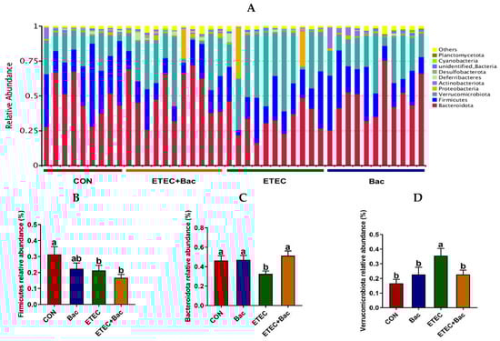
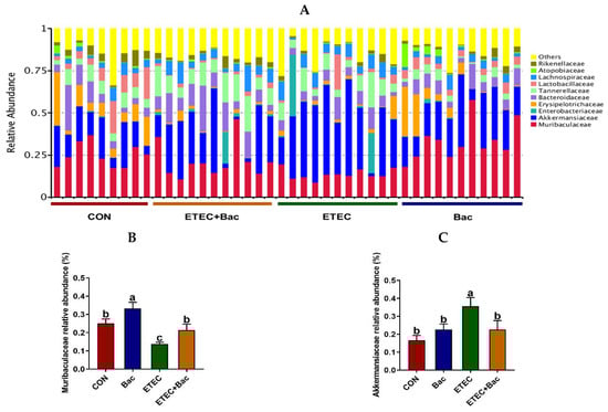
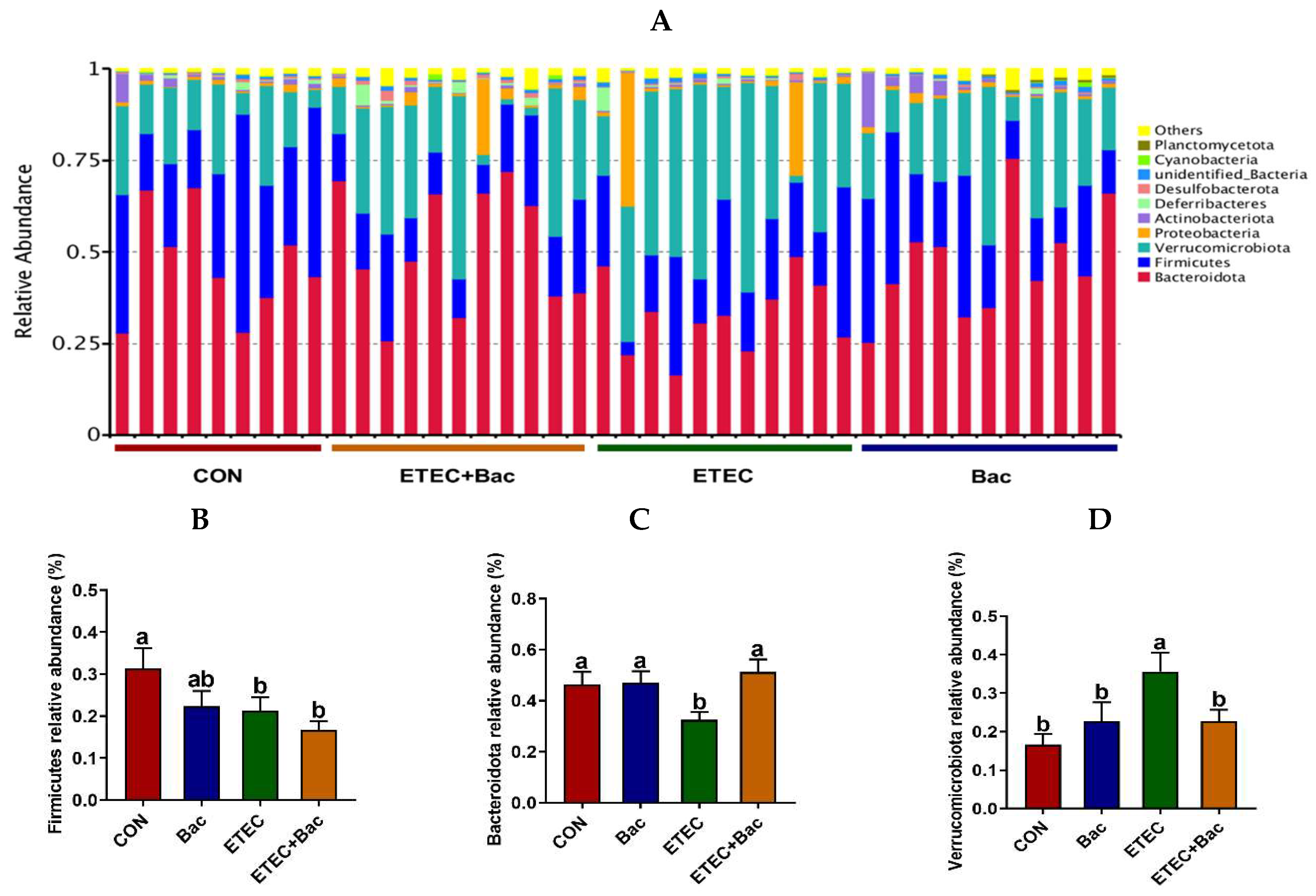
2.7. Composition of Gut Microbiota
2.8. Spearman’s Correlations Analysis
3. Discussion
4. Materials and Methods
4.1. Animals and Experimental Design
4.2. Data Record and Sample Collection
4.2.1. Growth and Diarrhea Data Record
4.2.2. Serum Sample Collection
4.2.3. Intestinal Tissue Sample Collection
4.2.4. Intestinal Content Sample Collection
4.3. Laboratory Analysis
4.3.1. Intestinal Histomorphology
4.3.2. Serum Parameters
4.3.3. Real-Time Quantitative PCR (RT-qPCR)
4.3.4. Western Blotting
4.3.5. Gut Microbiota Analysis
4.3.6. Determination of SCFA Concentrations
4.4. Statistical Analysis
5. Conclusions
Author Contributions
Funding
Institutional Review Board Statement
Informed Consent Statement
Data Availability Statement
Conflicts of Interest
References
- Han, S.; Wen, Y.; Yang, F.; He, P. Chicken egg yolk antibody (IgY) protects mice against enterotoxigenic Escherichia coli infection through improving intestinal health and immune response. Front. Cell Infect. Microbiol. 2021, 11, 662710. [Google Scholar] [CrossRef]
- Nagy, B.; Fekete, P.Z. Enterotoxigenic Escherichia coli in veterinary medicine. Int. J. Med. Microbiol. 2005, 295, 443–454. [Google Scholar] [CrossRef]
- Chen, J.; Xia, Y.; Hu, Y.; Zhao, X.; You, J.; Zou, T. A blend of formic acid, benzoic acid, and tributyrin alleviates ETEC K88-induced intestinal barrier dysfunction by regulating intestinal inflammation and gut microbiota in a murine model. Int. Immunopharmacol. 2023, 114, 109538. [Google Scholar] [CrossRef]
- Chen, J.; Chen, J.; Jia, X.; Hu, Y.; Zhao, X.; You, J.; Zou, T. Dietary benzoic acid supplementation attenuates enterotoxigenic Escherichia coli K88-induced inflammation response and intestinal barrier dysfunction associated with gut microbiota modulation in newly-weaned mice. J. Funct. Foods 2024, 113, 106044. [Google Scholar] [CrossRef]
- Sun, Y.; Kim, S.W. Intestinal challenge with enterotoxigenic Escherichia coli in pigs, and nutritional intervention to prevent postweaning diarrhea. Anim. Nutr. 2017, 3, 322–330. [Google Scholar] [CrossRef] [PubMed]
- Lu, T.; Moxley, R.A.; Zhang, W. Mapping the neutralizing epitopes of enterotoxigenic Escherichia coli K88 (F4) fimbrial adhesin and major subunit FaeG. Appl. Environ. Microbiol. 2019, 85, e00329-00319. [Google Scholar] [CrossRef] [PubMed]
- Xiao, T.; Zhu, X.; Wang, W.; Jia, X.; Guo, C.; Wang, X.; Hao, Z. A novel lytic bacteriophage against colistin-resistant Escherichia coli isolated from different animals. Virus. Res. 2023, 329, 199090. [Google Scholar] [CrossRef] [PubMed]
- Strathdee, S.A.; Hatfull, G.F.; Mutalik, V.K.; Schooley, R.T. Phage therapy: From biological mechanisms to future directions. Cell 2023, 186, 17–31. [Google Scholar] [CrossRef]
- Chaudhary, V.; Kajla, P.; Lather, D.; Chaudhary, N.; Dangi, P.; Singh, P.; Pandiselvam, R. Bacteriophages: A potential game changer in food processing industry. Crit. Rev. Biotechnol. 2024, 1–25. [Google Scholar] [CrossRef]
- Duan, Y.; Young, R.; Schnabl, B. Bacteriophages and their potential for treatment of gastrointestinal diseases. Nat. Rev. Gastroenterol. Hepatol. 2022, 19, 135–144. [Google Scholar] [CrossRef]
- Zeng, Y.; Wang, Z.; Zou, T.; Chen, J.; Li, G.; Zheng, L.; Li, S.; You, J. Bacteriophage as an alternative to antibiotics promotes growth performance by regulating intestinal inflammation, intestinal barrier function and gut microbiota in weaned piglets. Front. Vet. Sci. 2021, 8, 623899. [Google Scholar] [CrossRef] [PubMed]
- Lee, C.; Kim, S.; Park, B.; Han, J. Effects of dietary supplementation of bacteriophages against enterotoxigenic Escherichia coli (ETEC) K88 on clinical symptoms of post-weaning pigs challenged with the ETEC pathogen. J. Anim. Physiol. Anim. Nutr. 2017, 101, 88–95. [Google Scholar] [CrossRef] [PubMed]
- Jamalludeen, N.; Johnson, R.P.; Shewen, P.E.; Gyles, C.L. Evaluation of bacteriophages for prevention and treatment of diarrhea due to experimental enterotoxigenic Escherichia coli O149 infection of pigs. Vet. Microbiol. 2009, 136, 135–141. [Google Scholar] [CrossRef] [PubMed]
- Kim, N.; Gu, M.J.; Kye, Y.-C.; Ju, Y.-J.; Hong, R.; Ju, D.B.; Pyung, Y.J.; Han, S.H.; Park, B.-C.; Yun, C.-H. Bacteriophage EK99P-1 alleviates enterotoxigenic Escherichia coli K99-induced barrier dysfunction and inflammation. Sci. Rep. 2022, 12, 941. [Google Scholar] [CrossRef] [PubMed]
- Bruttin, A.; Brüssow, H. Human volunteers receiving Escherichia coli phage T4 orally: A safety test of phage therapy. Antimicrob. Agents Chemother. 2005, 49, 2874–2878. [Google Scholar] [CrossRef]
- Sarker, S.A.; McCallin, S.; Barretto, C.; Berger, B.; Pittet, A.-C.; Sultana, S.; Krause, L.; Huq, S.; Bibiloni, R.; Bruttin, A.; et al. Oral T4-like phage cocktail application to healthy adult volunteers from Bangladesh. Virology 2012, 434, 222–232. [Google Scholar] [CrossRef]
- McCallin, S.; Sarker, S.A.; Barretto, C.; Sultana, S.; Berger, B.; Huq, S.; Krause, L.; Bibiloni, R.; Schmitt, B.; Reuteler, G. Safety analysis of a Russian phage cocktail: From metagenomic analysis to oral application in healthy human subjects. Virology 2013, 443, 187–196. [Google Scholar] [CrossRef]
- Sarker, S.A.; Berger, B.; Deng, Y.; Kieser, S.; Foata, F.; Moine, D.; Descombes, P.; Sultana, S.; Huq, S.; Bardhan, P.K. Oral application of Escherichia coli bacteriophage: Safety tests in healthy and diarrheal children from Bangladesh. Environ. Microbiol. 2017, 19, 237–250. [Google Scholar] [CrossRef]
- Sarker, S.A.; Sultana, S.; Reuteler, G.; Moine, D.; Descombes, P.; Charton, F.; Bourdin, G.; McCallin, S.; Ngom-Bru, C.; Neville, T. Oral phage therapy of acute bacterial diarrhea with two coliphage preparations: A randomized trial in children from Bangladesh. EBioMedicine 2016, 4, 124–137. [Google Scholar] [CrossRef]
- Chen, Q.; Wang, P.; Wang, J.; Xu, J.; Liu, C.; Qiao, H.; Gan, L.; Duan, E.; Zhang, Y.; Wang, M.; et al. Zinc laurate protects against intestinal barrier dysfunction and inflammation induced by ETEC in a mice model. Nutrients 2023, 15, 54. [Google Scholar] [CrossRef]
- Wang, D.; He, Y.; Liu, K.; Deng, S.; Fan, Y.; Liu, Y. Sodium humate alleviates enterotoxigenic Escherichia coli-induced intestinal dysfunction via alteration of intestinal microbiota and metabolites in mice. Front. Microbiol. 2022, 13, 809086. [Google Scholar] [CrossRef] [PubMed]
- Chen, C.; Yue, Y.; He, Z.; Li, B.; Zhao, J.; Chen, W.; Yang, B. Lactobacillus gasseri relieves diarrhea caused by enterotoxin-producing Escherichia coli through inflammation modulation and gut microbiota regulation. Food Biosci. 2023, 56, 103186. [Google Scholar] [CrossRef]
- Xi, M.; Yao, Q.; Ge, W.; Chen, Y.; Cao, B.; Wang, Z.; Cui, X.; Sun, Q. Effects of stachyose on intestinal microbiota and immunity in mice infected with enterotoxigenic Escherichia coli. J. Funct. Foods 2020, 64, 103689. [Google Scholar] [CrossRef]
- Dey, P.; Sasaki, G.Y.; Wei, P.; Li, J.; Wang, L.; Zhu, J.; McTigue, D.; Yu, Z.; Bruno, R.S. Green tea extract prevents obesity in male mice by alleviating gut dysbiosis in association with improved intestinal barrier function that limits endotoxin translocation and adipose inflammation. J. Nutr. Biochem. 2019, 67, 78–89. [Google Scholar] [CrossRef]
- Snelson, M.; Vanuytsel, T.; Marques, F.Z. Breaking the barrier: The role of gut epithelial permeability in the pathogenesis of hypertension. Curr. Hypertens Rep. 2024, 26, 369–380. [Google Scholar] [CrossRef]
- Odenwald, M.A.; Turner, J.R. The intestinal epithelial barrier: A therapeutic target? Nat. Rev. Gastroenterol. Hepatol. 2017, 14, 9–21. [Google Scholar] [CrossRef] [PubMed]
- Wang, X.; Guo, R.; Yu, Z.; Zikela, L.; Li, J.; Li, S.; Han, Q. Torreya grandis kernel oil alleviates loperamide-induced slow transit constipation via up-regulating the colonic expressions of Occludin/Claudin-1/ZO-1 and 5-HT3R/5-HT4R in BALB/c mice. Mol. Nutr. Food Res. 2024, 68, 2300615. [Google Scholar] [CrossRef]
- Dubreuil, J.D. Enterotoxigenic Escherichia coli targeting intestinal epithelial tight junctions: An effective way to alter the barrier integrity. Microb. Pathog. 2017, 113, 129–134. [Google Scholar] [CrossRef]
- Liu, J.; Qiao, B.; Cai, Y.; Tan, Z.; Deng, N. Diarrhea accompanies intestinal inflammation and intestinal mucosal microbiota dysbiosis during fatigue combined with a high-fat diet. BMC Microbiol. 2023, 23, 151. [Google Scholar] [CrossRef]
- Tong, Y.; Wang, Q.; Zhang, J.; Yang, R. Orally administered xylo-oligosaccharides (XOS) ameliorates diarrhea symptoms in mice via intestinal barrier improvement and gut microbiota modulation. Mol. Nutr. Food Res. 2022, 66, 2200171. [Google Scholar] [CrossRef]
- Brubaker, J.; Zhang, X.; Bourgeois, A.L.; Harro, C.; Sack, D.A.; Chakraborty, S. Intestinal and systemic inflammation induced by symptomatic and asymptomatic enterotoxigenic E. coli infection and impact on intestinal colonization and ETEC specific immune responses in an experimental human challenge model. Gut Microbes 2021, 13, 1891852. [Google Scholar] [CrossRef] [PubMed]
- Li, H.; Zhang, L.; Chen, L.; Zhu, Q.; Wang, W.; Qiao, J. Lactobacillus acidophilus alleviates the inflammatory response to enterotoxigenic Escherichia coli K88 via inhibition of the NF-κB and p38 mitogen-activated protein kinase signaling pathways in piglets. BMC Microbiol. 2016, 16, 273. [Google Scholar] [CrossRef] [PubMed]
- El-Zayat, S.R.; Sibaii, H.; Mannaa, F.A. Toll-like receptors activation, signaling, and targeting: An overview. Bull. Natl. Res. Cent. 2019, 43, 187. [Google Scholar] [CrossRef]
- Guo, X.; Chen, J.; Yang, J.; He, Q.; Luo, B.; Lu, Y.; Zou, T.; Wang, Z.; You, J. Seaweed polysaccharide mitigates intestinal barrier dysfunction induced by enterotoxigenic Escherichia coli through NF-κB pathway suppression in porcine intestinal epithelial cells. J. Anim. Physiol. Anim. Nutr. 2021, 105, 1063–1074. [Google Scholar] [CrossRef]
- Koh, A.; De Vadder, F.; Kovatcheva-Datchary, P.; Bäckhed, F. From dietary fiber to host physiology: Short-chain fatty acids as key bacterial metabolites. Cell 2016, 165, 1332–1345. [Google Scholar] [CrossRef] [PubMed]
- Yao, Y.; Cai, X.; Fei, W.; Ye, Y.; Zhao, M.; Zheng, C. The role of short-chain fatty acids in immunity, inflammation and metabolism. Crit. Rev. Food Sci. Nutr. 2022, 62, 1–12. [Google Scholar] [CrossRef]
- Pekmez, C.T.; Dragsted, L.O.; Brahe, L.K. Gut microbiota alterations and dietary modulation in childhood malnutrition—The role of short chain fatty acids. Clin. Nutr. 2019, 38, 615–630. [Google Scholar] [CrossRef]
- Zhang, Y.; Tan, P.; Zhao, Y.; Ma, X. Enterotoxigenic Escherichia coli: Intestinal pathogenesis mechanisms and colonization resistance by gut microbiota. Gut Microbes 2022, 14, 2055943. [Google Scholar] [CrossRef]
- Bin, P.; Tang, Z.; Liu, S.; Chen, S.; Xia, Y.; Liu, J.; Wu, H.; Zhu, G. Intestinal microbiota mediates enterotoxigenic Escherichia coli-induced diarrhea in piglets. BMC Vet. Res. 2018, 14, 385. [Google Scholar] [CrossRef]
- Bao, H.D.; Pang, M.D.; Olaniran, A.; Zhang, X.H.; Zhang, H.; Zhou, Y.; Sun, L.C.; Schmidt, S.; Wang, R. Alterations in the diversity and composition of mice gut microbiota by lytic or temperate gut phage treatment. Appl. Microbiol. Biotechnol. 2018, 102, 10219–10230. [Google Scholar] [CrossRef]
- Bianchessi, L.; De Bernardi, G.; Vigorelli, M.; Dall’Ara, P.; Turin, L. Bacteriophage therapy in companion and farm animals. Antibiotics 2024, 13, 294. [Google Scholar] [CrossRef] [PubMed]
- Kim, J.S.; Hosseindoust, A.; Lee, S.H.; Choi, Y.H.; Kim, M.J.; Lee, J.H.; Kwon, I.K.; Chae, B.J. Bacteriophage cocktail and multi-strain probiotics in the feed for weanling pigs: Effects on intestine morphology and targeted intestinal coliforms and Clostridium. Animal 2017, 11, 45–53. [Google Scholar] [CrossRef] [PubMed]
- Ledwaba, S.E.; Costa, D.V.S.; Bolick, D.T.; Giallourou, N.; Medeiros, P.H.Q.S.; Swann, J.R.; Traore, A.N.; Potgieter, N.; Nataro, J.P.; Guerrant, R.L. Enteropathogenic Escherichia coli infection induces diarrhea, intestinal damage, metabolic alterations, and increased intestinal permeability in a murine model. Front. Cell Infect. 2020, 10, 595266. [Google Scholar] [CrossRef] [PubMed]
- Livak, K.J.; Schmittgen, T.D. Analysis of relative gene expression data using real-time quantitative PCR and the 2−ΔΔCT method. Methods 2001, 25, 402–408. [Google Scholar] [CrossRef]
- Huang, Z.; Zhong, H.; Li, T.; Wang, Z.; Chen, X.; Zou, T.; You, J.; Chen, J. Selenomethionine alleviates deoxynivalenol-induced oxidative injury in porcine intestinal epithelial cells independent of MAPK pathway regulation. Antioxidants 2024, 13, 356. [Google Scholar] [CrossRef]













| Gene | Primer Sequence (5′-3′) | Product Size (bp) | Accession Number | |
|---|---|---|---|---|
| MCP-1 | Forward Reverse | ATTGGGATCATCTTGCTGGT CCTGCTGTTCACAGTTGCC | 108 | NM_011333.3 |
| ZO-1 | Forward Reverse | GATCCCTGTAAGTCACCCAGA CTCCCTGCTTGCACTCCTATC | 154 | NM_009386.2 |
| Occludin | Forward Reverse | TTGAAAGTCCACCTCCTTACAGA CCGGATAAAAAGAGTACGCTGG | 129 | NM_001360538.1 |
| Claudin-1 | Forward Reverse | GGGGACAACATCGTGACCG AGGAGTCGAAGACTTTGCACT | 100 | NM_016674.4 |
| NF-KB-p65 | Forward Reverse | AGACCCAGGAGTGTTCACAGACC CACCAGGCGAGTTATAGCTTCAGG | 139 | XM_006531694.4 |
| TLR-4 | Forward Reverse | TTCAGAACTTCAGTGGCTGGATT CCATGCCTTGTCTTCAATTGTTT | 64 | NM_021297.3 |
| IL-1β | Forward Reverse | TCGCTCAGGGTCACAAGAAA CATCAGAGGCAAGGAGGAAAC | 73 | XM_006498795.3 |
| IL-6 | Forward Reverse | GAGGATACCACTCCCAACAGACC AAGTGCATCATCGTTGTTCATACA | 141 | NM_001314054.1 |
| TNF-α | Forward Reverse | TGGGACAGTGACCTGGACTGT TTCGGAAAGCCCATTTGAGT | 67 | NM_001278601.1 |
| 18S rRNA | Forward Reverse | GTAACCCGTTGAACCCCATT CCATCCAATCGGTAGTAGCG | 151 | NR_046233.2 |
Disclaimer/Publisher’s Note: The statements, opinions and data contained in all publications are solely those of the individual author(s) and contributor(s) and not of MDPI and/or the editor(s). MDPI and/or the editor(s) disclaim responsibility for any injury to people or property resulting from any ideas, methods, instructions or products referred to in the content. |
© 2024 by the authors. Licensee MDPI, Basel, Switzerland. This article is an open access article distributed under the terms and conditions of the Creative Commons Attribution (CC BY) license (https://creativecommons.org/licenses/by/4.0/).
Share and Cite
Dong, C.; Chen, Y.; Ding, M.; Liu, Y.; Chen, X.; He, Y.; Zou, T.; Chen, J.; You, J. Dietary Bacteriophage Administration Alleviates Enterotoxigenic Escherichia coli-Induced Diarrhea and Intestinal Impairment through Regulating Intestinal Inflammation and Gut Microbiota in a Newly Weaned Mouse Model. Int. J. Mol. Sci. 2024, 25, 10736. https://doi.org/10.3390/ijms251910736
Dong C, Chen Y, Ding M, Liu Y, Chen X, He Y, Zou T, Chen J, You J. Dietary Bacteriophage Administration Alleviates Enterotoxigenic Escherichia coli-Induced Diarrhea and Intestinal Impairment through Regulating Intestinal Inflammation and Gut Microbiota in a Newly Weaned Mouse Model. International Journal of Molecular Sciences. 2024; 25(19):10736. https://doi.org/10.3390/ijms251910736
Chicago/Turabian StyleDong, Chao, Yan Chen, Minfeng Ding, Yi Liu, Xingping Chen, Yuyong He, Tiande Zou, Jun Chen, and Jinming You. 2024. "Dietary Bacteriophage Administration Alleviates Enterotoxigenic Escherichia coli-Induced Diarrhea and Intestinal Impairment through Regulating Intestinal Inflammation and Gut Microbiota in a Newly Weaned Mouse Model" International Journal of Molecular Sciences 25, no. 19: 10736. https://doi.org/10.3390/ijms251910736
APA StyleDong, C., Chen, Y., Ding, M., Liu, Y., Chen, X., He, Y., Zou, T., Chen, J., & You, J. (2024). Dietary Bacteriophage Administration Alleviates Enterotoxigenic Escherichia coli-Induced Diarrhea and Intestinal Impairment through Regulating Intestinal Inflammation and Gut Microbiota in a Newly Weaned Mouse Model. International Journal of Molecular Sciences, 25(19), 10736. https://doi.org/10.3390/ijms251910736

