Knock-Out of IKKepsilon Ameliorates Atherosclerosis and Fatty Liver Disease by Alterations of Lipid Metabolism in the PCSK9 Model in Mice
Abstract
1. Introduction
2. Results
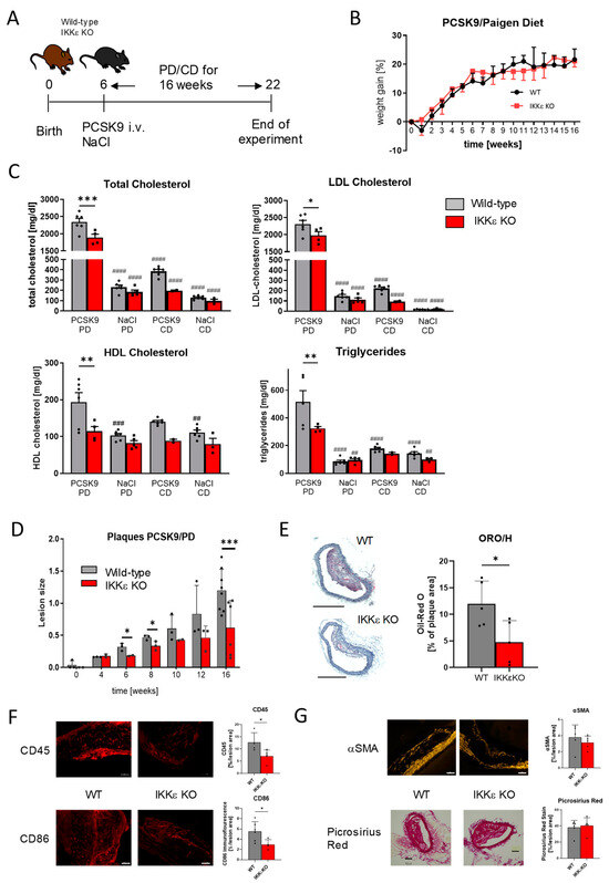
2.1. Effects of IKKε Knock-Out in Mice on Weight Gain, Serum Lipid Levels, and Atherosclerotic Plaques
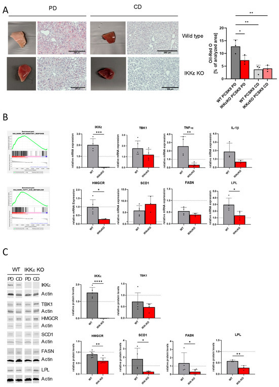
2.2. Effects of IKKε on Fatty Liver Disease
2.3. Effects in Female Mice
3. Discussion
4. Materials and Methods
4.1. Mice
| oIMR6916 | 5′-CTT GGG TGG AGA GGC TAT TC-3′ | Mutant Forward |
| oIMR6917 | 5′-AGG TGA GAT GAC AGG AGA TC-3′ | Mutant Reverse |
| oIMR7048 | 5′-GGC CCA CCG AAG GGG ATG AAG G-3′ | Wild-type Forward |
| oIMR7049 | 5′-CTG CCC GCA AGC TGG ACG ATG AT-3′ | Wild-type Reverse |
4.2. Induction of Atherosclerosis by PCSK9 GOF and High-Fat Diet
4.3. Analysis of Blood Samples
4.4. Analysis of Polar Metabolites and Lipids Using LC-HRMS
4.5. Histology
4.6. Immunofluorescence Staining
4.7. Uptake of Ox-LDL in Primary Macrophages
4.8. Western Blot Analysis
4.9. Real-Time PCR
| IKKε | FW 5′-GTACAAGGCCCGAAACAAGA-3′ |
| RV 5′-TCCTCCACTGCGAATAGCTT-3′ | |
| TBK1 | FW 5′-TGCTTACCCCAGTTCTTGCA-3′ |
| RV 5′-CCCCAGCACTTCTCCTGATC-3′ | |
| TNF-α | FW 5′-GCTGAGCTCAAACCCTGGTA-3′ |
| RV 5′-CGGACTCCGCAAAGTCTAAG-3′ | |
| IL-1β | FW 5′-GCAACTGTTCCTGAACTCAAC-3′ |
| RV 5′-ATCTTTTGGGGTCCGTCAACT-3′ | |
| HMGCR | FW 5′-AGCTTGCCCGAATTGTATGTG-3′ |
| RV 5′-TCTGTTGTGAACCATGTGACTTC-3′ | |
| LPL | FW 5′-TGTGTCTTCAGGGGTCCTTAG-3′ |
| RV 5′-GGGAGTTTGGCTCCAGAGTTT-3′ | |
| FASN | FW 5′-CCCCAGCGGTAGAGAATAGC-3′ |
| RV 5′-CTAGAGGGCTTGCACCAACA-3′ | |
| LDL-R | FW 5′-CCTGATTGCTGCACCTCTCT-3′ |
| RV 5′-TTCCCACCCACTCAAAGCAA-3′ | |
| SCD1 | FW 5′-CAAACACCCGGCTGTCAAAG-3′ |
| RV 5′-CTCGGCTTTCAGGTCAGACA-3′ | |
| UCP1 | FW 5′-ATGGTTGGTTTCAAGGCCACA-3′ |
| RV 5′-CGGTATCCAGAGGGAAAGTGAT-3′ | |
| GAPDH | FW 5′-CAA TGT GTC CGT CGT GGA TCT-3′ |
| RV 5′-GTC CTC AGT GTA GCC CAA GAT G-3′ |
4.10. RNA-Seq of Liver Samples, Functional Annotation, and Pathway Analysis
4.11. Statistical Analysis
Supplementary Materials
Author Contributions
Funding
Institutional Review Board Statement
Informed Consent Statement
Data Availability Statement
Acknowledgments
Conflicts of Interest
References
- Tsao, C.W.; Aday, A.W.; Almarzooq, Z.I.; Anderson, C.A.M.; Arora, P.; Avery, C.L.; Baker-Smith, C.M.; Beaton, A.Z.; Boehme, A.K.; Buxton, A.E.; et al. Heart disease and stroke statistics-2023 update: A report from the American heart association. Circulation 2023, 147, e93–e621. [Google Scholar] [PubMed]
- Riazi, K.; Azhari, H.; Charette, J.H.; Underwood, F.E.; King, J.A.; Afshar, E.E.; Swain, M.G.; Congly, S.E.; Kaplan, G.G.; Shaheen, A.A. The prevalence and incidence of NAFLD worldwide: A systematic review and meta-analysis. Lancet Gastroenterol. Hepatol. 2022, 7, 851–861. [Google Scholar] [CrossRef] [PubMed]
- Tang, K.; Lin, J.; Ji, X.; Lin, T.; Sun, D.; Zheng, X.; Wang, L. Non-alcoholic fatty liver disease with reduced myocardial FDG uptake is associated with coronary atherosclerosis. J. Nucl. Cardiol. Off. Publ. Am. Soc. Nucl. Cardiol. 2021, 28, 610–620. [Google Scholar] [CrossRef]
- Targher, G.; Byrne, C.D.; Tilg, H. NAFLD and increased risk of cardiovascular disease: Clinical associations, pathophysiological mechanisms and pharmacological implications. Gut 2020, 69, 1691–1705. [Google Scholar] [CrossRef]
- Lim, S.; Taskinen, M.R.; Boren, J. Crosstalk between nonalcoholic fatty liver disease and cardiometabolic syndrome. Obes. Rev. Off. J. Int. Assoc. Study Obes. 2019, 20, 599–611. [Google Scholar] [CrossRef]
- Targher, G.; Byrne, C.D.; Lonardo, A.; Zoppini, G.; Barbui, C. Non-alcoholic fatty liver disease and risk of incident cardiovascular disease: A meta-analysis. J. Hepatol. 2016, 65, 589–600. [Google Scholar] [CrossRef]
- Oni, E.T.; Agatston, A.S.; Blaha, M.J.; Fialkow, J.; Cury, R.; Sposito, A.; Erbel, R.; Blankstein, R.; Feldman, T.; Al-Mallah, M.H.; et al. A systematic review: Burden and severity of subclinical cardiovascular disease among those with nonalcoholic fatty liver; should we care? Atherosclerosis 2013, 230, 258–267. [Google Scholar] [CrossRef]
- Arai, T.; Atsukawa, M.; Tsubota, A.; Kato, K.; Abe, H.; Ono, H.; Kawano, T.; Yoshida, Y.; Tanabe, T.; Okubo, T.; et al. Liver fibrosis is associated with carotid atherosclerosis in patients with liver biopsy-proven nonalcoholic fatty liver disease. Sci. Rep. 2021, 11, 15938. [Google Scholar] [CrossRef] [PubMed]
- Stols-Goncalves, D.; Hovingh, G.K.; Nieuwdorp, M.; Holleboom, A.G. Nafld and atherosclerosis: Two sides of the same dysmetabolic coin? Trends Endocrinol. Metab. TEM 2019, 30, 891–902. [Google Scholar] [CrossRef]
- Lonardo, A.; Nascimbeni, F.; Mantovani, A.; Targher, G. Hypertension, diabetes, atherosclerosis and nash: Cause or consequence? J. Hepatol. 2018, 68, 335–352. [Google Scholar] [CrossRef]
- Donati, G.; Stagni, B.; Piscaglia, F.; Venturoli, N.; Morselli-Labate, A.M.; Rasciti, L.; Bolondi, L. Increased prevalence of fatty liver in arterial hypertensive patients with normal liver enzymes: Role of insulin resistance. Gut 2004, 53, 1020–1023. [Google Scholar] [CrossRef] [PubMed]
- Elshaer, A.; Chascsa, D.M.H.; Lizaola-Mayo, B.C. Exploring varied treatment strategies for metabolic dysfunction-associated steatotic liver disease (MASLD). Life 2024, 14, 844. [Google Scholar] [CrossRef] [PubMed]
- European Association for the Study of the Liver (EASL); European Association for the Study of Diabetes (EASD); European Association for the Study of Obesity (EASO). EASL-EASD-EASO clinical practice guidelines on the management of metabolic dysfunction-associated steatotic liver disease (MASLD). J. Hepatol. 2024, 81, 492–542. [Google Scholar] [CrossRef]
- Li, H.; Meng, Y.; He, S.; Tan, X.; Zhang, Y.; Zhang, X.; Wang, L.; Zheng, W. Macrophages, chronic inflammation, and insulin resistance. Cells 2022, 11, 3001. [Google Scholar] [CrossRef]
- Barrea, L.; Di Somma, C.; Muscogiuri, G.; Tarantino, G.; Tenore, G.C.; Orio, F.; Colao, A.; Savastano, S. Nutrition, inflammation and liver-spleen axis. Crit. Rev. Food Sci. Nutr. 2018, 58, 3141–3158. [Google Scholar] [CrossRef] [PubMed]
- Cheng, W.; Cui, C.; Liu, G.; Ye, C.; Shao, F.; Bagchi, A.K.; Mehta, J.L.; Wang, X. NF-kappab, a potential therapeutic target in cardiovascular diseases. Cardiovasc. Drugs Ther. 2023, 37, 571–584. [Google Scholar] [CrossRef]
- Monaco, C.; Andreakos, E.; Kiriakidis, S.; Mauri, C.; Bicknell, C.; Foxwell, B.; Cheshire, N.; Paleolog, E.; Feldmann, M. Canonical pathway of nuclear factor kappa b activation selectively regulates proinflammatory and prothrombotic responses in human atherosclerosis. Proc. Natl. Acad. Sci. USA 2004, 101, 5634–5639. [Google Scholar] [CrossRef]
- Cai, D.; Yuan, M.; Frantz, D.F.; Melendez, P.A.; Hansen, L.; Lee, J.; Shoelson, S.E. Local and systemic insulin resistance resulting from hepatic activation of IKK-beta and NF-kappab. Nat. Med. 2005, 11, 183–190. [Google Scholar] [CrossRef]
- Huh, J.Y.; Saltiel, A.R. Roles of ikappab kinases and tank-binding kinase 1 in hepatic lipid metabolism and nonalcoholic fatty liver disease. Exp. Mol. Med. 2021, 53, 1697–1705. [Google Scholar] [CrossRef]
- Peters, R.T.; Maniatis, T. A new family of IKK-related kinases may function as i kappa b kinase kinases. Biochim. Biophys. Acta 2001, 1471, M57–M62. [Google Scholar]
- Shimada, T.; Kawai, T.; Takeda, K.; Matsumoto, M.; Inoue, J.; Tatsumi, Y.; Kanamaru, A.; Akira, S. IKK-i, a novel lipopolysaccharide-inducible kinase that is related to ikappab kinases. Int. Immunol. 1999, 11, 1357–1362. [Google Scholar] [CrossRef] [PubMed]
- Adli, M.; Baldwin, A.S. IKK-i/ikke controls constitutive, cancer cell-associated nf-b activity via regulation of ser-536 p65/rela phosphorylation. J. Biol. Chem. 2006, 281, 26976–26984. [Google Scholar] [CrossRef] [PubMed]
- Buss, H.; Dorrie, A.; Schmitz, M.L.; Hoffmann, E.; Resch, K.; Kracht, M. Constitutive and interleukin-1-inducible phosphorylation of p65 nf-{kappa}b at serine 536 is mediated by multiple protein kinases including i{kappa}b kinase (IKK)-{alpha}, ikk{beta}, ikk{epsilon}, traf family member-associated (tank)-binding kinase 1 (tbk1), and an unknown kinase and couples p65 to tata-binding protein-associated factor ii31-mediated interleukin-8 transcription. J. Biol. Chem. 2004, 279, 55633–55643. [Google Scholar]
- Harris, J.; Oliere, S.; Sharma, S.; Sun, Q.; Lin, R.; Hiscott, J.; Grandvaux, N. Nuclear accumulation of crel following c-terminal phosphorylation by tbk1/IKK epsilon. J. Immunol. 2006, 177, 2527–2535. [Google Scholar] [CrossRef]
- Mattioli, I.; Geng, H.; Sebald, A.; Hodel, M.; Bucher, C.; Kracht, M.; Schmitz, M.L. Inducible phosphorylation of NF-kappa b p65 at serine 468 by t cell costimulation is mediated by IKK epsilon. J. Biol. Chem. 2006, 281, 6175–6183. [Google Scholar] [CrossRef]
- Moser, C.V.; Kynast, K.; Baatz, K.; Russe, O.Q.; Ferreiros, N.; Costiuk, H.; Lu, R.; Schmidtko, A.; Tegeder, I.; Geisslinger, G.; et al. The protein kinase ikkepsilon is a potential target for the treatment of inflammatory hyperalgesia. J. Immunol. 2011, 187, 2617–2625. [Google Scholar] [CrossRef]
- Sharma, S.; TenOever, B.R.; Grandvaux, N.; Zhou, G.P.; Lin, R.; Hiscott, J. Triggering the interferon antiviral response through an IKK-related pathway. Science 2003, 300, 1148–1151. [Google Scholar] [CrossRef] [PubMed]
- McWhirter, S.M.; Fitzgerald, K.A.; Rosains, J.; Rowe, D.C.; Golenbock, D.T.; Maniatis, T. Ifn-regulatory factor 3-dependent gene expression is defective in tbk1-deficient mouse embryonic fibroblasts. Proc. Natl. Acad. Sci. USA 2004, 101, 233–238. [Google Scholar] [CrossRef]
- Zhao, P.; Sun, X.; Liao, Z.; Yu, H.; Li, D.; Shen, Z.; Glass, C.K.; Witztum, J.L.; Saltiel, A.R. The tbk1/ikkepsilon inhibitor amlexanox improves dyslipidemia and prevents atherosclerosis. JCI Insight 2022, 7, e155552. [Google Scholar] [CrossRef]
- Chiang, S.H.; Bazuine, M.; Lumeng, C.N.; Geletka, L.M.; Mowers, J.; White, N.M.; Ma, J.T.; Zhou, J.; Qi, N.; Westcott, D.; et al. The protein kinase ikkepsilon regulates energy balance in obese mice. Cell 2009, 138, 961–975. [Google Scholar] [CrossRef]
- Mowers, J.; Uhm, M.; Reilly, S.M.; Simon, J.; Leto, D.; Chiang, S.H.; Chang, L.; Saltiel, A.R. Inflammation produces catecholamine resistance in obesity via activation of pde3b by the protein kinases IKK{varepsilon} and tbk1. eLife 2013, 2, e01119. [Google Scholar] [CrossRef]
- Reilly, S.M.; Chiang, S.H.; Decker, S.J.; Chang, L.; Uhm, M.; Larsen, M.J.; Rubin, J.R.; Mowers, J.; White, N.M.; Hochberg, I.; et al. An inhibitor of the protein kinases tbk1 and IKK-varepsilon improves obesity-related metabolic dysfunctions in mice. Nat. Med. 2013, 19, 313–321. [Google Scholar] [CrossRef] [PubMed]
- Patel, M.N.; Bernard, W.G.; Milev, N.B.; Cawthorn, W.P.; Figg, N.; Hart, D.; Prieur, X.; Virtue, S.; Hegyi, K.; Bonnafous, S.; et al. Hematopoietic ikbke limits the chronicity of inflammasome priming and metaflammation. Proc. Natl. Acad. Sci. USA 2015, 112, 506–511. [Google Scholar] [CrossRef] [PubMed]
- Cao, C.; Zhu, Y.; Chen, W.; Li, L.; Qi, Y.; Wang, X.; Zhao, Y.; Wan, X.; Chen, X. Ikkepsilon knockout prevents high fat diet induced arterial atherosclerosis and NF-kappab signaling in mice. PLoS ONE 2013, 8, e64930. [Google Scholar]
- Bjorklund, M.M.; Hollensen, A.K.; Hagensen, M.K.; Dagnaes-Hansen, F.; Christoffersen, C.; Mikkelsen, J.G.; Bentzon, J.F. Induction of atherosclerosis in mice and hamsters without germline genetic engineering. Circ. Res. 2014, 114, 1684–1689. [Google Scholar] [CrossRef]
- Goettsch, C.; Hutcheson, J.D.; Hagita, S.; Rogers, M.A.; Creager, M.D.; Pham, T.; Choi, J.; Mlynarchik, A.K.; Pieper, B.; Kjolby, M.; et al. A single injection of gain-of-function mutant pcsk9 adeno-associated virus vector induces cardiovascular calcification in mice with no genetic modification. Atherosclerosis 2016, 251, 109–118. [Google Scholar] [CrossRef]
- Gaul, S.; Shahzad, K.; Medert, R.; Gadi, I.; Mader, C.; Schumacher, D.; Wirth, A.; Ambreen, S.; Fatima, S.; Boeckel, J.N.; et al. Novel nongenetic murine model of hyperglycemia and hyperlipidemia-associated aggravated atherosclerosis. Front. Cardiovasc. Med. 2022, 9, 813215. [Google Scholar] [CrossRef]
- Rom, O.; Liu, Y.; Liu, Z.; Zhao, Y.; Wu, J.; Ghrayeb, A.; Villacorta, L.; Fan, Y.; Chang, L.; Wang, L.; et al. Glycine-based treatment ameliorates NAFLD by modulating fatty acid oxidation, glutathione synthesis, and the gut microbiome. Sci. Transl. Med. 2020, 12, eaaz2841. [Google Scholar] [CrossRef]
- Saito, H.; Tanaka, T.; Sugahara, M.; Tanaka, S.; Fukui, K.; Wakashima, T.; Nangaku, M. Inhibition of prolyl hydroxylase domain (phd) by jtz-951 reduces obesity-related diseases in the liver, white adipose tissue, and kidney in mice with a high-fat diet. Lab. Investig. 2019, 99, 1217–1232. [Google Scholar] [CrossRef]
- Otto, G.P.; Rathkolb, B.; Oestereicher, M.A.; Lengger, C.J.; Moerth, C.; Micklich, K.; Fuchs, H.; Gailus-Durner, V.; Wolf, E.; Hrabe de Angelis, M. Clinical chemistry reference intervals for c57bl/6j, c57bl/6n, and c3heb/fej mice (mus musculus). J. Am. Assoc. Lab. Anim. Sci. JAALAS 2016, 55, 375–386. [Google Scholar]
- Rubio, W.B.; Cortopassi, M.D.; Ramachandran, D.; Walker, S.J.; Balough, E.M.; Wang, J.; Banks, A.S. Not so fast: Paradoxically increased variability in the glucose tolerance test due to food withdrawal in continuous glucose-monitored mice. Mol. Metab. 2023, 77, 101795. [Google Scholar] [CrossRef] [PubMed]
- Reue, K. Sex differences in obesity: X chromosome dosage as a risk factor for increased food intake, adiposity and co-morbidities. Physiol. Behav. 2017, 176, 174–182. [Google Scholar] [CrossRef] [PubMed]
- Link, J.C.; Reue, K. Genetic basis for sex differences in obesity and lipid metabolism. Annu. Rev. Nutr. 2017, 37, 225–245. [Google Scholar] [CrossRef] [PubMed]
- Kim, E.J.; Kim, E.; Kwon, E.Y.; Jang, H.S.; Hur, C.G.; Choi, M.S. Network analysis of hepatic genes responded to high-fat diet in c57bl/6j mice: Nutrigenomics data mining from recent research findings. J. Med. Food 2010, 13, 743–756. [Google Scholar] [CrossRef]
- Kreeft, A.J.; Moen, C.J.; Porter, G.; Kasanmoentalib, S.; Sverdlov, R.; van Gorp, P.J.; Havekes, L.M.; Frants, R.R.; Hofker, M.H. Genomic analysis of the response of mouse models to high-fat feeding shows a major role of nuclear receptors in the simultaneous regulation of lipid and inflammatory genes. Atherosclerosis 2005, 182, 249–257. [Google Scholar] [CrossRef]
- Gordon, S.M.; Li, H.; Zhu, X.; Shah, A.S.; Lu, L.J.; Davidson, W.S. A comparison of the mouse and human lipoproteome: Suitability of the mouse model for studies of human lipoproteins. J. Proteome Res. 2015, 14, 2686–2695. [Google Scholar] [CrossRef]
- Zhang, K.; Zheng, J.; Chen, Y.; Dong, J.; Li, Z.; Chiang, Y.P.; He, M.; Huang, Q.; Tang, H.; Jiang, X.C. Inducible phospholipid transfer protein deficiency ameliorates atherosclerosis. Atherosclerosis 2021, 324, 9–17. [Google Scholar] [CrossRef]
- Marra, F.; Svegliati-Baroni, G. Lipotoxicity and the gut-liver axis in nash pathogenesis. J. Hepatol. 2018, 68, 280–295. [Google Scholar] [CrossRef]
- Brunt, E.M.; Wong, V.W.; Nobili, V.; Day, C.P.; Sookoian, S.; Maher, J.J.; Bugianesi, E.; Sirlin, C.B.; Neuschwander-Tetri, B.A.; Rinella, M.E. Nonalcoholic fatty liver disease. Nat. Rev. Dis. Primers 2015, 1, 15080. [Google Scholar] [CrossRef]
- Akhiyat, N.; Vasile, V.; Ahmad, A.; Sara, J.D.; Nardi, V.; Lerman, L.O.; Jaffe, A.; Lerman, A. Plasma ceramide levels are elevated in patients with early coronary atherosclerosis and endothelial dysfunction. J. Am. Heart Assoc. 2022, 11, e022852. [Google Scholar] [CrossRef]
- Tanase, D.M.; Gosav, E.M.; Petrov, D.; Jucan, A.E.; Lacatusu, C.M.; Floria, M.; Tarniceriu, C.C.; Costea, C.F.; Ciocoiu, M.; Rezus, C. Involvement of ceramides in non-alcoholic fatty liver disease (nafld) atherosclerosis (ats) development: Mechanisms and therapeutic targets. Diagnostics 2021, 11, 2053. [Google Scholar] [CrossRef] [PubMed]
- Chun, L.; Junlin, Z.; Aimin, W.; Niansheng, L.; Benmei, C.; Minxiang, L. Inhibition of ceramide synthesis reverses endothelial dysfunction and atherosclerosis in streptozotocin-induced diabetic rats. Diabetes Res. Clin. Pract. 2011, 93, 77–85. [Google Scholar] [CrossRef] [PubMed]
- Yang, G.; Badeanlou, L.; Bielawski, J.; Roberts, A.J.; Hannun, Y.A.; Samad, F. Central role of ceramide biosynthesis in body weight regulation, energy metabolism, and the metabolic syndrome. Am. J. Physiol. Endocrinol. Metab. 2009, 297, E211–E224. [Google Scholar] [CrossRef] [PubMed]
- Kurz, J.; Parnham, M.J.; Geisslinger, G.; Schiffmann, S. Ceramides as novel disease biomarkers. Trends Mol. Med. 2019, 25, 20–32. [Google Scholar] [CrossRef]
- Meeusen, J.W.; Donato, L.J.; Kopecky, S.L.; Vasile, V.C.; Jaffe, A.S.; Laaksonen, R. Ceramides improve atherosclerotic cardiovascular disease risk assessment beyond standard risk factors. Clin. Chim. Acta 2020, 511, 138–142. [Google Scholar] [CrossRef]
- Gorden, D.L.; Myers, D.S.; Ivanova, P.T.; Fahy, E.; Maurya, M.R.; Gupta, S.; Min, J.; Spann, N.J.; McDonald, J.G.; Kelly, S.L.; et al. Biomarkers of NAFLD progression: A lipidomics approach to an epidemic. J. Lipid Res. 2015, 56, 722–736. [Google Scholar] [CrossRef]
- Turpin, S.M.; Nicholls, H.T.; Willmes, D.M.; Mourier, A.; Brodesser, S.; Wunderlich, C.M.; Mauer, J.; Xu, E.; Hammerschmidt, P.; Bronneke, H.S.; et al. Obesity-induced cers6-dependent c16:0 ceramide production promotes weight gain and glucose intolerance. Cell Metab. 2014, 20, 678–686. [Google Scholar] [CrossRef]
- Garcia-Ruiz, C.; Colell, A.; Mari, M.; Morales, A.; Fernandez-Checa, J.C. Direct effect of ceramide on the mitochondrial electron transport chain leads to generation of reactive oxygen species. Role of mitochondrial glutathione. J. Biol. Chem. 1997, 272, 11369–11377. [Google Scholar] [CrossRef]
- Li, Y.; He, P.P.; Zhang, D.W.; Zheng, X.L.; Cayabyab, F.S.; Yin, W.D.; Tang, C.K. Lipoprotein lipase: From gene to atherosclerosis. Atherosclerosis 2014, 237, 597–608. [Google Scholar] [CrossRef]
- Teratani, T.; Tomita, K.; Furuhashi, H.; Sugihara, N.; Higashiyama, M.; Nishikawa, M.; Irie, R.; Takajo, T.; Wada, A.; Horiuchi, K.; et al. Lipoprotein lipase up-regulation in hepatic stellate cells exacerbates liver fibrosis in nonalcoholic steatohepatitis in mice. Hepatol. Commun. 2019, 3, 1098–1112. [Google Scholar] [CrossRef]
- Kim, J.K.; Fillmore, J.J.; Chen, Y.; Yu, C.; Moore, I.K.; Pypaert, M.; Lutz, E.P.; Kako, Y.; Velez-Carrasco, W.; Goldberg, I.J.; et al. Tissue-specific overexpression of lipoprotein lipase causes tissue-specific insulin resistance. Proc. Natl. Acad. Sci. USA 2001, 98, 7522–7527. [Google Scholar] [CrossRef] [PubMed]
- Mead, J.R.; Ramji, D.P. The pivotal role of lipoprotein lipase in atherosclerosis. Cardiovasc. Res. 2002, 55, 261–269. [Google Scholar] [CrossRef] [PubMed]
- Flowers, M.T.; Ntambi, J.M. Role of stearoyl-coenzyme a desaturase in regulating lipid metabolism. Curr. Opin. Lipidol. 2008, 19, 248–256. [Google Scholar] [CrossRef]
- Paton, C.M.; Ntambi, J.M. Biochemical and physiological function of stearoyl-coa desaturase. Am. J. Physiol. Endocrinol. Metab. 2009, 297, E28–E37. [Google Scholar] [CrossRef]
- Sun, Q.; Xing, X.; Wang, H.; Wan, K.; Fan, R.; Liu, C.; Wang, Y.; Wu, W.; Wang, Y.; Wang, R. Scd1 is the critical signaling hub to mediate metabolic diseases: Mechanism and the development of its inhibitors. Biomed. Pharmacother. 2024, 170, 115586. [Google Scholar] [CrossRef]
- Ntambi, J.M.; Miyazaki, M.; Stoehr, J.P.; Lan, H.; Kendziorski, C.M.; Yandell, B.S.; Song, Y.; Cohen, P.; Friedman, J.M.; Attie, A.D. Loss of stearoyl-coa desaturase-1 function protects mice against adiposity. Proc. Natl. Acad. Sci. USA 2002, 99, 11482–11486. [Google Scholar] [CrossRef] [PubMed]
- Parlati, L.; Regnier, M.; Guillou, H.; Postic, C. New targets for NAFLD. JHEP Rep. Innov. Hepatol. 2021, 3, 100346. [Google Scholar] [CrossRef] [PubMed]
- Esler, W.P.; Cohen, D.E. Pharmacologic inhibition of lipogenesis for the treatment of NAFLD. J. Hepatol. 2024, 80, 362–377. [Google Scholar] [CrossRef]
- Sens, A.; Rischke, S.; Hahnefeld, L.; Dorochow, E.; Schafer, S.M.G.; Thomas, D.; Kohm, M.; Geisslinger, G.; Behrens, F.; Gurke, R. Pre-analytical sample handling standardization for reliable measurement of metabolites and lipids in lc-ms-based clinical research. J. Mass Spectrom. Adv. Clin. Lab. 2023, 28, 35–46. [Google Scholar] [CrossRef]
- Subramanian, A.; Tamayo, P.; Mootha, V.K.; Mukherjee, S.; Ebert, B.L.; Gillette, M.A.; Paulovich, A.; Pomeroy, S.L.; Golub, T.R.; Lander, E.S.; et al. Gene set enrichment analysis: A knowledge-based approach for interpreting genome-wide expression profiles. Proc. Natl. Acad. Sci. USA 2005, 102, 15545–15550. [Google Scholar] [CrossRef]
- Reich, M.; Liefeld, T.; Gould, J.; Lerner, J.; Tamayo, P.; Mesirov, J.P. Genepattern 2.0. Nat. Genet. 2006, 38, 500–501. [Google Scholar] [CrossRef] [PubMed]





Disclaimer/Publisher’s Note: The statements, opinions and data contained in all publications are solely those of the individual author(s) and contributor(s) and not of MDPI and/or the editor(s). MDPI and/or the editor(s) disclaim responsibility for any injury to people or property resulting from any ideas, methods, instructions or products referred to in the content. |
© 2024 by the authors. Licensee MDPI, Basel, Switzerland. This article is an open access article distributed under the terms and conditions of the Creative Commons Attribution (CC BY) license (https://creativecommons.org/licenses/by/4.0/).
Share and Cite
Weiss, U.; Mungo, E.; Haß, M.; Benning, D.; Gurke, R.; Hahnefeld, L.; Dorochow, E.; Schlaudraff, J.; Schmid, T.; Kuntschar, S.; et al. Knock-Out of IKKepsilon Ameliorates Atherosclerosis and Fatty Liver Disease by Alterations of Lipid Metabolism in the PCSK9 Model in Mice. Int. J. Mol. Sci. 2024, 25, 10721. https://doi.org/10.3390/ijms251910721
Weiss U, Mungo E, Haß M, Benning D, Gurke R, Hahnefeld L, Dorochow E, Schlaudraff J, Schmid T, Kuntschar S, et al. Knock-Out of IKKepsilon Ameliorates Atherosclerosis and Fatty Liver Disease by Alterations of Lipid Metabolism in the PCSK9 Model in Mice. International Journal of Molecular Sciences. 2024; 25(19):10721. https://doi.org/10.3390/ijms251910721
Chicago/Turabian StyleWeiss, Ulrike, Eleonora Mungo, Michelle Haß, Denis Benning, Robert Gurke, Lisa Hahnefeld, Erika Dorochow, Jessica Schlaudraff, Tobias Schmid, Silvia Kuntschar, and et al. 2024. "Knock-Out of IKKepsilon Ameliorates Atherosclerosis and Fatty Liver Disease by Alterations of Lipid Metabolism in the PCSK9 Model in Mice" International Journal of Molecular Sciences 25, no. 19: 10721. https://doi.org/10.3390/ijms251910721
APA StyleWeiss, U., Mungo, E., Haß, M., Benning, D., Gurke, R., Hahnefeld, L., Dorochow, E., Schlaudraff, J., Schmid, T., Kuntschar, S., Meyer, S., Medert, R., Freichel, M., Geisslinger, G., & Niederberger, E. (2024). Knock-Out of IKKepsilon Ameliorates Atherosclerosis and Fatty Liver Disease by Alterations of Lipid Metabolism in the PCSK9 Model in Mice. International Journal of Molecular Sciences, 25(19), 10721. https://doi.org/10.3390/ijms251910721

