Ascorbic Acid Enhances the Inhibitory Effect of Theasaponins against Candida albicans
Abstract
1. Introduction
2. Results and Discussion
2.1. VC Increases the Susceptibility of Planktonic C. albicans to Theasaponins
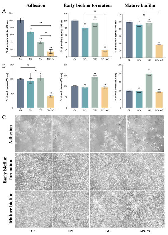
2.2. VC Enhances the Anti-Biofilm Effect of Theasaponins against C. albicans
2.3. VC Aggravates Theasaponins-Induced Reduction in Cell Surface Hydrophobicity (CSH) and Extracellular Phospholipase
2.4. VC Exacerbates the Oxidative Stress and Energy Metabolism Decline in Theasaponins-Treated C. albicans Cells
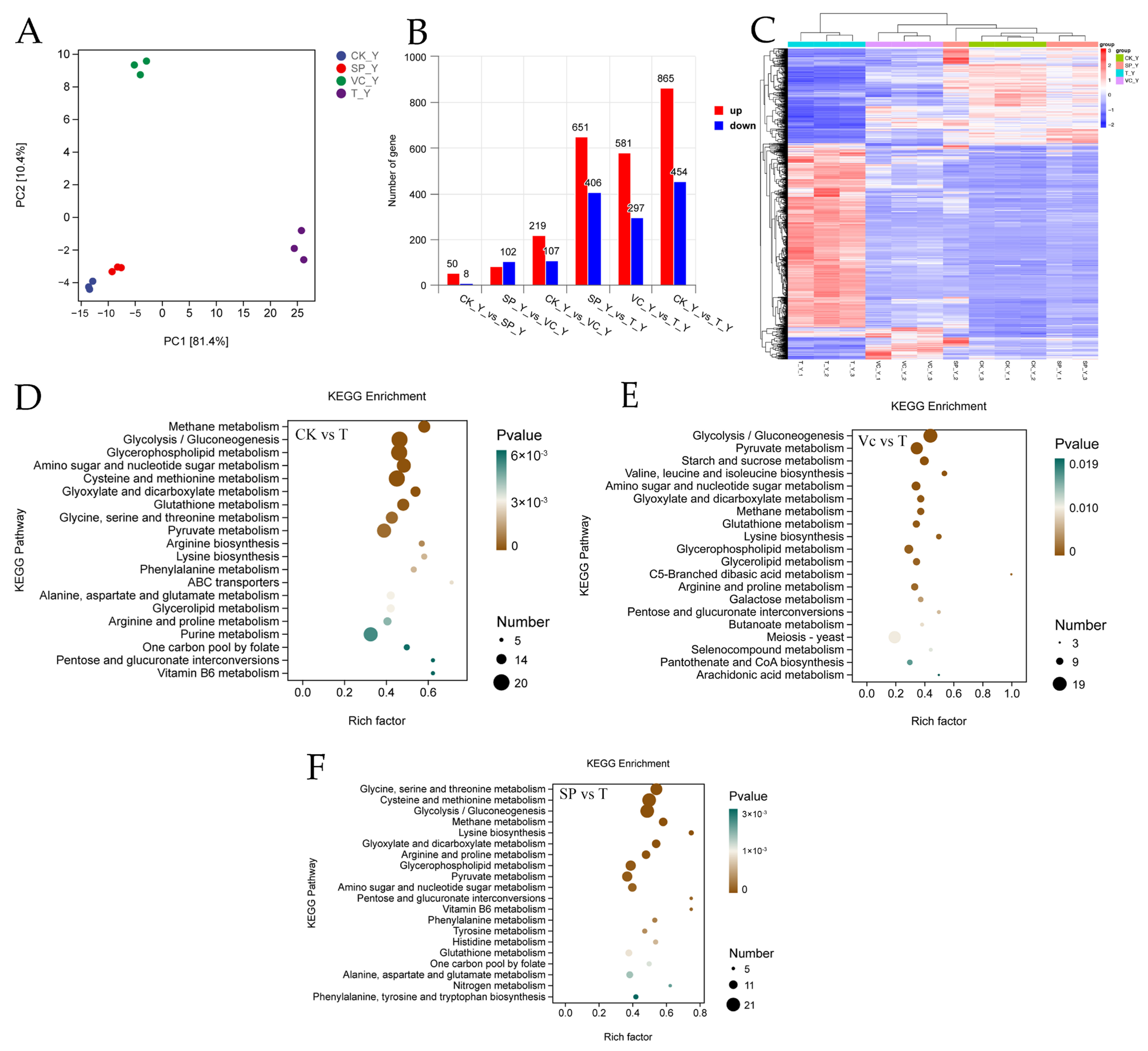
2.5. The Combination of VC and Theasaponins Modulates the Transcriptomic Profile, Predominantly Targeting Energy Metabolism
3. Materials and Methods
3.1. Reagents
3.2. Combination Susceptibility Test
3.3. Time-Kill Curves
3.4. Determination of Adhesion, Early Biofilm Formation, and Mature Biofilm
3.5. Determination of CSH
3.6. Determination of Extracellular Phospholipase Activity
3.7. Determination of Intracellular ROS, MMP, and ATP Levels
3.8. Transcriptome Analysis
3.9. Statistical Analysis
4. Conclusions
Author Contributions
Funding
Institutional Review Board Statement
Informed Consent Statement
Data Availability Statement
Conflicts of Interest
References
- Lee, Y.; Puumala, E.; Robbins, N.; Cowen, L.E. Antifungal drug resistance: Molecular mechanisms in candida albicans and beyond. Chem. Rev. 2021, 121, 3390–3411. [Google Scholar] [CrossRef] [PubMed]
 - Lee, Y.; Robbins, N.; Cowen, L.E. Molecular mechanisms governing antifungal drug resistance. NPJ Antimicrob. Resist. 2023, 1, 5. [Google Scholar] [CrossRef] [PubMed]
 - He, X.; Kusuya, Y.; Hagiwara, D.; Toyotome, T.; Arai, T.; Bian, C.; Nagayama, M.; Shibata, S.; Watanabe, A.; Takahashi, H. Genomic diversity of the pathogenic fungus aspergillus fumigatus in japan reveals the complex genomic basis of azole resistance. Commun. Biol. 2024, 7, 274. [Google Scholar] [CrossRef] [PubMed]
 - Gao, J.; Wang, H.; Li, Z.; Wong, A.H.; Wang, Y.Z.; Guo, Y.; Lin, X.; Zeng, G.; Liu, H.; Wang, Y.; et al. Candida albicans gains azole resistance by altering sphingolipid composition. Nat. Commun. 2018, 9, 4495. [Google Scholar] [CrossRef] [PubMed]
 - Scorzoni, L.; Fuchs, B.B.; Junqueira, J.C.; Mylonakis, E. Current and promising pharmacotherapeutic options for candidiasis. Expert. Opin. Pharmacother. 2021, 22, 867–887. [Google Scholar] [CrossRef]
 - Spitzer, M.; Robbins, N.; Wright, G.D. Combinatorial strategies for combating invasive fungal infections. Virulence 2017, 8, 169–185. [Google Scholar] [CrossRef]
 - Li, Y.; Yang, J.; Li, X.; Su, S.; Chen, X.; Sun, S.; Li, Y. The effect of ginkgolide b combined with fluconazole against drug-resistant candida albicans based on common resistance mechanisms. Int. J. Antimicrob. Agents 2020, 56, 106030. [Google Scholar] [CrossRef]
 - Reginatto, P.; Bergamo, V.Z.; Berlitz, S.J.; Guerreiro, I.C.K.; de Andrade, S.F.; Fuentefria, A.M. Rational selection of antifungal drugs to propose a new formulation strategy to control candida biofilm formation on venous catheters. Braz. J. Microbiol. 2020, 51, 1037–1049. [Google Scholar] [CrossRef]
 - Chen, Y.H.; Gao, Y.; Han, Z.; Yin, J.F. Analysis of the saponin contents and composition in tea seeds of different germplasms. J. Tea Sci. 2022, 42, 705–716. [Google Scholar]
 - Li, Z.Y.; Sun, Q.; Ma, N.; Zhang, F.J.; Zhang, S.; Zhang, Z.Q.; Wang, X.F.; Sun, P.; You, C.X.; Zhang, Z. Inhibitory effect of tea saponin on major apple-disease-inducing fungi. Phytopathology 2023, 113, 1853–1866. [Google Scholar] [CrossRef]
 - Joshi, R.; Sood, S.; Dogra, P.; Mahendru, M.; Kumar, D.; Bhangalia, S.; Pal, H.C.; Kumar, N.; Bhushan, S.; Gulati, A.; et al. In vitro cytotoxicity, antimicrobial, and metal-chelating activity of triterpene saponins from tea seed grown in kangra valley, india. Med. Chem. Res. 2013, 22, 4030–4038. [Google Scholar] [CrossRef]
 - Chen, Y.; Gao, Y.; Yuan, M.; Zheng, Z.; Yin, J. Anti-candida albicans effects and mechanisms of theasaponin e1 and assamsaponin A. Int. J. Mol. Sci. 2023, 24, 9350. [Google Scholar] [CrossRef] [PubMed]
 - Zhang, M.; Chen, Z.Y.; Tian, D.; Li, Z.Q.; Wang, S.N.; Huo, Y.J.; Song, L.; Lu, J.; Sheng, J.; Ji, X.; et al. Effects of theasaponin e1 on the regulationglucose uptake of c2c12 myoblasts pi3k/akt/mtor signaling pathway. CyTA–J. Food 2023, 21, 682–691. [Google Scholar] [CrossRef]
 - Dosedel, M.; Jirkovsky, E.; Macakova, K.; Krcmova, L.K.; Javorska, L.; Pourova, J.; Mercolini, L.; Remiao, F.; Novakova, L.; Mladenka, P.; et al. Vitamin c-sources, physiological role, kinetics, deficiency, use, toxicity, and determination. Nutrients 2021, 13, 615. [Google Scholar] [CrossRef] [PubMed]
 - Shivavedi, N.; Kumar, M.; Tej, G.; Nayak, P.K. Metformin and ascorbic acid combination therapy ameliorates type 2 diabetes mellitus and comorbid depression in rats. Brain Res. 2017, 1674, 1–9. [Google Scholar] [CrossRef] [PubMed]
 - Bottger, F.; Valles-Marti, A.; Cahn, L.; Jimenez, C.R. High-dose intravenous vitamin c, a promising multi-targeting agent in the treatment of cancer. J. Exp. Clin. Cancer Res. 2021, 40, 343. [Google Scholar] [CrossRef]
 - Marwaha, N. Ascorbic acid co-administration with artemisinin based combination therapies in falciparum malaria. Indian J. Med. Res. 2016, 143, 539–541. [Google Scholar] [CrossRef]
 - Belhachemi, M.H.; Boucherit-Otmani, Z.; Boucherit, K.; Belmir, S. Influence of ascorbic acid and alpha-tocopherol on the autoxidation and in vitro antifungal activity of amphotericin b. Curr. Med. Mycol. 2021, 7, 12–18. [Google Scholar]
 - Belhachemi, M.H.; Boucherit, K.; Boucherit-Otmani, Z.; Belmir, S.; Benbekhti, Z. Effects of ascorbic acid and alpha-tocopherol on the therapeutic index of amphotericin b. J. Mycol. Med. 2014, 24, e137–e142. [Google Scholar] [CrossRef]
 - Zhang, X.T.; Yu, L.Q. Effect of vitamin c on the anti-candida albicans activity of ketoconazole. Shandong J. Anim. Sci. Vet. Med. 2014, 35, 4–5. [Google Scholar]
 - Tsui, C.; Kong, E.F.; Jabra-Rizk, M.A. Pathogenesis of candida albicans biofilm. Pathog. Dis. 2016, 74, ftw018. [Google Scholar] [CrossRef] [PubMed]
 - Zarei Mahmoudabadi, A.; Zarrin, M.; Kiasat, N. Biofilm formation and susceptibility to amphotericin b and fluconazole in candida albicans. Jundishapur J. Microbiol. 2014, 7, e17105. [Google Scholar] [CrossRef] [PubMed]
 - Chen, Y.; Gao, Y.; Li, Y.; Yin, J. Anti-biofilm activity of assamsaponin a, theasaponin e1, and theasaponin e2 against candida albicans. Int. J. Mol. Sci. 2024, 25, 3599. [Google Scholar] [CrossRef] [PubMed]
 - Rege, A.A.; Kolte, D.B.; Thakur, D. In vitro antifungal and antibiofilm potential of ascorbic acid against candida albicans and its mixed culture with bacteria. World J. Pharm. Pharm. Sci. 2024, 13, 662–681. [Google Scholar]
 - Danchik, C.; Casadevall, A. Role of cell surface hydrophobicity in the pathogenesis of medically-significant fungi. Front. Cell Infect. Microbiol. 2020, 10, 594973. [Google Scholar] [CrossRef]
 - Masuoka, J.; Hazen, K.C. Cell wall protein mannosylation determines candida albicans cell surface hydrophobicity. Microbiology (Reading) 1997, 143 Pt 9, 3015–3021. [Google Scholar] [CrossRef]
 - El-Baz, A.M.; Mosbah, R.A.; Goda, R.M.; Mansour, B.; Sultana, T.; Dahms, T.E.S.; El-Ganiny, A.M. Back to nature: Combating candida albicans biofilm, phospholipase and hemolysin using plant essential oils. Antibiotics 2021, 10, 81. [Google Scholar] [CrossRef]
 - Ellepola, A.N.; Samaranayake, L.P.; Khan, Z.U. Extracellular phospholipase production of oral candida albicans isolates from smokers, diabetics, asthmatics, denture wearers and healthy individuals following brief exposure to polyene, echinocandin and azole antimycotics. Braz. J. Microbiol. 2016, 47, 911–916. [Google Scholar] [CrossRef]
 - Anil, S.; Samaranayake, L.P. Brief exposure to antimycotics reduces the extracellular phospholipase activity of candida albicans and candida tropicalis. Chemotherapy 2003, 49, 243–247. [Google Scholar] [CrossRef]
 - Avci, P.; Freire, F.; Banvolgyi, A.; Mylonakis, E.; Wikonkal, N.M.; Hamblin, M.R. Sodium ascorbate kills candida albicans in vitro via iron-catalyzed fenton reaction: Importance of oxygenation and metabolism. Future Microbiol. 2016, 11, 1535–1547. [Google Scholar] [CrossRef]
 - Guo, C.; Sun, L.; Chen, X.; Zhang, D. Oxidative stress, mitochondrial damage and neurodegenerative diseases. Neural Regen. Res. 2013, 8, 2003–2014. [Google Scholar] [PubMed]
 - Sakamuru, S.; Attene-Ramos, M.S.; Xia, M. Mitochondrial membrane potential assay. Methods Mol. Biol. 2016, 1473, 17–22. [Google Scholar] [PubMed]
 - Zorova, L.D.; Popkov, V.A.; Plotnikov, E.Y.; Silachev, D.N.; Pevzner, I.B.; Jankauskas, S.S.; Babenko, V.A.; Zorov, S.D.; Balakireva, A.V.; Juhaszova, M.; et al. Mitochondrial membrane potential. Anal. Biochem. 2018, 552, 50–59. [Google Scholar] [CrossRef] [PubMed]
 - Bonora, M.; Giorgi, C.; Pinton, P. Molecular mechanisms and consequences of mitochondrial permeability transition. Nat. Rev. Mol. Cell Biol. 2022, 23, 266–285. [Google Scholar] [CrossRef] [PubMed]
 - Eleff, S.; Kennaway, N.G.; Buist, N.R.; Darley-Usmar, V.M.; Capaldi, R.A.; Bank, W.J.; Chance, B. 31p nmr study of improvement in oxidative phosphorylation by vitamins k3 and c in a patient with a defect in electron transport at complex iii in skeletal muscle. Proc. Natl. Acad. Sci. USA 1984, 81, 3529–3533. [Google Scholar] [CrossRef]
 - Komarova, S.V.; Ataullakhanov, F.I.; Globus, R.K. Bioenergetics and mitochondrial transmembrane potential during differentiation of cultured osteoblasts. Am. J. Physiol. Cell Physiol. 2000, 279, C1220–C1229. [Google Scholar] [CrossRef]
 - Bakalova, R.; Zhelev, Z.; Miller, T.; Aoki, I.; Higashi, T. Vitamin c versus cancer: Ascorbic acid radical and impairment of mitochondrial respiration? Oxid. Med. Cell Longev. 2020, 2020, 1504048. [Google Scholar] [CrossRef]
 - Chandel, N.S. Glycolysis. Cold Spring Harb. Perspect. Biol. 2021, 13, a040535. [Google Scholar] [CrossRef]
 - Yuan, W.; Du, Y.; Yu, K.; Xu, S.; Liu, M.; Wang, S.; Yang, Y.; Zhang, Y.; Sun, J. The production of pyruvate in biological technology: A critical review. Microorganisms 2022, 10, 2454. [Google Scholar] [CrossRef]
 - Dhoundiyal, A.; Goeschl, V.; Boehm, S.; Kubista, H.; Hotka, M. Glycerol-3-phosphate shuttle is a backup system securing metabolic flexibility in neurons. J. Neurosci. 2022, 42, 7339–7354. [Google Scholar] [CrossRef]
 - Shi, Y.; Wang, H.; Yan, Y.; Cao, H.; Liu, X.; Lin, F.; Lu, J. Glycerol-3-phosphate shuttle is involved in development and virulence in the rice blast fungus pyricularia oryzae. Front. Plant Sci. 2018, 9, 687. [Google Scholar] [CrossRef] [PubMed]
 - Larsson, C.; Pahlman, I.L.; Ansell, R.; Rigoulet, M.; Adler, L.; Gustafsson, L. The importance of the glycerol 3-phosphate shuttle during aerobic growth of saccharomyces cerevisiae. Yeast 1998, 14, 347–357. [Google Scholar] [CrossRef]
 - Wang, Z.; Zhang, Q.; Zhang, H.; Lu, Y. Roles of alcohol dehydrogenase 1 in the biological activities of candida albicans. Crit. Rev. Microbiol. 2024, 1–15. [Google Scholar] [CrossRef] [PubMed]
 - Gutierrez-Corona, J.F.; Gonzalez-Hernandez, G.A.; Padilla-Guerrero, I.E.; Olmedo-Monfil, V.; Martinez-Rocha, A.L.; Patino-Medina, J.A.; Meza-Carmen, V.; Torres-Guzman, J.C. Fungal alcohol dehydrogenases: Physiological function, molecular properties, regulation of their production, and biotechnological potential. Cells 2023, 12, 2239. [Google Scholar] [CrossRef] [PubMed]
 - Lee, S.; Son, H.; Lee, J.; Min, K.; Choi, G.J.; Kim, J.C.; Lee, Y.W. Functional analyses of two acetyl coenzyme a synthetases in the ascomycete gibberella zeae. Eukaryot. Cell 2011, 10, 1043–1052. [Google Scholar] [CrossRef] [PubMed]
 - Van Den Berg, M.A.; Steensma, H.Y. Acs2, a saccharomyces cerevisiae gene encoding acetyl-coenzyme a synthetase, essential for growth on glucose. Eur. J. Biochem. 1995, 231, 704–713. [Google Scholar] [CrossRef]
 - Carman, A.J.; Vylkova, S.; Lorenz, M.C. Role of acetyl coenzyme a synthesis and breakdown in alternative carbon source utilization in candida albicans. Eukaryot. Cell 2008, 7, 1733–1741. [Google Scholar] [CrossRef]
 - Lv, H.; Zhen, C.; Liu, J.; Yang, P.; Hu, L.; Shang, P. Unraveling the potential role of glutathione in multiple forms of cell death in cancer therapy. Oxid. Med. Cell Longev. 2019, 2019, 3150145. [Google Scholar] [CrossRef]
 - Forman, H.J.; Zhang, H.; Rinna, A. Glutathione: Overview of its protective roles, measurement, and biosynthesis. Mol. Aspects Med. 2009, 30, 1–12. [Google Scholar] [CrossRef]
 - Lu, S.C. Glutathione synthesis. Biochim. Biophys. Acta 2013, 1830, 3143–3153. [Google Scholar] [CrossRef]
 - Kitada, M.; Ogura, Y.; Monno, I.; Xu, J.; Koya, D. Effect of methionine restriction on aging: Its relationship to oxidative stress. Biomedicines 2021, 9, 130. [Google Scholar] [CrossRef] [PubMed]
 - Labarrere, C.A.; Kassab, G.S. Glutathione: A samsonian life-sustaining small molecule that protects against oxidative stress, ageing and damaging inflammation. Front. Nutr. 2022, 9, 1007816. [Google Scholar] [CrossRef] [PubMed]
 - Seleem, D.; Chen, E.; Benso, B.; Pardi, V.; Murata, R.M. In vitro evaluation of antifungal activity of monolaurin against candida albicans biofilms. PeerJ 2016, 4, e2148. [Google Scholar] [CrossRef] [PubMed]
 - Barman, A.; Gohain, D.; Bora, U.; Tamuli, R. Phospholipases play multiple cellular roles including growth, stress tolerance, sexual development, and virulence in fungi. Microbiol. Res. 2018, 209, 55–69. [Google Scholar] [CrossRef]
 - Zhao, Z.; Zhou, Y.; Wang, R.; Xie, F.; Zhai, Z. Expression, purification, and characterization of phospholipase b1 from candida albicans in escherichia coli. 3 Biotech 2020, 10, 538. [Google Scholar] [CrossRef]
 - McLain, N.; Dolan, J.W. Phospholipase d activity is required for dimorphic transition in candida albicans. Microbiology (Reading) 1997, 143 Pt 11, 3521–3526. [Google Scholar] [CrossRef]
 - Hube, B.; Hess, D.; Baker, C.A.; Schaller, M.; Schafer, W.; Dolan, J.W. The role and relevance of phospholipase d1 during growth and dimorphism of candida albicans. Microbiology (Reading) 2001, 147, 879–889. [Google Scholar] [CrossRef]
 - Sanchez-Fresneda, R.; Guirao-Abad, J.P.; Arguelles, A.; Gonzalez-Parraga, P.; Valentin, E.; Arguelles, J.C. Specific stress-induced storage of trehalose, glycerol and d-arabitol in response to oxidative and osmotic stress in candida albicans. Biochem. Biophys. Res. Commun. 2013, 430, 1334–1339. [Google Scholar] [CrossRef]
 - Pistoia, E.S.; Cosio, T.; Campione, E.; Pica, F.; Volpe, A.; Marino, D.; Di Francesco, P.; Monari, C.; Fontana, C.; Favaro, M.; et al. All-trans retinoic acid effect on candida albicans growth and biofilm formation. J. Fungi 2022, 8, 1049. [Google Scholar] [CrossRef]
 - Yang, B.; Lei, Z.; Zhao, Y.; Ahmed, S.; Wang, C.; Zhang, S.; Fu, S.; Cao, J.; Qiu, Y. Combination susceptibility testing of common antimicrobials in vitro and the effects of sub-mic of antimicrobials on staphylococcus aureus biofilm formation. Front. Microbiol. 2017, 8, 2125. [Google Scholar] [CrossRef]
 - Possamai Rossatto, F.C.; Tharmalingam, N.; Escobar, I.E.; d’Azevedo, P.A.; Zimmer, K.R.; Mylonakis, E. Antifungal activity of the phenolic compounds ellagic acid (ea) and caffeic acid phenethyl ester (cape) against drug-resistant candida auris. J. Fungi 2021, 7, 763. [Google Scholar] [CrossRef] [PubMed]
 






| SPs (μg/mL) | |||||||||
|---|---|---|---|---|---|---|---|---|---|
| 0 | 15.625 | 31.25 | 62.5 | 125 | 250 | 500 | 1000 | ||
| VC (mM) | 0 | +/NT | +/NT | +/NT | +/NT | -/- | -/- | -/- | -/- | 
| 1.25 | +/NT | +/NT | +/NT | +/NT | -/- | -/- | -/- | -/- | |
| 2.5 | +/NT | +/NT | +/NT | +/NT | -/- | -/- | -/- | -/- | |
| 5 | +/NT | +/NT | +/NT | +/NT | -/- | -/- | -/- | -/- | |
| 10 | +/NT | +/NT | +/NT | -/+ | -/- | -/- | -/- | -/- | |
| 20 | +/NT | +/NT | +/NT | -/+ | -/- | -/- | -/- | -/- | |
| 40 | +/NT | +/NT | +/NT | -/- | -/- | -/- | -/- | -/- | |
| 80 | +/NT | +/NT | -/+ | -/- | -/- | -/- | -/- | -/- | |
| Adhesion | Mature Biofilm | |||
|---|---|---|---|---|
| Pz Value | Phospholipase Activity | Pz Value | Phospholipase Activity | |
| Control | 0.60 ± 0.02 | Very high | 0.53 ± 0.04 | Very high | 
| SPs | 0.62 ± 0.01 | Very high | 0.56 ± 0.07 | Very high | 
| VC | 0.56 ± 0.04 | Very high | 0.51 ± 0.03 | Very high | 
| SPs + VC | 0.78 ± 0.05 ** | High | 0.74 ± 0.07 ** | High | 
Disclaimer/Publisher’s Note: The statements, opinions and data contained in all publications are solely those of the individual author(s) and contributor(s) and not of MDPI and/or the editor(s). MDPI and/or the editor(s) disclaim responsibility for any injury to people or property resulting from any ideas, methods, instructions or products referred to in the content.  | 
© 2024 by the authors. Licensee MDPI, Basel, Switzerland. This article is an open access article distributed under the terms and conditions of the Creative Commons Attribution (CC BY) license (https://creativecommons.org/licenses/by/4.0/).
Share and Cite
Chen, Y.; Gao, Y.; Yin, J. Ascorbic Acid Enhances the Inhibitory Effect of Theasaponins against Candida albicans. Int. J. Mol. Sci. 2024, 25, 10661. https://doi.org/10.3390/ijms251910661
Chen Y, Gao Y, Yin J. Ascorbic Acid Enhances the Inhibitory Effect of Theasaponins against Candida albicans. International Journal of Molecular Sciences. 2024; 25(19):10661. https://doi.org/10.3390/ijms251910661
Chicago/Turabian StyleChen, Yuhong, Ying Gao, and Junfeng Yin. 2024. "Ascorbic Acid Enhances the Inhibitory Effect of Theasaponins against Candida albicans" International Journal of Molecular Sciences 25, no. 19: 10661. https://doi.org/10.3390/ijms251910661
APA StyleChen, Y., Gao, Y., & Yin, J. (2024). Ascorbic Acid Enhances the Inhibitory Effect of Theasaponins against Candida albicans. International Journal of Molecular Sciences, 25(19), 10661. https://doi.org/10.3390/ijms251910661
        
