Effects of Alkalinity Stress on Amino Acid Metabolism Profiles and Oxidative-Stress-Mediated Apoptosis/Ferroptosis in Hybrid Sturgeon (Huso dauricus ♀ × Acipenser schrenckii ♂) Livers
Abstract
1. Introduction
2. Results
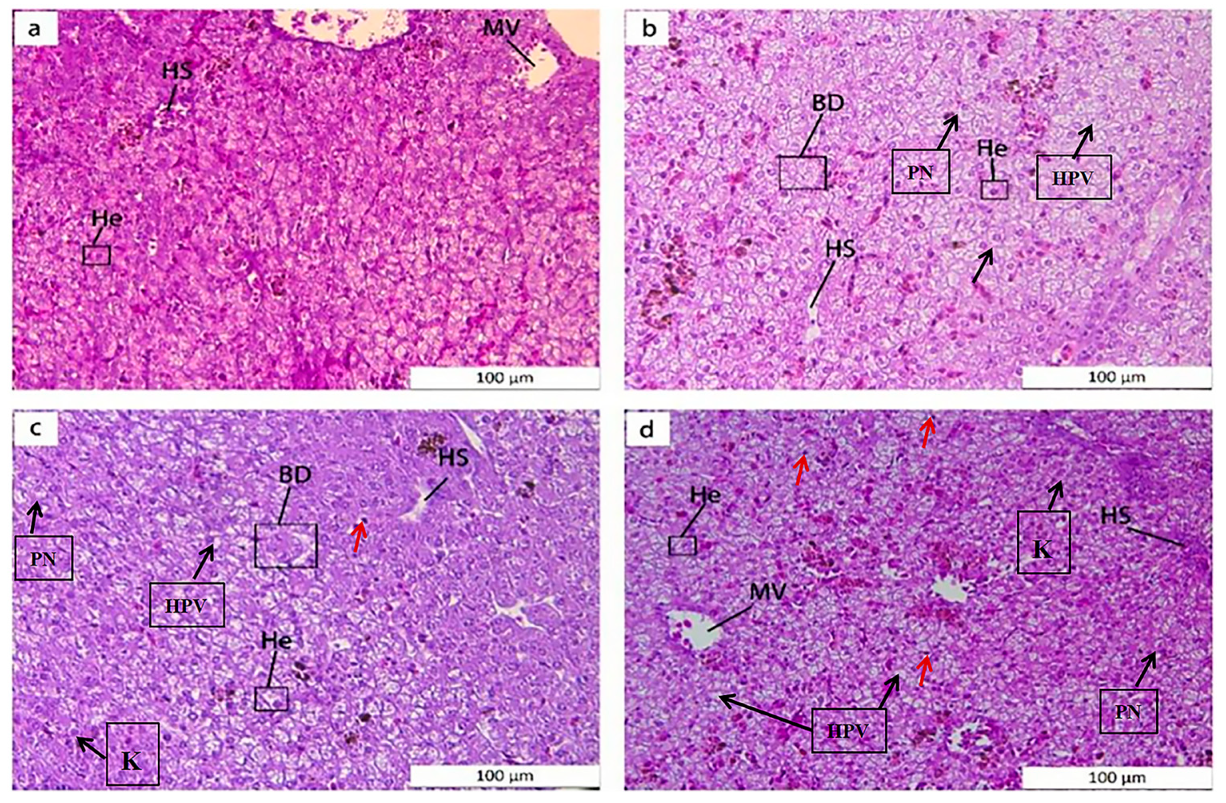
2.1. Histopathology Detection
2.2. Apoptosis Rates Assay
2.3. Hepatic Oxidative Stress Indexes and Immunity Enzymes Assay
2.4. Changes in Apoptosis, Immunity and Antioxidant-Related Gene Expression
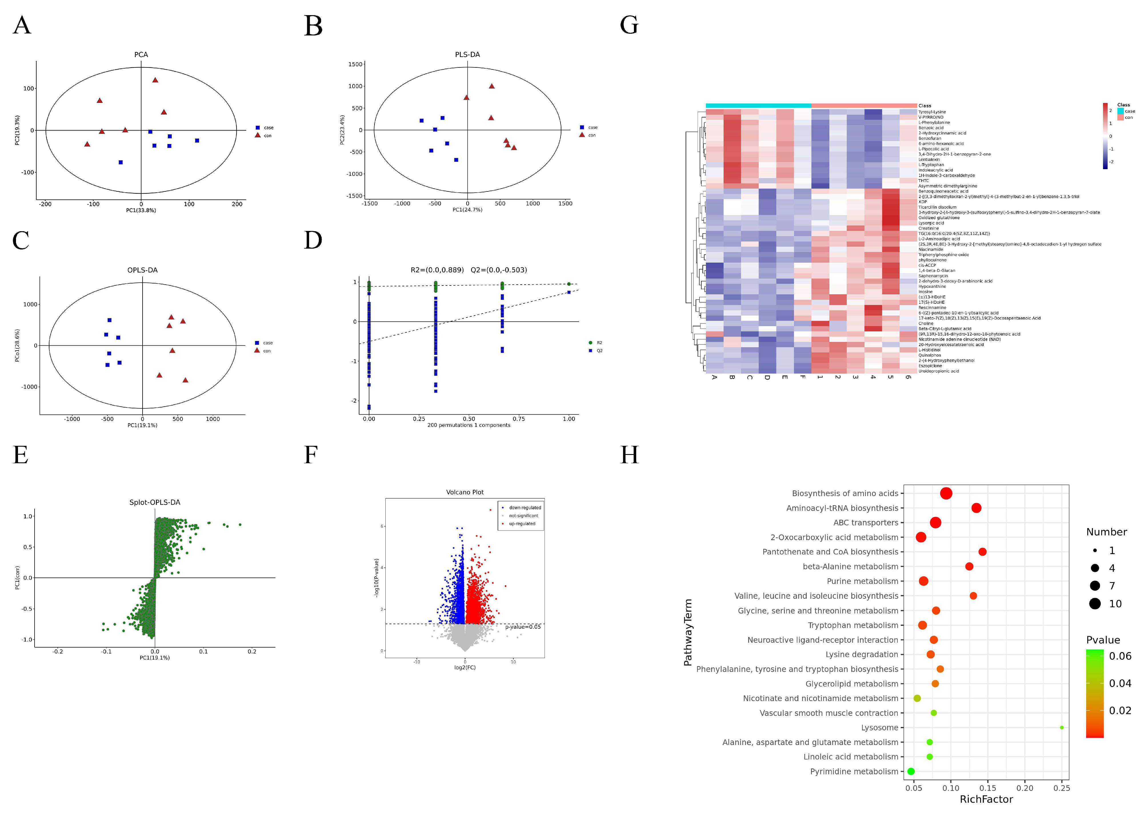
2.5. Untargeted Metabolomics Analysis
2.6. Expression Levels of Ferroptosis/Apoptosis-Related Proteins
3. Discussion
4. Materials and Methods
4.1. Animal and Experimental Procedures
4.2. Sampling
4.3. Histopathology Detection
4.4. Apoptosis Rates Assay
4.5. Measurement of Physiological Indexes
4.6. Relative mRNA Expression Detection
4.7. Metabolomics Analysis
4.8. Immunohistochemistry Assay
4.9. Statistical Analysis
5. Conclusions
Supplementary Materials
Author Contributions
Funding
Institutional Review Board Statement
Informed Consent Statement
Data Availability Statement
Acknowledgments
Conflicts of Interest
Abbreviations
| ROS | reactive oxygen species |
| SOD | superoxide dismutase |
| CAT | catalase |
| GSH-Px | glutathione peroxidase |
| Csapase3 | cysteinyl aspartate specific proteinase-3 |
| Bcl-2 | b-cell lymphoma-2 |
| Bax | Bcl-2-associated X |
| P53 | tumor protein p53 |
| PUMA | p53 up-regulated modulator of apoptosis |
| IL-1β | interleukin-1β |
| C3 | complement protein 3 |
| AKP | alkaline phosphatase |
| HSP70 | heat shock protein 70 |
| HSP90 | heat shock protein 90 |
| GSH-Gpx4 | cystine-glutathione–glutathione peroxidase 4 |
| COX-2 | cyclooxygenase 2 |
| Ptgs2 | prostaglandin-endoperoxide synthase 2 |
| GSSG | oxidized glutathione |
References
- Meng, X.; Luo, L.; Zhao, Z.; Wang, S.; Zhang, R.; Guo, K. Ginger polysaccharide alleviates the effects of acute exposure to carbonate in crucian carp (Carassius auratus) by regulating immunity, intestinal microbiota, and intestinal metabolism. Ecotoxicol. Environ. Saf. 2024, 273, 116127. [Google Scholar] [CrossRef] [PubMed]
- Liu, Y.X.; Fang, H.; Lai, Q.F.; Liang, L.Q. The current state and development strategy for China’s saline fisheries. Strateg. Study CAE 2016, 18, 74–78. [Google Scholar]
- Wood, C.M.; Gonzalez, R.J.; Ferreira, M.S.; Braz-Mota, S.; Val, A.L. The physiology of the Tambaqui (Colossoma macropomum) at pH 8.0. J. Comp. Physiol. B 2018, 188, 393–408. [Google Scholar] [CrossRef] [PubMed]
- Zhu, Q.; Li, M.L.; Lu, W.; Wang, Y.P.; Li, X.J.; Cheng, J. Transcriptomic modulation reveals the specific cellular response in Chinese sea bass (Lateolabrax maculatus) gills under salinity change and alkalinity stress. Int. J. Mol. Sci. 2023, 24, 5877. [Google Scholar] [CrossRef] [PubMed]
- Javed, M.; Usmani, N.; Ahmad, I.; Ahmad, M. Studies on the oxidative stress and gill histopathology in Channa punctatus of the canal receiving heavy metal-loaded effluent of Kasimpur Thermal Power Plant. Environ. Monit. Assess. 2015, 187, 4179. [Google Scholar] [CrossRef] [PubMed]
- Arthur, J.R. The glutathione peroxidases. Cell. Mol. Life Sci. 2000, 57, 1825–1835. [Google Scholar] [CrossRef] [PubMed]
- Bian, P.J.; Qiu, C.G.; Xu, S.L.; Lin, S.Z. Effects of salinity on growth, nonspecific immunity and antioxidant enzyme activity in Takifugu obscurus. Acta Hydrobiol. Sin. 2014, 38, 108–114. [Google Scholar]
- Eroglu, A.; Dogan, Z.; Kanak, E.G.; Atli, G.; Canli, M. Effects of heavy metals (Cd, Cu, Cr, Pb, Zn) on fish glutathione metabolism. Environ. Sci. Pollut. Res. 2015, 22, 3229–3237. [Google Scholar] [CrossRef] [PubMed]
- Wang, H.; Wang, A.Q.; Wang, X.Q.; Zeng, X.Y.; Xing, H.J. AMPK/PPAR-γ/NF-κB axis participates in ROS-mediated apoptosis and autophagy caused by cadmium in pig liver. Environ. Pollut. 2022, 294, 118659. [Google Scholar] [CrossRef] [PubMed]
- Wang, J.; Li, Y.; Wang, J.; Wang, Y.; Liu, H.; Bao, J. Selenium Alleviates Ammonia-Induced Splenic Cell Apoptosis and Inflammation by Regulating the Interleukin Family/Death Receptor Axis and Nrf2 Signaling Pathway. Biol. Trace Elem. Res. 2023, 201, 1748–1760. [Google Scholar] [CrossRef]
- Tao, S.Q.; Li, X.J.; Wang, J.Y.; Bai, Y.C.; Wang, J.H.; Yang, Y.H.; Zhao, Z.G. Examination of the relationship of carbonate alkalinity stress and ammonia metabolism disorder-mediated apoptosis in the Chinese mitten crab, Eriocheir sinensis: Potential involvement of the ROS/MAPK signaling pathway. Aquaculture 2024, 579, 740179. [Google Scholar] [CrossRef]
- Patnaik, B.B.; Roy, A.; Agarwal, S.; Bhattacharya, S. Induction of oxidative stress by non-lethal dose of mercury in rat liver: Possible relationships between apoptosis and necrosis. J. Environ. Biol. 2010, 31, 413–416. [Google Scholar]
- Wang, T.; Wen, X.; Hu, Y.; Zhang, X.; Wang, D.; Yin, S. Copper nanoparticles induced oxidation stress, cell apoptosis and immune response in the liver of juvenile Takifugu fasciatus. Fish. Shellfish. Immunol. 2019, 84, 648–655. [Google Scholar] [CrossRef]
- Jiang, H.X.; Ling, J.B.; Ye, K.J.; Li, X.J. Effects of copper and cadmium on expression of three interleukin genes in kidney of grass carp Ctenopharyngodon idella. Fish. Sci. 2019, 38, 220–225. [Google Scholar]
- Janssen, B.J.; Huizinga, E.G.; Raaijmakers, H.C.; Roos, A.; Daha, M.R.; Nilsson-Ekdahl, K.; Nilsson, B.; Gros, P. Structures of complement component C3 provide insights into the function and evolution of immunity. Nature 2005, 437, 505–511. [Google Scholar] [CrossRef] [PubMed]
- Zhao, Y.; Wang, Y.; Song, L.; Li, S.; Chen, X.; Tang, S.; Zhao, J. Effects of chronic alkalinity stress on immune response in Nile tilapia (Oreochromis niloticus) infected with Aeromonas hydrophila. Aquaculture 2022, 561, 738599. [Google Scholar] [CrossRef]
- Chen, B.; Chen, Z.; Liu, M.; Gao, X.; Cheng, Y.; Wei, Y.; Wu, Z.; Cui, D.; Shang, H. Inhibition of neuronal ferroptosis in the acute phase of intracerebral hemorrhage shows long-term cerebroprotective effects. Brain Res. Bull. 2019, 153, 122–132. [Google Scholar] [CrossRef]
- Tang, D.; Chen, X.; Kang, R.; Kroemer, G. Ferroptosis: Molecular mechanisms and health implications. Cell Res. 2021, 31, 107–125. [Google Scholar] [CrossRef] [PubMed]
- Rochette, L.; Dogon, G.; Rigal, E.; Zeller, M.; Cottin, Y.; Vergely, C. Lipid Peroxidation and Iron Metabolism: Two Corner Stones in the Homeostasis Control of Ferroptosis. Int. J. Mol. Sci. 2022, 24, 449. [Google Scholar] [CrossRef] [PubMed]
- Lu, Q.Y.; Yang, L.J.; Xiao, J.J.; Liu, Q.; Ni, L.H.; Hu, J.W.; Yu, H.; Wu, X.Y.; Zhang, B.F. Empagliflozin attenuates the renal tubular ferroptosis in diabetic kidney disease through AMPK/NRF2 pathway. Free Radic. Biol. Med. 2023, 195, 89–102. [Google Scholar] [CrossRef]
- Chen, C.; Chen, J.; Wang, Y.; Liu, Z.; Wu, Y. Ferroptosis drives photoreceptor degeneration in mice with defects in all-trans-retinal clearance. J. Biol. Chem. 2021, 296, 100187. [Google Scholar] [CrossRef] [PubMed]
- Roy, S.; Bhattacharya, S. Arsenic-induced histopathology and synthesis of stress proteins in liver and kidney of Channa punctatus. Ecotoxicol. Environ. Saf. 2006, 65, 218–229. [Google Scholar] [CrossRef] [PubMed]
- Zhang, Y.; Qu, Q.Z.; Wang, B.; Xia, Y.T.; Xu, S.J.; Sun, D.J. Comparison of reproductive characteristics among amur sturgeon (Acipenser schrenckii), kaluga sturgeon (Huso dauricus) and their hybrid (Kaluga Sturgeon ♀ × Amur Sturgeon ♂). Chin. J. Fish. 2016, 29, 25–29+34. [Google Scholar]
- Yang, H.L.; Zhang, Y.; Wang, N.M.; Xu, W.; Lv, W.H. Histological structure and transcriptome characteristics on the gill of hybrid sturgeon (Huso dauricus ♀ × Acipenser schrenckii ♂) under alkali stress. Freshw. Fish. 2022, 52, 40–46. [Google Scholar]
- Zhao, L.; Zheng, Y.G.; Feng, Y.H.; Li, M.Y.; Wang, G.Q.; Ma, Y.F. Toxic effects of waterborne lead (Pb) on bioaccumulation, serum biochemistry, oxidative stress and heat shock protein-related genes expression in Channa argus. Chemosphere 2020, 261, 127714. [Google Scholar] [CrossRef]
- Shang, X.; Geng, L.; Yang, J.; Zhang, Y.; Xu, W. Transcriptome analysis reveals the mechanism of alkalinity exposure on spleen oxidative stress, inflammation and immune function of Luciobarbus capito. Ecotoxicol. Environ. Saf. 2021, 225, 1–8. [Google Scholar] [CrossRef] [PubMed]
- Birben, E.; Sahiner, U.M.; Sackesen, C.; Erzurum, S.; Kalayci, O. Oxidative stress and antioxidant defense. World Allergy Organ. J. 2012, 5, 9–19. [Google Scholar] [CrossRef] [PubMed]
- Mukhopadhyay, D.; Priya, P.; Chattopadhyay, A. Sodium fluoride affects zebrafish behavior and alters mRNA expressions of biomarker genes in the brain: Role of Nrf2/Keap1. Environ. Toxicol. Pharmacol. 2015, 40, 352–359. [Google Scholar] [CrossRef]
- Trenzado, C.E.; Morales, A.E.; Palma, J.M.; Higuera, M. Blood antioxidant defenses and hematological adjustments in crowded/uncrowded rainbow trout (Oncorhynchus mykiss) fed on diets with different levels of antioxidant vitamins and HUFA. Compar. Biochem. Physiol. Part. C Toxicol. Pharmacol. 2009, 149, 440–447. [Google Scholar] [CrossRef]
- Guo, J.; Pu, Y.; Zhong, L.; Wang, K.; Duan, X.; Chen, D. Lead impaired immune function and tissue integrity in yellow catfish (Peltobargus fulvidraco) by mediating oxidative stress, inflammatory response and apoptosis. Ecotoxicol. Environ. Saf. 2021, 226, 112857. [Google Scholar] [CrossRef] [PubMed]
- Wei, X.; Liu, Y.; Li, S.; Ding, L.; Han, S.; Chen, Z.; Lu, H.; Wang, P.; Sun, Y. Stress response and tolerance mechanisms of NaHCO3 exposure based on biochemical assays and multi-omics approach in the liver of crucian carp (Carassius auratus). Ecotox. Environ. Safe 2023, 253, 114633. [Google Scholar] [CrossRef]
- Zhang, R.; Zhao, Z.; Li, M.; Luo, L.; Wang, S.; Guo, K.; Xu, W. Effects of saline alkali stress on the tissue structure, antioxidation, immunocompetence and metabolomics of Eriocheir sinensis. Sci. Total. Environ. 2023, 871, 162109. [Google Scholar] [CrossRef]
- Zhang, R.; Shi, X.; Guo, J.; Mao, X.; Fan, B. Acute stress response in hepatopancreas of Pacific white shrimp Litopenaeus vannamei to high alkalinity. Aquacult. Rep. 2024, 35, 101981. [Google Scholar] [CrossRef]
- Miyashita, T.; Harigai, M.; Hanada, M.; Reed, J.C. Identification of a p53-dependent negative response element in the bcl-2 gene. Cancer Res. 1994, 54, 3131–3135. [Google Scholar] [PubMed]
- Kischkel, F.C.; Lawrence, D.A.; Tinel, A.; LeBlanc, H.; Virmani, A.; Schow, P.; Gazdar, A.; Blenis, J.; Arnott, D.; Ashkenazi, A. Death receptor recruitment of endogenous caspase-10 and apoptosis initiation in the absence of caspase-8. J. Biol. Chem. 2001, 276, 46639–46646. [Google Scholar] [CrossRef] [PubMed]
- Powell, E.N.; Kasschau, M.; Chen, E.; Koenig, M.; Pecon, J. Changes in the free amino acid pool during environmental stress in the gill tissue of the oyster, Crassostrea virginica. Comp. Biochem. Physiol. A Mol. Integr. Physiol. 1982, 71, 591–598. [Google Scholar] [CrossRef]
- Lu, J.; Shi, Y.Y.; Cai, S.H.; Feng, J.H. Metabolic responses of Haliotis diversicolor to Vibrio parahaemolyticus infection. Fish. Shellfish Immunol. 2017, 60, 265–274. [Google Scholar] [CrossRef] [PubMed]
- Ptolemy, A.S.; Lee, R.; Britz-McKibbin, P. Strategies for comprehensive analysis of amino acid biomarkers of oxidative stress. Amino Acids 2007, 33, 3–18. [Google Scholar] [CrossRef] [PubMed]
- Kumru, B.; Ozturk Hismi, B.; Kaplan, D.S.; Celik, H. Studying the effect of large neutral amino acid supplements on oxidative stress in phenylketonuric patients. J. Pediatr. Endocrinol. Metab. 2019, 32, 269274. [Google Scholar] [CrossRef] [PubMed]
- Liu, S.Y.; Luo, L.; Zuo, F.Y.; Huang, X.L.; Zhong, L.; Liu, S.; Geng, Y.; Ou, Y.Q.; Chen, D.F.; Cai, W.L.; et al. Ammonia nitrogen stress damages the intestinal mucosal barrier of yellow catfish (Pelteobagrus fulvidraco) and induces intestinal inflammation. Front. Physiol. 2023, 14, 1279051. [Google Scholar] [CrossRef]
- Li, H.; Di, G.L.; Zhang, Y.; Liang, J.P.; Wang, X.F.; Xu, Z.S.; Kong, X.H. MiR-217 through SIRT1 regulates the immunotoxicity of cadmium in Cyprinus carpio. Comp. Biochem. Physiol. C Toxicol. Pharmacol CBP 2021, 248, 109086. [Google Scholar] [CrossRef] [PubMed]
- Dash, S.; Samal, J.; Thatoi, H. A comparative study on innate immunity parameters in the epidermal mucus of indian major carps. Aquacult Int. 2014, 22, 411–421. [Google Scholar] [CrossRef]
- Wang, Z.; Yao, Z.L.; Lin, T.T.; Shi, J.Q.; Zhou, K.; Wang, H. Effects of carbonate alkalinity stress on SOD, ACP, and AKP activities in the liver and kidney of juvenile Gymnocypris przewalskii. J. Fish. Sci. Chin. 2013, 20, 1212–1218. [Google Scholar] [CrossRef]
- Bai, H.; Mu, L.L.; Qiu, L.; Chen, N.; Li, J.D.; Zeng, Q.L.; Yin, X.X.; Ye, J.M. Complement C3 Regulates Inflammatory Response and Monocyte/Macrophage Phagocytosis of Streptococcus agalactiae in a Teleost Fish. Int. J. Mol. Sci. 2022, 23, 15586. [Google Scholar] [CrossRef]
- Chen, J.Z.; Zang, X.L.; Hu, G.D.; Qu, J.H.; Fan, L.M.; Song, C. The immune response of GIFT Oreochromis niloticus and its susceptibility to Streptococcus iniae under stress in different ammonia. Ecol. Environ. Sci. 2011, 20, 629–634. [Google Scholar]
- Sun, Y.F.; Chen, J.L.; Zhang, W.J. Methyl Orange Degradation on TiO2 and Mixture of TiO2 and HZSM-5 in NaHCO3 Solution. Adv. Mat. Res. 2012, 496, 142–145. [Google Scholar]
- GB/T 43563-2023; Water Quality for Aquaculture in Saline-Alkaline Land. National Standards of the People’s Republic of China: Beijing, China, 2023.
- Li, Y.T.; Wang, J.; Xing, H.J.; Bao, J. Selenium Mitigates Ammonia-Induced Neurotoxicity by Suppressing Apoptosis, Immune Imbalance, and Gut Microbiota-Driven Metabolic Disturbance in Fattening Pigs. Biol. Trace Elem. Res. 2023, 201, 3341–3355. [Google Scholar] [CrossRef]




represents the p-value decreasing from left to right. The Y-coordinate represents the pathway term. The X-coordinate represents the relative rich factors of each pathway.
represents the p-value decreasing from left to right. The Y-coordinate represents the pathway term. The X-coordinate represents the relative rich factors of each pathway.

Disclaimer/Publisher’s Note: The statements, opinions and data contained in all publications are solely those of the individual author(s) and contributor(s) and not of MDPI and/or the editor(s). MDPI and/or the editor(s) disclaim responsibility for any injury to people or property resulting from any ideas, methods, instructions or products referred to in the content. |
© 2024 by the authors. Licensee MDPI, Basel, Switzerland. This article is an open access article distributed under the terms and conditions of the Creative Commons Attribution (CC BY) license (https://creativecommons.org/licenses/by/4.0/).
Share and Cite
Zhai, C.; Liu, X.; Li, Y.; Wang, R.; Lv, W.; Ma, B.; Cao, D.; Zhang, Y. Effects of Alkalinity Stress on Amino Acid Metabolism Profiles and Oxidative-Stress-Mediated Apoptosis/Ferroptosis in Hybrid Sturgeon (Huso dauricus ♀ × Acipenser schrenckii ♂) Livers. Int. J. Mol. Sci. 2024, 25, 10456. https://doi.org/10.3390/ijms251910456
Zhai C, Liu X, Li Y, Wang R, Lv W, Ma B, Cao D, Zhang Y. Effects of Alkalinity Stress on Amino Acid Metabolism Profiles and Oxidative-Stress-Mediated Apoptosis/Ferroptosis in Hybrid Sturgeon (Huso dauricus ♀ × Acipenser schrenckii ♂) Livers. International Journal of Molecular Sciences. 2024; 25(19):10456. https://doi.org/10.3390/ijms251910456
Chicago/Turabian StyleZhai, Cunhua, Xiafei Liu, Yutao Li, Ruoyu Wang, Weihua Lv, Bo Ma, Dingchen Cao, and Ying Zhang. 2024. "Effects of Alkalinity Stress on Amino Acid Metabolism Profiles and Oxidative-Stress-Mediated Apoptosis/Ferroptosis in Hybrid Sturgeon (Huso dauricus ♀ × Acipenser schrenckii ♂) Livers" International Journal of Molecular Sciences 25, no. 19: 10456. https://doi.org/10.3390/ijms251910456
APA StyleZhai, C., Liu, X., Li, Y., Wang, R., Lv, W., Ma, B., Cao, D., & Zhang, Y. (2024). Effects of Alkalinity Stress on Amino Acid Metabolism Profiles and Oxidative-Stress-Mediated Apoptosis/Ferroptosis in Hybrid Sturgeon (Huso dauricus ♀ × Acipenser schrenckii ♂) Livers. International Journal of Molecular Sciences, 25(19), 10456. https://doi.org/10.3390/ijms251910456

