Exploring the Role and Pathophysiological Significance of Aldehyde Dehydrogenase 1B1 (ALDH1B1) in Human Lung Adenocarcinoma
Abstract
1. Introduction
2. Results
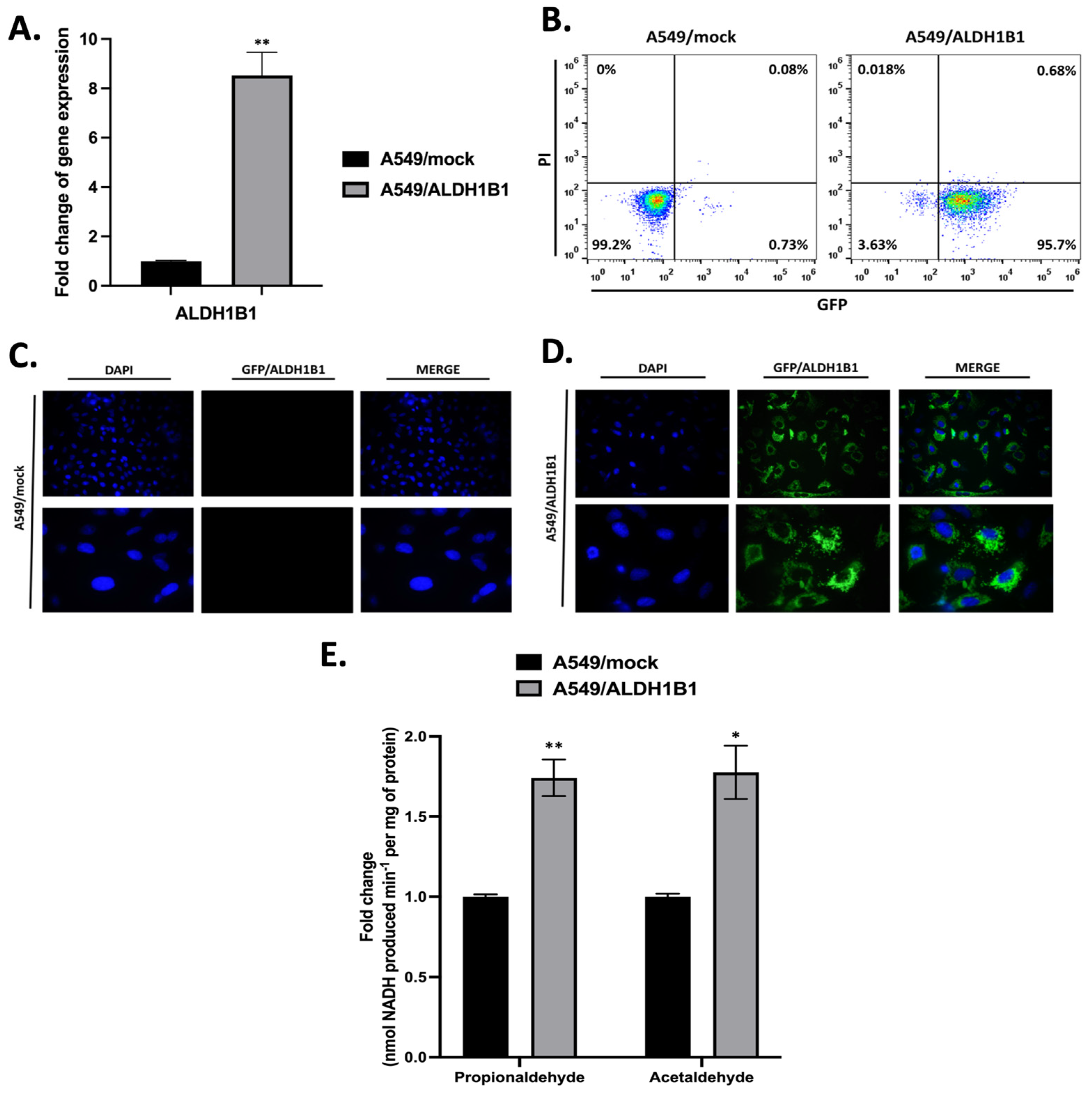
2.1. Generation and Characterization of A549 Isogenic Cell Line Pair
2.2. ALDH1B1 Is Associated with Altered Cell Morphology as Well as Decreased Cell Proliferation and Clonogenicity in A549 Cells
2.3. ALDH1B1 Overexpression Is Associated with Enhanced Chmeresistance in A549 Cells
2.4. ALDH1B1 Enhances Migration and Induces EMT by Upregulating SNAI2, ZEB2 and TWIST1 in A549 Cells
2.5. ALDH1B1 Expression Is Correlated with Important CSC Pathway-Related Molecules in Human Adenocarcinoma Clinical Specimens and the Preclinical A549 Model
3. Discussion
4. Materials and Methods
4.1. Materials
4.2. Cell Culture
4.3. Lentiviral Transduction
4.4. Real-Time PCR
4.5. Flow Cytometry Analysis
4.5.1. Assessment of Transfection Efficiency
4.5.2. Flow Cytometric Analysis of Cell Size
4.5.3. Cell Counting and Growth Rate Determination
4.6. Fluorescence Microscopy
4.7. ALDH1B1 Enzymatic Activity
4.8. Colony Formation Assay
4.9. Sulforhodamine B (SRB) Assay
4.10. Sphere Formation Assay
4.11. Scratch Assay
4.12. Data Acquisition and Bioinformatics Analysis
4.13. Statistical Analysis
5. Conclusions
Supplementary Materials
Author Contributions
Funding
Institutional Review Board Statement
Informed Consent Statement
Data Availability Statement
Acknowledgments
Conflicts of Interest
References
- Tsochantaridis, I.; Roupas, A.; Mohlin, S.; Pappa, A.; Voulgaridou, G.-P. The Concept of Cancer Stem Cells: Elaborating on ALDH1B1 as an Emerging Marker of Cancer Progression. Life 2023, 13, 197. [Google Scholar] [CrossRef] [PubMed]
- Vassalli, G. Aldehyde Dehydrogenases: Not Just Markers, but Functional Regulators of Stem Cells. Stem Cells Int. 2019, 3904645. [Google Scholar] [CrossRef] [PubMed]
- Tsochantaridis, I.; Roupas, A.; Voulgaridou, G.-P.; Giatromanolaki, A.; Koukourakis, M.I.; Panayiotidis, M.I.; Pappa, A. Aldehyde Dehydrogenase 1B1 Is Associated with Altered Cell Morphology, Proliferation, Migration and Chemosensitivity in Human Colorectal Adenocarcinoma Cells. Biomedicines 2021, 9, 44. [Google Scholar] [CrossRef] [PubMed]
- Tsochantaridis, I.; Kontopoulos, A.; Voulgaridou, G.P.; Tsifintaris, M.; Triantafyllou, C.; Pappa, A. Aldehyde Dehydrogenase 1B1 Is Implicated in DNA Damage Response in Human Colorectal Adenocarcinoma. Cells 2022, 11, 2017. [Google Scholar] [CrossRef] [PubMed]
- Singh, S.; Arcaroli, J.; Chen, Y.; Thompson, D.C.; Messersmith, W.; Jimeno, A.; Vasiliou, V. ALDH1B1 Is Crucial for Colon Tumorigenesis by Modulating Wnt/β-Catenin, Notch and PI3K/Akt Signaling Pathways. PLoS ONE 2015, 10, e0121648. [Google Scholar] [CrossRef]
- Siegel, R.L.; Giaquinto, A.N.; Jemal, A. Cancer Statistics, 2024. CA Cancer J. Clin. 2024, 74, 12–49. [Google Scholar] [CrossRef]
- Matsumoto, A.; Arcaroli, J.; Chen, Y.; Gasparetto, M.; Neumeister, V.; Thompson, D.C.; Singh, S.; Smith, C.; Messersmith, W.; Vasiliou, V. Aldehyde Dehydrogenase 1B1: A Novel Immunohistological Marker for Colorectal Cancer. Br. J. Cancer 2017, 117, 1537–1543. [Google Scholar] [CrossRef]
- He, J.; Song, X.; Yu, L.; Li, J.; Qiao, Z.; Jiu, R.; Yu, B.; Liu, X. Increased Expression of Acetaldehyde Dehydrogenase in Cisplatin-Resistant Human Lung Adenocarcinoma A549/DDP Cells. Chin. J. Cell. Mol. Immunol. 2015, 31, 625–629. [Google Scholar]
- Cui, Y.Q.; Xiang, Y.; Meng, F.; Ji, C.H.; Xiao, R.; Li, J.P.; Dai, Z.T.; Liao, X.H. ALDH2 Promotes Uterine Corpus Endometrial Carcinoma Proliferation and Construction of Clinical Survival Prognostic Model. Aging 2021, 13, 23588. [Google Scholar] [CrossRef]
- Kuang, Y.; Feng, J.; Jiang, Y.; Jin, Q.; Wang, Q.; Zhang, C.; He, Y. Prognostic and Immunological Role of Acetaldehyde Dehydrogenase 1B1 in Human Tumors: A Pan-Cancer Analysis. Int. J. Immunopathol. Pharmacol. 2023, 37, 03946320231206966. [Google Scholar] [CrossRef]
- Cerami, E.; Gao, J.; Dogrusoz, U.; Gross, B.E.; Sumer, S.O.; Aksoy, B.A.; Jacobsen, A.; Byrne, C.J.; Heuer, M.L.; Larsson, E.; et al. The CBio Cancer Genomics Portal: An Open Platform for Exploring Multidimensional Cancer Genomics DataThe CBio Cancer Genomics Portal: An Open Platform for Exploring Multidimensional Cancer Genomics Data. Cancer Discov. 2012, 2, 401–404. [Google Scholar] [CrossRef] [PubMed]
- Gao, J.; Aksoy, B.A.; Dogrusoz, U.; Dresdner, G.; Gross, B.; Sumer, S.O.; Sun, Y.; Jacobsen, A.; Sinha, R.; Larsson, E.; et al. Integrative Analysis of Complex Cancer Genomics and Clinical Profiles Using the CBioPortal. Sci. Signal. 2013, 6, pl1. [Google Scholar] [CrossRef] [PubMed]
- Tsochantaridis, I.; Voulgaridou, G.-P.; Giatromanolaki, A.; Koukourakis, M.I.; Panayiotidis, M.I.; Pappa, A. Profiling of Aldehyde Dehydrogenase Isoforms in In Vitro Formed Tumorspheres. Anticancer. Res. 2021, 41, 5481–5488. [Google Scholar] [CrossRef]
- Sun, N.; Cai, Q.; Zhang, Y.; Zhang, R.-R.; Jiang, J.; Yang, H.; Qin, C.-F.; Cheng, G. The aldehyde dehydrogenase ALDH1B1 exerts antiviral effects through the aggregation of the adaptor MAVS. Sci. Signal. 2024, 17, 818. [Google Scholar] [CrossRef] [PubMed]
- Anastasiou, V.; Ninou, E.; Alexopoulou, D.; Stertmann, J.; Müller, A.; Dahl, A.; Solimena, M.; Speier, S.; Serafimidis, I.; Gavalas, A. Aldehyde Dehydrogenase Activity Is Necessary for Beta Cell Development and Functionality in Mice. Diabetologia 2016, 59, 139–150. [Google Scholar] [CrossRef] [PubMed]
- Gibb, Z.; Lambourne, S.R.; Curry, B.J.; Hall, S.E.; Aitken, R.J. Aldehyde Dehydrogenase Plays a Pivotal Role in the Maintenance of Stallion Sperm Motility1. Biol. Reprod. 2016, 94, 133. [Google Scholar] [CrossRef]
- Stagos, D.; Chen, Y.; Brocker, C.; Donald, E.; Jackson, B.C.; Orlicky, D.J.; Thompson, D.C.; Vasiliou, V. Aldehyde Dehydrogenase 1B1: Molecular Cloning and Characterization of a Novel Mitochondrial Acetaldehyde-Metabolizing Enzyme. Drug Metab. Dispos. 2010, 38, 1679–1687. [Google Scholar] [CrossRef] [PubMed]
- Nelson, C.M.; Khauv, D.; Bissell, M.J.; Radisky, D.C. Change in Cell Shape Is Required for Matrix Metalloproteinase-Induced Epithelial-Mesenchymal Transition of Mammary Epithelial Cells. J. Cell Biochem. 2008, 105, 25–33. [Google Scholar] [CrossRef]
- Leggett, S.E.; Sim, J.Y.; Rubins, J.E.; Neronha, Z.J.; Williams, E.K.; Wong, I.Y. Morphological Single Cell Profiling of the Epithelial-Mesenchymal Transition. Integr. Biol. 2016, 8, 1133–1144. [Google Scholar] [CrossRef]
- Feng, H.; Liu, Y.; Bian, X.; Zhou, F.; Liu, Y. ALDH1A3 Affects Colon Cancer in Vitro Proliferation and Invasion Depending on CXCR4 Status. Br. J. Cancer 2018, 118, 224–232. [Google Scholar] [CrossRef]
- Rao, Q.X.; Yao, T.T.; Zhang, B.Z.; Lin, R.C.; Chen, Z.L.; Zhou, H.; Wang, L.J.; Lu, H.W.; Chen, Q.; Di, N.; et al. Expression and Functional Role of ALDH1 in Cervical Carcinoma Cells. Asian Pac. J. Cancer Prev. 2012, 13, 1325–1331. [Google Scholar] [CrossRef] [PubMed][Green Version]
- Guo, F.; Yang, Z.; Sehouli, J.; Kaufmann, A.M. Blockade of ALDH in Cisplatin-Resistant Ovarian Cancer Stem Cells In Vitro Synergistically Enhances Chemotherapy-Induced Cell Death. Curr. Oncol. 2022, 29, 2808–2822. [Google Scholar] [CrossRef] [PubMed]
- Awad, O.; Yustein, J.T.; Shah, P.; Gul, N.; Katuri, V.; O’Neill, A.; Kong, Y.; Brown, M.L.; Toretsky, J.A.; Loeb, D.M. High ALDH Activity Identifies Chemotherapy-Resistant Ewing’s Sarcoma Stem Cells That Retain Sensitivity to EWS-FLI1 Inhibition. PLoS ONE 2010, 5, e13943. [Google Scholar] [CrossRef] [PubMed]
- Voulgaridou, G.-P.; Kiziridou, M.; Mantso, T.; Chlichlia, K.; Galanis, A.; Koukourakis, M.I.; Franco, R.; Panayiotidis, M.I.; Pappa, A. Aldehyde Dehydrogenase 3A1 Promotes Multi-Modality Resistance and Alters Gene Expression Profile in Human Breast Adenocarcinoma MCF-7 Cells. Int. J. Biochem. Cell Biol. 2016, 77, 120–128. [Google Scholar] [CrossRef] [PubMed]
- Dudas, J.; Ladanyi, A.; Ingruber, J.; Steinbichler, T.B.; Riechelmann, H. Epithelial to Mesenchymal Transition: A Mechanism That Fuels Cancer Radio/Chemoresistance. Cells 2020, 9, 428. [Google Scholar] [CrossRef]
- Liang, L.; Kaufmann, A.M. The Significance of Cancer Stem Cells and Epithelial–Mesenchymal Transition in Metastasis and Anti-Cancer Therapy. Int. J. Mol. Sci. 2023, 24, 2555. [Google Scholar] [CrossRef]
- Wu, D.; Mou, Y.P.; Chen, K.; Cai, J.Q.; Zhou, Y.C.; Pan, Y.; Xu, X.W.; Zhou, W.; Gao, J.Q.; Chen, D.W.; et al. Aldehyde Dehydrogenase 3A1 Is Robustly Upregulated in Gastric Cancer Stem-like Cells and Associated with Tumorigenesis. Int. J. Oncol. 2016, 49, 611–622. [Google Scholar] [CrossRef]
- Moreb, J.S.; Baker, H.V.; Chang, L.J.; Amaya, M.; Lopez, M.C.; Ostmark, B.; Chou, W. ALDH Isozymes Downregulation Affects Cell Growth, Cell Motility and Gene Expression in Lung Cancer Cells. Mol. Cancer 2008, 7, 87. [Google Scholar] [CrossRef]
- Croker, A.K.; Rodriguez-Torres, M.; Xia, Y.; Pardhan, S.; Leong, H.S.; Lewis, J.D.; Allan, A.L. Differential Functional Roles of ALDH1A1 and ALDH1A3 in Mediating Metastatic Behavior and Therapy Resistance of Human Breast Cancer Cells. Int. J. Mol. Sci. 2017, 18, 2039. [Google Scholar] [CrossRef]
- Evdokimova, V.; Tognon, C.; Ng, T.; Sorensen, P.H.B. Reduced Proliferation and Enhanced Migration: Two Sides of the Same Coin? Molecular Mechanisms of Metastatic Progression by YB-1. Cell Cycle. 2009, 8, 2901–2906. [Google Scholar] [CrossRef]
- Zeng, Z.; Fu, M.; Hu, Y.; Wei, Y.; Wei, X.; Luo, M. Regulation and Signaling Pathways in Cancer Stem Cells: Implications for Targeted Therapy for Cancer. Mol. Cancer 2023, 22, 172. [Google Scholar] [CrossRef] [PubMed]
- Xu, X.; Chai, S.; Wang, P.; Zhang, C.; Yang, Y.; Yang, Y.; Wang, K. Aldehyde Dehydrogenases and Cancer Stem Cells. Cancer Lett. 2015, 369, 50–57. [Google Scholar] [CrossRef] [PubMed]
- Yang, L.; Shi, P.; Zhao, G.; Xu, J.; Peng, W.; Zhang, J.; Zhang, G.; Wang, X.; Dong, Z.; Chen, F.; et al. Targeting Cancer Stem Cell Pathways for Cancer Therapy. Signal Transduct. Target. Ther. 2020, 5, 8. [Google Scholar] [CrossRef] [PubMed]
- Zheng, Y.; Wang, L.; Yin, L.; Yao, Z.; Tong, R.; Xue, J.; Lu, Y. Lung Cancer Stem Cell Markers as Therapeutic Targets: An Update on Signaling Pathways and Therapies. Front. Oncol. 2022, 12, 873994. [Google Scholar] [CrossRef]
- Liu, X.; Wang, L.; Cui, W.; Yuan, X.; Lin, L.; Cao, Q.; Wang, N.; Li, Y.; Guo, W.; Zhang, X.; et al. Targeting ALDH1A1 by disulfiram/copper complex inhibits non-small cell lung cancer recurrence driven by ALDH-positive cancer stem cells. Oncotarget 2016, 7, 58516–58530. [Google Scholar] [CrossRef]
- Feng, Z.; Home, M.E.; Bearrood, T.E.; Rosenthal, Z.C.; Fernadez, D.; Ondrus, A.E.; Gu, Y.; McCormick, A.K.; Tomaske, M.G.; Marshall, C.R.; et al. Targeting colorectal cancer with small-molecule inhibitors of ALDH1B1. Nat. Chem. Biol. 2022, 18, 1065–1075. [Google Scholar] [CrossRef]
- Orywal, K.; Szmitkowski, M. Alcohol dehydrogenase and aldehyde dehydrogenase in malignant neoplasms. Clin. Exp. Med. 2017, 17, 131–139. [Google Scholar] [CrossRef]
- Wang, B.; Chen, X.; Wang, Z.; Xiong, W.; Xu, T.; Zhao, X.; Cao, Y.; Guo, Y.; Li, L.; Chen, S.; et al. Aldehyde dehydrogenase 1A1 increases NADH levels and promotes tumor growth via glutathione/dihydrolipoic acid-dependent NAD+reduction. Oncotarget 2017, 8, 67043–67055. [Google Scholar] [CrossRef]
- Clark, D.W.; Palle, K. Aldehyde dehydrogenases in cancer stem cells: Potential as therapeutic targets. Ann. Transl. Med. 2016, 4, 518. [Google Scholar] [CrossRef]







| Substrate | A549/Mock | A549/ALDH1B1 | Statistical Significance |
|---|---|---|---|
| Acetaldehyde | 71.62 ± 13.88 | 138.21 ± 18.74 | ** |
| Propionaldehyde | 70.71 ± 10.61 | 128.95 ± 31.07 | ** |
| Parameter | A549/Mock | A549/ALDH1B1 | Statistical Significance | |
|---|---|---|---|---|
| Median Fluorescence Intensity | FSC | 304,842.7 ± 12,480.51 | 374,101.3 ± 23,520.44 | ** |
| SSC | 213,589.3 ± 8375.28 | 224,085.3 ± 13,956.89 | - |
| Sample | (tD) (h) | GR |
|---|---|---|
| A549/mock | 24.33 ± 0.73 | 0.0285 ± 0.02564 |
| A549/ALDH1B1 | 27.04 ± 0.54 | 0.02564 ± 0.0005 |
| Statistical significance | ** | ** |
| Cells | Etoposide (μΜ) | Cisplatin (μΜ) |
|---|---|---|
| A549/mock | 10.02 ± 4.10 | 11.89 ± 1.63 |
| A549/ALDH1B1 | 29.74 ± 8.99 | 22.52 ± 5.37 |
| Statistical significance | * | ** |
| Gene | Forward Primer | Reverse Primer |
|---|---|---|
| β-actin | GCGCGGCTACAGCTTCA | CTTAATGTCACGCACGATTTCC |
| ALDH1B1 | AGCCTCTGTTCAAGTTCAAG | CCTTAAAGCCTCCGAATGG |
| CDH1 | TACACTGCCCAGGAGCCAGA | TGGCACCAGTGTCCGGATTA |
| SNAI1 | ACTATGCCGCGCTCTTTCCT | GGTGGGGTTGAGGATCTCCG |
| SNAI2 | CTACAGCGAACTGGACACAC | TGTGGTATGACAGGCATGGAG |
| VIM | TGAGTACCGGAGACAGGTGCAG | TAGCAGCTTCAACGGCAAAGTTC |
| ZEB1 | CGAGTCAGATGCAGAAAATGAGCAA | ACCCAGACTGCGTCACATGTCTT |
| ZEB2 | ACTATGGGGCCAGAAGCCAC | CTGCATGACCATCGCGTTCC |
| TWIST1 | AGCTACGCCTTCTCGGTCTG | TGGGAATCACTGTCCACGGG |
| COL1A1 | TCTGCGACAACGGCAAGGTG | GACGCCGGTGGTTTCTTGGT |
| BEND6 | CCGAGGTTGGGGCTTTGAAGA | ATCTGTCTGCACGATCTTCTGCAT |
| HTRA3 | CAGCCGTGGTCCACATAGAG | TTGATGGTGGCAATGTCCGA |
| FGF5 | CTGCAAGTTCAGGGAGCGTTT | ATACCACTCCCGCCCTGTTT |
| HIF1A | ACCCTAACTAGCCGAGGAAGA | TGGGTGAGGAATGGGTTCAC |
| DEPDC1 | ACTTCCCCCACCAAATCGTAG | TGACCTCGTACCCATTGCAT |
Disclaimer/Publisher’s Note: The statements, opinions and data contained in all publications are solely those of the individual author(s) and contributor(s) and not of MDPI and/or the editor(s). MDPI and/or the editor(s) disclaim responsibility for any injury to people or property resulting from any ideas, methods, instructions or products referred to in the content. |
© 2024 by the authors. Licensee MDPI, Basel, Switzerland. This article is an open access article distributed under the terms and conditions of the Creative Commons Attribution (CC BY) license (https://creativecommons.org/licenses/by/4.0/).
Share and Cite
Tsochantaridis, I.; Brisimis, D.; Tsifintaris, M.; Anastasiadou, A.; Lazos, E.; Ermogenous, A.; Christou, S.; Antonopoulou, N.; Panayiotidis, M.I.; Koukourakis, M.I.; et al. Exploring the Role and Pathophysiological Significance of Aldehyde Dehydrogenase 1B1 (ALDH1B1) in Human Lung Adenocarcinoma. Int. J. Mol. Sci. 2024, 25, 10301. https://doi.org/10.3390/ijms251910301
Tsochantaridis I, Brisimis D, Tsifintaris M, Anastasiadou A, Lazos E, Ermogenous A, Christou S, Antonopoulou N, Panayiotidis MI, Koukourakis MI, et al. Exploring the Role and Pathophysiological Significance of Aldehyde Dehydrogenase 1B1 (ALDH1B1) in Human Lung Adenocarcinoma. International Journal of Molecular Sciences. 2024; 25(19):10301. https://doi.org/10.3390/ijms251910301
Chicago/Turabian StyleTsochantaridis, Ilias, Dimitris Brisimis, Margaritis Tsifintaris, Anastasia Anastasiadou, Efthymios Lazos, Antreas Ermogenous, Sylia Christou, Nefeli Antonopoulou, Mihalis I. Panayiotidis, Michail I. Koukourakis, and et al. 2024. "Exploring the Role and Pathophysiological Significance of Aldehyde Dehydrogenase 1B1 (ALDH1B1) in Human Lung Adenocarcinoma" International Journal of Molecular Sciences 25, no. 19: 10301. https://doi.org/10.3390/ijms251910301
APA StyleTsochantaridis, I., Brisimis, D., Tsifintaris, M., Anastasiadou, A., Lazos, E., Ermogenous, A., Christou, S., Antonopoulou, N., Panayiotidis, M. I., Koukourakis, M. I., Giatromanolaki, A., & Pappa, A. (2024). Exploring the Role and Pathophysiological Significance of Aldehyde Dehydrogenase 1B1 (ALDH1B1) in Human Lung Adenocarcinoma. International Journal of Molecular Sciences, 25(19), 10301. https://doi.org/10.3390/ijms251910301

