GQ262 Attenuates Pathological Cardiac Remodeling by Downregulating the Akt/mTOR Signaling Pathway
Abstract
1. Introduction
2. Results
2.1. GQ262 Improves Cardiac Function and Reverses Myocardial Remodeling in TAC Induced HF Mice
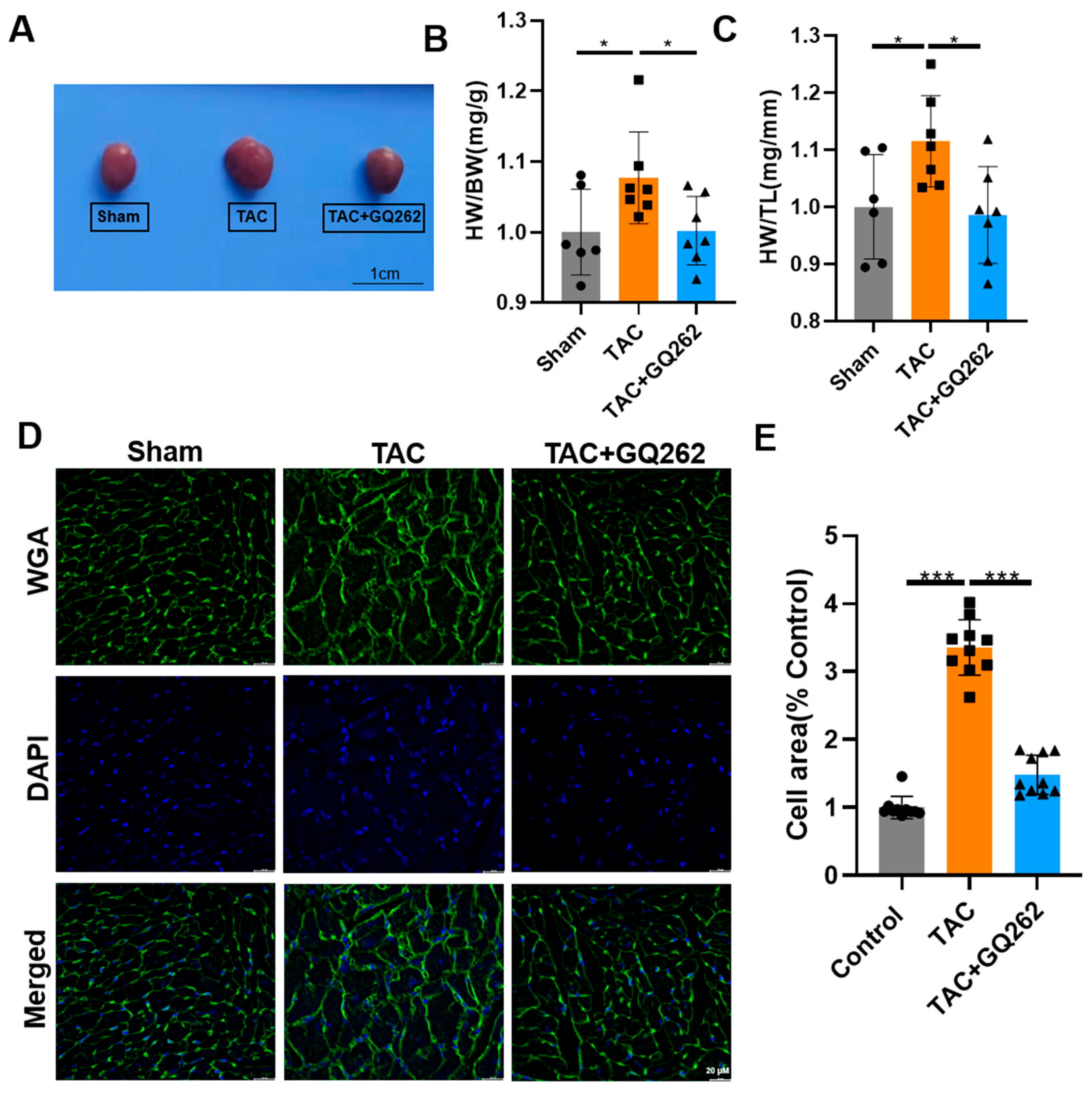
2.2. GQ262 Protects against Cardiac Hypertrophy In Vivo
2.3. GQ262 Protects against TAC-Induced Cardiac Fibrosis
2.4. GQ262 Inhibits PE-Induced Cardiac Hypertrophy in H9C2 Cells
2.5. GQ262 Protects against PE and TAC-Induced Apoptosis
2.6. GQ262 Attenuates Cardiac Remodeling by Regulating Akt/mTOR Signaling Pathway
2.7. The Akt Inhibitor Attenuates the Cardioprotective Efficacy of GQ262 against Cardiac Hypertrophy
3. Discussion
4. Materials and Methods
4.1. Chemicals and Reagents
4.2. Cell Culture and Treatment
4.3. Animal Model of Cardiac Remodeling
4.4. Echocardiography Analysis
4.5. Histopathological Analysis
4.6. Western Blot Analysis
4.7. Real-Time PCR Analysis
4.8. Methyl Thiazolyl Tetrazolium Assay for Cell Viability
4.9. Annexin V/PI Staining for Apoptosis
4.10. Statistical Analysis
Author Contributions
Funding
Institutional Review Board Statement
Informed Consent Statement
Data Availability Statement
Acknowledgments
Conflicts of Interest
Abbreviations
References
- Vos, T.; Lim, S.S.; Abbafati, C. Global burden of 369 diseases and injuries in 204 countries and territories, 1990–2019: A systematic analysis for the Global Burden of Disease Study 2019. Lancet 2020, 396, 1204–1222. [Google Scholar] [CrossRef] [PubMed]
- Kim, G.H.; Uriel, N.; Burkhoff, D. Reverse remodelling and myocardial recovery in heart failure. Nat. Rev. Cardiol. 2018, 15, 83–96. [Google Scholar] [CrossRef] [PubMed]
- Tan, L.B.; Jalil, J.E.; Pick, R.; Janicki, J.S.; Weber, K.T. Cardiac myocyte necrosis induced by angiotensin II. Circ. Res. 1991, 69, 1185–1195. [Google Scholar] [CrossRef] [PubMed]
- Grossman, W.; Jones, D.; McLaurin, L.P. Wall stress and patterns of hypertrophy in the human left ventricle. J. Clin. Investig. 1975, 56, 56–64. [Google Scholar] [CrossRef] [PubMed]
- Li, J.; Ge, Y.; Huang, J.X.; Strømgaard, K.; Zhang, X.; Xiong, X.F. Heterotrimeric G Proteins as Therapeutic Targets in Drug Discovery. J. Med. Chem. 2020, 63, 5013–5030. [Google Scholar] [CrossRef]
- Marsango, S.; Milligan, G. Regulation of the pro-inflammatory G protein-coupled receptor GPR84. Br. J. Pharmacol. 2024, 181, 1500–1508. [Google Scholar] [CrossRef]
- Kan, Z.; Jaiswal, B.S.; Stinson, J.; Janakiraman, V.; Bhatt, D.; Stern, H.M.; Yue, P.; Haverty, P.M.; Bourgon, R.; Zheng, J.; et al. Diverse somatic mutation patterns and pathway alterations in human cancers. Nature 2010, 466, 869–873. [Google Scholar] [CrossRef]
- Smrcka, A.V. Molecular targeting of Ga and Gbg subunits: A potential approach for cancer therapeutics. Trends Pharmacol. Sci. 2013, 34, 290–298. [Google Scholar] [CrossRef]
- LaMorte, V.; Thorburn, J.; Absher, D.; Spiegel, A.; Brown, J.; Chien, K.; Feramisco, J.; Knowlton, K. Gq- and ras-dependent pathways mediate hypertrophy of neonatal rat ventricular myocytes following alpha 1-adrenergic stimulation. J. Biol. Chem. 1994, 269, 13490–13496. [Google Scholar] [CrossRef]
- Akhter, S.A.; Luttrell, L.M.; Rockman, H.A.; Iaccarino, G.; Lefkowitz, R.J.; Koch, W.J. Targeting the receptor-Gq interface to inhibit in vivo pressure overload myocardial hypertrophy. Science 1998, 280, 574–577. [Google Scholar] [CrossRef]
- Wettschureck, N.; Rütten, H.; Zywietz, A.; Gehring, D.; Wilkie, T.M.; Chen, J.; Chien, K.R.; Offermanns, S. Absence of pressure overload induced myocardial hypertrophy after conditional inactivation of Galphaq/Galpha11 in cardiomyocytes. Nat. Med. 2001, 7, 1236–1240. [Google Scholar] [CrossRef] [PubMed]
- D’angelo, D.D.; Sakata, Y.; Lorenz, J.N.; Boivin, G.P.; Walsh, R.A.; Liggett, S.B.; Dorn, G.W. Transgenic Galphaq overexpression induces cardiac contractile failure in mice. Proc. Natl. Acad. Sci. USA 1997, 94, 8121–8126. [Google Scholar] [CrossRef] [PubMed]
- Niizeki, T.; Takeishi, Y.; Kitahara, T.; Arimoto, T.; Ishino, M.; Bilim, O.; Suzuki, S.; Sasaki, T.; Nakajima, O.; Walsh, R.A.; et al. Diacylglycerol kinase-epsilon restores cardiac dysfunction under chronic pressure overload: A new specific regulator of Galpha(q) signaling cascade. Am. J. Physiol. Heart Circ. Physiol. 2008, 295, H245–H255. [Google Scholar] [CrossRef]
- Szekeres, M.; Nádasy, G.L.; Turu, G.; Soltész-Katona, E.; Benyó, Z.; Offermanns, S.; Ruisanchez, É.; Szabó, E.; Takáts, Z.; Bátkai, S.; et al. Endocannabinoid-mediated modulation of Gq/11 protein-coupled receptor signaling-induced vasoconstriction and hypertension. Mol. Cell Endocrinol. 2015, 403, 46–56. [Google Scholar] [CrossRef] [PubMed]
- Mohamed, R.M.S.M.; Ahmad, E.A.; Omran, B.H.F.; Sakr, A.T.; Ibrahim, I.A.A.E.; Mahmoud, M.F.; El-Naggar, M.E. Mitigation of dexamethasone-induced nephrotoxicity by modulating the activity of adrenergic receptors: Implication of Wnt/β-arrestin2/β-catenin pathway. Life Sci. 2022, 293, 120304. [Google Scholar] [CrossRef] [PubMed]
- Zhao, K.; Hua, D.; Yang, C.; Wu, X.; Mao, Y.; Sheng, Y.; Sun, W.; Li, Y.; Kong, X.; Li, P. Nuclear import of Mas-related G protein-coupled receptor member D induces pathological cardiac remodeling. Cell Commun. Signal 2023, 21, 181. [Google Scholar] [CrossRef]
- Bloxham, C.J.; Hulme, K.D.; Fierro, F.; Fercher, C.; Pegg, C.L.; O’Brien, S.L.; Foster, S.R.; Short, K.R.; Furness, S.G.B.; Reichelt, M.E.; et al. Cardiac human bitter taste receptors contain naturally occurring variants that alter function. Biochem. Pharmacol. 2024, 219, 115932. [Google Scholar] [CrossRef]
- Zaima, K.; Deguchi, J.; Matsuno, Y.; Kaneda, T.; Hirasawa, Y.; Morita, H. Vasorelaxant effect of FR900359 from Ardisia crenata on rat aortic artery. J. Nat. Med. 2013, 67, 196–201. [Google Scholar] [CrossRef]
- Uemura, T.; Takamatsu, H.; Kawasaki, T.; Taniguchi, M.; Yamamoto, E.; Tomura, Y.; Uchida, W.; Miyata, K. Effect of YM-254890, a specific Galphaq/11 inhibitor, on experimental peripheral arterial disease in rats. Eur. J. Pharmacol. 2006, 536, 154–161. [Google Scholar] [CrossRef]
- Ge, Y.; Shi, S.; Deng, J.-J.; Chen, X.-P.; Song, Z.; Liu, L.; Lou, L.; Zhang, X.; Xiong, X.-F. Design, Synthesis, and Evaluation of Small Molecule Gαq/11 Protein Inhibitors for the Treatment of Uveal Melanoma. J. Med. Chem. 2021, 64, 3131–3152. [Google Scholar] [CrossRef]
- Ge, Y.; Deng, J.-J.; Zhu, J.; Liu, L.; Ouyang, S.; Song, Z.; Zhang, X.; Xiong, X.-F. Discovery of small molecule Gαq/11 protein inhibitors against uveal melanoma. Acta Pharm. Sin. B 2022, 12, 3326–3340. [Google Scholar] [CrossRef] [PubMed]
- Popov, S.V.; Mukhomedzyanov, A.V.; Voronkov, N.S.; Derkachev, I.A.; Boshchenko, A.A.; Fu, F.; Sufianova, G.Z.; Khlestkina, M.S.; Maslov, L.N. Regulation of autophagy of the heart in ischemia and reperfusion. Apoptosis 2023, 28, 55–80. [Google Scholar] [CrossRef]
- Ueda, H.; Morishita, R.; Itoh, H.; Narumiya, S.; Mikoshiba, K.; Kato, K.; Asano, T. Galpha11 induces caspase-mediated proteolytic activation of Rho-associated kinase, ROCK-I, in HeLa cells. J. Biol. Chem. 2001, 276, 42527–42533, Erratum in J. Biol. Chem. 2002, 277, 3060. [Google Scholar] [CrossRef] [PubMed]
- Cigola, E.; Kajstura, J.; Li, B.; Meggs, L.G.; Anversa, P. Angiotensin II activates programmed myocyte cell death in vitro. Exp. Cell Res. 1997, 231, 363–371. [Google Scholar] [CrossRef] [PubMed]
- Packer, M. Longevity genes, cardiac ageing, and the pathogenesis of cardiomyopathy: Implications for understanding the effects of current and future treatments for heart failure. Eur. Heart J. 2020, 41, 3856–3861. [Google Scholar] [CrossRef]
- Zhao, Q.D.; Viswanadhapalli, S.; Williams, P.; Shi, Q.; Tan, C.; Yi, X.; Bhandari, B.; Abboud, H.E. NADPH oxidase 4 induces cardiac fibrosis and hypertrophy through activating Akt/mTOR and NFκB signaling pathways. Circulation 2015, 131, 643–655. [Google Scholar] [CrossRef]
- Wang, Y.; Liao, H.; Wang, Y.; Zhou, J.; Wang, F.; Xie, Y.; Zhao, K.; Gao, W. KLK11 promotes the activation of mTOR and protein synthesis to facilitate cardiac hypertrophy. BMC Cardiovasc. Disord. 2021, 21, 266. [Google Scholar] [CrossRef]
- Sciarretta, S.; Forte, M.; Frati, G.; Sadoshima, J. New Insights Into the Role of mTOR Signaling in the Cardiovascular System. Circ. Res. 2018, 122, 489–505. [Google Scholar] [CrossRef]
- Xu, G.; Guo, Y.; Xu, D.; Wang, Y.; Shen, Y.; Wang, F.; Lv, Y.; Song, F.; Jiang, D.; Zhang, Y.; et al. TRIM14 regulates cell proliferation and invasion in osteosarcoma via promotion of the AKT signaling pathway. Sci. Rep. 2017, 7, 42411. [Google Scholar] [CrossRef]
- Nakamura, M.; Sadoshima, J. Mechanisms of physiological and pathological cardiac hypertrophy. Nat. Rev. Cardiol. 2018, 15, 387–407. [Google Scholar] [CrossRef]
- Oldfield, C.J.; Duhamel, T.A.; Dhalla, N.S. Mechanisms for the transition from physiological to pathological cardiac hypertrophy. Can. J. Physiol. Pharmacol. 2020, 98, 74–84. [Google Scholar] [CrossRef] [PubMed]
- Barry, S.P.; Townsend, P.A. What causes a broken heart—Molecular insights into heart failure. Int. Rev. Cell Mol. Biol. 2010, 284, 113–179. [Google Scholar] [CrossRef] [PubMed]
- Porrello, E.R.; Mahmoud, A.I.; Simpson, E.; Johnson, B.A.; Grinsfelder, D.; Canseco, D.; Mammen, P.P.; Rothermel, B.A.; Olson, E.N.; Sadek, H.A. Regulation of neonatal and adult mammalian heart regeneration by the miR-15 family. Proc. Natl. Acad. Sci. USA 2013, 110, 187–192. [Google Scholar] [CrossRef] [PubMed]
- Taegtmeyer, H. Switching metabolic genes to build a better heart. Circulation 2002, 106, 2043–2045. [Google Scholar] [CrossRef]
- Allard, M.F.; Schönekess, B.O.; Henning, S.L.; English, D.R.; Lopaschuk, G.D. Contribution of oxidative metabolism and glycolysis to ATP production in hypertrophied hearts. Am. J. Physiol. 1994, 267 Pt 2, H742–H750. [Google Scholar] [CrossRef]
- Mohammed, O.A.; Alghamdi, M.; Alfaifi, J.; Alamri, M.M.S.; Al-Shahrani, A.M.; Alharthi, M.H.; Alshahrani, A.M.; Alhalafi, A.H.; Adam, M.I.E.; Bahashwan, E.; et al. The emerging role of miRNAs in myocardial infarction: From molecular signatures to therapeutic targets. Pathol. Res. Pract. 2024, 253, 155087. [Google Scholar] [CrossRef] [PubMed]
- Zhang, H.; Nielsen, A.L.; Boesgaard, M.W.; Harpsøe, K.; Daly, N.L.; Xiong, X.-F.; Underwood, C.R.; Haugaard-Kedström, L.M.; Bräuner-Osborne, H.; Gloriam, D.E.; et al. Structure–activity relationship and conformational studies of the natural product cyclic depsipeptides YM-254890 and FR900359. Eur. J. Med. Chem. 2018, 156, 847–860. [Google Scholar] [CrossRef]
- Du, X.J. Distinct role of adrenoceptor subtypes in cardiac adaptation to chronic pressure overload. Clin. Exp. Pharmacol. Physiol. 2008, 35, 355–360. [Google Scholar] [CrossRef]
- Kong, P.; Christia, P.; Frangogiannis, N.G. The pathogenesis of cardiac fibrosis. Cell Mol. Life Sci. 2014, 71, 549–574. [Google Scholar] [CrossRef]
- Baum, J.; Duffy, H.S. Fibroblasts and myofibroblasts: What are we talking about? J. Cardiovasc. Pharmacol. 2011, 57, 376–379. [Google Scholar] [CrossRef]
- Martin, M.L.; Blaxall, B.C. Cardiac intercellular communication: Are myocytes and fibroblasts fair-weather friends? J. Cardiovasc. Transl. Res. 2012, 5, 768–782. [Google Scholar] [CrossRef] [PubMed]
- Dufeys, C.; Bodart, J.; Bertrand, L.; Beauloye, C.; Horman, S. Fibroblasts and platelets: A face-to-face dialogue at the heart of cardiac fibrosis. Am. J. Physiol. Heart Circ. Physiol. 2024, 326, H655–H669. [Google Scholar] [CrossRef] [PubMed]
- Qiao, B.; Liu, X.; Wang, B.; Wei, S. The role of periostin in cardiac fibrosis. Heart Fail Rev. 2024, 29, 191–206. [Google Scholar] [CrossRef] [PubMed]
- Kao, Y.H.; Chung, C.C.; Cheng, W.L.; Lkhagva, B.; Chen, Y.J. Pitx2c inhibition increases atrial fibroblast activity: Implications in atrial arrhythmogenesis. Eur. J. Clin. Investig. 2019, 49, e13160. [Google Scholar] [CrossRef]
- Khan, R.; Sheppard, R. Fibrosis in heart disease: Understanding the role of transforming growth factor-beta in cardiomyopathy, valvular disease and arrhythmia. Immunology 2006, 118, 10–24. [Google Scholar] [CrossRef] [PubMed]
- Weinstein, L.S.; Shenker, A.; Gejman, P.V.; Merino, M.J.; Friedman, E.; Spiegel, A.M. Activating mutations of the stimulatory G protein in the McCune-Albright syndrome. N. Engl. J. Med. 1991, 325, 1688–1695. [Google Scholar] [CrossRef]
- Althoefer, H.; Eversole-Cire, P.; Simon, M.I. Constitutively active Galphaq and Galpha13 trigger apoptosis through different pathways. J. Biol. Chem. 1997, 272, 24380–24386. [Google Scholar] [CrossRef]
- Völkers, M.; Konstandin, M.H.; Doroudgar, S.; Toko, H.; Quijada, P.; Din, S.; Joyo, A.; Ornelas, L.; Samse, K.; Thuerauf, D.J.; et al. Mechanistic target of rapamycin complex 2 protects the heart from ischemic damage. Circulation 2013, 128, 2132–2144. [Google Scholar] [CrossRef]








| Gene | Forward Sequence (5′–3′) | Reverse Sequence (3′–5′) |
| NPPA | GCTTCCAGGCCATATTGGAG | GGGGGCATGACCTCATCTT |
| NPPB | GAGGTCACTCCTATCCTCTGG | GCCATTTCCTCCGACTTTTCTC |
| Col1a1 | GGGTCTATGCCACGATTC | GTGTCCCATGTTGGATTTG |
| Acta2 | CCCAGACATCAGGGAGTAATGG | TCTATCGGATACTTCAGCGTCA |
| Myh6 | GCCCAGTACCTCCGAAAGTC | ATCAGGCACGAAGCACTCC |
| myh7 | CAACCTGTCCAAGTTCCGCA | CCTAAGGTGCTGTTTCAAAGGC |
| Gapdh | TGATGACATCAAGAAGGTGGTGAAG | TCCTTGGAGGCCATGTAGGCCAT |
Disclaimer/Publisher’s Note: The statements, opinions and data contained in all publications are solely those of the individual author(s) and contributor(s) and not of MDPI and/or the editor(s). MDPI and/or the editor(s) disclaim responsibility for any injury to people or property resulting from any ideas, methods, instructions or products referred to in the content. |
© 2024 by the authors. Licensee MDPI, Basel, Switzerland. This article is an open access article distributed under the terms and conditions of the Creative Commons Attribution (CC BY) license (https://creativecommons.org/licenses/by/4.0/).
Share and Cite
Ma, H.; Ge, Y.; Di, C.; Wang, X.; Qin, B.; Wang, A.; Hu, W.; Lai, Z.; Xiong, X.; Qi, R. GQ262 Attenuates Pathological Cardiac Remodeling by Downregulating the Akt/mTOR Signaling Pathway. Int. J. Mol. Sci. 2024, 25, 10297. https://doi.org/10.3390/ijms251910297
Ma H, Ge Y, Di C, Wang X, Qin B, Wang A, Hu W, Lai Z, Xiong X, Qi R. GQ262 Attenuates Pathological Cardiac Remodeling by Downregulating the Akt/mTOR Signaling Pathway. International Journal of Molecular Sciences. 2024; 25(19):10297. https://doi.org/10.3390/ijms251910297
Chicago/Turabian StyleMa, Haoyue, Yang Ge, Chang Di, Xin Wang, Boyang Qin, Anhui Wang, Weipeng Hu, Zirui Lai, Xiaofeng Xiong, and Rong Qi. 2024. "GQ262 Attenuates Pathological Cardiac Remodeling by Downregulating the Akt/mTOR Signaling Pathway" International Journal of Molecular Sciences 25, no. 19: 10297. https://doi.org/10.3390/ijms251910297
APA StyleMa, H., Ge, Y., Di, C., Wang, X., Qin, B., Wang, A., Hu, W., Lai, Z., Xiong, X., & Qi, R. (2024). GQ262 Attenuates Pathological Cardiac Remodeling by Downregulating the Akt/mTOR Signaling Pathway. International Journal of Molecular Sciences, 25(19), 10297. https://doi.org/10.3390/ijms251910297

