Electroacupuncture Relieves Neuropathic Pain via Adenosine 3 Receptor Activation in the Spinal Cord Dorsal Horn of Mice
Abstract
1. Introduction
2. Results
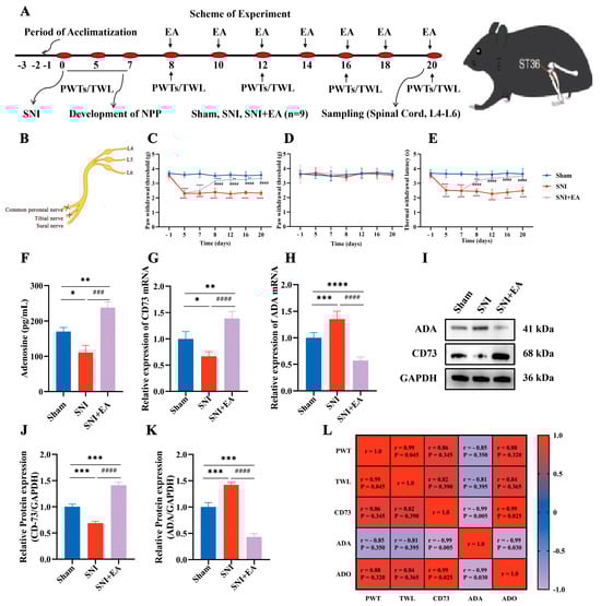
2.1. EA Prompted Modifications in Adenosine Metabolism within the SCDH of SNI Mice
2.2. Spinal Adenosine Is Necessary for the Anti-Nociceptive Effects of EA
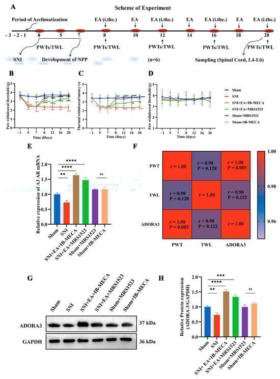
2.3. Antinociceptive Effects of EA-Required Adenosine Adora-3 in Spinal Neurons
2.4. EA Enhanced the A3 Receptor Florescence Intensity within the Spinal Neurons of SNI Mice
3. Discussion
4. Materials and Methods
4.1. Experimental Animals and Management
4.2. Induction of the Neuropathic Pain
4.3. Intrathecal Injection
4.4. EA Treatment
4.5. Nociceptive Behavior Tests
4.5.1. Paw Withdrawal Threshold (PWT)
4.5.2. Thermal Withdrawal Latency (TWL)
4.6. Collection of Samples
4.7. Animal Grouping
4.8. Immunofluorescence Staining (IF)
4.9. Real-Time Quantitative PCR
4.10. Western Blotting
4.11. ELISA
4.12. Statistical Analysis
5. Conclusions
Author Contributions
Funding
Institutional Review Board Statement
Informed Consent Statement
Data Availability Statement
Conflicts of Interest
References
- Basbaum, A.I. Spinal mechanisms of acute and persistent pain. Reg. Anesth. Pain Med. 1999, 24, 59–67. [Google Scholar] [CrossRef] [PubMed]
- Bridges, D.; Thompson, S.; Rice, A. Mechanisms of neuropathic pain. Br. J. Anaesth. 2001, 87, 12–26. [Google Scholar] [CrossRef] [PubMed]
- Ameenudeen, S.; Kashif, M.; Banerjee, S.; Srinivasan, H.; Pandurangan, A.K.; Waseem, M. Cellular and Molecular Machinery of Neuropathic Pain: An Emerging Insight. Curr. Pharmacol. Rep. 2022, 8, 227–235. [Google Scholar] [CrossRef] [PubMed]
- de la Fuente, A.G.; Pelucchi, S.; Mertens, J.; Di Luca, M.; Mauceri, D.; Marcello, E. Novel therapeutic approaches to target neurodegeneration. Br. J. Pharmacol. 2023, 180, 1651–1673. [Google Scholar] [CrossRef] [PubMed]
- Clark, C.M., Jr.; Lee, D.A. Prevention and treatment of the complications of diabetes mellitus. N. Engl. J. Med. 1995, 332, 1210–1217. [Google Scholar] [CrossRef]
- Gilron, I.; Coderre, T.J. Emerging drugs in neuropathic pain. Expert. Opin. Emerg. Drugs 2007, 12, 113–126. [Google Scholar] [CrossRef] [PubMed]
- Yan, B.; Tang, S.; Zhang, Y.; Xiao, X. The role of glia underlying acupuncture analgesia in animal pain models: A systematic review and meta-analysis. Pain Med. 2023, 24, 11–24. [Google Scholar] [CrossRef]
- Han, J.-S. Acupuncture: Neuropeptide release produced by electrical stimulation of different frequencies. Trends Neurosci. 2003, 26, 17–22. [Google Scholar] [CrossRef]
- Goldman, N.; Chen, M.; Fujita, T.; Xu, Q.; Peng, W.; Liu, W.; Jensen, T.K.; Pei, Y.; Wang, F.; Han, X.J. Adenosine A1 receptors mediate local anti-nociceptive effects of acupuncture. Nat. Neurosci. 2010, 13, 883–888. [Google Scholar] [CrossRef]
- White, A.; Ernst, E. A brief history of acupuncture. Rheumatology 2004, 43, 662–663. [Google Scholar] [CrossRef]
- Tang, Y.; Yin, H.-Y.; Rubini, P.; Illes, P. Acupuncture-induced analgesia: A neurobiological basis in purinergic signaling. Neuroscientist 2016, 22, 563–578. [Google Scholar] [CrossRef] [PubMed]
- Cohen, S.P.; Mao, J. Neuropathic pain: Mechanisms and their clinical implications. BMJ 2014, 348, f7656. [Google Scholar] [CrossRef] [PubMed]
- Dunwiddie, T.V.; Masino, S.A. The role and regulation of adenosine in the central nervous system. Annu. Rev. Neurosci. 2001, 24, 31–55. [Google Scholar] [CrossRef]
- Fredholm, B.B.; IJzerman, A.P.; Jacobson, K.A.; Klotz, K.-N.; Linden, J. International Union of Pharmacology. XXV. Nomenclature and classification of adenosine receptors. Pharmacol. Rev. 2001, 53, 527–552. [Google Scholar] [PubMed]
- Zylka, M.J. Pain-relieving prospects for adenosine receptors and ectonucleotidases. Trends Mol. Med. 2011, 17, 188–196. [Google Scholar] [CrossRef]
- Chen, Z.; Janes, K.; Chen, C.; Doyle, T.; Bryant, L.; Tosh, D.K.; Jacobson, K.A.; Salvemini, D. Controlling murine and rat chronic pain through A3 adenosine receptor activation. FASEB J. 2012, 26, 1855. [Google Scholar] [CrossRef] [PubMed]
- Janes, K.; Esposito, E.; Doyle, T.; Cuzzocrea, S.; Tosh, D.K.; Jacobson, K.A.; Salvemini, D.J.P. A3 adenosine receptor agonist prevents the development of paclitaxel-induced neuropathic pain by modulating spinal glial-restricted redox-dependent signaling pathways. Pain 2014, 155, 2560–2567. [Google Scholar] [CrossRef]
- Little, J.W.; Ford, A.; Symons-Liguori, A.M.; Chen, Z.; Janes, K.; Doyle, T.; Xie, J.; Luongo, L.; Tosh, D.K.; Maione, S. Endogenous adenosine A3 receptor activation selectively alleviates persistent pain states. Brain 2015, 138, 28–35. [Google Scholar] [CrossRef]
- Fishman, P.; Bar-Yehuda, S.; Liang, B.T.; Jacobson, K.A. Pharmacological and therapeutic effects of A3 adenosine receptor agonists. Drug Discov. Today 2012, 17, 359–366. [Google Scholar] [CrossRef]
- Zhou, X.; Dai, W.; Qin, Y.; Qi, S.; Zhang, Y.; Tian, W.; Gu, X.; Zheng, B.; Xiao, J.; Yu, W.; et al. Electroacupuncture relieves neuropathic pain by inhibiting degradation of the ecto-nucleotidase PAP in the dorsal root ganglions of CCI mice. Eur. J. Pain 2022, 26, 991–1005. [Google Scholar] [CrossRef]
- Lopes, L.V.; Rebola, N.; Pinheiro, P.C.; Richardson, P.J.; Oliveira, C.R.; Cunha, R.A. Adenosine A3 receptors are located in neurons of the rat hippocampus. Neuroreport 2003, 14, 1645–1648. [Google Scholar] [CrossRef] [PubMed]
- Cioato, S.G.; Medeiros, L.F.; Lopes, B.C.; de Souza, A.; Medeiros, H.R.; Assumpção, J.A.F.; Caumo, W.; Roesler, R.; Torres, I.L.J. Antinociceptive and neurochemical effects of a single dose of IB-MECA in chronic pain rat models. Purinergic Signal 2020, 16, 573–584. [Google Scholar] [CrossRef] [PubMed]
- Toth, C.; Lander, J.; Wiebe, S. The prevalence and impact of chronic pain with neuropathic pain symptoms in the general population. Pain Med. 2009, 10, 918–929. [Google Scholar] [CrossRef] [PubMed]
- Attal, N.; Bouhassira, D. Advances in the treatment of neuropathic pain. Curr. Opin. Neurol. 2021, 34, 631–637. [Google Scholar] [CrossRef] [PubMed]
- Alles, S.R.; Smith, P.A. Etiology and pharmacology of neuropathic pain. Pharmacol. Rev. 2018, 70, 315–347. [Google Scholar] [CrossRef] [PubMed]
- Gurba, K.N.; Chaudhry, R.; Haroutounian, S. Central neuropathic pain syndromes: Current and emerging pharmacological strategies. CNS Drugs 2022, 36, 483–516. [Google Scholar] [CrossRef] [PubMed]
- Zhao, Z.-Q. Neural mechanism underlying acupuncture analgesia. Prog. Neurobiol. 2008, 85, 355–375. [Google Scholar] [CrossRef] [PubMed]
- Li, Y.-W.; Li, W.; Wang, S.-T.; Gong, Y.-N.; Dou, B.-M.; Lyu, Z.-X.; Ulloa, L.; Wang, S.-J.; Xu, Z.-F.; Guo, Y. The autonomic nervous system: A potential link to the efficacy of acupuncture. Front. Neurosci. 2022, 16, 1038945. [Google Scholar] [CrossRef] [PubMed]
- Cao, S.; Deng, W.; Li, Y.; Qin, B.; Zhang, L.; Yu, S.; Xie, P.; Xiao, Z.; Yu, T. Chronic constriction injury of sciatic nerve changes circular RNA expression in rat spinal dorsal horn. J. Pain Res. 2017, 10, 1687–1696. [Google Scholar] [CrossRef]
- Meléndez, D.; Marti, S.; Pajor, E.; Moya, D.; Gellatly, D.; Janzen, E.; Schwartzkopf-Genswein, K. Effect of timing of subcutaneous meloxicam administration on indicators of pain after knife castration of weaned calves. J. Anim. Sci. 2017, 95, 5218–5229. [Google Scholar] [CrossRef]
- Cui, X.; Liu, J.; Uniyal, A.; Xu, Q.; Zhang, C.; Zhu, G.; Yang, F.; Sivanesan, E.; Linderoth, B.; Raja, S.N. Enhancing spinal cord stimulation-induced pain inhibition by augmenting endogenous adenosine signalling after nerve injury in rats. Br. J. Anaesth. 2024, 132, 746–757. [Google Scholar] [CrossRef]
- Todd, A.J. Neuronal circuitry for pain processing in the dorsal horn. Nat. Rev. Neurosci. 2010, 11, 823–836. [Google Scholar] [CrossRef]
- Chen, S.; Wang, S.; Rong, P.; Wang, J.; Qiao, L.; Feng, X.; Liu, J.; Zhang, J. Acupuncture for visceral pain: Neural substrates and potential mechanisms. Evid.-Based Complement. Altern. Med. 2014, 2014, 609594. [Google Scholar] [CrossRef]
- Coppi, E.; Cherchi, F.; Venturini, M.; Lucarini, E.; Corradetti, R.; Di Cesare Mannelli, L.; Ghelardini, C.; Pedata, F.; Pugliese, A.M. Therapeutic potential of highly selective A3 adenosine receptor ligands in the central and peripheral nervous system. Molecules 2022, 27, 1890. [Google Scholar] [CrossRef] [PubMed]
- Decosterd, I.; Woolf, C.J. Spared nerve injury: An animal model of persistent peripheral neuropathic pain. Pain 2000, 87, 149–158. [Google Scholar] [CrossRef] [PubMed]
- Liang, Y.; Qiu, Y.; Du, J.; Liu, J.; Fang, J.; Zhu, J.; Fang, J. Inhibition of spinal microglia and astrocytes contributes to the anti-allodynic effect of electroacupuncture in neuropathic pain induced by spinal nerve ligation. Acupunct. Med. 2016, 34, 40–47. [Google Scholar] [CrossRef] [PubMed]
- Xu, J.; Chen, X.-M.; Zheng, B.-J.; Wang, X.-R. Electroacupuncture Relieves Nerve Injury–Induced Pain Hypersensitivity via the Inhibition of Spinal P2X7 Receptor–Positive Microglia. Anesth. Analg. 2016, 122, 882–892. [Google Scholar] [CrossRef] [PubMed]
- Dai, Q.-X.; Huang, L.-P.; Mo, Y.-C.; Yu, L.-N.; Du, W.-W.; Zhang, A.-Q.; Geng, W.-J.; Wang, J.-L.; Yan, M. Role of spinal adenosine A1 receptors in the analgesic effect of electroacupuncture in a rat model of neuropathic pain. J. Int. Med. Res. 2020, 48, 0300060519883748. [Google Scholar] [CrossRef] [PubMed]
- Stockstill, K.; Wahlman, C.; Braden, K.; Chen, Z.; Yosten, G.L.; Tosh, D.K.; Jacobson, K.A.; Doyle, T.M.; Samson, W.K.; Salvemini, D. Sexually dimorphic therapeutic response in bortezomib-induced neuropathic pain reveals altered pain physiology in female rodents. Pain 2020, 161, 177. [Google Scholar] [CrossRef]
- Ossipov, M.H.; Dussor, G.O.; Porreca, F. Central modulation of pain. J. Clin. Investig. 2010, 120, 3779–3787. [Google Scholar] [CrossRef]
- Cong, W.; Peng, Y.; Meng, B.; Jia, X.; Jin, Z. The effect of electroacupuncture on regulating pain and depression-like behaviors induced by chronic neuropathic pain. Ann. Palliat. Med. 2021, 10, 104–113. [Google Scholar] [CrossRef]
- Singh, A.K.; Mahalingam, R.; Squillace, S.; Jacobson, K.A.; Tosh, D.K.; Dharmaraj, S.; Farr, S.A.; Kavelaars, A.; Salvemini, D.; Heijnen, C.J. Targeting the A3 adenosine receptor to prevent and reverse chemotherapy-induced neurotoxicities in mice. Acta Neuropathol. Commun. 2022, 10, 11. [Google Scholar] [CrossRef]
- Lima, F.O.; Souza, G.R.; Verri, W.A., Jr.; Parada, C.A.; Ferreira, S.H.; Cunha, F.Q.; Cunha, T.M. Direct blockade of inflammatory hypernociception by peripheral A1 adenosine receptors: Involvement of the NO/cGMP/PKG/KATP signaling pathway. PAIN® 2010, 151, 506–515. [Google Scholar] [CrossRef] [PubMed]
- Camici, M.; Garcia-Gil, M.; Tozzi, M.G. The inside story of adenosine. Int. J. Mol. Sci. 2018, 19, 784. [Google Scholar] [CrossRef] [PubMed]
- Laferriere, C.A.; Pang, D.S. Review of intraperitoneal injection of sodium pentobarbital as a method of euthanasia in laboratory rodents. J. Am. Assoc. Lab. Anim. Sci. 2020, 59, 254–263. [Google Scholar]
- Shields, S.D.; Eckert, W.A., III; Basbaum, A.I. Spared nerve injury model of neuropathic pain in the mouse: A behavioral and anatomic analysis. J. Pain 2003, 4, 465–470. [Google Scholar] [CrossRef]
- Tosh, D.K.; Finley, A.; Paoletta, S.; Moss, S.M.; Gao, Z.-G.; Gizewski, E.T.; Auchampach, J.A.; Salvemini, D.; Jacobson, K.A. In Vivo Phenotypic Screening for Treating Chronic Neuropathic Pain: Modification of C 2-Arylethynyl Group of Conformationally Constrained A3 Adenosine Receptor Agonists. J. Med. Chem. 2014, 57, 9901–9914. [Google Scholar] [CrossRef]
- Ford, A.; Castonguay, A.; Cottet, M.; Little, J.W.; Chen, Z.; Symons-Liguori, A.M.; Doyle, T.; Egan, T.M.; Vanderah, T.W.; De Koninck, Y. Engagement of the GABA to KCC2 signaling pathway contributes to the analgesic effects of A3AR agonists in neuropathic pain. J. Neurosci. 2015, 35, 6057–6067. [Google Scholar] [CrossRef]
- Kwilasz, A.J.; Ellis, A.; Wieseler, J.; Loram, L.; Favret, J.; McFadden, A.; Springer, K.; Falci, S.; Rieger, J.; Maier, S.F. Sustained reversal of central neuropathic pain induced by a single intrathecal injection of adenosine A2A receptor agonists. Brain Behav. Immun. 2018, 69, 470–479. [Google Scholar] [CrossRef] [PubMed]
- Ribeiro, F.F.; Neves-Tomé, R.; Assaife-Lopes, N.; Santos, T.E.; Silva, R.F.; Brites, D.; Ribeiro, J.A.; Sousa, M.M.; Sebastiao, A.M. Axonal elongation and dendritic branching is enhanced by adenosine A 2A receptors activation in cerebral cortical neurons. Brain Struct. Funct. 2016, 221, 2777–2799. [Google Scholar] [CrossRef]
- Loram, L.C.; Harrison, J.A.; Sloane, E.M.; Hutchinson, M.R.; Sholar, P.; Taylor, F.R.; Berkelhammer, D.; Coats, B.D.; Poole, S.; Milligan, E.D. Enduring reversal of neuropathic pain by a single intrathecal injection of adenosine 2A receptor agonists: A novel therapy for neuropathic pain. J. Neurosci. 2009, 29, 14015–14025. [Google Scholar] [CrossRef] [PubMed]
- Wang, Y.; Jiang, Q.; Xia, Y.-y.; Huang, Z.-h.; Huang, C. Involvement of α7nAChR in electroacupuncture relieving neuropathic pain in the spinal cord of rat with spared nerve injury. Brain Res. Bull. 2018, 137, 257–264. [Google Scholar] [CrossRef] [PubMed]
- Zhu, S.-F.; Guo, H.; Zhang, R.-R.; Zhang, Y.; Li, J.; Zhao, X.-L.; Chen, T.-R.; Wan, M.-H.; Chen, G.-Y.; Tang, W.-F. Effect of electroacupuncture on the inflammatory response in patients with acute pancreatitis: An exploratory study. Acupunct. Med. 2015, 33, 115–120. [Google Scholar] [CrossRef] [PubMed]
- Zhang, Z.; Yu, Q.; Zhang, X.; Wang, X.; Su, Y.; He, W.; Li, J.; Wan, H.; Jing, X. Electroacupuncture regulates inflammatory cytokines by activating the vagus nerve to enhance antitumor immunity in mice with breast tumors. Acupunct. Med. 2021, 272, 119259. [Google Scholar] [CrossRef] [PubMed]
- Kim, S.K.; Park, J.H.; Bae, S.J.; Kim, J.H.; Hwang, B.G.; Min, B.-I.; Park, D.S.; Na, H.S. Effects of electroacupuncture on cold allodynia in a rat model of neuropathic pain: Mediation by spinal adrenergic and serotonergic receptors. Exp. Neurol. 2005, 195, 430–436. [Google Scholar] [CrossRef] [PubMed]
- Rong, P.-J.; Zhu, B.; Huang, Q.-F.; Gao, X.-Y.; Ben, H.; Li, Y.-H. Acupuncture inhibition on neuronal activity of spinal dorsal horn induced by noxious colorectal distention in rat. World J. Gastroenterol. WJG 2005, 11, 1011. [Google Scholar] [CrossRef] [PubMed]
- Choi, J.-W.; Kang, S.-Y.; Choi, J.-G.; Kang, D.-W.; Kim, S.-J.; Lee, S.D.; Park, J.B.; Ryu, Y.-H.; Kim, H.-W. Analgesic effect of electroacupuncture on paclitaxel-induced neuropathic pain via spinal opioidergic and adrenergic mechanisms in mice. Am. J. Chin. Med. 2015, 43, 57–70. [Google Scholar] [CrossRef] [PubMed]
- Yim, Y.-K.; Lee, H.; Hong, K.-E.; Kim, Y.-I.; Lee, B.-R.; Son, C.-G.; Kim, J.-E. Electro-Acupuncture at Acupoint ST36 Reduces Inflammation and Regulates Immune Activity in Collagen-Induced Arthritic Mice. Evid.-Based Complement. Altern. Med. 2007, 4, 51–57. [Google Scholar] [CrossRef] [PubMed]
- Tu, W.-Z.; Li, S.-S.; Jiang, X.; Qian, X.-R.; Yang, G.-H.; Gu, P.-P.; Lu, B.; Jiang, S.-H. Effect of electro-acupuncture on the BDNF-TrkB pathway in the spinal cord of CCI rats. Int. J. Mol. Sci. 2018, 41, 3307–3315. [Google Scholar] [CrossRef]
- Chaplan, S.R.; Bach, F.W.; Pogrel, J.; Chung, J.; Yaksh, T. Quantitative assessment of tactile allodynia in the rat paw. J. Neurosci. Methods 1994, 53, 55–63. [Google Scholar] [CrossRef]
- Wan, J.; Nan, S.; Liu, J.; Ding, M.; Zhu, H.; Suo, C.; Wang, Z.; Hu, M.; Wang, D.; Ding, Y. Synaptotagmin 1 is involved in neuropathic pain and electroacupuncture-mediated analgesic effect. Int. J. Mol. Sci. 2020, 21, 968. [Google Scholar] [CrossRef] [PubMed]
- Colgan, S.P.; Eltzschig, H.K.; Eckle, T.; Thompson, L.F. Physiological roles for ecto-5′-nucleotidase (CD73). Purinergic Signal 2006, 2, 351–360. [Google Scholar] [CrossRef] [PubMed]
- Pettengill, M.; Robson, S.; Tresenriter, M.; Millán, J.L.; Usheva, A.; Bingham, T.; Belderbos, M.; Bergelson, I.; Burl, S.; Kampmann, B.; et al. Soluble ecto-5′-nucleotidase (5′-NT), alkaline phosphatase, and adenosine deaminase (ADA1) activities in neonatal blood favor elevated extracellular adenosine. J. Biol. Chem. 2013, 288, 27315–27326. [Google Scholar] [CrossRef] [PubMed]
- Livak, K.J.; Schmittgen, T.D. Analysis of relative gene expression data using real-time quantitative PCR and the 2−ΔΔCT method. Methods 2001, 25, 402–408. [Google Scholar] [CrossRef] [PubMed]




| Gene | Sequence (5′->3′) | Gene Bank Accession No. |
|---|---|---|
| Adora-3 | F: GGAAGCCGACAACACCACG-3 | NM_009631.4 |
| R: CTTGACCACCCAGATGACCAG | ||
| CD-73 | F: AGCGATGACTCCACCAAGIG-3 | NM_011851.4 |
| R: CAGATGGTGCCCTGGTACIG-3 | ||
| ADA | F: CGACTGAACATCAACGCAGC-3 | NM_001272052.1 |
| R: TCAGTCTGTGGTGGCTATTGG-3 | ||
| GAPDH | F: TGAGCCTCCTCCAATTCAACC-3 | NM_0011289726.2 |
| R: AATCCGTTCACACCGACCTT-3 |
Disclaimer/Publisher’s Note: The statements, opinions and data contained in all publications are solely those of the individual author(s) and contributor(s) and not of MDPI and/or the editor(s). MDPI and/or the editor(s) disclaim responsibility for any injury to people or property resulting from any ideas, methods, instructions or products referred to in the content. |
© 2024 by the authors. Licensee MDPI, Basel, Switzerland. This article is an open access article distributed under the terms and conditions of the Creative Commons Attribution (CC BY) license (https://creativecommons.org/licenses/by/4.0/).
Share and Cite
Kiani, F.A.; Li, H.; Nan, S.; Li, Q.; Lei, Q.; Yin, R.; Cao, S.; Ding, M.; Ding, Y. Electroacupuncture Relieves Neuropathic Pain via Adenosine 3 Receptor Activation in the Spinal Cord Dorsal Horn of Mice. Int. J. Mol. Sci. 2024, 25, 10242. https://doi.org/10.3390/ijms251910242
Kiani FA, Li H, Nan S, Li Q, Lei Q, Yin R, Cao S, Ding M, Ding Y. Electroacupuncture Relieves Neuropathic Pain via Adenosine 3 Receptor Activation in the Spinal Cord Dorsal Horn of Mice. International Journal of Molecular Sciences. 2024; 25(19):10242. https://doi.org/10.3390/ijms251910242
Chicago/Turabian StyleKiani, Faisal Ayub, Hao Li, Sha Nan, Qiuhua Li, Qianghui Lei, Ruiling Yin, Shiya Cao, Mingxing Ding, and Yi Ding. 2024. "Electroacupuncture Relieves Neuropathic Pain via Adenosine 3 Receptor Activation in the Spinal Cord Dorsal Horn of Mice" International Journal of Molecular Sciences 25, no. 19: 10242. https://doi.org/10.3390/ijms251910242
APA StyleKiani, F. A., Li, H., Nan, S., Li, Q., Lei, Q., Yin, R., Cao, S., Ding, M., & Ding, Y. (2024). Electroacupuncture Relieves Neuropathic Pain via Adenosine 3 Receptor Activation in the Spinal Cord Dorsal Horn of Mice. International Journal of Molecular Sciences, 25(19), 10242. https://doi.org/10.3390/ijms251910242
