Hepatic Proteomic Changes Associated with Liver Injury Caused by Alcohol Consumption in Fpr2−/− Mice
Abstract
1. Introduction
2. Results
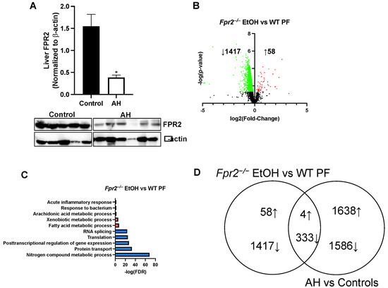
2.1. Hepatic Proteomic Alterations Associated with Liver Injury in Fpr2−/− Mice Fed EtOH
2.2. Similarity in Proteomic Changes in the Livers of Patients with AH to Those Found in Fpr2−/− Mice Fed EtOH
2.3. Analysis of Selected Proteomic Responses Relevant to Human Disease, Which Were Common in Experimental ALD and Clinical AH
2.3.1. Hepatic Blood Coagulation Gene and Protein Expression Are Reduced in Fpr2−/− EtOH vs. WT EtOH Mice
2.3.2. Fpr2−/− EtOH Mice Have Reduced Hepatic GSH as Compared to WT EtOH Mice
3. Discussion
4. Materials and Methods
4.1. Animal Model
4.2. Proteomic Sample Preparation
4.3. LC-MS Data Collection
4.4. Proteomic Data Analysis
4.5. Cytoscape and Principal Component Analysis
4.6. Western Blot Analysis
4.7. RT qPCR Analysis
4.8. Liver Total GSH Measurement
4.9. Plasma ALT and AST Measurement
4.10. Statistical Analysis
5. Conclusions
Supplementary Materials
Author Contributions
Funding
Institutional Review Board Statement
Informed Consent Statement
Data Availability Statement
Acknowledgments
Conflicts of Interest
References
- Seitz, H.K.; Bataller, R.; Cortez-Pinto, H.; Gao, B.; Gual, A.; Lackner, C.; Mathurin, P.; Mueller, S.; Szabo, G.; Tsukamoto, H. Alcoholic liver disease. Nat. Rev. Dis. Primers 2018, 4, 16. [Google Scholar] [CrossRef] [PubMed]
- Celli, R.; Zhang, X. Pathology of Alcoholic Liver Disease. J. Clin. Transl. Hepatol. 2014, 2, 103–109. [Google Scholar] [CrossRef] [PubMed]
- Sun, J.; Zhao, P.; Shi, Y.; Li, Y. Recent insight into the role of macrophage in alcohol-associated liver disease: A mini-review. Front. Cell Dev. Biol. 2023, 11, 1292016. [Google Scholar] [CrossRef] [PubMed]
- Hardesty, J.E.; Warner, J.B.; Song, Y.L.; Floyd, A.; McClain, C.J.; Warner, D.R.; Kirpich, I.A. Fpr2(-/-) Mice Developed Exacerbated Alcohol-Associated Liver Disease. Biology 2023, 12, 639. [Google Scholar] [CrossRef]
- He, H.Q.; Ye, R.D. The Formyl Peptide Receptors: Diversity of Ligands and Mechanism for Recognition. Molecules 2017, 22, 455. [Google Scholar] [CrossRef]
- Chen, T.; Xiong, M.; Zong, X.; Ge, Y.; Zhang, H.; Wang, M.; Won Han, G.; Yi, C.; Ma, L.; Ye, R.D.; et al. Structural basis of ligand binding modes at the human formyl peptide receptor 2. Nat. Commun. 2020, 11, 1208. [Google Scholar] [CrossRef]
- Hardesty, J.E.; Warner, J.B.; Song, Y.L.; Rouchka, E.C.; McClain, C.J.; Warner, D.R.; Kirpich, I.A. Resolvin D1 attenuated liver injury caused by chronic ethanol and acute LPS challenge in mice. FASEB J. 2023, 37, e22705. [Google Scholar] [CrossRef]
- Shi, H.; Moore, M.P.; Wang, X.; Tabas, I. Efferocytosis in liver disease. JHEP Rep. 2024, 6, 100960. [Google Scholar] [CrossRef]
- Cho, W.C. Proteomics technologies and challenges. Genom. Proteom. Bioinform. 2007, 5, 77–85. [Google Scholar] [CrossRef]
- Al-Amrani, S.; Al-Jabri, Z.; Al-Zaabi, A.; Alshekaili, J.; Al-Khabori, M. Proteomics: Concepts and applications in human medicine. World J. Biol. Chem. 2021, 12, 57–69. [Google Scholar] [CrossRef]
- Argemi, J.; Kedia, K.; Gritsenko, M.A.; Clemente-Sanchez, A.; Asghar, A.; Herranz, J.M.; Liu, Z.X.; Atkinson, S.R.; Smith, R.D.; Norden-Krichmar, T.M.; et al. Integrated Transcriptomic and Proteomic Analysis Identifies Plasma Biomarkers of Hepatocellular Failure in Alcohol-Associated Hepatitis. Am. J. Pathol. 2022, 192, 1658–1669. [Google Scholar] [CrossRef] [PubMed]
- Niu, L.; Thiele, M.; Geyer, P.E.; Rasmussen, D.N.; Webel, H.E.; Santos, A.; Gupta, R.; Meier, F.; Strauss, M.; Kjaergaard, M.; et al. Noninvasive proteomic biomarkers for alcohol-related liver disease. Nat. Med. 2022, 28, 1277–1287. [Google Scholar] [CrossRef] [PubMed]
- Hardesty, J.; Day, L.; Warner, J.; Warner, D.; Gritsenko, M.; Asghar, A.; Stolz, A.; Morgan, T.; McClain, C.; Jacobs, J.; et al. Hepatic Protein and Phosphoprotein Signatures of Alcohol-Associated Cirrhosis and Hepatitis. Am. J. Pathol. 2022, 192, 1066–1082. [Google Scholar] [CrossRef] [PubMed]
- Hardesty, J.; Hawthorne, M.; Day, L.; Warner, J.; Warner, D.; Gritsenko, M.; Asghar, A.; Stolz, A.; Morgan, T.; McClain, C.; et al. Steroid responsiveness in alcohol-associated hepatitis is linked to glucocorticoid metabolism, mitochondrial repair, and heat shock proteins. Hepatol. Commun. 2024, 8, e0393. [Google Scholar] [CrossRef]
- Ragni, M.V.; Lewis, J.H.; Spero, J.A.; Hasiba, U. Bleeding and coagulation abnormalities in alcoholic cirrhotic liver disease. Alcohol. Clin. Exp. Res. 1982, 6, 267–274. [Google Scholar] [CrossRef]
- Lu, S.C. Regulation of glutathione synthesis. Mol. Aspects Med. 2009, 30, 42–59. [Google Scholar] [CrossRef]
- Jaberi, S.A.; Cohen, A.; D’Souza, C.; Abdulrazzaq, Y.M.; Ojha, S.; Bastaki, S.; Adeghate, E.A. Lipocalin-2: Structure, function, distribution and role in metabolic disorders. Biomed. Pharmacother. 2021, 142, 112002. [Google Scholar] [CrossRef]
- Cai, Y.; Jogasuria, A.; Yin, H.; Xu, M.J.; Hu, X.; Wang, J.; Kim, C.; Wu, J.; Lee, K.; Gao, B.; et al. The Detrimental Role Played by Lipocalin-2 in Alcoholic Fatty Liver in Mice. Am. J. Pathol. 2016, 186, 2417–2428. [Google Scholar] [CrossRef]
- Ross, D.; Siegel, D. The diverse functionality of NQO1 and its roles in redox control. Redox Biol. 2021, 41, 101950. [Google Scholar] [CrossRef]
- Tan, H.K.; Yates, E.; Lilly, K.; Dhanda, A.D. Oxidative stress in alcohol-related liver disease. World J. Hepatol. 2020, 12, 332–349. [Google Scholar] [CrossRef]
- Ruiz-Blázquez, P.; Pistorio, V.; Fernández-Fernández, M.; Moles, A. The multifaceted role of cathepsins in liver disease. J. Hepatol. 2021, 75, 1192–1202. [Google Scholar] [CrossRef] [PubMed]
- Manchanda, M.; Das, P.; Gahlot, G.P.S.; Singh, R.; Roeb, E.; Roderfeld, M.; Datta Gupta, S.; Saraya, A.; Pandey, R.M.; Chauhan, S.S. Cathepsin L and B as Potential Markers for Liver Fibrosis: Insights From Patients and Experimental Models. Clin. Transl. Gastroenterol. 2017, 8, e99. [Google Scholar] [CrossRef] [PubMed]
- New-Aaron, M.; Thomes, P.G.; Ganesan, M.; Dagur, R.S.; Donohue, T.M., Jr.; Kusum, K.K.; Poluektova, L.Y.; Osna, N.A. Alcohol-Induced Lysosomal Damage and Suppression of Lysosome Biogenesis Contribute to Hepatotoxicity in HIV-Exposed Liver Cells. Biomolecules 2021, 11, 1497. [Google Scholar] [CrossRef] [PubMed]
- Hatori, Y.; Lutsenko, S. The Role of Copper Chaperone Atox1 in Coupling Redox Homeostasis to Intracellular Copper Distribution. Antioxidants 2016, 5, 25. [Google Scholar] [CrossRef]
- Gerosa, C.; Fanni, D.; Congiu, T.; Piras, M.; Cau, F.; Moi, M.; Faa, G. Liver pathology in Wilson’s disease: From copper overload to cirrhosis. J. Inorg. Biochem. 2019, 193, 106–111. [Google Scholar] [CrossRef]
- Rodríguez-Moreno, F.; González-Reimers, E.; Santolaria-Fernández, F.; Galindo-Martín, L.; Hernandez-Torres, O.; Batista-López, N.; Molina-Perez, M. Zinc, copper, manganese, and iron in chronic alcoholic liver disease. Alcohol. 1997, 14, 39–44. [Google Scholar] [CrossRef]
- Kim, S.Y.; Zhang, F.; Gong, W.; Chen, K.; Xia, K.; Liu, F.; Gross, R.; Wang, J.M.; Linhardt, R.J.; Cotten, M.L. Copper regulates the interactions of antimicrobial piscidin peptides from fish mast cells with formyl peptide receptors and heparin. J. Biol. Chem. 2018, 293, 15381–15396. [Google Scholar] [CrossRef]
- Kujovich, J.L. Coagulopathy in liver disease: A balancing act. Hematol. Am. Soc. Hematol. Educ. Program. 2015, 2015, 243–249. [Google Scholar] [CrossRef]
- Vital, S.A.; Becker, F.; Holloway, P.M.; Russell, J.; Perretti, M.; Granger, D.N.; Gavins, F.N. Formyl-Peptide Receptor 2/3/Lipoxin A4 Receptor Regulates Neutrophil-Platelet Aggregation and Attenuates Cerebral Inflammation: Impact for Therapy in Cardiovascular Disease. Circulation 2016, 133, 2169–2179. [Google Scholar] [CrossRef]
- Vairetti, M.; Di Pasqua, L.G.; Cagna, M.; Richelmi, P.; Ferrigno, A.; Berardo, C. Changes in Glutathione Content in Liver Diseases: An Update. Antioxidants 2021, 10, 364. [Google Scholar] [CrossRef]
- Filiberto, A.C.; Ladd, Z.; Leroy, V.; Su, G.; Elder, C.T.; Pruitt, E.Y.; Hensley, S.E.; Lu, G.; Hartman, J.B.; Zarrinpar, A.; et al. Resolution of inflammation via RvD1/FPR2 signaling mitigates Nox2 activation and ferroptosis of macrophages in experimental abdominal aortic aneurysms. FASEB J. 2022, 36, e22579. [Google Scholar] [CrossRef] [PubMed]
- Chen, Y.; Shertzer, H.G.; Schneider, S.N.; Nebert, D.W.; Dalton, T.P. Glutamate cysteine ligase catalysis: Dependence on ATP and modifier subunit for regulation of tissue glutathione levels. J. Biol. Chem. 2005, 280, 33766–33774. [Google Scholar] [CrossRef] [PubMed]
- Li, J.; Deng, X.; Bai, T.; Wang, S.; Jiang, Q.; Xu, K. Resolvin D1 mitigates non-alcoholic steatohepatitis by suppressing the TLR4-MyD88-mediated NF-κB and MAPK pathways and activating the Nrf2 pathway in mice. Int. Immunopharmacol. 2020, 88, 106961. [Google Scholar] [CrossRef] [PubMed]
- Lee, C.; Han, J.; Jung, Y. Formyl peptide receptor 2 is an emerging modulator of inflammation in the liver. Exp. Mol. Med. 2023, 55, 325–332. [Google Scholar] [CrossRef]
- Turaga, S.M.; Sardiu, M.E.; Vishwakarma, V.; Mitra, A.; Bantis, L.E.; Madan, R.; Merchant, M.L.; Klein, J.B.; Samuel, G.; Godwin, A.K. Identification of small extracellular vesicle protein biomarkers for pediatric Ewing Sarcoma. Front. Mol. Biosci. 2023, 10, 1138594. [Google Scholar] [CrossRef]
- Xia, J.; Psychogios, N.; Young, N.; Wishart, D.S. MetaboAnalyst: A web server for metabolomic data analysis and interpretation. Nucleic Acids Res. 2009, 37, W652–W660. [Google Scholar] [CrossRef]





| WT PF | Fpr2−/− PF | WT EtOH | Fpr2−/− EtOH | |
|---|---|---|---|---|
| Plasma ALT | 38.95 ± 3.44 | 32.38 ± 2.66 a | 58.18 ± 5.04 a | 144.4 ± 44.42 |
| Plasma AST | 206.10 ± 13.85 | 206.90 ± 16.25 | 259.30 ± 11.60 | 432.10 ± 137.70 |
| Liver Lcn2 mRNA | 2.22 ± 0.90 a | 5.79 ± 2.85 a | 149.40 ± 69.03 | 354.50 ± 138.80 |
| Liver Pai1 mRNA | 0.98 ± 0.25 a | 0.68 ± 0.06 a | 1.00 ± 0.25 a | 7.53 ± 2.70 |
Disclaimer/Publisher’s Note: The statements, opinions and data contained in all publications are solely those of the individual author(s) and contributor(s) and not of MDPI and/or the editor(s). MDPI and/or the editor(s) disclaim responsibility for any injury to people or property resulting from any ideas, methods, instructions or products referred to in the content. |
© 2024 by the authors. Licensee MDPI, Basel, Switzerland. This article is an open access article distributed under the terms and conditions of the Creative Commons Attribution (CC BY) license (https://creativecommons.org/licenses/by/4.0/).
Share and Cite
Hardesty, J.E.; Warner, J.B.; Wilkey, D.W.; Phinney, B.S.; Salemi, M.R.; Merchant, M.L.; McClain, C.J.; Warner, D.R.; Kirpich, I.A. Hepatic Proteomic Changes Associated with Liver Injury Caused by Alcohol Consumption in Fpr2−/− Mice. Int. J. Mol. Sci. 2024, 25, 9807. https://doi.org/10.3390/ijms25189807
Hardesty JE, Warner JB, Wilkey DW, Phinney BS, Salemi MR, Merchant ML, McClain CJ, Warner DR, Kirpich IA. Hepatic Proteomic Changes Associated with Liver Injury Caused by Alcohol Consumption in Fpr2−/− Mice. International Journal of Molecular Sciences. 2024; 25(18):9807. https://doi.org/10.3390/ijms25189807
Chicago/Turabian StyleHardesty, Josiah E., Jeffrey B. Warner, Daniel W. Wilkey, Brett S. Phinney, Michelle R. Salemi, Michael L. Merchant, Craig J. McClain, Dennis R. Warner, and Irina A. Kirpich. 2024. "Hepatic Proteomic Changes Associated with Liver Injury Caused by Alcohol Consumption in Fpr2−/− Mice" International Journal of Molecular Sciences 25, no. 18: 9807. https://doi.org/10.3390/ijms25189807
APA StyleHardesty, J. E., Warner, J. B., Wilkey, D. W., Phinney, B. S., Salemi, M. R., Merchant, M. L., McClain, C. J., Warner, D. R., & Kirpich, I. A. (2024). Hepatic Proteomic Changes Associated with Liver Injury Caused by Alcohol Consumption in Fpr2−/− Mice. International Journal of Molecular Sciences, 25(18), 9807. https://doi.org/10.3390/ijms25189807

