Involvement of the AMPK Pathways in Muscle Development Disparities across Genders in Muscovy Ducks
Abstract
1. Introduction
2. Results
2.1. Analysis of the Growth and Development Patterns of Muscovy Ducks
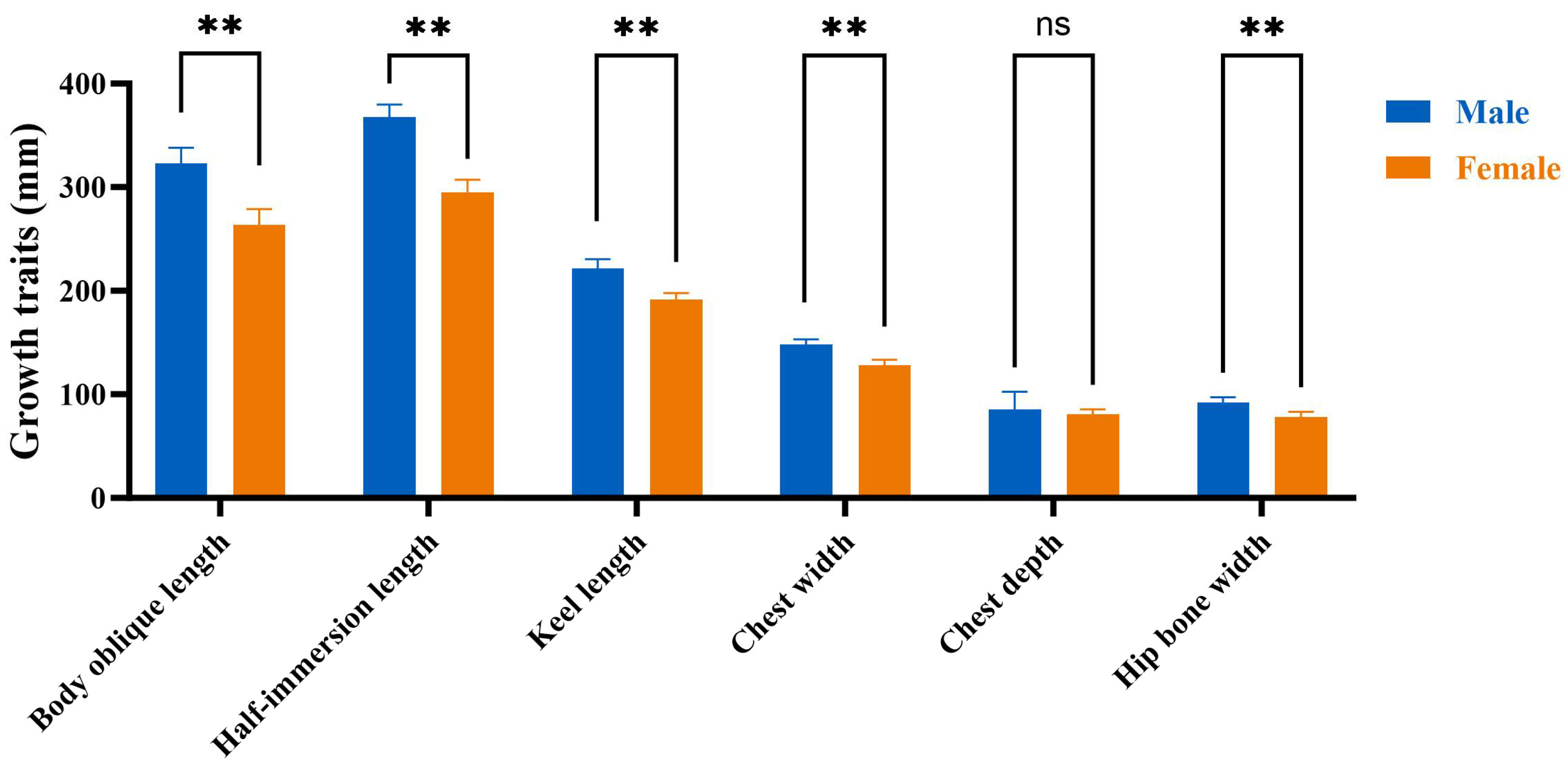
2.2. Measured Growth Traits and Serum Hormone Levels of Male and Female Muscovy Ducks
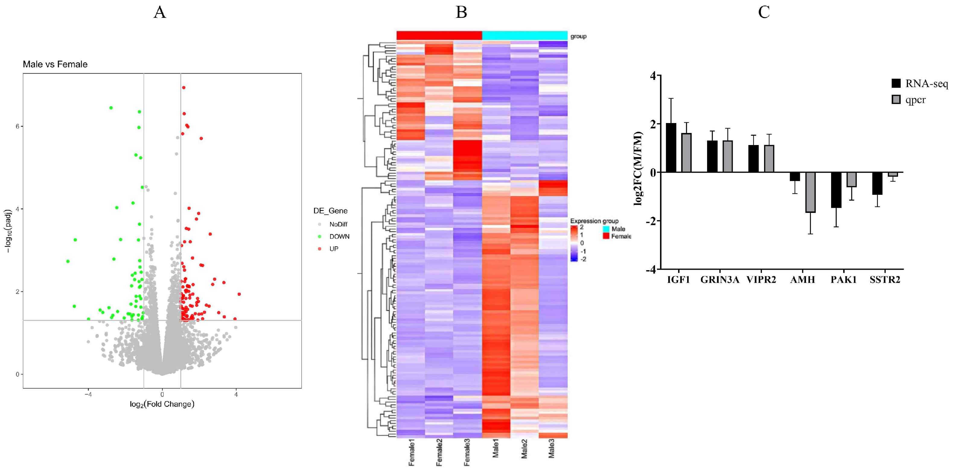
2.3. RNA-seq of Muscle Tissues from Male and Female Domestic Muscovy Ducks
GO Function Annotation and the KEGG Pathway Analysis
2.4. The Expression Level of the AMPK Pathway in Male and Female Muscovy Ducks
3. Discussion
4. Materials and Methods
4.1. Experimental Animal Selection
4.2. Growth Traits and Tissue Sample Collection
4.3. Serum Hormone Assay
4.4. Library Construction and Sequencing
4.5. RT-qPCR Validation of Differentially Expressed Genes
4.6. Western Blot Analysis for Muscovy Ducks’ Muscle Tissue
4.7. Statistical Analysis
5. Conclusions
Supplementary Materials
Author Contributions
Funding
Institutional Review Board Statement
Informed Consent Statement
Data Availability Statement
Conflicts of Interest
References
- Shuisheng, H.; Lingzhi, L. The Current Status, Future Trends, and Suggestions for the Waterfowl Industry in 2022. Chin. J. Anim. Sci. 2023, 59, 274–280. [Google Scholar] [CrossRef]
- Saez, G.; Davail, S.; Gentès, G.; Hocquette, J.F.; Jourdan, T.; Degrace, P.; Baéza, E. Gene expression and protein content in relation to intramuscular fat content in Muscovy and Pekin ducks. Poult. Sci. 2009, 88, 2382–2391. [Google Scholar] [CrossRef]
- Ang, L.; Hong, W.; Xia, Z.M.; Kun, W.S.; Kang, W.C.; Ying, W.G. The Change Regularity of the Concentrations of Reproductive Hormone during the Broody Period in Muscovy Ducks. Acta Vet. Zootech. Sin. 2004, 5, 522–525. [Google Scholar]
- Bin, J.H.; Jun, T.Y. Muscovy duck and its breeding management. Shui QIin Shi Jie 2012, 2, 26–27. [Google Scholar]
- Deries, M.; Thorsteinsdóttir, S. Axial and limb muscle development: Dialogue with the neighbourhood. Cell. Mol. Life Sci. 2016, 73, 4415–4431. [Google Scholar] [CrossRef]
- Scaal, M.; Marcelle, C. Chick muscle development. Int. J. Dev. Biol. 2018, 62, 127–136. [Google Scholar] [CrossRef]
- Mata-Estrada, A.; González-Cerón, F.; Pro-Martínez, A.; Torres-Hernández, G.; Bautista-Ortega, J.; Becerril-Pérez, C.M.; Vargas-Galicia, A.J.; Sosa-Montes, E. Comparison of four nonlinear growth models in Creole chickens of Mexico. Poult. Sci. 2020, 99, 1995–2000. [Google Scholar] [CrossRef]
- Zhang, G.; Wu, P.; Zhou, K.; He, M.; Zhang, X.; Qiu, C.; Li, T.; Zhang, T.; Xie, K.; Dai, G.; et al. Study on the transcriptome for breast muscle of chickens and the function of key gene RAC2 on fibroblasts proliferation. BMC Genom. 2021, 22, 157. [Google Scholar] [CrossRef]
- Hu, X.; Liu, L.; Song, Z.; Sheikhahmadi, A.; Wang, Y.; Buyse, J. Effects of feed deprivation on the AMPK signaling pathway in skeletal muscle of broiler chickens. Comp. Biochem. Physiol. B Biochem. Mol. Biol. 2016, 191, 146–154. [Google Scholar] [CrossRef]
- Erratum in Oishi, Y.; Koike, H.; Kumagami, N.; Nakagawa, Y.; Araki, M.; Taketomi, Y.; Miki, Y.; Matsuda, S.; Kim, H.; Matsuzaka, T.; et al. Corrigendum: Macrophage SREBP1 regulates skeletal muscle regeneration. Front. Immunol. 2023, 15, 1382077. [Google Scholar] [CrossRef]
- Mounier, R.; Théret, M.; Arnold, L.; Cuvellier, S.; Bultot, L.; Göransson, O.; Sanz, N.; Ferry, A.; Sakamoto, K.; Foretz, M.; et al. AMPKα1 regulates macrophage skewing at the time of resolution of inflammation during skeletal muscle regeneration. Cell Metab. 2013, 18, 251–264. [Google Scholar] [CrossRef]
- Wang, J.; Li, D.L.; Zheng, L.F.; Ren, S.; Huang, Z.Q.; Tao, Y.; Liu, Z.; Shang, Y.; Pang, D.; Guo, H.; et al. Dynamic palmitoylation of STX11 controls injury-induced fatty acid uptake to promote muscle regeneration. Dev. Cell 2024, 59, 384–399.e5. [Google Scholar] [CrossRef]
- Jun, Z.; Daoqing, G.; Xiujun, D.; Xuting, Z.; Zhangyan, C.; Tinggui, Y. Studies on growth rate and meat characteristics of Muscovy duck, Cherry Valley duck and mule duck. J. Yangzhou Univ. Agric. Life Sci. Ed. 2006, 27, 29–32. [Google Scholar] [CrossRef]
- Guang, Y.; Yuying, D.; Yaling, Y.; Bing, X.; Xiangyong, Q.; Songchang, G.; Changqing, H. Correlation Analysis between Growth Traits and Productive Performance of Two Generations of White Feathe Xuefeng Black Bone Chicken. J. Econ. Anim. 2015, 25, 14–19. [Google Scholar] [CrossRef]
- Xiaolan, X.; Keke, L.; Tao, Z.; Hongzhi, W.; Yongsheng, L.; Pengqiang, Y.; Tiantian, G.; Anan, Y.; Menghui, Z.; Haiying, L.; et al. Study on growth and development law and growth curve fitting analysis of black feather muscovy duck. J. Zhejiang Agric. Sci. 2023, 1, 237–240. [Google Scholar] [CrossRef]
- Lingling, H.; Wanqiu, Z.; Zhiliang, L.; Haiqin, Z.; Zaosheng, Y.; Xiaobo, Y.; Tao, Z.; Lizhi, L. “Magpie Chicken” Body Size, Slaughter Performance, Meat Quality Evaluation and Related Analysis. China Poult. 2019, 7, 67–69. [Google Scholar] [CrossRef]
- Meizi, Y.; Qiang, F.; Rixin, Z.; Shouxue, J. Analysis on body size and body weight of fast feathering and slow feathering population of big bone chicken. Mod. J. Anim. Husb. Vet. Med. 2021, 4, 28–30. [Google Scholar]
- Jianzhu, L.; Xuefeng, T.; Yunhuan, Z.; Pin, Z. Estimating the Growth Regularity and Genetic Parameters about Early Body weight of Huainan Partridge Duck with Different Growth Model. Hubei Agric. Sci. 2010, 8, 1921–1923. [Google Scholar]
- Gansheng, Z.; Xiaoming, L.; Xiaozhi, Y.; Xiaohui, M.; Yang, L.; Rongchao, J.; Hailing, L.; Weiguang, Y.; Chao, C.; Guobo, S.; et al. Study on Blood Biochemical Indexes and Slaughtering Performance of Female Black Muscovy Duck at the Age of 10 Weeks. Contemp. Anim. Husb. 2022, 1, 18–22. [Google Scholar]
- Vangeel, T.A.; Geusens, P.P.; Winkens, B.; Sels, J.P.; Dinant, G.J. Measures of bioavailable serum testosterone and estradiol and their relationships with muscle mass, muscle strength and bone mineral density in postmenopausal women: A cross-sectional study. Eur. J. Endocrinol. 2009, 160, 681–687. [Google Scholar] [CrossRef]
- Griggs, R.C.; Kingston, W.; Jozefowicz, R.F.; Herr, B.E.; Forbes, G.; Halliday, D. Effect of testosterone on muscle mass and muscle protein synthesis. J. Appl. Physiol. 1989, 66, 498–503. [Google Scholar] [CrossRef]
- Storer, T.W.; Basaria, S.; Traustadottir, T.; Harman, S.M.; Pencina, K.; Li, Z.; Travison, T.G.; Miciek, R.; Tsitouras, P.; Hally, K.; et al. Effects of Testosterone Supplementation for 3 Years on Muscle Performance and Physical Function in Older Men. J. Clin. Endocrinol. Metab. 2017, 102, 583–593. [Google Scholar] [CrossRef]
- Xiaohong, L. The Effects of Exercise and Testosterone on the Expression of AMPK/TSC2 in Fast and Slow Muscles of Rats. Master’s Thesis, Beijing Sport University, Beijing, China, 2012. [Google Scholar]
- Li, Y.; Xu, S.; Mihaylova, M.M.; Zheng, B.; Hou, X.; Jiang, B.; Park, O.; Luo, Z.; Lefai, E.; Shyy, J.Y.; et al. AMPK phosphorylates and inhibits SREBP activity to attenuate hepatic steatosis and atherosclerosis in diet-induced insulin-resistant mice. Cell Metab. 2011, 13, 376–388. [Google Scholar] [CrossRef]
- Samovski, D.; Sun, J.; Pietka, T.; Gross, R.W.; Eckel, R.H.; Su, X.; Stahl, P.D.; Abumrad, N.A. Regulation of AMPK activation by CD36 links fatty acid uptake to β-oxidation. Diabetes 2015, 64, 353–359. [Google Scholar] [CrossRef]
- Vilchinskaya, N.A.; Rozhkov, S.V.; Turtikova, O.V.; Mirzoev, T.M.; Shenkman, B.S. AMPK Phosphorylation Impacts Apoptosis in Differentiating Myoblasts Isolated from Atrophied Rat Soleus Muscle. Cells 2023, 12, 920. [Google Scholar] [CrossRef]
- Thomson, D.M. The Role of AMPK in the Regulation of Skeletal Muscle Size, Hypertrophy, and Regeneration. Int. J. Mol. Sci. 2018, 19, 3125. [Google Scholar] [CrossRef]
- Hoefler, G.; Noehammer, C.; Levak-Frank, S.; el-Shabrawi, Y.; Schauer, S.; Zechner, R.; Radner, H. Muscle-specific overexpression of human lipoprotein lipase in mice causes increased intracellular free fatty acids and induction of peroxisomal enzymes. Biochimie 1997, 79, 163–168. [Google Scholar] [CrossRef]
- Love, M.I.; Huber, W.; Anders, S. Moderated estimation of fold change and dispersion for RNA-seq data with DESeq2. Genome Biol. 2014, 15, 550. [Google Scholar] [CrossRef]
- Robinson, M.D.; McCarthy, D.J.; Smyth, G.K. edgeR: A Bioconductor package for differential expression analysis of digital gene expression data. Bioinformatics 2010, 26, 139–140. [Google Scholar] [CrossRef]
- Huang, C.; Wang, Y.; He, X.; Jiao, N.; Zhang, X.; Qiu, K.; Piao, X.; Yin, J. The involvement of NF-κB/P38 pathways in Scutellaria baicalensis extracts attenuating of Escherichia coli K88-induced acute intestinal injury in weaned piglets. Br. J. Nutr. 2019, 122, 152–161. [Google Scholar] [CrossRef]







Disclaimer/Publisher’s Note: The statements, opinions and data contained in all publications are solely those of the individual author(s) and contributor(s) and not of MDPI and/or the editor(s). MDPI and/or the editor(s) disclaim responsibility for any injury to people or property resulting from any ideas, methods, instructions or products referred to in the content. |
© 2024 by the authors. Licensee MDPI, Basel, Switzerland. This article is an open access article distributed under the terms and conditions of the Creative Commons Attribution (CC BY) license (https://creativecommons.org/licenses/by/4.0/).
Share and Cite
Zhao, W.; He, Y.; Du, Z.; Yu, X.; Chen, J.; Li, A.; Huang, C. Involvement of the AMPK Pathways in Muscle Development Disparities across Genders in Muscovy Ducks. Int. J. Mol. Sci. 2024, 25, 10132. https://doi.org/10.3390/ijms251810132
Zhao W, He Y, Du Z, Yu X, Chen J, Li A, Huang C. Involvement of the AMPK Pathways in Muscle Development Disparities across Genders in Muscovy Ducks. International Journal of Molecular Sciences. 2024; 25(18):10132. https://doi.org/10.3390/ijms251810132
Chicago/Turabian StyleZhao, Wanxin, Yulin He, Ziyuan Du, Xuanci Yu, Juan Chen, Ang Li, and Caiyun Huang. 2024. "Involvement of the AMPK Pathways in Muscle Development Disparities across Genders in Muscovy Ducks" International Journal of Molecular Sciences 25, no. 18: 10132. https://doi.org/10.3390/ijms251810132
APA StyleZhao, W., He, Y., Du, Z., Yu, X., Chen, J., Li, A., & Huang, C. (2024). Involvement of the AMPK Pathways in Muscle Development Disparities across Genders in Muscovy Ducks. International Journal of Molecular Sciences, 25(18), 10132. https://doi.org/10.3390/ijms251810132
