Genome-Wide Identification and Expression Analysis of the Cyclic Nucleotide-Gated Channel Gene Family in Zoysia japonica under Salt Stress
Abstract
1. Introduction
2. Results
2.1. Identification and Physicochemical Properties of CNGC Genes in Zoysia japonica
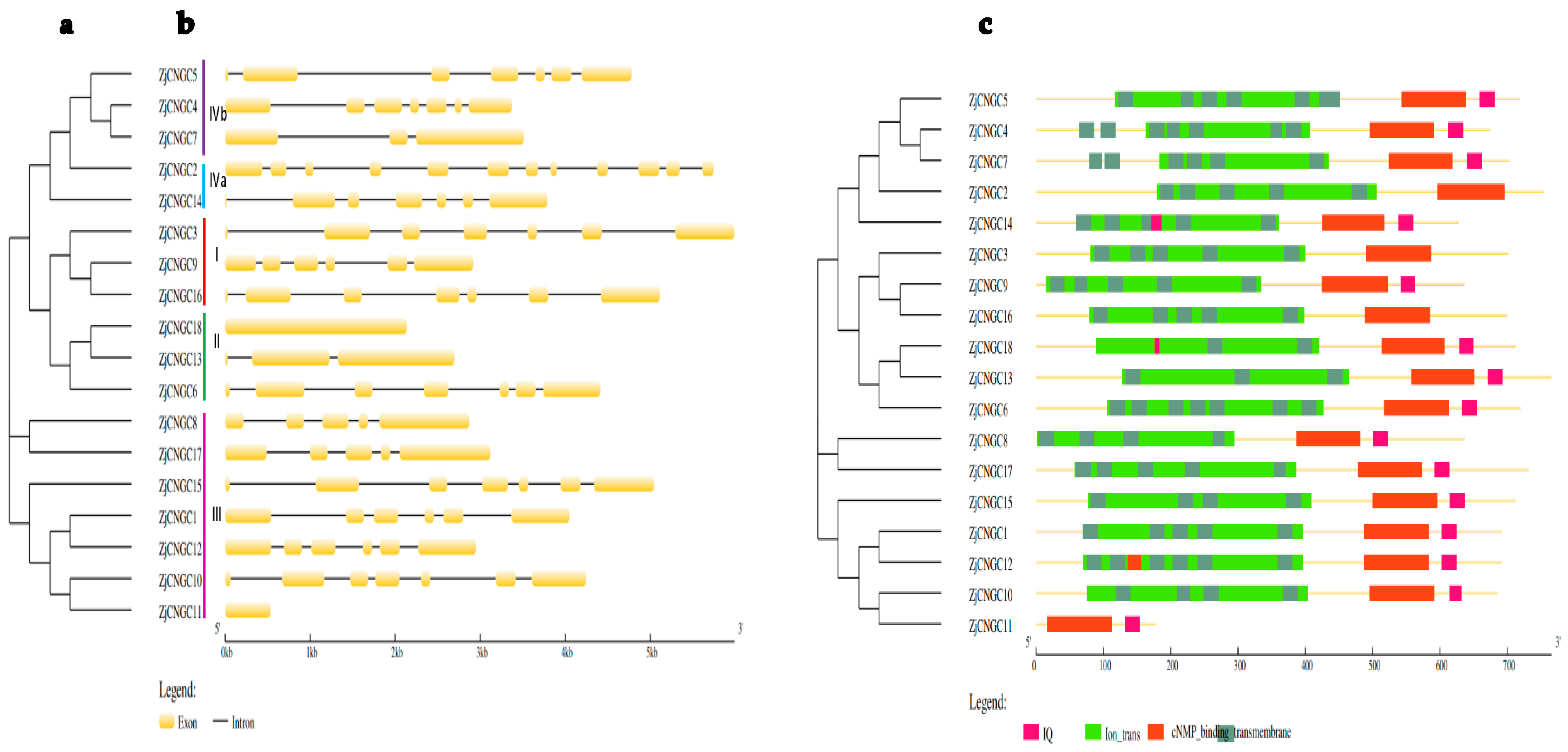
2.2. Protein Phylogenetic Tree
2.3. Analysis of Gene Structure and Conserved Protein Structure
2.4. Chromosome Location and Collinearity Analysis
2.5. Analysis of Cis-Regulatory Elements in the Promoter Region of ZjCNGC Family Genes
2.6. Expression of ZjCNGC Family Genes in Plant Tissues
2.7. Expression of ZjCNGC Family Genes in Response to Salt Stress
2.8. Predicted Interactions between ZjCNGCs and Other Proteins
3. Discussion
3.1. Using Scaffold-Level Genomes in Gene Family Analysis Requires Special Caution
3.2. ZjCNGCs Participate in the Salt Stress Response of Zoysia japonica
3.3. Gene Expansion in Group III of ZjCNGC May Play an Important Role in the Salt Tolerance of Zoysia japonica
4. Materials and Methods
4.1. Identification of CNGC Genes in Zoysia japonica
4.2. Phylogenetic Analysis of CNGC Genes in Arabidopsis, Rice, Foxtail Millet, and Zoysia japonica
4.3. Analysis of Gene Structure and Conserved Motifs in ZjCNGCs
4.4. Chromosomal Location and Collinearity Analysis of ZjCNGC Genes
4.5. Promoter Analysis of ZjCNGC Genes
4.6. Expression of ZjCNGC Genes
4.7. Analysis of Protein Interactions
5. Conclusions
Supplementary Materials
Author Contributions
Funding
Institutional Review Board Statement
Informed Consent Statement
Data Availability Statement
Conflicts of Interest
References
- Shrivastava, P.; Kumar, R. Soil salinity: A serious environmental issue and plant growth promoting bacteria as one of the tools for its alleviation. Saudi J. Biol. Sci. 2015, 22, 123–131. [Google Scholar] [CrossRef] [PubMed]
- Kader, M.A.; Lindberg, S. Cellular traits for sodium tolerance in rice (Oryza sativa L.). Plant Biotechnol. 2008, 25, 247–255. [Google Scholar] [CrossRef]
- Essah, P.A.; Davenport, R.; Tester, M. Sodium influx and accumulation in Arabidopsis. Plant Physiol. 2003, 133, 307–318. [Google Scholar] [CrossRef] [PubMed]
- Munns, R.; Tester, M. Mechanisms of salinity tolerance. Annu. Rev. Plant Biol. 2008, 59, 651–681. [Google Scholar] [CrossRef] [PubMed]
- Ward, J.M.; Hirschi, K.D.; Sze, H. Plants pass the salt. Trends Plant Sci. 2003, 8, 200–201. [Google Scholar] [CrossRef]
- Yu, Z.; Duan, X.; Luo, L.; Dai, S.; Ding, Z.; Xia, G. How Plant Hormones Mediate Salt Stress Responses. Trends Plant Sci. 2020, 25, 1117–1130. [Google Scholar] [CrossRef]
- Zhao, C.; Zhang, H.; Song, C.; Zhu, J.K.; Shabala, S. Mechanisms of Plant Responses and Adaptation to Soil Salinity. Innovation 2020, 1, 100017. [Google Scholar] [CrossRef]
- Leng, Q.; Mercier, R.W.; Yao, W.; Berkowitz, G.A. Cloning and first functional characterization of a plant cyclic nucleotidegated cation channel. Plant Physiol. 1999, 121, 753–761. [Google Scholar] [CrossRef]
- Leng, Q.; Mercier, R.W.; Hua, B.G.; Fromm, H.; Berkowitz, G.A. Electrophysiological analysis of cloned cyclic nucleotide-gated ion channels. Plant Physiol. 2002, 128, 400–410. [Google Scholar] [CrossRef]
- Qi, Z.; Verma, R.; Gehring, C.; Yamaguchi, Y.; Zhao, Y.; Ryan, C.A.; Berkowitz, G.A. Ca2+ signaling by plant Arabidopsis thaliana Pep peptides depends on AtPepR1, a receptor with guanylyl cyclase activity, and cGMP-activated Ca2+ channels. Proc. Natl. Acad. Sci. USA 2010, 107, 21193–21198. [Google Scholar] [CrossRef]
- Wang, Y.F.; Munemasa, S.; Nishimura, N.; Ren, H.M.; Robert, N.; Han, M.; Puzorjova, I.; Kollist, H.; Lee, S.; Mori, I.; et al. Identification of cyclic GMP-activated nonselective Ca2+-permeable cation channels and associated CNGC5 and CNGC6 genes in Arabidopsis guard cells. Plant Physiol. 2013, 163, 578–590. [Google Scholar] [CrossRef] [PubMed]
- Gao, Q.F.; Fei, C.F.; Dong, J.Y.; Gu, L.L.; Wang, Y.F. Arabidopsis CNGC18 is a Ca2+-permeable channel. Mol. Plant 2014, 7, 739–743. [Google Scholar] [CrossRef]
- Gao, Q.F.; Gu, L.L.; Wang, H.Q.; Fei, C.F.; Fang, X.; Hussain, J.; Sun, S.J.; Dong, J.Y.; Liu, H.; Wang, Y.F. Cyclic nucleotide-gated channel 18 is an essential Ca2+ channel in pollen tube tips for pollen tube guidance to ovules in Arabidopsis. Proc. Natl. Acad. Sci. USA 2016, 113, 3096–3101. [Google Scholar] [CrossRef] [PubMed]
- Mori, I.C.; Nobukiyo, Y.; Nakahara, Y.; Shibasaka, M.; Furuichi, T.; Katsuhara, M. A Cyclic Nucleotide-Gated Channel, HvCNGC2-3, Is Activated by the Co-Presence of Na+ and K+ and Permeable to Na+ and K+ Non-Selectively. Plants 2018, 7, 61. [Google Scholar] [CrossRef] [PubMed]
- Zhang, Z.; Hou, C.; Tian, W.; Li, L.; Zhu, H. Electrophysiological Studies Revealed CaM1-Mediated Regulation of the Arabidopsis Calcium Channel CNGC12. Front. Plant Sci. 2019, 10, 1090. [Google Scholar] [CrossRef] [PubMed]
- Tian, W.; Wang, C.; Gao, Q.; Li, L.; Luan, S. Calcium spikes, waves and oscillations in plant development and biotic interactions. Nat. Plants 2020, 6, 750–759. [Google Scholar] [CrossRef]
- Dietrich, P.; Moeder, W.; Yoshioka, K. Plant Cyclic Nucleotide-Gated Channels: New Insights on Their Functions and Regulation. Plant Physiol. 2020, 184, 27–38. [Google Scholar] [CrossRef]
- Chin, K.; Moeder, W.; Yoshioka, K. Biological roles of cyclic-nucleotide-gated ion channels in plants: What we know and don’t know about this 20 member ion channel family. Botany 2009, 87, 668–677. [Google Scholar] [CrossRef]
- Duszyn, M.; Świeżawska, B.; Szmidt-Jaworska, A.; Jaworski, K. Cyclic nucleotide gated channels (CNGCs) in plant signalling—Current knowledge and perspectives. J. Plant Physiol. 2019, 241, 153035. [Google Scholar] [CrossRef]
- Jha, S.K.; Sharma, M.; Pandey, G.K. Role of cyclic nucleotide gated channels in stress management in plants. Curr. Genom. 2016, 17, 315–329. [Google Scholar] [CrossRef]
- Moeder, W.; Urquhart, W.; Ung, H.; Yoshioka, K. The role of cyclic nucleotide-gated ion channels in plant immunity. Mol. Plant 2011, 4, 442–452. [Google Scholar] [CrossRef] [PubMed]
- Fesenko, E.E.; Kolesnikov, S.S.; Lyubarsky, A.L. Induction by cyclic GMP of cationic conductance in plasma membrane of retinal rod outer segment. Nature 1985, 313, 310–313. [Google Scholar] [CrossRef] [PubMed]
- Schuurink, R.C.; Shartzer, S.F.; Fath, A.; Jones, R.L. Characterization of a calmodulin-binding transporter from the plasma membrane of barley aleurone. Proc. Natl. Acad. Sci. USA 1998, 95, 1944–1949. [Google Scholar] [CrossRef] [PubMed]
- Mäser, P.; Thomine, S.; Schroeder, J.I.; Ward, J.M.; Hirschi, K.; Sze, H.; Talke, I.N.; Amtmann, A.; Maathuis, F.J.; Sanders, D.; et al. Phylogenetic Relationships within Cation Transporter Families of Arabidopsis. Plant Physiol. 2001, 126, 1646–1667. [Google Scholar] [CrossRef]
- Jarratt-Barnham, E.; Wang, L.; Ning, Y.; Davies, J.M. The complex story of plant cyclic nucleotide-gated channels. Int. J. Mol. Sci. 2021, 22, 874. [Google Scholar] [CrossRef]
- Nawaz, Z.; Kakar, K.U.; Saand, M.A.; Shu, Q.Y. Cyclic nucleotide-gated ion channel gene family in rice, identification, characterization and experimental analysis of expression response to plant hormones, biotic and abiotic stresses. BMC Genom. 2014, 15, 853. [Google Scholar] [CrossRef]
- Pan, J.; Li, Z.; Dai, S.; Ding, H.; Wang, Q.; Li, X.; Ding, G.; Wang, P.; Liu, W. Integrative analyses of transcriptomics and metabolomics upon seed germination of foxtail millet in response to salinity. Sci. Rep. 2020, 10, 13660. [Google Scholar] [CrossRef]
- Gobert, A.; Park, G.; Amtmann, A.; Sanders, D.; Maathuis, F.J.M. Arabidopsis thaliana cyclic nucleotide gated channel 3 forms a non-selective ion transporter involved in germination and cation transport. J. Exp. Bot. 2006, 57, 791–800. [Google Scholar] [CrossRef]
- Jin, Y.; Jing, W.; Zhang, Q.; Zhang, W. Cyclic nucleotide gated channel 10 negatively regulates salt tolerance by mediating Na+ transport in Arabidopsis. J. Plant Res. 2015, 128, 211–220. [Google Scholar] [CrossRef]
- Kugler, A.; Köhler, B.; Palme, K.; Wolff, P.; Dietrich, P. Salt-dependent regulation of a CNG channel subfamily in Arabidopsis. BMC Plant Biol. 2009, 9, 140. [Google Scholar] [CrossRef]
- Wu, J.; Zhao, Q.; Yang, Q.; Liu, H.; Li, Q.; Yi, X.; Cheng, Y.; Guo, L.; Fan, C. Comparative transcriptomic analysis uncovers thecomplex genetic network for resistance to Sclerotinia sclerotiorum in Brassica napus. Sci. Rep. 2016, 6, 19007. [Google Scholar]
- Saand, M.A.; Xu, Y.P.; Munyampundu, J.P.; Li, W.; Zhang, X.R.; Cai, X.Z. Phylogeny andevolution of plant cyclic nucleotide-gated ion channel (CNGC) gene family and functional analyses of tomato CNGCs. Front. Plant Sci. 2015, 6, 303. [Google Scholar] [CrossRef] [PubMed]
- Kakar, K.U.; Nawaz, Z.; Kakar, K.; Ali, E.; Almoneafy, A.A.; Ullah, R.; Ren, X.; Shu, Q.Y. Comprehensive genomic analysis of the CNGC gene family in Brassica oleracea: Novel insights into synteny, structures, and transcript profiles. BMC Genom. 2017, 18, 1869. [Google Scholar] [CrossRef] [PubMed]
- Pi, B.; Liu, X.; Huang, Q.; Zhang, T.; Yu, B. Comparative transcriptomic analysis of Glycine soja and G. max and functional identification of GsCNGC20-d interacted with GsCDPK29 under salt stress. Environ. Exp. Bot. 2023, 206, 105185. [Google Scholar] [CrossRef]
- Chin, K.; DeFalco, T.A.; Moeder, W.; Yoshioka, K. The Arabidopsis cyclic nucleotide-gated ion channels AtCNGC2 and AtCNGC4 work in the same signaling pathway to regulate pathogen defense and floral transition. Plant Physiol. 2013, 163, 611–624. [Google Scholar] [CrossRef]
- Chou, H.; Zhu, Y.; Ma, Y.; Berkowitz, G.A. The CLAVATA signaling pathway mediating stem cell fate in shoot meristems requires Ca2+ as a secondary cytosolic messenger. Plant J. 2016, 85, 494–506. [Google Scholar] [CrossRef]
- DeFalco, T.A.; Marshall, C.B.; Munro, K.; Kang, H.G.; Moeder, W.; Ikura, M.; Snedden, W.A.; Yoshioka, K. Multiple calmodulin-binding sites positively and negatively regulate Arabidopsis CYCLIC NUCLEOTIDE-GATED CHANNEL12. Plant Cell 2016, 28, 1738–1751. [Google Scholar] [CrossRef][Green Version]
- Shih, H.W.; DePew, C.L.; Miller, N.D.; Monshausen, G.B. The cyclic nucleotide-gated channel CNGC14 regulates root gravitropism in Arabidopsis thaliana. Curr. Biol. 2015, 25, 3119–3125. [Google Scholar] [CrossRef]
- Ladwig, F.; Dahlke, R.I.; Stührwohldt, N.; Hartmann, J.; Harter, K.; Sauter, M. Phytosulfokine regulates growth in Arabidopsis through a response module at the plasma membrane that includes CYCLIC NUCLEOTIDE-GATED CHANNEL17, H+-ATPase, and BAK1. Plant Cell 2015, 27, 1718–1729. [Google Scholar] [CrossRef]
- Guo, J.; Islam, M.A.; Lin, H.; Ji, C.; Duan, Y.; Liu, P.; Zeng, Q.; Day, B.; Kang, Z.; Guo, J. Genome-wide identification of cyclic nucleotide-gated ion channel gene family in wheat and functional analyses of TaCNGC14 and TaCNGC16. Front. Plant Sci. 2018, 9, 18. [Google Scholar] [CrossRef]
- Li, Q.; Yang, S.; Ren, J.; Ye, X.; Jiang, X.; Liu, Z. Genome-wide identification and functional analysis of the cyclic nucleotide-gated channel gene family in Chinese cabbage. 3 Biotech 2019, 9, 114. [Google Scholar] [CrossRef] [PubMed]
- Nawaz, Z.; Kakar, K.U.; Ullah, R.; Yu, S.; Zhang, J.; Shu, Q.Y.; Ren, X.L. Genome-wide identification, evolution and expression analysis of cyclic nucleotide-gated channels in tobacco (Nicotiana tabacum L.). Genomics 2019, 111, 142–158. [Google Scholar] [CrossRef] [PubMed]
- Guo, H.L.; Xuan, J.P.; Liu, J.X.; Zhang, Y.M.; Zheng, Y.Q. Association of molecular markers with cold tolerance and green period in zoysiagrass (Zoysia Willd.). Breed. Sci. 2012, 62, 320–327. [Google Scholar] [CrossRef] [PubMed]
- Wang, W.; Shao, A.; Xu, X.; Fan, S.; Fu, J. Comparative genomics reveals the molecular mechanism of salt adaptation for zoysiagrasses. BMC Plant Biol. 2022, 22, 355. [Google Scholar] [CrossRef] [PubMed]
- Guo, H.; Ding, W.; Chen, J.; Chen, X.; Zheng, Y.; Wang, Z.; Liu, J. Genetic linkage map construction and QTL map** of salt tolerance traits in Zoysiagrass (Zoysia japonica). PLoS ONE 2014, 9, e107249. [Google Scholar] [CrossRef]
- Teng, K.; Tan, P.; Guo, W.; Yue, Y.; Fan, X.; Wu, J. Heterologous Expression of a Novel Zoysia japonica C2H2 Zinc Finger Gene, ZjZFN1, Improved Salt Tolerance in Arabidopsis. Front. Plant Sci. 2018, 9, 1159. [Google Scholar] [CrossRef]
- Teng, K.; Tan, P.; Xiao, G.; Han, L.; Chang, Z.; Chao, Y.T. Heterologous expression of a novel Zoysia japonica salt-induced glycine-rich RNA-binding protein gene, ZjGRP, caused salt sensitivity in Arabidopsis. Plant Cell Rep. 2017, 36, 179–191. [Google Scholar] [CrossRef]
- Jung, S.H.; Hong, M.J.; Kim, D.Y.; Kim, J.Y.; Jung, J.H.; Seo, Y.W. Molecular characterisation of the Cu/Zn superoxide dismutase gene (ZjSOD1) induced by salt stress in Zoysia japonica. J. Hortic. Sci. Biotechnol. 2012, 87, 640–646. [Google Scholar] [CrossRef]
- Du, Y.; Hei, Q.; Liu, Y.; Zhang, H.; Xu, K.; Xia, T. Isolation and characterization of a putative vacuolar Na+/H+ antiporter gene from Zoysia japonica L. J. Plant Biol. 2010, 53, 251–258. [Google Scholar] [CrossRef]
- Schmittgen, T.D.; Livak, K.J. Analyzing real-time PCR data by the comparative CT method. Nat. Protoc. 2008, 3, 1101–1108. [Google Scholar] [CrossRef]
- Tanaka, H.; Hirakawa, H.; Kosugi, S.; Nakayama, S.; Ono, A.; Watanabe, A.; Hashiguchi, M.; Gondo, T.; Ishigaki, G.; Muguerza, M.; et al. Sequencing and comparative analyses of the genomes of zoysiagrasses. DNA Res. 2016, 23, 171–180. [Google Scholar] [CrossRef] [PubMed]
- Wang, L.; Li, M.; Liu, Z.; Dai, L.; Zhang, M.; Wang, L.; Zhao, J.; Liu, M. Genome-wide identification of CNGC genes in Chinese jujube (Ziziphus jujuba Mill.) and ZjCNGC2 mediated signalling cascades in response to cold stress. BMC Genom. 2020, 21, 191. [Google Scholar] [CrossRef] [PubMed]
- DeFalco, T.A.; Moeder, W.; Yoshioka, K. Opening the Gates: Insights into Cyclic Nucleotide-Gated Channel-Mediated Signaling. Trends Plant Sci. 2016, 21, 903–906. [Google Scholar] [CrossRef] [PubMed]
- Wang, J.; Liu, X.; Zhang, A.; Ren, Y.; Wu, F.; Wang, G.; Xu, Y.; Lei, C.; Zhu, S.; Pan, T.; et al. A cyclic nucleotide-gated channel mediates cytoplasmic calcium elevation and disease resistance in rice. Cell Res. 2019, 29, 820–831. [Google Scholar] [CrossRef]
- Yu, X.; Xu, G.; Li, B.; de Souza Vespoli, L.; Liu, H.; Moeder, W.; Chen, S.; de Oliveira, M.V.V.; Ariádina de Souza, S.; Shao, W.; et al. The Receptor Kinases BAK1/SERK4 Regulate Ca2+ Channel-Mediated Cellular Homeostasis for Cell Death Containment. Curr. Biol. 2019, 29, 3778–3790.e8. [Google Scholar] [CrossRef]
- Lu, Z.; Yin, G.; Chai, M.; Sun, L.; Wei, H.; Chen, J.; Yang, Y.; Fu, X.; Li, S. Systematic analysis of CNGCs in cotton and the positive role of GhCNGC32 and GhCNGC35 in salt tolerance. BMC Genom. 2022, 23, 560. [Google Scholar] [CrossRef]
- Massange-Sanchez, J.A.; Palmeros-Suarez, P.A.; Espitia-Rangel, E.; Rodriguez-Arevalo, I.; Sanchez-Segura, L.; Martinez-Gallardo, N.A.; Alatorre-Cobos, F.; Tiessen, A.; Delano-Frier, J.P. Overexpression of grain amaranth (Amaranthus hypochondriacus) AhERF or AhDOF transcription factors in Arabidopsis thaliana increases water deficit-and salt-stress tolerance, respectively, via contrasting stress-amelioration mechanisms. PLoS ONE 2016, 11, e0164280. [Google Scholar] [CrossRef]
- Zhang, N.; Lin, H.; Zeng, Q.; Fu, D.; Gao, X.; Wu, J.; Feng, X.; Wang, Q.; Ling, Q.; Wu, Z. Genome-wide identification and expression analysis of the cyclic nucleotide-gated ion channel (CNGC) gene family in Saccharum spontaneum. BMC Genom. 2023, 24, 281. [Google Scholar] [CrossRef]
- Potter, S.C.; Luciani, A.; Eddy, S.R.; Park, Y.; Lopez, R.; Finn, R.D. HMMER web server: 2018 update. Nucleic Acids Res. 2018, 46, W200–W204. [Google Scholar] [CrossRef]
- Letunic, I.; Bork, P. 20 years of the SMART protein domain annotation resource. Nucleic Acids Res. 2018, 46, 493–496. [Google Scholar] [CrossRef]
- Artimo, P.; Jonnalagedda, M.; Arnold, K.; Baratin, D.; Csardi, G.; De Castro, E.; Duvaud, S.; Flegel, V.; Fortier, A.; Gasteiger, E.; et al. ExPASy: SIB bioinformatics resource portal. Nucleic Acids Res. 2012, 40, 597–603. [Google Scholar] [CrossRef] [PubMed]
- Manzoor, M.A.; Cheng, X.; Li, G.; Su, X.; Abdullah, M.; Cai, Y. Gene structure, evolution and expression analysis of the P-ATPase gene family in Chinese pear (Pyrus bretschneideri). Comput. Biol. Chem. 2020, 88, 107346. [Google Scholar] [CrossRef] [PubMed]
- Letunic, I.; Bork, P. Interactive Tree Of Life (iTOL) v4: Recent updates and new developments. Nucleic Acids Res. 2019, 47, W256–W259. [Google Scholar] [CrossRef] [PubMed]
- Chen, C.; Wu, Y.; Li, J.; Wang, X.; Zeng, Z.; Xu, J.; Liu, Y.; Feng, J.; Chen, H.; He, Y.; et al. TBtools-II: A “one for all, all for one” bioinformatics platform for biological big-data mining. Mol. Plant 2023, 16, 1733–1742. [Google Scholar] [CrossRef]
- Krzywinski, M.; Schein, J.; Birol, İ.; Connors, J.; Gascoyne, R.; Horsman, D.; Jones, S.J.; Marra, M.A. Circos: An information aesthetic for comparative genomics. Genome Res. 2009, 19, 1639–1645. [Google Scholar] [CrossRef]
- Sun, D.; Xu, J.; Wang, H.; Guo, H.; Chen, Y.; Zhang, L.; Li, J.; Hao, D.; Yao, X.; Li, X. Genome-Wide Identification and Expression Analysis of the PUB Gene Family in Zoysia japonica under Salt Stress. Plants 2024, 13, 788. [Google Scholar] [CrossRef]
- Wang, J.; An, C.; Guo, H.; Yang, X.; Chen, J.; Zong, J.; Li, J.; Liu, J. Physiological and transcriptomic analyses reveal the mechanisms underlying the salt tolerance of Zoysia japonica Steud. BMC Plant Biol. 2020, 20, 114. [Google Scholar] [CrossRef]









| Gene_ID | Nagirizaki Re Annotated Genome | AA (aa) | MW (kDa) | pI | II | Gravy | Scaffold Location | Protein Domain | TMHs | Subcellular Localization |
|---|---|---|---|---|---|---|---|---|---|---|
| ZjCNGC1 | Zjn_sc00007.1_PB.1.1 gene = PB.1 | 692 | 79.10 | 9.53 | 43.30 | −0.09 | Zjn_sc00007.1: 1025077–1029126 | Ion_trans + cNMP | 5 | Chloroplast |
| ZjCNGC2 | Zjn_sc00007.1_00002.1 gene = Zjn_sc00007.1_00002 | 755 | 86.91 | 8.83 | 53.94 | −0.14 | Zjn_sc00007.1: 1450038–1455783 | Ion_trans + cNMP | 5 | Chloroplast |
| ZjCNGC3 | Zjn_sc00008.1_PB.3.1 gene = PB.3 | 702 | 81.17 | 9.98 | 52.15 | −0.10 | Zjn_sc00008.1: 3595513–3601503 | Ion_trans + cNMP | 5 | Plasma membrane |
| ZjCNGC4 | Zjn_sc00009.1_PB.4.1 gene = PB.4 | 675 | 75.73 | 10.21 | 46.97 | −0.09 | Zjn_sc00009.1: 4230624–4233998 | Ion_trans + cNMP | 7 | Chloroplast |
| ZjCNGC5 | Zjn_sc00014.1_PB.5.1 gene = PB.5 | 719 | 80.71 | 9.27 | 56.34 | 0.09 | Zjn_sc00014.1: 2287261–2292041 | Ion_trans + cNMP | 6 | Chloroplast |
| ZjCNGC6 | Zjn_sc00023.1_00001.1 gene = Zjn_sc00023.1_00001 | 720 | 82.49 | 8.87 | 47.02 | −0.15 | Zjn_sc00023.1: 1913507–1917920 | Ion_trans + cNMP | 7 | Plasma membrane |
| ZjCNGC7 | Zjn_sc00027.1_PB.7.1 gene = PB.7 | 703 | 79.08 | 10.00 | 52.85 | −0.17 | Zjn_sc00027.1: 2283235–2286748 | Ion_trans + cNMP | 6 | Chloroplast |
| ZjCNGC8 | Zjn_sc00031.1.g02390.1.sm.mk | 637 | 72.31 | 8.70 | 38.09 | −0.20 | Zjn_sc00031.1: 1120713–1123586 | Ion_trans + cNMP | 4 | Chloroplast |
| ZjCNGC9 | Zjn_sc00047.1_00001.1 gene = Zjn_sc00047.1_00001 | 637 | 72.72 | 8.13 | 48.89 | 0.05 | Zjn_sc00047.1: 821511–824430 | Ion_trans + cNMP | 5 | Plasma membrane |
| ZjCNGC10 | Zjn_sc00049.1_PB.8.1 gene = PB.8 | 686 | 79.38 | 9.45 | 43.53 | −0.09 | Zjn_sc00049.1: 1033362–1037607 | Ion_trans + cNMP | 5 | Plasma membrane |
| ZjCNGC11 | Zjn_sc00049.1.g02530.1.sm.mk | 179 | 20.52 | 9.55 | 38.34 | −0.26 | Zjn_sc00049.1: 1044885–1045421 | partial cNMP | 0 | Chloroplast |
| ZjCNGC12 | Zjn_sc00066.1_PB.9.1 gene = PB.9 | 692 | 79.29 | 9.25 | 50.61 | −0.15 | Zjn_sc00066.1: 1047067–1050019 | Ion_trans + cNMP | 6 | Extracellular |
| ZjCNGC13 | Zjn_sc00088.1_00001.1 gene = Zjn_sc00088.1_00001 | 766 | 86.95 | 9.46 | 51.70 | −0.14 | Zjn_sc00088.1: 489510–492207 | Ion_trans + cNMP | 3 | Chloroplast |
| ZjCNGC14 | Zjn_sc00089.1_00001.1 gene = Zjn_sc00089.1_00001 | 628 | 71.53 | 8.55 | 41.12 | −0.05 | Zjn_sc00089.1: 181512–185301 | Ion_trans + cNMP | 5 | Plasma membrane |
| ZjCNGC15 | Zjn_sc00135.1.g00520.1.am.mkhc | 713 | 81.87 | 9.34 | 47.86 | −0.20 | Zjn_sc00135.1: 380723–385773 | Ion_trans + cNMP | 4 | Nucleus |
| ZjCNGC16 | Zjn_sc00138.1_PB.11.1 gene = PB.11 | 700 | 80.44 | 8.67 | 47.39 | −0.09 | Zjn_sc00138.1: 75078–80192 | Ion_trans + cNMP | 5 | Plasma membrane |
| ZjCNGC17 | Zjn_sc00144.1_00001.1 gene = Zjn_sc00144.1_00001 | 732 | 83.20 | 8.49 | 42.58 | −0.15 | Zjn_sc00144.1: 232593–235715 | Ion_trans + cNMP | 5 | Chloroplast |
| ZjCNGC18 | Zjn_sc00181.1.g00240.1.sm.mk | 713 | 81.15 | 9.64 | 53.73 | −0.11 | Zjn_sc00181.1: 207414–209552 | Ion_trans + cNMP | 2 | Chloroplast |
Disclaimer/Publisher’s Note: The statements, opinions and data contained in all publications are solely those of the individual author(s) and contributor(s) and not of MDPI and/or the editor(s). MDPI and/or the editor(s) disclaim responsibility for any injury to people or property resulting from any ideas, methods, instructions or products referred to in the content. |
© 2024 by the authors. Licensee MDPI, Basel, Switzerland. This article is an open access article distributed under the terms and conditions of the Creative Commons Attribution (CC BY) license (https://creativecommons.org/licenses/by/4.0/).
Share and Cite
Li, S.-T.; Kong, W.-Y.; Chen, J.-B.; Hao, D.-L.; Guo, H.-L. Genome-Wide Identification and Expression Analysis of the Cyclic Nucleotide-Gated Channel Gene Family in Zoysia japonica under Salt Stress. Int. J. Mol. Sci. 2024, 25, 10114. https://doi.org/10.3390/ijms251810114
Li S-T, Kong W-Y, Chen J-B, Hao D-L, Guo H-L. Genome-Wide Identification and Expression Analysis of the Cyclic Nucleotide-Gated Channel Gene Family in Zoysia japonica under Salt Stress. International Journal of Molecular Sciences. 2024; 25(18):10114. https://doi.org/10.3390/ijms251810114
Chicago/Turabian StyleLi, Shu-Tong, Wei-Yi Kong, Jing-Bo Chen, Dong-Li Hao, and Hai-Lin Guo. 2024. "Genome-Wide Identification and Expression Analysis of the Cyclic Nucleotide-Gated Channel Gene Family in Zoysia japonica under Salt Stress" International Journal of Molecular Sciences 25, no. 18: 10114. https://doi.org/10.3390/ijms251810114
APA StyleLi, S.-T., Kong, W.-Y., Chen, J.-B., Hao, D.-L., & Guo, H.-L. (2024). Genome-Wide Identification and Expression Analysis of the Cyclic Nucleotide-Gated Channel Gene Family in Zoysia japonica under Salt Stress. International Journal of Molecular Sciences, 25(18), 10114. https://doi.org/10.3390/ijms251810114
