Cellular and Molecular Network Characteristics of TARM1-Related Genes in Mycobacterium tuberculosis Infections
Abstract
1. Introduction
2. Results
2.1. Dataset Correction
2.2. TARM1-Related Differentially Expressed Genes Associated with Mtb
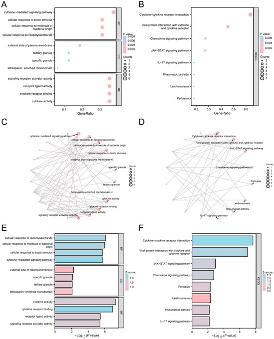
2.3. Gene Ontology (GO) and Kyoto Encyclopedia of Genes and Genomes (KEGG) Enrichment Analysis
2.4. Gene Set Enrichment Analysis (GSEA)
2.5. Protein–Protein Interaction (PPI), mRNA–RNA-Binding Protein (RBP), and mRNA-Transcription Factor (TF) Interaction Network Construction
2.6. Analysis of Differential Gene Expression and Receiver Operating Characteristic (ROC) Curves for Key Genes in the Dataset Comparing Infected and Uninfected Groups
2.7. Immune Infiltration Analysis (ssGSEA and MCPCounter)
3. Discussion
4. Materials and Methods
4.1. Data Download
4.2. TARM1-Related Differentially Expressed Genes (TRDEGs) Associated with Mtb
4.3. Functional Enrichment Analysis (GO) and Pathway Enrichment (KEGG) Analysis
4.4. Gene Set Enrichment Analysis (GSEA)
4.5. Construction of Protein–Protein Interaction (PPI), mRNA-RBP, and mRNA-TF Interaction Networks
4.6. Differential Expression Analysis of Key Genes
4.7. Immune Infiltration Analysis (ssGSEA and MCPcounter)
4.8. Statistical Analysis
5. Conclusions
Supplementary Materials
Author Contributions
Funding
Institutional Review Board Statement
Informed Consent Statement
Data Availability Statement
Conflicts of Interest
Abbreviations
| ATB | Active Tuberculosis |
| AUC | area under the curve |
| BP | Biological Process |
| CC | Cell Component |
| DC | Dendritic cell |
| DEGs | Differentially Expressed Genes |
| DMNC | Density of Maximum Neighborhood Component |
| EPC | Edge Percolated Component |
| GEO | Gene Expression Omnibus |
| GO | Gene Ontology |
| GSEA | Gene Set Enrichment Analysis |
| INH | Isoniazid |
| KEGG | Kyoto Encyclopedia of Genes and Genomes |
| LTB | Latent Tuberculosis |
| MCC | Maximal Clique Centrality |
| MDR-TB | Multidrug-resistant Tuberculosis |
| MF | Molecular Function |
| MNC | Maximum Neighborhood Component |
| MSigDB | Molecular Signatures Database |
| Mtb | Mycobacterium tuberculosis |
| NES | Normalized Enrichment Score |
| NK | Natural killer |
| PPI | Protein-Protein Interaction |
| RBP | RNA-Binding protein |
| ROC | Receiver Operating Characteristic |
| ssGSEA | Single-Sample Gene-Set Enrichment Analysis |
| TARM1 | T cell-interacting activating receptor on myeloid cells 1 |
| TB | tuberculosis |
| TF | Transcription Factor |
| TRDEGs | TARM1-related Differentially Expressed Genes |
| TRGs | TARM1-related Genes |
| WHO | world health organization |
References
- Rajabalee, N.; Siushansian, H.; Weerapura, M.; Berton, S.; Berbatovci, F.; Hooks, B.; Geoffrion, M.; Yang, D.; Harper, M.-E.; Rayner, K.; et al. ATF2 orchestrates macrophage differentiation and activation to promote antibacterial responses. J. Leukoc. Biol. 2023, 114, 280–298. [Google Scholar] [CrossRef] [PubMed]
- Sutter, A.; Landis, D.; Nugent, K. Metformin has immunomodulatory effects which support its potential use as adjunctive therapy in tuberculosis. Indian J. Tuberc. 2024, 71, 89–95. [Google Scholar] [CrossRef] [PubMed]
- World Health Organization (WHO). Global Tuberculosis Report; World Health Organization: Geneva, Switzerland, 2023. Available online: https://www.who.int/teams/global-tuberculosis-programme/tb-reports/global-tuberculosis-report-2023 (accessed on 25 March 2024).
- Shah, N.S.; Wright, A.; Bai, G.H.; Barrera, L.; Boulahbal, F.; Martín-Casabona, N.; Drobniewski, F.; Gilpin, C.; Havelková, M.; Lepe, R.; et al. Worldwide emergence of extensively drug-resistant tuberculosis. Emerg. Infect. Dis. 2007, 13, 380–387. [Google Scholar]
- Gandhi, N.R.; Moll, A.; Sturm, A.W.; Pawinski, R.; Govender, T.; Lalloo, U.; Zeller, K.; Andrews, J.; Friedland, G. Extensively drug-resistant tuberculosis as a cause of death in patients co-infected with tuberculosis and HIV in a rural area of South Africa. Lancet 2006, 368, 1575–1580. [Google Scholar] [CrossRef] [PubMed]
- Radjabova, V.; Mastroeni, P.; Skjødt, K.; Zaccone, P.; de Bono, B.; Goodall, J.C.; Chilvers, E.R.; Juss, J.K.; Jones, D.C.; Trowsdale, J.; et al. TARM1 Is a Novel Leukocyte Receptor Complex-Encoded ITAM Receptor That Costimulates Proinflammatory Cyto-kine Secretion by Macrophages and Neutrophils. J. Immunol. 2015, 195, 3149–3159. [Google Scholar] [CrossRef]
- Li, X.; Wang, M.; Ming, S.; Liang, Z.; Zhan, X.; Cao, C.; Liang, S.; Liu, Q.; Shang, Y.; Lao, J.; et al. TARM-1 Is Critical for Macrophage Activation and Th1 Response in Mycobacterium tuberculosis Infection. J. Immunol. 2021, 207, 234–243. [Google Scholar] [CrossRef] [PubMed]
- Zhang, J.; Huang, X.; Wang, X.; Gao, Y.; Liu, L.; Li, Z.; Chen, X.; Zeng, J.; Ye, Z.; Li, G. Identification of potential crucial genes in atrial fibrillation: A bioinformatic analysis. BMC Med. Genom. 2020, 13, 104. [Google Scholar] [CrossRef]
- Mao, Y.; Li, X.; Ren, R.; Yuan, Y.; Wang, L.; Zhang, X. Identification of hub glutamine metabolism-associated genes and immune characteristics in pre-eclampsia. PLoS ONE 2024, 19, e0303471. [Google Scholar] [CrossRef]
- Maya, T.; Wilfred, A.; Lubinza, C.; Mfaume, S.; Mafie, M.; Mtunga, D.; Kingalu, A.; Mgina, N.; Petrucka, P.; Doulla, B.E.; et al. Diagnostic accuracy of the Xpert® MTB/XDR assay for detection of Isoniazid and second-line antituberculosis drugs resistance at central TB reference laboratory in Tanzania. BMC Infect. Dis. 2024, 24, 672. [Google Scholar] [CrossRef] [PubMed]
- Kassaw, A.; Asferie, W.N.; Azmeraw, M.; Kefale, D.; Kerebih, G.; Mekonnen, G.B.; Baye, F.D.; Zeleke, S.; Beletew, B.; Kebede, S.D.; et al. Incidence and predictors of tuberculosis among HIV-infected children after initiation of antiretroviral therapy in Ethiopia: A systematic review and meta-analysis. PLoS ONE 2024, 19, e0306651. [Google Scholar] [CrossRef]
- Shan, L.; Wang, Z.; Wu, L.; Qian, K.; Peng, G.; Wei, M.; Tang, B.; Jun, X. Statistical and network analyses reveal mechanisms for the enhancement of macrophage immunity by manganese in Mycobacterium tuberculosis infection. Biochem. Biophys. Rep. 2024, 37, 101602. [Google Scholar] [CrossRef] [PubMed]
- Roy, T.; Seth, A.; Shafi, H.; Reddy, D.S.; Raman, S.K.; Chakradhar, J.; Verma, S.; Bharti, R.; Azmi, L.; Ray, L.; et al. Transcriptional regulation of suppressors of cytokine signaling during infection with Mycobacterium tuberculosis in human THP-1-derived macrophages and in mice. Microbes Infect. 2023, 26, 105282. [Google Scholar] [CrossRef] [PubMed]
- Bhardwaj, S.; Grewal, A.K.; Singh, S.; Dhankar, V.; Jindal, A. An insight into the concept of neuroinflammation and neurodegeneration in Alzheimer’s disease: Targeting molecular approach Nrf2, NF-κB, and CREB. Inflammopharmacology 2024, 1–18. [Google Scholar] [CrossRef] [PubMed]
- Fontana, F.; Giannitti, G.; Marchesi, S.; Limonta, P. The PI3K/Akt Pathway and Glucose Metabolism: A Dangerous Liaison in Cancer. Int. J. Biol. Sci. 2024, 20, 3113–3125. [Google Scholar] [CrossRef]
- Feng, Y.; Chen, Y.; Wu, X.; Chen, J.; Zhou, Q.; Liu, B.; Zhang, L.; Yi, C. Interplay of energy metabolism and autophagy. Autophagy 2023, 20, 4–14. [Google Scholar] [CrossRef]
- Tobin, D.M. Host-Directed Therapies for Tuberculosis. Cold Spring Harb. Perspect. Med. 2015, 5, a021196. [Google Scholar] [CrossRef]
- Kim, J.-S.; Kim, Y.-R.; Yang, C.-S. Host-Directed Therapy in Tuberculosis: Targeting Host Metabolism. Front. Immunol. 2020, 11, 1790. [Google Scholar] [CrossRef]
- Maoldomhnaigh, C.; Cox, D.J.; Phelan, J.J.; Mitermite, M.; Murphy, D.M.; Leisching, G.; Thong, L.; O’leary, S.M.; Gogan, K.M.; McQuaid, K.; et al. Lactate Alters Metabolism in Human Macrophages and Improves Their Ability to Kill Mycobacterium tuberculosis. Front. Immunol. 2021, 12, 663695. [Google Scholar] [CrossRef]
- Lachmandas, E.; Beigier-Bompadre, M.; Cheng, S.; Kumar, V.; van Laarhoven, A.; Wang, X.; Ammerdorffer, A.; Boutens, L.; de Jong, D.; Kanneganti, T.; et al. Rewiring cellular metabolism via the AKT/mTOR pathway contributes to host defence against Mycobacterium tuberculosis in human and murine cells. Eur. J. Immunol. 2016, 46, 2574–2586. [Google Scholar] [CrossRef]
- Li, S.; Li, X.; Jiang, S.; Wang, C.; Hu, Y. Identification of sepsis-associated mitochondrial genes through RNA and single-cell sequencing approaches. BMC Med. Genom. 2024, 17, 120. [Google Scholar] [CrossRef]
- Gjøen, J.E.; Jenum, S.; Sivakumaran, D.; Mukherjee, A.; Macaden, R.; Kabra, S.K.; Lodha, R.; Ottenhoff, T.H.M.; Haks, M.C.; Doherty, T.M.; et al. Novel transcriptional signatures for sputum-independent diagnostics of tuberculosis in children. Sci. Rep. 2017, 7, 5839. [Google Scholar] [CrossRef] [PubMed]
- Koyuncu, D.; Niazi, M.K.K.; Tavolara, T.; Abeijon, C.; Ginese, M.L.; Liao, Y.; Mark, C.; Specht, A.; Gower, A.C.; Restrepo, B.I.; et al. CXCL1: A new diagnostic biomarker for human tuberculosis discovered using Diversity Outbred mice. PLoS Pathog. 2021, 17, e1009773. [Google Scholar] [CrossRef] [PubMed]
- Zhou, X.; Xu, H.; Li, Q.; Wang, Q.; Liu, H.; Huang, Y.; Liang, Y.; Lie, L.; Han, Z.; Chen, Y.; et al. Viperin deficiency promotes dendritic cell activation and function via NF-kappaB activation during Mycobacterium tuberculosis infection. Inflamm. Res. 2022, 72, 27–41. [Google Scholar] [CrossRef]
- Nouailles, G.; Dorhoi, A.; Koch, M.; Zerrahn, J.; Weiner, J.; Faé, K.C.; Arrey, F.; Kuhlmann, S.; Bandermann, S.; Loewe, D.; et al. CXCL5-secreting pulmonary epithelial cells drive destructive neutrophilic inflammation in tuberculosis. J. Clin. Investig. 2014, 124, 1268–1282. [Google Scholar] [CrossRef] [PubMed]
- Denisenko, E.; Guler, R.; Mhlanga, M.; Suzuki, H.; Brombacher, F.; Schmeier, S. Transcriptionally induced enhancers in the macrophage immune response to Mycobacterium tuberculosis infection. BMC Genom. 2019, 20, 71. [Google Scholar] [CrossRef]
- De Oyarzabal, E.; García-García, L.; Rangel-Escareño, C.; Ferreyra-Reyes, L.; Orozco, L.; Herrera, M.T.; Carranza, C.; Sada, E.; Juárez, E.; Ponce-De-León, A.; et al. Expression of USP18 and IL2RA Is Increased in Individuals Receiving Latent Tuberculosis Treatment with Isoniazid. J. Immunol. Res. 2019, 2019, 1297131. [Google Scholar] [CrossRef]
- Prombutara, P.; Siregar, T.A.P.; Laopanupong, T.; Kanjanasirirat, P.; Khumpanied, T.; Borwornpinyo, S.; Rai, A.; Chaiprasert, A.; Palittapongarnpim, P.; Ponpuak, M. Host cell transcriptomic response to the multidrug-resistant Mycobacterium tuberculosis clonal outbreak Beijing strain reveals its pathogenic features. Virulence 2022, 13, 1810–1826. [Google Scholar] [CrossRef]
- Szklarczyk, D.; Gable, A.L.; Lyon, D.; Junge, A.; Wyder, S.; Huerta-Cepas, J.; Simonovic, M.; Doncheva, N.T.; Morris, J.H.; Bork, P.; et al. STRING v11: Protein–protein association networks with increased coverage, supporting functional discovery in genome-wide experimental datasets. Nucleic Acids Res. 2019, 47, D607–D613. [Google Scholar] [CrossRef]
- Mi, H.; Muruganujan, A.; Ebert, D.; Huang, X.; Thomas, P.D. PANTHER version 14: More genomes, a new PANTHER GO-slim and improvements in enrichment analysis tools. Nucleic Acids Res. 2018, 47, D419–D426. [Google Scholar] [CrossRef]
- Kanehisa, M.; Goto, S. KEGG: Kyoto Encyclopedia of Genes and Genomes. Nucleic Acids Res. 2000, 28, 27–30. [Google Scholar] [CrossRef]
- Yu, G.; Wang, L.-G.; Han, Y.; He, Q.-Y. clusterProfiler: An R Package for Comparing Biological Themes Among Gene Clusters. OMICS J. Integr. Biol. 2012, 16, 284–287. [Google Scholar] [CrossRef] [PubMed]
- Subramanian, A.; Tamayo, P.; Mootha, V.K.; Mukherjee, S.; Ebert, B.L.; Gillette, M.A.; Paulovich, A.; Pomeroy, S.L.; Golub, T.R.; Lander, E.S.; et al. Gene set enrichment analysis: A knowledge-based approach for interpreting genome-wide expression profiles. Proc. Natl. Acad. Sci. USA 2005, 102, 15545–15550. [Google Scholar] [CrossRef] [PubMed]
- Liberzon, A.; Subramanian, A.; Pinchback, R.; Thorvaldsdóttir, H.; Tamayo, P.; Mesirov, J.P. Molecular signatures database (MSigDB) 3.0. Bioinformatics 2011, 27, 1739–1740. [Google Scholar] [CrossRef]
- Chin, C.-H.; Chen, S.-H.; Wu, H.-H.; Ho, C.-W.; Ko, M.-T.; Lin, C.-Y. cytoHubba: Identifying hub objects and sub-networks from complex interactome. BMC Syst. Biol. 2014, 8 (Suppl. 4), S11. [Google Scholar] [CrossRef] [PubMed]
- Singh, A. RNA-binding protein kinetics. Nat. Methods 2021, 18, 335. [Google Scholar] [CrossRef]
- Li, J.-H.; Liu, S.; Zhou, H.; Qu, L.-H.; Yang, J.-H. starBase v2.0: Decoding miRNA-ceRNA, miRNA-ncRNA and protein–RNA interaction networks from large-scale CLIP-Seq data. Nucleic Acids Res. 2013, 42, D92–D97. [Google Scholar] [CrossRef]
- Zhou, K.-R.; Liu, S.; Sun, W.-J.; Zheng, L.-L.; Zhou, H.; Yang, J.-H.; Qu, L.-H. ChIPBase v2.0: Decoding transcriptional regulatory networks of non-coding RNAs and protein-coding genes from ChIP-seq data. Nucleic Acids Res. 2016, 45, D43–D50. [Google Scholar] [CrossRef]
- Mandrekar, J.N. Receiver Operating Characteristic Curve in Diagnostic Test Assessment. J. Thorac. Oncol. 2010, 5, 1315–1316. [Google Scholar] [CrossRef] [PubMed]
- Xiao, B.; Liu, L.; Li, A.; Xiang, C.; Wang, P.; Li, H.; Xiao, T. Identification and Verification of Immune-Related Gene Prognostic Signature Based on ssGSEA for Osteosarcoma. Front. Oncol. 2020, 10, 607622. [Google Scholar] [CrossRef]
- Zheng, H.; Liu, H.; Ge, Y.; Wang, X. Integrated single-cell and bulk RNA sequencing analysis identifies a cancer associated fibroblast-related signature for predicting prognosis and therapeutic responses in colorectal cancer. Cancer Cell Int. 2021, 21, 552. [Google Scholar] [CrossRef]









| GSE Series | Species | Platform | Total | Infected | Uninfected | PMID |
|---|---|---|---|---|---|---|
| GSE114911 | Homo sapiens | GPL6480 | 52 | 33 | 19 | 29977236 |
| GSE139825 | Homo sapiens | GPL10558 | 12 | 7 | 5 | 32373118 |
Disclaimer/Publisher’s Note: The statements, opinions and data contained in all publications are solely those of the individual author(s) and contributor(s) and not of MDPI and/or the editor(s). MDPI and/or the editor(s) disclaim responsibility for any injury to people or property resulting from any ideas, methods, instructions or products referred to in the content. |
© 2024 by the authors. Licensee MDPI, Basel, Switzerland. This article is an open access article distributed under the terms and conditions of the Creative Commons Attribution (CC BY) license (https://creativecommons.org/licenses/by/4.0/).
Share and Cite
Peng, L.; Wu, H.; Zhu, L.; Song, J.; Ma, W.; Zhong, L.; Ma, W.; Yang, R.; Huang, X.; Li, B.; et al. Cellular and Molecular Network Characteristics of TARM1-Related Genes in Mycobacterium tuberculosis Infections. Int. J. Mol. Sci. 2024, 25, 10100. https://doi.org/10.3390/ijms251810100
Peng L, Wu H, Zhu L, Song J, Ma W, Zhong L, Ma W, Yang R, Huang X, Li B, et al. Cellular and Molecular Network Characteristics of TARM1-Related Genes in Mycobacterium tuberculosis Infections. International Journal of Molecular Sciences. 2024; 25(18):10100. https://doi.org/10.3390/ijms251810100
Chicago/Turabian StylePeng, Li, Hanxin Wu, Liangyu Zhu, Jieqin Song, Weijiang Ma, Lei Zhong, Weijie Ma, Rui Yang, Xun Huang, Bingxue Li, and et al. 2024. "Cellular and Molecular Network Characteristics of TARM1-Related Genes in Mycobacterium tuberculosis Infections" International Journal of Molecular Sciences 25, no. 18: 10100. https://doi.org/10.3390/ijms251810100
APA StylePeng, L., Wu, H., Zhu, L., Song, J., Ma, W., Zhong, L., Ma, W., Yang, R., Huang, X., Li, B., Luo, S., Bao, F., & Liu, A. (2024). Cellular and Molecular Network Characteristics of TARM1-Related Genes in Mycobacterium tuberculosis Infections. International Journal of Molecular Sciences, 25(18), 10100. https://doi.org/10.3390/ijms251810100

