Gallium Uncouples Iron Metabolism to Enhance Glioblastoma Radiosensitivity
Abstract
1. Introduction
2. Results
2.1. Ga(NO3)3 Induces an Fe Depletion Phenotype in Glioblastoma Cells
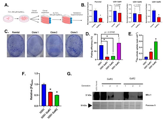
2.2. Gallium-Resistant Cells Are Unstable and Have Impaired Mitochondrial Iron Uptake
2.3. Gallium-Resistant Cells Have Impaired Radiation Responses
3. Discussion
4. Materials and Methods
4.1. Cell Culture
4.1.1. Colony Formation Assay
4.1.2. FtH Overexpression Model
4.2. Reagent Preparations
4.3. Labile Iron Detection
4.3.1. Colorimetric Detection with Ferrozine
4.3.2. Flow Cytometry Detection with Calcein-AM
4.4. Mito-FerroGreen Evaluation of Mitochondrial Iron
4.5. Western Blotting
4.6. DNA Damage Analysis with Comet Assays
4.7. 67Ga-Citrate Uptake
4.8. Statistical Methods
5. Conclusions
Supplementary Materials
Author Contributions
Funding
Data Availability Statement
Acknowledgments
Conflicts of Interest
References
- Chen, D.C.P.; Newman, B.; Turkall, R.M.; Tsan, M.-F. Transferrin Receptors and Gallium-67 Uptake In Vitro. Eur. J. Nucl. Med. 1982, 7, 536–540. [Google Scholar] [CrossRef] [PubMed]
- Chitambar, C.R. The Therapeutic Potential of Iron-Targeting Gallium Compounds in Human Disease: From Basic Research to Clinical Application. Pharmacol. Res. 2017, 115, 56–64. [Google Scholar] [CrossRef] [PubMed]
- Larson, S.M.; Grunbaumi, Z.; Raseyz, J.S. The Role of Transferrins in Gallium Uptake. Int. J. Nucl. Med. Biol. 1981, 8, 257–266. [Google Scholar] [CrossRef]
- Alhajala, H.; Markley, J.; Kim, J.; Al-Gizawiy, M.; Schmainda, K.; Kuo, J.; Chitambar, C. The Cytotoxicity of Gallium Maltolate in Glioblastoma Cells Is Enhanced by Metformin through Combined Action on Mitochondrial Complex 1. Oncotarget 2020, 11, 1531. [Google Scholar] [CrossRef]
- Chitambar, C.R.; Al-Gizawiy, M.M.; Alhajala, H.S.; Pechman, K.R.; Wereley, J.P.; Wujek, R.; Clark, P.A.; Kuo, J.S.; Antholine, W.E.; Schmainda, K.M. Gallium Maltolate Disrupts Tumor Iron Metabolism and Retards the Growth of Glioblastoma by Inhibiting Mitochondrial Function and Ribonucleotide Reductase. Mol. Cancer Ther. 2018, 17, 1240–1250. [Google Scholar] [CrossRef]
- Chitambar, C.R.; Wereley, J.P.; Matsuyama, S. Gallium-Induced Cell Death in Lymphoma: Role of Transferrin Receptor Cycling, Involvement of Bax and the Mitochondria, and Effects of Proteasome Inhibition. Mol. Cancer Ther. 2006, 5, 2834–2843. [Google Scholar] [CrossRef] [PubMed]
- Chitambar, C.R.; Purpi, D.P.; Woodliff, J.; Yang, M.; Wereley, J.P. Development of Gallium Compounds for Treatment of Lymphoma: Gallium Maltolate, a Novel Hydroxypyrone Gallium Compound, Induces Apoptosis and Circumvents Lymphoma Cell Resistance to Gallium Nitrate. J. Pharmacol. Exp. Ther. 2007, 322, 1228. [Google Scholar] [CrossRef]
- Chitambar, C.; Narasimhan, J.; Guy, J.; Sem, D.; O’Brien, W. Inhibition of Ribonucleotide Reductase by Gallium in Murine Leukemic L1210 Cells. Cancer Res. 1991, 51, 6199–6201. [Google Scholar]
- Narasimhan, J.; Antholine, W.E.; Chitambar, C.R. Effect of Gallium on the Tyrosyl Radical of the Iron-Dependent M2 Subunit of Ribonucleotide Reductase. Biochem. Pharmacol. 1992, 44, 2403–2408. [Google Scholar] [CrossRef]
- Greene, B.L.; Kang, G.; Cui, C.; Bennati, M.; Nocera, D.G.; Drennan, C.L.; Stubbe, J. Ribonucleotide Reductases: Structure, Chemistry, and Metabolism Suggest New Therapeutic Targets. Annu. Rev. Biochem. 2020, 89, 45–75. [Google Scholar] [CrossRef]
- Mena, N.P.; Bulteau, A.L.; Salazar, J.; Hirsch, E.C.; Núñez, M.T. Effect of Mitochondrial Complex I Inhibition on Fe–S Cluster Protein Activity. Biochem. Biophys. Res. Commun. 2011, 409, 241–246. [Google Scholar] [CrossRef] [PubMed]
- Read, A.D.; Bentley, R.E.T.; Archer, S.L.; Dunham-Snary, K.J. Mitochondrial Iron–Sulfur Clusters: Structure, Function, and an Emerging Role in Vascular Biology. Redox Biol. 2021, 47, 102164. [Google Scholar] [CrossRef]
- Gnandt, E.; Dörner, K.; Strampraad, M.F.J.; de Vries, S.; Friedrich, T. The Multitude of Iron–Sulfur Clusters in Respiratory Complex I. Biochim. Biophys. Acta (BBA)-Bioenerg. 2016, 1857, 1068–1072. [Google Scholar] [CrossRef] [PubMed]
- Petronek, M.S.; Spitz, D.R.; Allen, B.G. Iron–Sulfur Cluster Biogenesis as a Critical Target in Cancer. Antioxidants 2021, 10, 1458. [Google Scholar] [CrossRef] [PubMed]
- Petronek, M.S.; Allen, B.G. Maintenance of Genome Integrity by the Late-Acting Cytoplasmic Iron-Sulfur Assembly (CIA) Complex. Front. Genet. 2023, 14, 1152398. [Google Scholar] [CrossRef]
- Chua, M.S.; Bernstein, L.R.; Li RU, I.; So, S.K. Gallium Maltolate Is a Promising Chemotherapeutic Agent for the Treatment of Hepatocellular Carcinoma. Anticancer. Res. 2006, 26, 1739–1743. [Google Scholar]
- Harrison, P.M.; Arosio, P. The Ferritins: Molecular Properties, Iron Storage Function and Cellular Regulation. Biochim. Biophys. Acta (BBA)-Bioenerg. 1996, 1275, 161–203. [Google Scholar] [CrossRef]
- Hentze, M.W.; Muckenthaler, M.U.; Andrews, N.C. Balancing Acts: Molecular Control of Mammalian Iron Metabolism. Cell 2004, 117, 285–297. [Google Scholar] [CrossRef]
- Chitambar, C.R. Gallium and Its Competing Roles with Iron in Biological Systems. Biochim. Biophys. Acta (BBA)-Mol. Cell Res. 2016, 1863, 2044–2053. [Google Scholar] [CrossRef]
- Schalinske, K.L.; Anderson, S.A.; Tuazon, P.T.; Chen, O.S.; Kennedy, M.C.; Eisenstein, R.S. The Iron-Sulfur Cluster of Iron Regulatory Protein 1 Modulates the Accessibility of RNA Binding and Phosphorylation Sites. Biochemistry 1997, 36, 3950–3958. [Google Scholar] [CrossRef]
- Wang, H.; Shi, H.; Rajan, M.; Canarie, E.R.; Hong, S.; Simoneschi, D.; Pagano, M.; Bush, M.F.; Stoll, S.; Leibold, E.A.; et al. FBXL5 Regulates IRP2 Stability in Iron Homeostasis via an Oxygen-Responsive [2Fe2S] Cluster. Mol. Cell 2020, 78, 31–41.e5. [Google Scholar] [CrossRef] [PubMed]
- Hamdi, A.; Roshan, T.M.; Kahawita, T.M.; Mason, A.B.; Sheftel, A.D.; Ponka, P. Erythroid Cell Mitochondria Receive Endosomal Iron by a “Kiss-and-Run” Mechanism. Biochim. Biophys. Acta (BBA)-Mol. Cell Res. 2016, 1863, 2859–2867. [Google Scholar] [CrossRef] [PubMed]
- Chen, M.-C.; Zhou, B.; Zhang, K.; Yuan, Y.-C.; Un, F.; Hu, S.; Chou, C.-M.; Chen, C.-H.; Wu, J.; Wang, Y.; et al. The Novel Ribonucleotide Reductase Inhibitor COH29 Inhibits DNA Repair In Vitro. Mol. Pharmacol. 2015, 87, 996. [Google Scholar] [CrossRef]
- Mühlenhoff, U.; Molik, S.; Godoy, J.R.; Uzarska, M.A.; Richter, N.; Seubert, A.; Zhang, Y.; Stubbe, J.; Pierrel, F.; Herrero, E.; et al. Cytosolic Monothiol Glutaredoxins Function in Intracellular Iron Sensing and Trafficking via Their Bound Iron-Sulfur Cluster. Cell Metab. 2010, 12, 373–385. [Google Scholar] [CrossRef]
- Li, H.; Stümpfig, M.; Zhang, C.; An, X.; Stubbe, J.; Lill, R.; Huang, M. The Diferric-Tyrosyl Radical Cluster of Ribonucleotide Reductase and Cytosolic Iron-Sulfur Clusters Have Distinct and Similar Biogenesis Requirements. J. Biol. Chem. 2017, 292, 11445–11451. [Google Scholar] [CrossRef]
- Zhang, F.; Tao, Y.; Zhang, Z.; Guo, X.; An, P.; Shen, Y.; Qian, W.; Yu, Y.; Wang, F. Metalloreductase Steap3 Coordinates the Regulation of Iron Homeostasis and Inflammatory Responses. Haematologica 2012, 97, 1826–1835. [Google Scholar] [CrossRef] [PubMed]
- Lambe, T.; Simpson, R.J.; Dawson, S.; Bouriez-Jones, T.; Crockford, T.L.; Lepherd, M.; Latunde-Dada, G.O.; Robinson, H.; Raja, K.B.; Campagna, D.R.; et al. Identification of a Steap3 Endosomal Targeting Motif Essential for Normal Iron Metabolism. Blood 2009, 113, 1805–1808. [Google Scholar] [CrossRef]
- Cheli, V.T.; Santiago González, D.A.; Marziali, L.N.; Zamora, N.N.; Guitart, M.E.; Spreuer, V.; Pasquini, J.M.; Paez, P.M. The Divalent Metal Transporter 1 (DMT1) Is Required for Iron Uptake and Normal Development of Oligodendrocyte Progenitor Cells. J. Neurosci. 2018, 38, 9142. [Google Scholar] [CrossRef]
- Andrews, N.C. The Iron Transporter DMT1. Int. J. Biochem. Cell Biol. 1999, 31, 991–994. [Google Scholar] [CrossRef]
- Barra, J.; Crosbourne, I.; Roberge, C.L.; Bossardi-Ramos, R.; Warren, J.S.A.; Matteson, K.; Wang, L.; Jourd’heuil, F.; Borisov, S.M.; Bresnahan, E.; et al. DMT1-Dependent Endosome-Mitochondria Interactions Regulate Mitochondrial Iron Translocation and Metastatic Outgrowth. Oncogene 2024, 43, 650–667. [Google Scholar] [CrossRef]
- Thierbach, R.; Drewes, G.; Fusser, M.; Voigt, A.; Kuhlow, D.; Blume, U.; Schulz, T.; Reiche, C.; Glatt, H.; Epe, B.; et al. The Friedreich’s Ataxia Protein Frataxin Modulates DNA Base Excision Repair in Prokaryotes and Mammals. Biochem. J. 2010, 432, 165–172. [Google Scholar] [CrossRef] [PubMed][Green Version]
- Karthikeyan, G.; Lewis, L.K.; Resnick, M.A. The Mitochondrial Protein Frataxin Prevents Nuclear Damage. Hum. Mol. Genet. 2002, 11, 1351–1362. [Google Scholar] [CrossRef] [PubMed]
- Kairupan, C.; Scott, R.J. Base Excision Repair and the Role of MUTYH. Hered. Cancer Clin. Pract. 2007, 5, 199. [Google Scholar] [CrossRef] [PubMed]
- Hwang, B.-J.; Shi, G.; Lu, A.-L. Mammalian MutY Homolog (MYH or MUTYH) Protects Cells from Oxidative DNA Damage. DNA Repair. 2014, 13, 10–21. [Google Scholar] [CrossRef]
- Chamberlain, S.; Lewis, P.D. Studies of Cellular Hypersensitivity to Ionising Radiation in Friedreich’s Ataxia. J. Neurol. Neurosurg. Psychiatry 1982, 45, 1136. [Google Scholar] [CrossRef]
- Stolwijk, J.M.; Falls-Hubert, K.C.; Searby, C.C.; Wagner, B.A.; Buettner, G.R. Simultaneous Detection of the Enzyme Activities of GPx1 and GPx4 Guide Optimization of Selenium in Cell Biological Experiments. Redox Biol. 2020, 32, 101518. [Google Scholar] [CrossRef]
- Mehdi, Z.; Petronek, M.S.; Stolwijk, J.M.; Mapuskar, K.A.; Kalen, A.L.; Buettner, G.R.; Cullen, J.J.; Spitz, D.R.; Buatti, J.M.; Allen, B.G. Utilization of Pharmacological Ascorbate to Enhance Hydrogen Peroxide-Mediated Radiosensitivity in Cancer Therapy. Int. J. Mol. Sci. 2021, 22, 880. [Google Scholar] [CrossRef]
- Zaher, A.; Mapuskar, K.A.; Sarkaria, J.N.; Spitz, D.R.; Petronek, M.S.; Allen, B.G. Differential H2O2 Metabolism among Glioblastoma Subtypes Confers Variable Responses to Pharmacological Ascorbate Therapy Combined with Chemoradiation. Int. J. Mol. Sci. 2023, 24, 7158. [Google Scholar] [CrossRef]



Disclaimer/Publisher’s Note: The statements, opinions and data contained in all publications are solely those of the individual author(s) and contributor(s) and not of MDPI and/or the editor(s). MDPI and/or the editor(s) disclaim responsibility for any injury to people or property resulting from any ideas, methods, instructions or products referred to in the content. |
© 2024 by the authors. Licensee MDPI, Basel, Switzerland. This article is an open access article distributed under the terms and conditions of the Creative Commons Attribution (CC BY) license (https://creativecommons.org/licenses/by/4.0/).
Share and Cite
Owusu, S.B.; Zaher, A.; Ahenkorah, S.; Pandya, D.N.; Wadas, T.J.; Petronek, M.S. Gallium Uncouples Iron Metabolism to Enhance Glioblastoma Radiosensitivity. Int. J. Mol. Sci. 2024, 25, 10047. https://doi.org/10.3390/ijms251810047
Owusu SB, Zaher A, Ahenkorah S, Pandya DN, Wadas TJ, Petronek MS. Gallium Uncouples Iron Metabolism to Enhance Glioblastoma Radiosensitivity. International Journal of Molecular Sciences. 2024; 25(18):10047. https://doi.org/10.3390/ijms251810047
Chicago/Turabian StyleOwusu, Stephenson B., Amira Zaher, Stephen Ahenkorah, Darpah N. Pandya, Thaddeus J. Wadas, and Michael S. Petronek. 2024. "Gallium Uncouples Iron Metabolism to Enhance Glioblastoma Radiosensitivity" International Journal of Molecular Sciences 25, no. 18: 10047. https://doi.org/10.3390/ijms251810047
APA StyleOwusu, S. B., Zaher, A., Ahenkorah, S., Pandya, D. N., Wadas, T. J., & Petronek, M. S. (2024). Gallium Uncouples Iron Metabolism to Enhance Glioblastoma Radiosensitivity. International Journal of Molecular Sciences, 25(18), 10047. https://doi.org/10.3390/ijms251810047

