Comparative Analysis of the Mitochondrial Genome of Eggplant (Solanum melongena L.) to Identify Cytoplasmic Male Sterility Candidate Genes
Abstract
1. Introduction
2. Results
2.1. Sterility Characters and Cytological Observation
2.2. Assembly and Annotation of the Mitochondrial Genome
2.3. Mitochondrial Genome Comparison of 327A and 327B
2.3.1. SNP and InDel Analysis
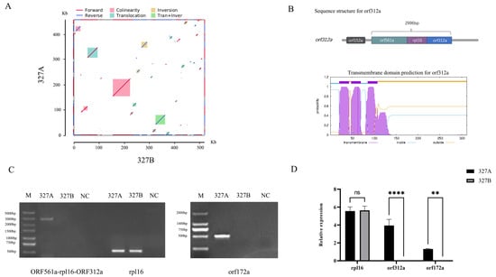
2.3.2. Structural Variation Analysis
2.4. Analysis of Endemic ORF and Identification of CMS Candidate Genes
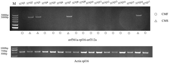
2.5. Developing Molecular Markers for CMS
3. Discussion
4. Materials and Methods
4.1. Plant Materials
4.2. Paraffin Sections and Cytological Observations
4.3. De Novo Mitochondrial Genome and Assembly
4.4. Gene Prediction and Functional Annotation
4.5. Collinearity and Variation Analysis
4.6. Analysis of Candidate Gene Expression
Supplementary Materials
Author Contributions
Funding
Data Availability Statement
Conflicts of Interest
References
- Kumar, A.; Sharma, V.; Jain, B.T.; Kaushik, P. Heterosis Breeding in Eggplant (Solanum melongena L.): Gains and Provocations. Plants 2020, 9, 403. [Google Scholar] [CrossRef] [PubMed]
- Zhang, X.R. High-yield and high-efficiency seed production technology of a hybrid generation of aubergine. Northwest Hortic. 2023, 9, 79–81. [Google Scholar] [CrossRef]
- Wang, Z.; Niu, Y.; Ding, Z.; Tang, Q.; Tian, S.; Wang, Y.; Yang, Y.; Song, M. Progress of male sterility research in aubergine. Chin. Veg. 2013, 1, 9–14. [Google Scholar] [CrossRef]
- Sloan, D.B.; Alverson, A.J.; Chuckalovcak, J.P.; Wu, M.; McCauley, D.E.; Palmer, J.D.; Taylor, D.R. Rapid Evolution of Enormous, Multichromosomal Genomes in Flowering Plant Mitochondria with Exceptionally High Mutation Rates. PLoS Biol. 2012, 10, e1001241. [Google Scholar] [CrossRef] [PubMed]
- Skippington, E.; Barkman, T.J.; Rice, D.W.; Palmer, J.D. Miniaturized mitogenome of the parasitic plant Viscum scurruloideum is extremely divergent and dynamic and has lost all nad genes. Proc. Natl. Acad. Sci. USA 2015, 112, E3515–E3524. [Google Scholar] [CrossRef]
- Li, D.; Li, W.; Gan, G.; Li, W.; Jiang, Y.; Liang, X.; Chen, R.; Wang, Y. The first complete mitochondrial genome of eggplant (Solanum melongena). Mitochondrial DNA Part B 2021, 6, 650–652. [Google Scholar] [CrossRef]
- Hanson, M.R.; Bentolila, S. Interactions of Mitochondrial and Nuclear Genes That Affect Male Gametophyte Development. Plant Cell 2004, 16, S154–S169. [Google Scholar] [CrossRef]
- Wang, K. Cytological observation on anther abortion in cytoplasmic male sterile line 105A of kale-type oilseed rape. Chin. Agron. Bull. 2015, 31, 76–80. [Google Scholar] [CrossRef]
- Touzet, P.; Meyer, E.H. Cytoplasmic male sterility and mitochondrial metabolism in plants. Mitochondrion 2014, 19, 166–171. [Google Scholar] [CrossRef]
- Lei, G.; Zhou, K.; Chen, X.; Huang, Y.; Yuan, X.; Fang, R. Cytological morphological identification of microspore abortion in cyto-plasmic male sterile lines of chilli. Jiangxi J. Agric. 2022, 34, 28–32. [Google Scholar] [CrossRef]
- Chen, X.; Luo, S.; Xuan, S.; Zhang, C.; Shen, S. Cytological observations on pollen abortion in male sterile lines of aubergine. J. Plant Genet. Resour. 2013, 14, 754–758. [Google Scholar] [CrossRef]
- Kazama, T.; Toriyama, K. Whole Mitochondrial Genome Sequencing and Re-Examination of a Cytoplasmic Male Sterility-Associated Gene in Boro-Taichung-Type Cytoplasmic Male Sterile Rice. PLoS ONE 2016, 11, e0159379. [Google Scholar] [CrossRef] [PubMed]
- Peng, X.; Wang, K.; Hu, C.; Zhu, Y.; Wang, T.; Yang, J.; Tong, J.; Li, S.; Zhu, Y. The mitochondrial gene orfH79 plays a critical role in impairing both male gametophyte development and root growth in CMS-Honglian rice. BMC Plant Biol. 2010, 10, 125. [Google Scholar] [CrossRef] [PubMed]
- Kuwabara, K.; Harada, I.; Matsuzawa, Y.; Ariizumi, T.; Shirasawa, K. Organelle genome assembly uncovers the dynamic genome reorganization and cytoplasmic male sterility associated genes in tomato. Hortic. Res. 2021, 8, 1–11. [Google Scholar] [CrossRef]
- Okazaki, M.; Kazama, T.; Murata, H.; Motomura, K.; Toriyama, K. Whole Mitochondrial Genome Sequencing and Transcriptional Analysis to Uncover an RT102-Type Cytoplasmic Male Sterility-Associated Candidate Gene Derived from Oryza rufipogon. Plant Cell Physiol. 2013, 54, 1560–1568. [Google Scholar] [CrossRef]
- Igarashi, K.; Kazama, T.; Motomura, K.; Toriyama, K. Whole Genomic Sequencing of RT98 Mitochondria Derived from Oryza rufipogon and Northern Blot Analysis to Uncover a Cytoplasmic Male Sterility-Associated Gene. Plant Cell Physiol. 2012, 54, 237–243. [Google Scholar] [CrossRef]
- Bishnoi, R.; Solanki, R.; Singla, D.; Mittal, A.; Chhuneja, P.; Meena, O.P.; Dhatt, A.S. Comparative mitochondrial genome analysis reveals a candidate ORF for cytoplasmic male sterility in tropical onion. 3 Biotech 2023, 14, 1–11. [Google Scholar] [CrossRef]
- Xuan, L.; Qi, G.; Li, X.; Yan, S.; Cao, Y.; Huang, C.; He, L.; Zhang, T.; Shang, H.; Hu, Y. Comparison of Mitochondrial Genomes between a Cytoplasmic Male-Sterile Line and Its Restorer Line for Identifying Candidate CMS Genes in Gossypium hirsutum. Int. J. Mol. Sci. 2022, 23, 9198. [Google Scholar] [CrossRef]
- Wang, P.; Lu, Q.; Ai, Y.; Wang, Y.; Li, T.; Wu, L.; Liu, J.; Cheng, Q.; Sun, L.; Shen, H. Candidate Gene Selection for Cytoplasmic Male Sterility in Pepper (Capsicum annuum L.) through Whole Mitochondrial Genome Sequencing. Int. J. Mol. Sci. 2019, 20, 578. [Google Scholar] [CrossRef]
- Ji, J.-J.; Huang, W.; Li, Z.; Chai, W.-G.; Yin, Y.-X.; Li, D.-W.; Gong, Z.-H. Tapetum-specific expression of a cytoplasmic orf507 gene causes semi-male sterility in transgenic peppers. Front. Plant Sci. 2015, 6, 272. [Google Scholar] [CrossRef]
- Kim, D.H.; Kang, J.G.; Kim, B.-D. Isolation and characterization of the cytoplasmic male sterility-associated orf456 gene of chili pepper (Capsicum annuum L.). Plant Mol. Biol. 2007, 63, 519–532. [Google Scholar] [CrossRef] [PubMed]
- Wen, J.-F.; Zhao, K.; Lv, J.-H.; Huo, J.-L.; Wang, Z.-R.; Wan, H.-J.; Zhu, H.-S.; Zhang, Z.-Q.; Shao, G.-F.; Wang, J.; et al. Orf165 is associated with cytoplasmic male sterility in pepper. Genet. Mol. Biol. 2021, 44, e20210030. [Google Scholar] [CrossRef] [PubMed]
- Yoshimi, M.; Kitamura, Y.; Isshiki, S.; Saito, T.; Yasumoto, K.; Terachi, T.; Yamagishi, H. Variations in the structure and transcription of the mitochondrial atp and cox genes in wild Solanum species that induce male sterility in eggplant (S. melongena). Theor. Appl. Genet. 2013, 126, 1851–1859. [Google Scholar] [CrossRef] [PubMed]
- Greiner, S.; Lehwark, P.; Bock, R. OrganellarGenomeDRAW (OGDRAW) version 1.3.1: Expanded toolkit for the graphical visualization of organellar genomes. Nucleic Acids Res. 2019, 47, W59–W64. [Google Scholar] [CrossRef] [PubMed]
- Goel, M.; Sun, H.; Jiao, W.B.; Schneeberger, K. SyRI: Finding genomic rearrangements and local sequence differences from whole-genome assemblies. Genome Biol. 2019, 20, 277. [Google Scholar] [CrossRef]
- Isshiki, S.; Kawajiri, N. Effect of cytoplasm of Solanum violaceum Ort. on fertility of eggplant (S. melongena L.). Sci. Hortic. 2002, 93, 9–18. [Google Scholar] [CrossRef]
- Khan, M.R.; Isshiki, S. Functional male-sterility expressed in eggplant (Solanum melongena L.) containing the cytoplasm of S. kurzii Brace & Prain. J. Hortic. Sci. Biotechnol. 2009, 84, 92–96. [Google Scholar] [CrossRef]
- Khan, M.M.R.; Isshiki, S. Development of a cytoplasmic male-sterile line of eggplant (Solanum melongena L.) with the cytoplasm of Solanum anguivi. Plant Breed. 2010, 130, 256–260. [Google Scholar] [CrossRef]
- Kuwabara, K.; Arimura, S.-I.; Shirasawa, K.; Ariizumi, T. orf137 triggers cytoplasmic male sterility in tomato. Plant Physiol. 2022, 189, 465–468. [Google Scholar] [CrossRef]
- Jin, J.-J.; Yu, W.-B.; Yang, J.-B.; Song, Y.; Depamphilis, C.W.; Yi, T.-S.; Li, D.-Z. GetOrganelle: A fast and versatile toolkit for accurate de novo assembly of organelle genomes. Genome Biol. 2020, 21, 241. [Google Scholar] [CrossRef]
- Li, H.; Durbin, R. Fast and accurate long-read alignment with Burrows–Wheeler transform. Bioinformatics 2010, 26, 589–595. [Google Scholar] [CrossRef]
- Koren, S.; Walenz, B.P.; Berlin, K.; Miller, J.R.; Bergman, N.H.; Phillippy, A.M. Canu: Scalable and accurate long-read assembly via adaptive k-mer weighting and repeat separation. Genome Res. 2017, 27, 722–736. [Google Scholar] [CrossRef] [PubMed]
- Antipov, D.; Korobeynikov, A.; McLean, J.S.; Pevzner, P.A. hybridSPAdes: An algorithm for hybrid assembly of short and long reads. Bioinformatics 2015, 32, 1009–1015. [Google Scholar] [CrossRef] [PubMed]
- Huerta-Cepas, J.; Szklarczyk, D.; Heller, D.; Hernández-Plaza, A.; Forslund, S.K.; Cook, H.; Mende, D.R.; Letunic, I.; Rattei, T.; Jensen, L.J.; et al. eggNOG 5.0: A hierarchical, functionally and phylogenetically annotated orthology resource based on 5090 organisms and 2502 viruses. Nucleic Acids Res. 2018, 47, D309–D314. [Google Scholar] [CrossRef] [PubMed]
- Dierckxsens, N.; Mardulyn, P.; Smits, G. NOVOPlasty: De novo assembly of organelle genomes from whole genome data. Nucleic Acids Res. 2017, 45, e18. [Google Scholar] [PubMed]
- Walker, B.J.; Abeel, T.; Shea, T.; Priest, M.; Abouelliel, A.; Sakthikumar, S.; Cuomo, C.A.; Zeng, Q.; Wortman, J.; Young, S.K.; et al. Pilon: An Integrated Tool for Comprehensive Microbial Variant Detection and Genome Assembly Improvement. PLoS ONE 2014, 9, e112963. [Google Scholar] [CrossRef]
- Huerta-Cepas, J.; Forslund, K.; Coelho, L.P.; Szklarczyk, D.; Jensen, L.J.; von Mering, C.; Bork, P. Fast Genome-Wide Functional Annotation through Orthology Assignment by eggNOG-Mapper. Mol. Biol. Evol. 2017, 34, 2115–2122. [Google Scholar] [CrossRef]
- Kanehisa, M.; Goto, S. KEGG: Kyoto Encyclopedia of Genes and Genomes. Nucleic Acids Res. 2000, 28, 27–30. [Google Scholar] [CrossRef]
- Boutet, E.; Lieberherr, D.; Tognolli, M.; Schneider, M.; Bairoch, A. UniProtKB/Swiss-Prot. In Plant Bioinformatics: Methods and Protocols; Edwards, D., Totowa, E., Eds.; Humana Press: Totowa, NJ, USA, 2007; pp. 89–112. [Google Scholar]
- Tillich, M.; Lehwark, P.; Pellizzer, T.; Ulbricht-Jones, E.S.; Fischer, A.; Bock, R.; Greiner, S. GeSeq—Versatile and accurate annotation of organelle genomes. Nucleic Acids Res. 2017, 45, W6–W11. [Google Scholar] [CrossRef]






Disclaimer/Publisher’s Note: The statements, opinions and data contained in all publications are solely those of the individual author(s) and contributor(s) and not of MDPI and/or the editor(s). MDPI and/or the editor(s) disclaim responsibility for any injury to people or property resulting from any ideas, methods, instructions or products referred to in the content. |
© 2024 by the authors. Licensee MDPI, Basel, Switzerland. This article is an open access article distributed under the terms and conditions of the Creative Commons Attribution (CC BY) license (https://creativecommons.org/licenses/by/4.0/).
Share and Cite
Deng, W.; Gan, G.; Li, W.; Yu, C.; Jiang, Y.; Li, D.; Yang, Q.; Li, W.; Wang, P.; Wang, Y. Comparative Analysis of the Mitochondrial Genome of Eggplant (Solanum melongena L.) to Identify Cytoplasmic Male Sterility Candidate Genes. Int. J. Mol. Sci. 2024, 25, 9743. https://doi.org/10.3390/ijms25179743
Deng W, Gan G, Li W, Yu C, Jiang Y, Li D, Yang Q, Li W, Wang P, Wang Y. Comparative Analysis of the Mitochondrial Genome of Eggplant (Solanum melongena L.) to Identify Cytoplasmic Male Sterility Candidate Genes. International Journal of Molecular Sciences. 2024; 25(17):9743. https://doi.org/10.3390/ijms25179743
Chicago/Turabian StyleDeng, Wentao, Guiyun Gan, Weiliu Li, Chuying Yu, Yaqin Jiang, Die Li, Qihong Yang, Wenjia Li, Peng Wang, and Yikui Wang. 2024. "Comparative Analysis of the Mitochondrial Genome of Eggplant (Solanum melongena L.) to Identify Cytoplasmic Male Sterility Candidate Genes" International Journal of Molecular Sciences 25, no. 17: 9743. https://doi.org/10.3390/ijms25179743
APA StyleDeng, W., Gan, G., Li, W., Yu, C., Jiang, Y., Li, D., Yang, Q., Li, W., Wang, P., & Wang, Y. (2024). Comparative Analysis of the Mitochondrial Genome of Eggplant (Solanum melongena L.) to Identify Cytoplasmic Male Sterility Candidate Genes. International Journal of Molecular Sciences, 25(17), 9743. https://doi.org/10.3390/ijms25179743

