Transcription Factor VlbZIP14 Inhibits Postharvest Grape Berry Abscission by Directly Activating VlCOMT and Promoting Lignin Biosynthesis
Abstract
1. Introduction
2. Results
2.1. Treatment with Chitosan and Eugenol Inhibits SO2-Induced Berry Abscission during Storage
2.2. Treatment with Chitosan and Eugenol Maintains the Quality of Table Grapes during Storage
2.3. Treatment with Chitosan and Eugenol Reduces the Lipid Peroxidation of Table Grapes during Storage
2.4. Treatment with Chitosan and Eugenol Inhibits the Activity of Cell Wall-Degrading Enzymes of Table Grapes
2.5. Transcriptome Analysis of SO2-Induced Abscission of Berries Treated with Eugenol-Loaded Chitosan Nanoparticles
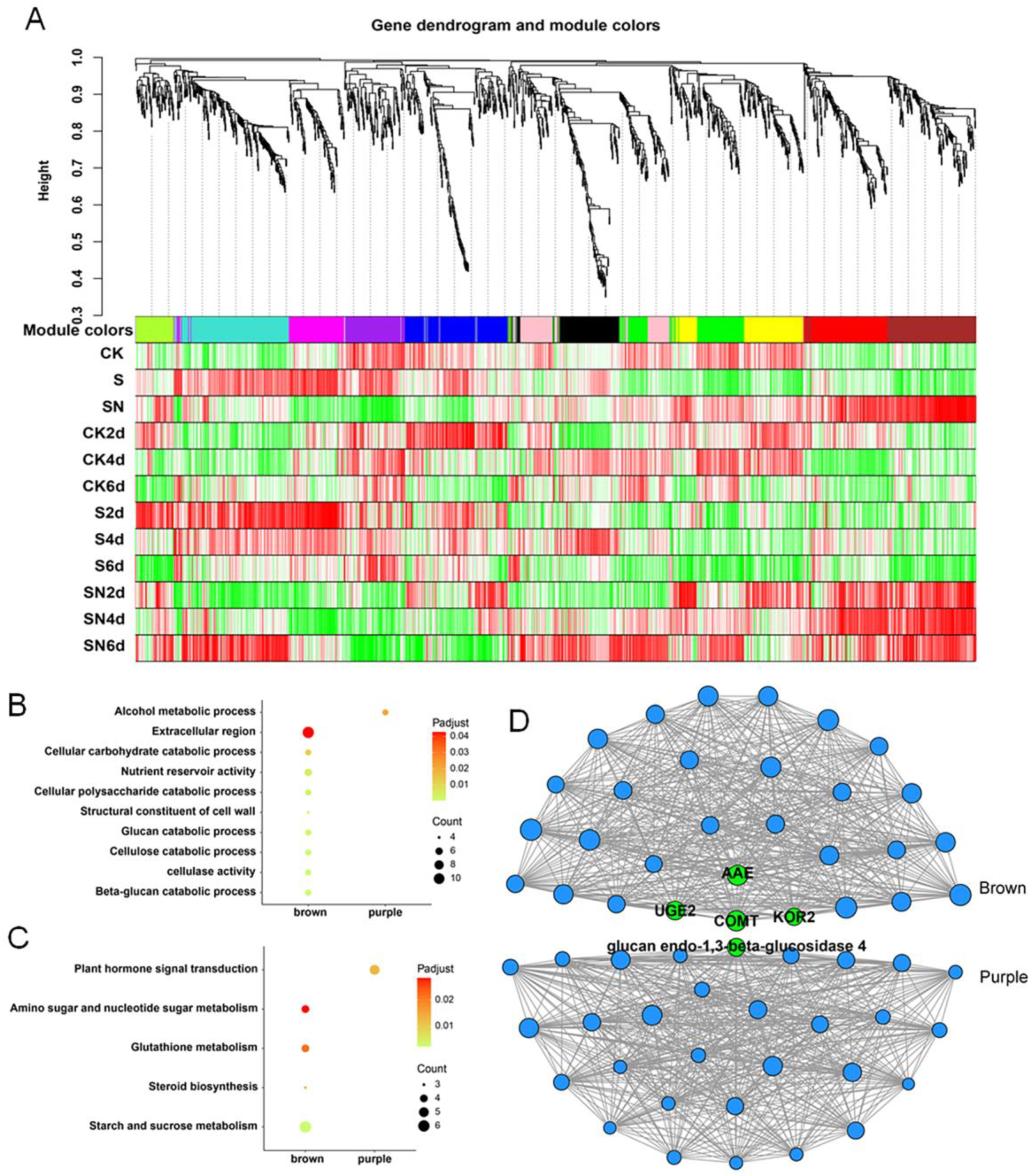
2.6. SN Treatment-Related Modules Screened by WGCNA
2.7. COMT Promotes the Synthesis of Lignin and Inhibits Berry Abscission
2.8. VlCOMT Overexpression Promotes Lignin Synthesis
2.9. VlbZIP14 Specifically Activates the VlCOMT Promoter
3. Discussion
4. Methods
4.1. Plant Materials and Exogenous Treatment
4.2. Abscission Rate and Weight Loss
4.3. Anthocyanin and Vitamin C (VC) Content
4.4. Malondialdehyde (MDA) and Hydrogen Peroxide (H2O2) Content
4.5. Enzyme Activity Assays
4.6. Transcriptome Deep Sequencing (RNA-seq) Library Preparation and Sequencing
4.7. Analysis of DEGs
4.8. Gene Ontology (GO) and Kyoto Encyclopedia of Genes and Genomes (KEGG) Enrichment Analysis
4.9. Cluster Analysis and WGCNA
4.10. Quantitative Real-Time Polymerase Chain Reaction (qRT-PCR)
4.11. Kinetic Parameters of Catalytic Reaction
4.12. High-Performance Liquid Chromatography (HPLC) Assay
4.13. Determination of Lignin, Cellulose, and Hemicellulose Content
4.14. Generation of Transgenic Tomato Plants
4.15. Subcellular Localization of VlbZIP14
4.16. Dual Luciferase Assay
4.17. Yeast One-Hybrid (Y1H) Assay
4.18. Statistical Analysis
5. Conclusions
Supplementary Materials
Author Contributions
Funding
Institutional Review Board Statement
Informed Consent Statement
Data Availability Statement
Conflicts of Interest
References
- Yu, Y.-H.; Bian, L.; Wan, Y.-T.; Jiao, Z.-L.; Yu, K.-K.; Zhang, G.-H.; Guo, D.-L. Grape (Vitis vinifera) VvDOF3 Functions as a Transcription Activator and Enhances Powdery Mildew Resistance. Plant Physiol. Biochem. 2019, 143, 183–189. [Google Scholar] [CrossRef] [PubMed]
- Yu, Y.; Meng, X.; Guo, D.; Yang, S.; Zhang, G.; Liang, Z. Grapevine U-Box E3 Ubiquitin Ligase VlPUB38 Negatively Regulates Fruit Ripening by Facilitating Abscisic-Aldehyde Oxidase Degradation. Plant Cell Physiol. 2020, 61, 2043–2054. [Google Scholar] [CrossRef]
- Home|OIV. Available online: https://www.oiv.int/ (accessed on 28 August 2024).
- Meng, X.; Li, B.; Liu, J.; Tian, S. Physiological Responses and Quality Attributes of Table Grape Fruit to Chitosan Preharvest Spray and Postharvest Coating during Storage. Food Chem. 2008, 106, 501–508. [Google Scholar] [CrossRef]
- Li, M.; Huang, Z.; You, X.; Zhang, Y.; Wei, P.; Zhou, K.; Wang, Y. Relationships between Cell Structure Alterations and Berry Abscission in Table Grapes. Front. Nutr. 2020, 7, 69. [Google Scholar] [CrossRef] [PubMed]
- Liu, X.; Cheng, L.; Li, R.; Cai, Y.; Wang, X.; Fu, X.; Dong, X.; Qi, M.; Jiang, C.-Z.; Xu, T.; et al. The HD-Zip Transcription Factor SlHB15A Regulates Abscission by Modulating Jasmonoyl-Isoleucine Biosynthesis. Plant Physiol. 2022, 189, 2396–2412. [Google Scholar] [CrossRef]
- Zhao, M.; Li, C.; Ma, X.; Xia, R.; Chen, J.; Liu, X.; Ying, P.; Peng, M.; Wang, J.; Shi, C.-L.; et al. KNOX Protein KNAT1 Regulates Fruitlet Abscission in Litchi by Repressing Ethylene Biosynthetic Genes. J. Exp. Bot. 2020, 71, 4069–4082. [Google Scholar] [CrossRef]
- Ma, X.; Yuan, Y.; Li, C.; Wu, Q.; He, Z.; Li, J.; Zhao, M. Brassinosteroids Suppress Ethylene-Induced Fruitlet Abscission through LcBZR1/2-Mediated Transcriptional Repression of LcACS1/4 and LcACO2/3 in Litchi. Hortic. Res. 2021, 8, 105. [Google Scholar] [CrossRef]
- Liang, Y.; Jiang, C.; Liu, Y.; Gao, Y.; Lu, J.; Aiwaili, P.; Fei, Z.; Jiang, C.-Z.; Hong, B.; Ma, C.; et al. Auxin Regulates Sucrose Transport to Repress Petal Abscission in Rose (Rosa hybrida). Plant Cell 2020, 32, 3485–3499. [Google Scholar] [CrossRef]
- Cheng, L.; Li, R.; Wang, X.; Ge, S.; Wang, S.; Liu, X.; He, J.; Jiang, C.-Z.; Qi, M.; Xu, T.; et al. A SlCLV3-SlWUS Module Regulates Auxin and Ethylene Homeostasis in Low Light-Induced Tomato Flower Abscission. Plant Cell 2022, 34, 4388–4408. [Google Scholar] [CrossRef]
- Chen, R.; Wu, P.; Cao, D.; Tian, H.; Chen, C.; Zhu, B. Edible Coatings Inhibit the Postharvest Berry Abscission of Table Grapes Caused by Sulfur Dioxide during Storage. Postharvest Biol. Technol. 2019, 152, 1–8. [Google Scholar] [CrossRef]
- Zhang, Y.; Zhang, R. Effects of ABA Content on the Development of Abscission Zone and Berry Falling after Harvesting of Grapes. Agric. Sci. China 2009, 8, 59–67. [Google Scholar] [CrossRef]
- Uzquiza, L.; Martin, P.; Sievert, J.R.; Arpaia, M.L.; Fidelibus, M.W. Methyl Jasmonate and 1-Aminocyclopropane-1-Carboxylic Acid Interact to Promote Grape Berry Abscission. Am. J. Enol. Vitic. 2014, 65, 504–509. [Google Scholar] [CrossRef]
- Wu, P.; Xin, F.; Xu, H.; Chu, Y.; Du, Y.; Tian, H.; Zhu, B. Chitosan Inhibits Postharvest Berry Abscission of ‘Kyoho’ Table Grapes by Affecting the Structure of Abscission Zone, Cell Wall Degrading Enzymes and SO2 Permeation. Postharvest Biol. Technol. 2021, 176, 111507. [Google Scholar] [CrossRef]
- Chen, F.; Wu, G.; Feng, Z.; Zhang, W. The Relation of Grape Berry Abscission to Changes of Enzyme Activit in Abscission Zone and Plant Growth Regulators during Storag. Zhi Wu Sheng Li Yu Fen Zi Sheng Wu Xue Xue Bao = J. Plant Physiol. Mol. Biol. 2003, 29, 133–140. [Google Scholar]
- Zhu, M.; Zheng, L.; Zeng, Y.; Yu, J. Susceptibility of Two Grape Varieties to Berry Abscission. Sci. Hortic. 2022, 304, 111280. [Google Scholar] [CrossRef]
- Fan, L.; Wang, Y.; Xu, L.; Tang, M.; Zhang, X.; Ying, J.; Li, C.; Dong, J.; Liu, L. A Genome-Wide Association Study Uncovers a Critical Role of the RsPAP2 Gene in Red-Skinned Raphanus sativus L. Hortic. Res. 2020, 7, 164. [Google Scholar] [CrossRef]
- Zhou, H.L.; Li, J.R. The Relationship Between Fruit Structure and Storability in Table Grapes. Acta Horticulturae Sinica. 2006, 01, 28–32. [Google Scholar] [CrossRef]
- Zutahy, Y.; Lichter, A.; Kaplunov, T.; Lurie, S. Extended Storage of ‘Red Globe’ Grapes in Modified SO2 Generating Pads. Postharvest Biol. Technol. 2008, 50, 12–17. [Google Scholar] [CrossRef]
- Ahmedullah, A. Alternatives to Sulfur Dioxide Fumigation for Table Grape Storage. HortScience 1996, 31, 919. [Google Scholar] [CrossRef]
- Al-Zahrani, S.S.; Bora, R.S.; Al-Garni, S.M. Antimicrobial Activity of Chitosan Nanoparticles. Biotechnol. Biotechnol. Equip. 2021, 35, 1874–1880. [Google Scholar] [CrossRef]
- Gülçin, İ. Antioxidant Activity of Eugenol: A Structure–Activity Relationship Study. J. Med. Food. 2011, 14, 975–985. [Google Scholar] [CrossRef] [PubMed]
- Guo, D.; Chen, F.; Inoue, K.; Blount, J.W.; Dixon, R.A. Downregulation of Caffeic Acid 3-O-Methyltransferase and Caffeoyl CoA 3-O-Methyltransferase in Transgenic Alfalfa: Impacts on Lignin Structure and Implications for the Biosynthesis of G and S Lignin. Plant Cell 2001, 13, 73–88. [Google Scholar] [CrossRef]
- Elsabee, M.Z.; Abdou, E.S. Chitosan Based Edible Films and Coatings: A Review. Mater. Sci. Eng. C 2013, 33, 1819–1841. [Google Scholar] [CrossRef] [PubMed]
- Badawy, M.E.I.; Rabea, E.I.; AM El-Nouby, M.; Ismail, R.I.A.; Taktak, N.E.M. Strawberry Shelf Life, Composition, and Enzymes Activity in Response to Edible Chitosan Coatings. Int. J. Fruit Sci. 2017, 17, 117–136. [Google Scholar] [CrossRef]
- Han, C.; Zhao, Y.; Leonard, S.W.; Traber, M.G. Edible Coatings to Improve Storability and Enhance Nutritional Value of Fresh and Frozen Strawberries (Fragaria × Ananassa) and Raspberries (Rubus ideaus). Postharvest Biol. Technol. 2004, 33, 67–78. [Google Scholar] [CrossRef]
- Nguyen, V.T.B.; Nguyen, D.H.H.; Nguyen, H.V.H. Combination Effects of Calcium Chloride and Nano-Chitosan on the Postharvest Quality of Strawberry (Fragaria x Ananassa Duch.). Postharvest Biol. Technol. 2020, 162, 111103. [Google Scholar] [CrossRef]
- Shewfelt, R.L.; del Rosario, B.A. The Role of Lipid Peroxidation in Storage Disorders of Fresh Fruits and Vegetables. HortScience 2000, 35, 575–579. [Google Scholar] [CrossRef]
- Guo, D.-L.; Li, Q.; Zhao, H.-L.; Wang, Z.-G.; Zhang, G.-H.; Yu, Y.-H. The Variation of Berry Development and DNA Methylation after Treatment with 5-azaC on ‘Kyoho’ Grape. Sci. Hortic. 2019, 246, 265–271. [Google Scholar] [CrossRef]
- Fenech, M.; Amaya, I.; Valpuesta, V.; Botella, M.A. Vitamin C Content in Fruits: Biosynthesis and Regulation. Front. Plant Sci. 2019, 9, 2006. [Google Scholar] [CrossRef]
- Shi, Z.; Yang, H.; Jiao, J.; Wang, F.; Lu, Y.; Deng, J. Effects of Graft Copolymer of Chitosan and Salicylic Acid on Reducing Rot of Postharvest Fruit and Retarding Cell Wall Degradation in Grapefruit during Storage. Food Chem. 2019, 283, 92–100. [Google Scholar] [CrossRef]
- Phetsirikoon, S.; Paull, R.E.; Chen, N.; Ketsa, S.; Doorn, W.G. van Increased Hydrolase Gene Expression and Hydrolase Activity in the Abscission Zone Involved in Chilling-Induced Abscission of Dendrobium Flowers. Postharvest Biol. Technol. 2016, 117, 217–229. [Google Scholar] [CrossRef]
- Deng, Y.; Wu, Y.; Li, Y.; Yang, M.; Shi, C.; Zheng, C. Studies of Postharvest Berry Abscission of ‘Kyoho’ Table Grapes during Cold Storage and High Oxygen Atmospheres. Postharvest Biol. Technol. 2007, 43, 95–101. [Google Scholar] [CrossRef]
- Yi, J.-W.; Wang, Y.; Ma, X.-S.; Zhang, J.-Q.; Zhao, M.-L.; Huang, X.-M.; Li, J.-G.; Hu, G.-B.; Wang, H.-C. LcERF2 Modulates Cell Wall Metabolism by Directly Targeting a UDP-Glucose-4-Epimerase Gene to Regulate Pedicel Development and Fruit Abscission of Litchi. Plant J. 2021, 106, 801–816. [Google Scholar] [CrossRef] [PubMed]
- Vogt, T. Phenylpropanoid Biosynthesis. Mol. Plant 2010, 3, 2–20. [Google Scholar] [CrossRef] [PubMed]
- Qiu, Z.; Wen, Z.; Hou, Q.; Qiao, G.; Yang, K.; Hong, Y.; Wen, X. Cross-Talk between Transcriptome, Phytohormone and HD-ZIP Gene Family Analysis Illuminates the Molecular Mechanism Underlying Fruitlet Abscission in Sweet Cherry (Prunus avium L). BMC Plant Biol. 2021, 21, 173. [Google Scholar] [CrossRef]
- Gui, J.; Luo, L.; Zhong, Y.; Sun, J.; Umezawa, T.; Li, L. Phosphorylation of LTF1, an MYB Transcription Factor in Populus, Acts as a Sensory Switch Regulating Lignin Biosynthesis in Wood Cells. Mol. Plant. 2019, 12, 1325–1337. [Google Scholar] [CrossRef] [PubMed]
- Zhao, D.; Luan, Y.; Xia, X.; Shi, W.; Tang, Y.; Tao, J. Lignin Provides Mechanical Support to Herbaceous Peony (Paeonia lactiflora Pall.) Stems. Hortic. Res. 2020, 7, 213. [Google Scholar] [CrossRef] [PubMed]
- Chu, W.; Liu, J.; Cheng, H.; Li, C.; Fu, L.; Wang, W.; Wang, H.; Hao, M.; Mei, D.; Liu, K.; et al. A Lignified-Layer Bridge Controlled by a Single Recessive Gene Is Associated with High Pod-Shatter Resistance in Brassica napus L. Crop J. 2022, 10, 638–646. [Google Scholar] [CrossRef]
- Jiang, L.; Ma, X.; Zhao, S.; Tang, Y.; Liu, F.; Gu, P.; Fu, Y.; Zhu, Z.; Cai, H.; Sun, C.; et al. The APETALA2-like Transcription Factor SUPERNUMERARY BRACT Controls Rice Seed Shattering and Seed Size. Plant Cell 2019, 31, 17–36. [Google Scholar] [CrossRef]
- Liu, J.; Chen, N.; Chen, F.; Cai, B.; Dal Santo, S.; Tornielli, G.B.; Pezzotti, M.; Cheng, Z.-M. Genome-Wide Analysis and Expression Profile of the bZIP Transcription Factor Gene Family in Grapevine (Vitis vinifera). BMC Genom. 2014, 15, 281. [Google Scholar] [CrossRef]
- Foster, R.; Izawa, T.; Chua, N.-H. Plant bZIP Proteins Gather at ACGT Elements. FASEB J. 1994, 8, 192–200. [Google Scholar] [CrossRef] [PubMed]
- Zou, M.; Guan, Y.; Ren, H.; Zhang, F.; Chen, F. A bZIP Transcription Factor, OsABI5, Is Involved in Rice Fertility and Stress Tolerance. Plant Mol. Biol. 2008, 66, 675–683. [Google Scholar] [CrossRef] [PubMed]
- Woranuch, S.; Yoksan, R. Eugenol-Loaded Chitosan Nanoparticles: I. Thermal Stability Improvement of Eugenol through Encapsulation. Carbohydr. Polym. 2013, 96, 578–585. [Google Scholar] [CrossRef] [PubMed]
- Teribia, N.; Tijero, V.; Munné-Bosch, S. Linking Hormonal Profiles with Variations in Sugar and Anthocyanin Contents during the Natural Development and Ripening of Sweet Cherries. New Biotechnol. 2016, 33, 824–833. [Google Scholar] [CrossRef]
- Yamdeu Galani, J.H.; Mankad, P.M.; Shah, A.K.; Patel, N.J.; Acharya, R.R.; Talati, J.G. Effect of Storage Temperature on Vitamin C, Total Phenolics, UPLC Phenolic Acid Profile and Antioxidant Capacity of Eleven Potato (Solanum tuberosum) Varieties. Hortic. Plant J. 2017, 3, 73–89. [Google Scholar] [CrossRef]
- Sun, J.; You, X.; Li, L.; Peng, H.; Su, W.; Li, C.; He, Q.; Liao, F. Effects of a Phospholipase D Inhibitor on Postharvest Enzymatic Browning and Oxidative Stress of Litchi Fruit. Postharvest Biol. Technol. 2011, 62, 288–294. [Google Scholar] [CrossRef]
- Ge, Y.; Deng, H.; Bi, Y.; Li, C.; Liu, Y.; Dong, B. Postharvest ASM Dipping and DPI Pre-Treatment Regulated Reactive Oxygen Species Metabolism in Muskmelon (Cucumis melo L.) Fruit. Postharvest Biol. Technol. 2015, 99, 160–167. [Google Scholar] [CrossRef]
- Xue, C.Y.; Zhou, R.J.; Li, Y.J.; Xiao, D.; Fu, J.F. Cell-Wall-Degrading Enzymes Produced in Vitro and in Vivo by Rhizoctonia Solani, the Causative Fungus of Peanut Sheath Blight. PeerJ 2018, 6, e5580. [Google Scholar] [CrossRef]
- Deng, Y.; Wu, Y.; Li, Y. Changes in Firmness, Cell Wall Composition and Cell Wall Hydrolases of Grapes Stored in High Oxygen Atmospheres. Food Res. Int. 2005, 38, 769–776. [Google Scholar] [CrossRef]
- Yu, Z.; Schneider, C.; Boeglin, W.E.; Marnett, L.J.; Brash, A.R. The Lipoxygenase Gene ALOXE3 Implicated in Skin Differentiation Encodes a Hydroperoxide Isomerase. Proc. Natl. Acad. Sci. USA 2003, 100, 9162–9167. [Google Scholar] [CrossRef]
- Li, B.; Dewey, C.N. RSEM: Accurate Transcript Quantification from RNA-Seq Data with or without a Reference Genome. BMC Bioinf. 2011, 12, 323. [Google Scholar] [CrossRef]
- Love, M.I.; Huber, W.; Anders, S. Moderated Estimation of Fold Change and Dispersion for RNA-Seq Data with DESeq2. Genome Biol. 2014, 15, 550. [Google Scholar] [CrossRef] [PubMed]
- Klopfenstein, D.V.; Zhang, L.; Pedersen, B.S.; Ramírez, F.; Warwick Vesztrocy, A.; Naldi, A.; Mungall, C.J.; Yunes, J.M.; Botvinnik, O.; Weigel, M.; et al. GOATOOLS: A Python Library for Gene Ontology Analyses. Sci. Rep. 2018, 8, 10872. [Google Scholar] [CrossRef] [PubMed]
- Langfelder, P.; Horvath, S. WGCNA: An R Package for Weighted Correlation Network Analysis. BMC Bioinf. 2008, 9, 559. [Google Scholar] [CrossRef] [PubMed]
- Schmittgen, T.D.; Livak, K.J. Analyzing Real-Time PCR Data by the Comparative CT Method. Nat. Protoc. 2008, 3, 1101–1108. [Google Scholar] [CrossRef] [PubMed]
- Liu, S. Determination of Chemical Components in Flax Fibers. Master’s Thesis, Donghua University, Shanghai, China, 2022. [Google Scholar]
- Jung, S.-J.; Kim, S.-H.; Chung, I.-M. Comparison of Lignin, Cellulose, and Hemicellulose Contents for Biofuels Utilization among 4 Types of Lignocellulosic Crops. Biomass Bioenergy 2015, 83, 322–327. [Google Scholar] [CrossRef]
- Nebenführ, A. Identifying Subcellular Protein Localization with Fluorescent Protein Fusions after Transient Expression in Onion Epidermal Cells. In Plant Cell Morphogenesis: Methods and Protocols; Žárský, V., Cvrčková, F., Eds.; Humana Press: Totowa, NJ, USA, 2014; pp. 77–85. ISBN 978-1-62703-643-6. [Google Scholar]
- Wang, P.; Richardson, C.; Hawkins, T.J.; Sparkes, I.; Hawes, C.; Hussey, P.J. Plant VAP27 Proteins: Domain Characterization, Intracellular Localization and Role in Plant Development. New Phytol. 2016, 210, 1311–1326. [Google Scholar] [CrossRef]









Disclaimer/Publisher’s Note: The statements, opinions and data contained in all publications are solely those of the individual author(s) and contributor(s) and not of MDPI and/or the editor(s). MDPI and/or the editor(s) disclaim responsibility for any injury to people or property resulting from any ideas, methods, instructions or products referred to in the content. |
© 2024 by the authors. Licensee MDPI, Basel, Switzerland. This article is an open access article distributed under the terms and conditions of the Creative Commons Attribution (CC BY) license (https://creativecommons.org/licenses/by/4.0/).
Share and Cite
Yu, P.; Li, S.; Sun, Y.; Meng, X.; Shi, Q.; Zhao, X.; Yu, Y. Transcription Factor VlbZIP14 Inhibits Postharvest Grape Berry Abscission by Directly Activating VlCOMT and Promoting Lignin Biosynthesis. Int. J. Mol. Sci. 2024, 25, 9479. https://doi.org/10.3390/ijms25179479
Yu P, Li S, Sun Y, Meng X, Shi Q, Zhao X, Yu Y. Transcription Factor VlbZIP14 Inhibits Postharvest Grape Berry Abscission by Directly Activating VlCOMT and Promoting Lignin Biosynthesis. International Journal of Molecular Sciences. 2024; 25(17):9479. https://doi.org/10.3390/ijms25179479
Chicago/Turabian StyleYu, Peng, Songqi Li, Yadan Sun, Xiangxuan Meng, Qiaofang Shi, Xiaochun Zhao, and Yihe Yu. 2024. "Transcription Factor VlbZIP14 Inhibits Postharvest Grape Berry Abscission by Directly Activating VlCOMT and Promoting Lignin Biosynthesis" International Journal of Molecular Sciences 25, no. 17: 9479. https://doi.org/10.3390/ijms25179479
APA StyleYu, P., Li, S., Sun, Y., Meng, X., Shi, Q., Zhao, X., & Yu, Y. (2024). Transcription Factor VlbZIP14 Inhibits Postharvest Grape Berry Abscission by Directly Activating VlCOMT and Promoting Lignin Biosynthesis. International Journal of Molecular Sciences, 25(17), 9479. https://doi.org/10.3390/ijms25179479

