Integrating Bulk and Single-Cell RNA-Seq Data to Identify Prognostic Features Related to Activated Dendritic Cells in Clear-Cell Renal-Cell Carcinoma
Abstract
1. Introduction
2. Results
2.1. Workflow of the Study
2.2. Activated DC Scores in Different Clinical Stages
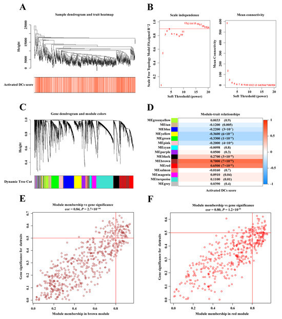
2.3. WGCNA Identified Modules Associated With Activated DC Score
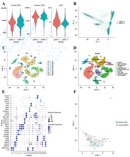
2.4. Identification of Activated DC Genes in Single-Cell Transcriptome Data
2.5. Construction and Validation of the Activated DC-Related Prognostic Model
2.6. Clinical Correlation Analysis in the TCGA-KIRC Cohort
2.7. Survival Analysis of Clinical Subgroups in the TCGA-KIRC Cohort
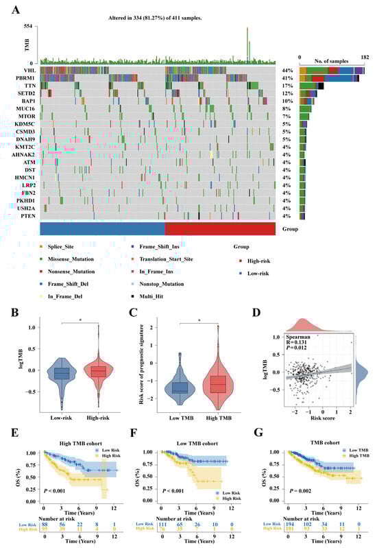
2.8. Tumor Mutation Analysis in the TCGA-KIRC Cohort
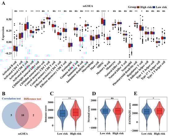
2.9. Immune Cell Infiltration in the TCGA-KIRC Cohort
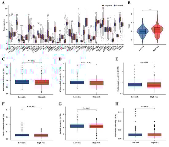
2.10. Predicting Immunotherapy and Targeted Therapy Responses in the TCGA-KIRC Cohort
2.11. Drug Sensitivity Analysis and Molecular Docking
2.12. Validation of the Expression of Five Activated DC-Related Genes
3. Discussion
4. Materials and Methods
4.1. Calculation and Collection of ccRCC Tissue Samples
4.2. Raw Data
4.3. Immune Cell Infiltration Analysis
4.4. Differential Analysis
4.5. Weighted Gene Co-Expression Network Analysis (WGCNA)
4.6. Preprocessing of Single-Cell Data
4.7. Identification of Activated DC Genes at the Single-Cell Transcriptomic Level
4.8. Construction of Activated DC Prognostic Modules
4.9. Drug Sensitivity
4.10. Immunotherapy Prediction
4.11. Tumor Mutation Analysis
4.12. Molecular Docking
4.13. qRT-PCR
5. Conclusions
Supplementary Materials
Author Contributions
Funding
Institutional Review Board Statement
Informed Consent Statement
Data Availability Statement
Conflicts of Interest
References
- Rini, B.I.; Campbell, S.C.; Escudier, B. Renal cell carcinoma. Lancet 2009, 373, 1119–1132. [Google Scholar] [CrossRef] [PubMed]
- Escudier, B.; Porta, C.; Schmidinger, M.; Rioux-Leclercq, N.; Bex, A.; Khoo, V.; Grünwald, V.; Gillessen, S.; Horwich, A.; ESMO Guidelines Committee. Renal cell carcinoma: ESMO Clinical Practice Guidelines for diagnosis, treatment and follow-up. Ann. Oncol. 2019, 30, 706–720. [Google Scholar] [CrossRef]
- Sung, H.; Ferlay, J.; Siegel, R.L.; Laversanne, M.; Soerjomataram, I.; Jemal, A.; Bray, F.; Bsc, M.F.B.; Me, J.F.; Soerjomataram, M.I.; et al. Global Cancer Statistics 2020: GLOBOCAN Estimates of Incidence and Mortality Worldwide for 36 Cancers in 185 Countries. CA A Cancer J. Clin. 2021, 71, 209–249. [Google Scholar] [CrossRef] [PubMed]
- Díaz-Montero, C.M.; Rini, B.I.; Finke, J.H. The immunology of renal cell carcinoma. Nat. Rev. Nephrol. 2020, 16, 721–735. [Google Scholar] [CrossRef]
- Ljungberg, B.; Albiges, L.; Abu-Ghanem, Y.; Bedke, J.; Capitanio, U.; Dabestani, S.; Fernández-Pello, S.; Giles, R.H.; Hofmann, F.; Hora, M.; et al. European Association of Urology Guidelines on Renal Cell Carcinoma: The 2022 Update. Eur. Urol. 2022, 82, 399–410. [Google Scholar] [CrossRef] [PubMed]
- Choueiri, T.K.; Motzer, R.J. Systemic Therapy for Metastatic Renal-Cell Carcinoma. N. Engl. J. Med. 2017, 376, 354–366. [Google Scholar] [CrossRef]
- McDermott, D.F.; Huseni, M.A.; Atkins, M.B.; Motzer, R.J.; Rini, B.I.; Escudier, B.; Fong, L.; Joseph, R.W.; Pal, S.K.; Reeves, J.A.; et al. Clinical activity and molecular correlates of response to atezolizumab alone or in combination with bevacizumab versus sunitinib in renal cell carcinoma. Nat. Med. 2018, 24, 749–757. [Google Scholar] [CrossRef] [PubMed]
- Rini, B.I.; Plimack, E.R.; Stus, V.; Gafanov, R.; Hawkins, R.; Nosov, D.; Pouliot, F.; Alekseev, B.; Soulières, D.; Melichar, B.; et al. Pembrolizumab plus Axitinib versus Sunitinib for Advanced Renal-Cell Carcinoma. N. Engl. J. Med. 2019, 380, 1116–1127. [Google Scholar] [CrossRef]
- Gardner, A.; Ruffell, B. Dendritic Cells and Cancer Immunity. Trends Immunol. 2016, 37, 855–865. [Google Scholar] [CrossRef]
- Sabado, R.L.; Balan, S.; Bhardwaj, N. Dendritic cell-based immunotherapy. Cell Res 2017, 27, 74–95. [Google Scholar] [CrossRef]
- Perez, C.R.; De Palma, M. Engineering dendritic cell vaccines to improve cancer immunotherapy. Nat Commun 2019, 10, 5408. [Google Scholar] [CrossRef] [PubMed]
- Palucka, K.; Banchereau, J. Cancer immunotherapy via dendritic cells. Nat. Rev. Cancer 2012, 12, 265–277. [Google Scholar] [CrossRef] [PubMed]
- Wculek, S.K.; Cueto, F.J.; Mujal, A.M.; Melero, I.; Krummel, M.F.; Sancho, D. Dendritic cells in cancer immunology and immunotherapy. Nat. Rev. Immunol. 2020, 20, 7–24. [Google Scholar] [CrossRef]
- Worbs, T.; Hammerschmidt, S.I.; Förster, R. Dendritic cell migration in health and disease. Nat. Rev. Immunol. 2017, 17, 30–48. [Google Scholar] [CrossRef] [PubMed]
- Joffre, O.; Nolte, M.A.; Spörri, R.; e Sousa, C.R. Inflammatory signals in dendritic cell activation and the induction of adaptive immunity. Immunol. Rev. 2008, 227, 234–247. [Google Scholar] [CrossRef]
- Sozzani, S.; Del Prete, A.; Bosisio, D. Dendritic cell recruitment and activation in autoimmunity. J. Autoimmun. 2017, 85, 126–140. [Google Scholar] [CrossRef]
- Del Prete, A.; Salvi, V.; Soriani, A.; Laffranchi, M.; Sozio, F.; Bosisio, D.; Sozzani, S. Dendritic cell subsets in cancer immunity and tumor antigen sensing. Cell. Mol. Immunol. 2023, 20, 432–447. [Google Scholar] [CrossRef]
- Morante-Palacios, O.; Fondelli, F.; Ballestar, E.; Martínez-Cáceres, E.M. Tolerogenic Dendritic Cells in Autoimmunity and Inflammatory Diseases. Trends Immunol. 2020, 42, 59–75. [Google Scholar] [CrossRef]
- Peng, M.; Mo, Y.; Wang, Y.; Wu, P.; Zhang, Y.; Xiong, F.; Guo, C.; Wu, X.; Li, Y.; Li, X.; et al. Neoantigen vaccine: An emerging tumor immunotherapy. Mol. Cancer 2019, 18, 128. [Google Scholar] [CrossRef]
- Yuan, P.; Zhou, Y.; Wang, Z.; Gui, L.; Ma, B. Dendritic cell-targeting chemokines inhibit colorectal cancer progression. Explor. Target. Anti-Tumor Ther. 2022, 3, 828–840. [Google Scholar] [CrossRef]
- Zhao, F.; Yan, F.; Liu, H. New Biomarkers Based on Dendritic Cells for Breast Cancer Treatment and Prognosis Diagnosis. Int. J. Mol. Sci. 2023, 24, 4058. [Google Scholar] [CrossRef] [PubMed]
- Hu, J.; Qiu, D.; Yu, A.; Hu, J.; Deng, H.; Li, H.; Yi, Z.; Chen, J.; Zu, X. YTHDF1 Is a Potential Pan-Cancer Biomarker for Prognosis and Immunotherapy. Front. Oncol. 2021, 11, 607224. [Google Scholar] [CrossRef] [PubMed]
- Zhang, L.; Guan, M.; Zhang, X.; Yu, F.; Lai, F. Machine-learning and combined analysis of single-cell and bulk-RNA sequencing identified a DC gene signature to predict prognosis and immunotherapy response for patients with lung adenocarcinoma. J. Cancer Res. Clin. Oncol. 2023, 149, 13553–13574. [Google Scholar] [CrossRef]
- Shi, M.; Zhang, H.; Ma, L.; Wang, X.; Sun, D.; Feng, Z. Innovative prognostic modeling in ESCC: Leveraging scRNA-seq and bulk-RNA for dendritic cell heterogeneity analysis. Front. Immunol. 2024, 15, 1352454. [Google Scholar] [CrossRef] [PubMed]
- Zhao, J.; Chen, H.; Sun, J. Dendritic Cell-Related Immune Marker CD1C for Predicting Prognosis and Immunotherapy Opportunities of Lung Adenocarcinoma Patients. In Applied Biochemistry and Biotechnology; Springer: Berlin/Heidelberg, Germany, 2024; pp. 1–17. [Google Scholar] [CrossRef]
- Farhood, B.; Najafi, M.; Mortezaee, K. CD8+ cytotoxic T lymphocytes in cancer immunotherapy: A review. J. Cell. Physiol. 2019, 234, 8509–8521. [Google Scholar] [CrossRef]
- Shimasaki, N.; Jain, A.; Campana, D. NK cells for cancer immunotherapy. Nat. Rev. Drug Discov. 2020, 19, 200–218. [Google Scholar] [CrossRef]
- van Vlerken-Ysla, L.; Tyurina, Y.Y.; Kagan, V.E.; Gabrilovich, D.I. Functional states of myeloid cells in cancer. Cancer Cell 2023, 41, 490–504. [Google Scholar] [CrossRef] [PubMed]
- Boutilier, A.J.; Elsawa, S.F. Macrophage Polarization States in the Tumor Microenvironment. Int. J. Mol. Sci. 2021, 22, 6995. [Google Scholar] [CrossRef]
- Knochelmann, H.M.; Dwyer, C.J.; Bailey, S.R.; Amaya, S.M.; Elston, D.M.; Mazza-McCrann, J.M.; Paulos, C.M. When worlds collide: Th17 and Treg cells in cancer and autoimmunity. Cell. Mol. Immunol. 2018, 15, 458–469. [Google Scholar] [CrossRef]
- Jardim, D.L.; Goodman, A.; de Melo Gagliato, D.; Kurzrock, R. The Challenges of Tumor Mutational Burden as an Immunotherapy Biomarker. Cancer Cell 2021, 39, 154–173. [Google Scholar] [CrossRef]
- Addeo, A.; Friedlaender, A.; Banna, G.L.; Weiss, G.J. TMB or not TMB as a biomarker: That is the question. Crit. Rev. Oncol. 2021, 163, 103374. [Google Scholar] [CrossRef] [PubMed]
- Choucair, K.; Morand, S.; Stanbery, L.; Edelman, G.; Dworkin, L.; Nemunaitis, J. TMB: A promising immune-response biomarker, and potential spearhead in advancing targeted therapy trials. Cancer Gene Ther. 2020, 27, 841–853. [Google Scholar] [CrossRef]
- Deleuze, A.; Saout, J.; Dugay, F.; Peyronnet, B.; Mathieu, R.; Verhoest, G.; Bensalah, K.; Crouzet, L.; Laguerre, B.; Belaud-Rotureau, M.-A.; et al. Immunotherapy in Renal Cell Carcinoma: The Future Is Now. Int. J. Mol. Sci. 2020, 21, 2532. [Google Scholar] [CrossRef] [PubMed]
- Imyanitov, E.; Sokolenko, A. Integrative Genomic Tests in Clinical Oncology. Int. J. Mol. Sci. 2022, 23, 13129. [Google Scholar] [CrossRef]
- Chalmers, Z.R.; Connelly, C.F.; Fabrizio, D.; Gay, L.; Ali, S.M.; Ennis, R.; Schrock, A.; Campbell, B.; Shlien, A.; Chmielecki, J.; et al. Analysis of 100,000 human cancer genomes reveals the landscape of tumor mutational burden. Genome Med. 2017, 9, 34. [Google Scholar] [CrossRef]
- Alexandrov, L.B.; Nik-Zainal, S.; Wedge, D.C.; Aparicio, S.A.J.R.; Behjati, S.; Biankin, A.V.; Bignell, G.R.; Bolli, N.; Borg, A.; Børresen-Dale, A.-L.; et al. Signatures of mutational processes in human cancer. Nature 2013, 500, 415–421. [Google Scholar] [CrossRef]
- Schwalm, M.P.; Knapp, S. BET bromodomain inhibitors. Curr. Opin. Chem. Biol. 2022, 68, 102148. [Google Scholar] [CrossRef]
- Spriano, F.; Stathis, A.; Bertoni, F. Targeting BET bromodomain proteins in cancer: The example of lymphomas. Pharmacol. Ther. 2020, 215, 107631. [Google Scholar] [CrossRef] [PubMed]
- Shi, X.; Liu, C.; Liu, B.; Chen, J.; Wu, X.; Gong, W. JQ1: A novel potential therapeutic target. Pharmazie 2018, 73, 491–493. [Google Scholar] [CrossRef]
- Matsushima, K.; Yang, D.; Oppenheim, J.J. Interleukin-8: An evolving chemokine. Cytokine 2022, 153, 155828. [Google Scholar] [CrossRef]
- Rhee, S.G. Regulation of Phosphoinositide-Specific Phospholipase C. Annu. Rev. Biochem. 2001, 70, 281–312. [Google Scholar] [CrossRef]
- Kurosaki, T.; Shinohara, H.; Baba, Y. B Cell Signaling and Fate Decision. Annu. Rev. Immunol. 2010, 28, 21–55. [Google Scholar] [CrossRef]
- Lei, Y.; Takahama, Y. XCL1 and XCR1 in the immune system. Microbes Infect. 2011, 14, 262–267. [Google Scholar] [CrossRef] [PubMed]
- Audsley, K.M.; McDonnell, A.M.; Waithman, J. Cross-Presenting XCR1+ Dendritic Cells as Targets for Cancer Immunotherapy. Cells 2020, 9, 565. [Google Scholar] [CrossRef] [PubMed]
- Tullett, K.M.; Lahoud, M.H.; Radford, K.J. Harnessing Human Cross-Presenting CLEC9A+XCR1+ Dendritic Cells for Immunotherapy. Front. Immunol. 2014, 5, 239. [Google Scholar] [CrossRef] [PubMed]
- Schroder, K.; Hertzog, P.J.; Ravasi, T.; Hume, D.A. Interferon-gamma: An overview of signals, mechanisms and functions. J. Leukoc. Biol. 2004, 75, 163–189. [Google Scholar] [CrossRef]
- Lenormand, C.; Bausinger, H.; Gross, F.; Signorino-Gelo, F.; Koch, S.; Peressin, M.; Fricker, D.; Cazenave, J.-P.; Bieber, T.; Hanau, D.; et al. HLA-DQA2 and HLA-DQB2 Genes Are Specifically Expressed in Human Langerhans Cells and Encode a New HLA Class II Molecule. J. Immunol. 2012, 188, 3903–3911. [Google Scholar] [CrossRef]
- Hänzelmann, S.; Castelo, R.; Guinney, J. GSVA: Gene set variation analysis for microarray and RNA-Seq data. BMC Bioinform. 2013, 14, 7. [Google Scholar] [CrossRef]
- Su, C.; Lv, Y.; Lu, W.; Yu, Z.; Ye, Y.; Guo, B.; Liu, D.; Yan, H.; Li, T.; Zhang, Q.; et al. Single-Cell RNA Sequencing in Multiple Pathologic Types of Renal Cell Carcinoma Revealed Novel Potential Tumor-Specific Markers. Front. Oncol. 2021, 11, 719564. [Google Scholar] [CrossRef]














| Gene | Drug | Predicted Binding Energy (Kcal/mol) |
|---|---|---|
| SMIM24 | JQ-1 | −5.1 |
| IFNG | JQ-1 | −7.4 |
| HLA-DQB2 | JQ-1 | −6.2 |
| XCR1 | JQ-1 | −6.9 |
| PLCB2 | JQ-1 | −7.7 |
| Gene | Forward Primers | Reverse Primers |
|---|---|---|
| PLCB2 | 5′-ATGGAGTTCCTGGATGTCACG-3′ | 5′-CGGAGTTTCTGGCTCTTGGG-3′ |
| XCR1 | 5′-CCTACGTGAAACTCTAGCACTGG-3′ | 5′-AAGGCTGTAGAGGACTCCATCTG-3′ |
| IFNG | 5′-GGAGGAACTGGCAAAAGGAT-3′ | 5′-TTCAAGACTTCAAAGAGTCTGAGG-3′ |
| HLA-DQB2 | 5′-GTGTGCAGACACAACTACGAGG-3′ | 5′-TCACTGAGCAGACCAGCAGGTT-3′ |
| SMIM24 | 5′-AAGGAAGGAGAGAGCAACTTGG-3′ | 5′-CACATGACTGTGCTCTTTGCTC-3′ |
| GAPDH | 5′-GGTGTGAACCATGAGAAGTATGA-3′ | 5′-GAGTCCTTCCACGATACCAAAG-3′ |
Disclaimer/Publisher’s Note: The statements, opinions and data contained in all publications are solely those of the individual author(s) and contributor(s) and not of MDPI and/or the editor(s). MDPI and/or the editor(s) disclaim responsibility for any injury to people or property resulting from any ideas, methods, instructions or products referred to in the content. |
© 2024 by the authors. Licensee MDPI, Basel, Switzerland. This article is an open access article distributed under the terms and conditions of the Creative Commons Attribution (CC BY) license (https://creativecommons.org/licenses/by/4.0/).
Share and Cite
Ye, Z.; Zhang, Y.; Xu, J.; Li, K.; Zhang, J.; Ivanova, D.; Zhang, X.; Liao, S.; Duan, L.; Li, F.; et al. Integrating Bulk and Single-Cell RNA-Seq Data to Identify Prognostic Features Related to Activated Dendritic Cells in Clear-Cell Renal-Cell Carcinoma. Int. J. Mol. Sci. 2024, 25, 9235. https://doi.org/10.3390/ijms25179235
Ye Z, Zhang Y, Xu J, Li K, Zhang J, Ivanova D, Zhang X, Liao S, Duan L, Li F, et al. Integrating Bulk and Single-Cell RNA-Seq Data to Identify Prognostic Features Related to Activated Dendritic Cells in Clear-Cell Renal-Cell Carcinoma. International Journal of Molecular Sciences. 2024; 25(17):9235. https://doi.org/10.3390/ijms25179235
Chicago/Turabian StyleYe, Zijian, Yifan Zhang, Jialiang Xu, Kun Li, Jianning Zhang, Deyana Ivanova, Xin Zhang, Siqi Liao, Liqi Duan, Fangfang Li, and et al. 2024. "Integrating Bulk and Single-Cell RNA-Seq Data to Identify Prognostic Features Related to Activated Dendritic Cells in Clear-Cell Renal-Cell Carcinoma" International Journal of Molecular Sciences 25, no. 17: 9235. https://doi.org/10.3390/ijms25179235
APA StyleYe, Z., Zhang, Y., Xu, J., Li, K., Zhang, J., Ivanova, D., Zhang, X., Liao, S., Duan, L., Li, F., Chen, X., Wang, Y., Wang, M., & Xie, B. (2024). Integrating Bulk and Single-Cell RNA-Seq Data to Identify Prognostic Features Related to Activated Dendritic Cells in Clear-Cell Renal-Cell Carcinoma. International Journal of Molecular Sciences, 25(17), 9235. https://doi.org/10.3390/ijms25179235

