Synergistic Toxicity of Pollutant and Ultraviolet Exposure from a Mitochondrial Perspective
Abstract
1. Introduction
2. Results
2.1. Affinity of BaP for Mitochondria
2.2. Lipid Peroxidation Is Induced in Isolated Mitochondria and Cardiolipin-Containing Multilamellar Vesicles (MLVs) Exposed to BaP/UVAssl
2.3. Co-Exposure to BaP/UVAssl Destabilizes Mitochondrial Inner Membranes and Leads to Mitochondrial Fission
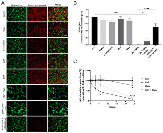
2.4. Mitochondrial Membrane Potential and Metabolism Is Depleted by BaP/UVAssl
3. Discussion
4. Material and Methods
4.1. Cell Culture
4.2. Mitochondrial Extraction
4.3. BaP Affinity to Mitochondria
4.4. Pollutants and UVA Exposure
4.5. Antioxidant Treatments
4.6. MDA Evaluation
4.7. Preparation of MLVs
4.8. Transmission Electron Microscopy (TEM)
4.9. Mitochondrial Fission
4.10. Membrane Potential Assessment
4.11. Metabolism Assessment
4.12. Statistical Analysis
Supplementary Materials
Author Contributions
Funding
Institutional Review Board Statement
Informed Consent Statement
Data Availability Statement
Acknowledgments
Conflicts of Interest
References
- Annesley, S.J.; Fisher, P.R. Mitochondria in Health and Disease. Cells 2019, 8, 680. [Google Scholar] [CrossRef]
- Giorgi, C.; Marchi, S.; Pinton, P. The Machineries, Regulation and Cellular Functions of Mitochondrial Calcium. Nat. Rev. Mol. Cell Biol. 2018, 19, 713–730. [Google Scholar] [CrossRef]
- Jeong, S.-Y.; Seol, D.-W. The Role of Mitochondria in Apoptosis. BMB Rep. 2008, 41, 11–22. [Google Scholar] [CrossRef]
- Duarte-Hospital, C.; Tête, A.; Brial, F.; Benoit, L.; Koual, M.; Tomkiewicz, C.; Kim, M.J.; Blanc, E.B.; Coumoul, X.; Bortoli, S. Mitochondrial Dysfunction as a Hallmark of Environmental Injury. Cells 2021, 11, 110. [Google Scholar] [CrossRef]
- Birch-machin, M.A.; Tindall, M.; Turner, R.; Haldane, F.; Rees, J.L. Mitochondrial DNA Deletions in Human Skin Reflect Photo- Rather Than Chronologic Aging. J. Investig. Dermatol. 1998, 110, 149–152. [Google Scholar] [CrossRef]
- Berneburg, M.; Gattermann, N.; Stege, H.; Grewe, M.; Vogelsang, K.; Ruzicka, T.; Krutmann, J. Chronically Ultraviolet-Exposed Human Skin Shows a Higher Mutation Frequency of Mitochondrial DNA as Compared to Unexposed Skin and the Hematopoietic System. Photochem. Photobiol. 1997, 66, 271–275. [Google Scholar] [CrossRef]
- Berneburg, M.; Grether-Beck, S.; Kürten, V.; Ruzicka, T.; Briviba, K.; Sies, H.; Krutmann, J. Singlet Oxygen Mediates the UVA-Induced Generation of the Photoaging-Associated Mitochondrial Common Deletion. J. Biol. Chem. 1999, 274, 15345–15349. [Google Scholar] [CrossRef]
- Reynolds, W.J.; Bowman, A.; Hanson, P.S.; Critchley, A.; Griffiths, B.; Chavan, B.; Birch-Machin, M.A. Adaptive Responses to Air Pollution in Human Dermal Fibroblasts and Their Potential Roles in Aging. FASEB BioAdv. 2021, 3, 855–865. [Google Scholar] [CrossRef]
- Berneburg, M.; Plettenberg, H.; Medve-König, K.; Pfahlberg, A.; Gers-Barlag, H.; Gefeller, O.; Krutmann, J. Induction of the Photoaging-Associated Mitochondrial Common Deletion In Vivo in Normal Human Skin. J. Investig. Dermatol. 2004, 122, 1277–1283. [Google Scholar] [CrossRef]
- Krishnan, K.J.; Birch-Machin, M.A. The Incidence of Both Tandem Duplications and the Common Deletion in mtDNA from Three Distinct Categories of Sun-Exposed Human Skin and in Prolonged Culture of Fibroblasts. J. Investig. Dermatol. 2006, 126, 408–415. [Google Scholar] [CrossRef]
- Balaban, R.S.; Nemoto, S.; Finkel, T. Mitochondria, Oxidants, and Aging. Cell 2005, 120, 483–495. [Google Scholar] [CrossRef]
- Tada-Oikawa, S.; Oikawa, S.; Kawanishi, S. Role of Ultraviolet A-Induced Oxidative DNA Damage in Apoptosis via Loss of Mitochondrial Membrane Potential and Caspase-3 Activation. Biochem. Biophys. Res. Commun. 1998, 247, 693–696. [Google Scholar] [CrossRef]
- Djavaheri-Mergny, M.; Marsac, C.; Mazière, C.; Santus, R.; Michel, L.; Dubertret, L.; Mazière, J.C. UV-A Irradiation Induces a Decrease in the Mitochondrial Respiratory Activity of Human NCTC 2544 Keratinocytes. Free Radic. Res. 2001, 34, 583–594. [Google Scholar] [CrossRef]
- Valerio, H.P.; Ravagnani, F.G.; Yaya Candela, A.P.; Dias Carvalho Da Costa, B.; Ronsein, G.E.; Di Mascio, P. Spatial Proteomics Reveals Subcellular Reorganization in Human Keratinocytes Exposed to UVA Light. iScience 2022, 25, 104093. [Google Scholar] [CrossRef]
- Xu, S.; Pi, H.; Chen, Y.; Zhang, N.; Guo, P.; Lu, Y.; He, M.; Xie, J.; Zhong, M.; Zhang, Y.; et al. Cadmium Induced Drp1-Dependent Mitochondrial Fragmentation by Disturbing Calcium Homeostasis in Its Hepatotoxicity. Cell Death Dis. 2013, 4, e540. [Google Scholar] [CrossRef]
- Wang, X.; Hart, J.E.; Liu, Q.; Wu, S.; Nan, H.; Laden, F. Association of Particulate Matter Air Pollution with Leukocyte Mitochondrial DNA Copy Number. Environ. Int. 2020, 141, 105761. [Google Scholar] [CrossRef]
- Wong, J.Y.; Hu, W.; Downward, G.S.; Seow, W.J.; Bassig, B.A.; Ji, B.-T.; Wei, F.; Wu, G.; Li, J.; He, J.; et al. Personal Exposure to Fine Particulate Matter and Benzo[a]Pyrene from Indoor Air Pollution and Leukocyte Mitochondrial DNA Copy Number in Rural China. Carcinogenesis 2017, 38, 893–899. [Google Scholar] [CrossRef]
- Kwon, H.-S.; Ryu, M.H.; Carlsten, C. Ultrafine Particles: Unique Physicochemical Properties Relevant to Health and Disease. Exp. Mol. Med. 2020, 52, 318–328. [Google Scholar] [CrossRef]
- Marrot, L. Pollution and Sun Exposure: A Deleterious Synergy. Mech. Oppor. Ski. Protection. CMC 2019, 25, 5469–5486. [Google Scholar] [CrossRef]
- Parrado, C.; Mercado-Saenz, S.; Perez-Davo, A.; Gilaberte, Y.; Gonzalez, S.; Juarranz, A. Environmental Stressors on Skin Aging. Mechanistic Insights. Front. Pharmacol. 2019, 10, 759. [Google Scholar] [CrossRef]
- Yang, L.; Li, C.; Tang, X. The Impact of PM2.5 on the Host Defense of Respiratory System. Front. Cell Dev. Biol. 2020, 8, 91. [Google Scholar] [CrossRef]
- Soeur, J.; Belaïdi, J.-P.; Chollet, C.; Denat, L.; Dimitrov, A.; Jones, C.; Perez, P.; Zanini, M.; Zobiri, O.; Mezzache, S.; et al. Photo-Pollution Stress in Skin: Traces of Pollutants (PAH and Particulate Matter) Impair Redox Homeostasis in Keratinocytes Exposed to UVA1. J. Dermatol. Sci. 2017, 86, 162–169. [Google Scholar] [CrossRef]
- Outdoor Air Pollution; International Agency for Research on Cancer, World Health Organization: Lyon, France, 2016.
- Huang, Y.; Zhang, J.; Tao, Y.; Ji, C.; Aniagu, S.; Jiang, Y.; Chen, T. AHR/ROS-Mediated Mitochondria Apoptosis Contributes to Benzo[a]Pyrene-Induced Heart Defects and the Protective Effects of Resveratrol. Toxicology 2021, 462, 152965. [Google Scholar] [CrossRef]
- Xu, W.; Qi, Y.; Gao, Y.; Quan, H.; Li, Q.; Zhou, H.; Huang, J. Benzo(a)Pyrene Exposure in Utero Exacerbates Parkinson’s Disease (PD)-like α-Synucleinopathy in A53T Human Alpha-Synuclein Transgenic Mice. Toxicol. Appl. Pharmacol. 2021, 427, 115658. [Google Scholar] [CrossRef]
- Jiang, Y.; Zhou, X.; Chen, X.; Yang, G.; Wang, Q.; Rao, K.; Xiong, W.; Yuan, J. Benzo(a)Pyrene-Induced Mitochondrial Dysfunction and Cell Death in P53-Null Hep3B Cells. Mutat. Res./Genet. Toxicol. Environ. Mutagen. 2011, 726, 75–83. [Google Scholar] [CrossRef]
- Kang, R.-R.; Sun, Q.; Chen, K.-G.; Cao, Q.-T.; Liu, C.; Liu, K.; Ma, Z.; Deng, Y.; Liu, W.; Xu, B. Resveratrol Prevents Benzo(a)Pyrene-Induced Disruption of Mitochondrial Homeostasis via the AMPK Signaling Pathway in Primary Cultured Neurons. Environ. Pollut. 2020, 261, 114207. [Google Scholar] [CrossRef]
- Zhang, L.; Bao, Y.; Liu, Y.; Li, J. Downregulation of Nuclear Respiratory Factor-1 Contributes to Mitochondrial Events Induced by Benzo(a)Pyrene. Environ. Toxicol. 2014, 29, 780–787. [Google Scholar] [CrossRef]
- Yu, H. Environmental Carcinogenic Polycyclic Aromatic Hydrocarbons: Photochemistry and Phototoxicity. J. Environ. Sci. Health Part C 2002, 20, 149–183. [Google Scholar] [CrossRef]
- Zinflou, C.; Rochette, P.J. Absorption of Blue Light by Cigarette Smoke Components Is Highly Toxic for Retinal Pigmented Epithelial Cells. Arch. Toxicol. 2019, 93, 453–465. [Google Scholar] [CrossRef]
- Vogeley, C.; Rolfes, K.M.; Krutmann, J.; Haarmann-Stemmann, T. The Aryl Hydrocarbon Receptor in the Pathogenesis of Environmentally-Induced Squamous Cell Carcinomas of the Skin. Front. Oncol. 2022, 12, 841721. [Google Scholar] [CrossRef]
- Fayyad-Kazan, M.; Kobaisi, F.; Nasrallah, A.; Matarrese, P.; Fitoussi, R.; Bourgoin-Voillard, S.; Seve, M.; Rachidi, W. Effect of Ultraviolet Radiation and Benzo[a]Pyrene Co-Exposure on Skin Biology: Autophagy as a Potential Target. Int. J. Mol. Sci. 2023, 24, 5863. [Google Scholar] [CrossRef]
- Ibuki, Y.; Warashina, T.; Noro, T.; Goto, R. Coexposure to Benzo[a]Pyrene plus Ultraviolet A Induces 8-Oxo-7,8-Dihydro-2′-Deoxyguanosine Formation in Human Skin Fibroblasts: Preventive Effects of Anti-Oxidant Agents. Environ. Toxicol. Pharmacol. 2002, 12, 37–42. [Google Scholar] [CrossRef]
- Saladi, R.; Austin, L.; Gao, D.; Lu, Y.; Phelps, R.; Lebwohl, M.; Wei, H. The Combination of Benzo[a]Pyrene and Ultraviolet A Causes an in Vivo Time-Related Accumulation of DNA Damage in Mouse Skin. Photochem. Photobiol. 2003, 77, 413–419. [Google Scholar] [CrossRef]
- Bourgart, E.; Persoons, R.; Marques, M.; Rivier, A.; Balducci, F.; von Koschembahr, A.; Béal, D.; Leccia, M.-T.; Douki, T.; Maitre, A. Influence of Exposure Dose, Complex Mixture, and Ultraviolet Radiation on Skin Absorption and Bioactivation of Polycyclic Aromatic Hydrocarbons Ex Vivo. Arch. Toxicol. 2019, 93, 2165–2184. [Google Scholar] [CrossRef]
- Das, S.; Das, J.; Samadder, A.; Paul, A.; Khuda-Bukhsh, A.R. Efficacy of PLGA-Loaded Apigenin Nanoparticles in Benzo[a]Pyrene and Ultraviolet-B Induced Skin Cancer of Mice: Mitochondria Mediated Apoptotic Signalling Cascades. Food Chem. Toxicol. 2013, 62, 670–680. [Google Scholar] [CrossRef]
- Mokrzyński, K.; Krzysztyńska-Kuleta, O.; Zawrotniak, M.; Sarna, M.; Sarna, T. Fine Particulate Matter-Induced Oxidative Stress Mediated by UVA-Visible Light Leads to Keratinocyte Damage. IJMS 2021, 22, 10645. [Google Scholar] [CrossRef]
- Adebayo, M.; Singh, S.; Singh, A.P.; Dasgupta, S. Mitochondrial Fusion and Fission: The Fine-Tune Balance for Cellular Homeostasis. FASEB J. 2021, 35, e21620. [Google Scholar] [CrossRef]
- Piao, M.J.; Ahn, M.J.; Kang, K.A.; Ryu, Y.S.; Hyun, Y.J.; Shilnikova, K.; Zhen, A.X.; Jeong, J.W.; Choi, Y.H.; Kang, H.K.; et al. Particulate Matter 2.5 Damages Skin Cells by Inducing Oxidative Stress, Subcellular Organelle Dysfunction, and Apoptosis. Arch. Toxicol. 2018, 92, 2077–2091. [Google Scholar] [CrossRef]
- Piao, M.J.; Kang, K.A.; Zhen, A.X.; Fernando, P.D.S.M.; Ahn, M.J.; Koh, Y.S.; Kang, H.K.; Yi, J.M.; Choi, Y.H.; Hyun, J.W. Particulate Matter 2.5 Mediates Cutaneous Cellular Injury by Inducing Mitochondria-Associated Endoplasmic Reticulum Stress: Protective Effects of Ginsenoside Rb1. Antioxidants 2019, 8, 383. [Google Scholar] [CrossRef]
- Hu, R.; Xie, X.-Y.; Xu, S.-K.; Wang, Y.-N.; Jiang, M.; Wen, L.-R.; Lai, W.; Guan, L. PM2.5 Exposure Elicits Oxidative Stress Responses and Mitochondrial Apoptosis Pathway Activation in HaCaT Keratinocytes. Chin. Med. J. 2017, 130, 2205–2214. [Google Scholar] [CrossRef]
- Zinflou, C.; Rochette, P.J. Indenopyrene and Blue-Light Co-Exposure Impairs the Tightly Controlled Activation of Xenobiotic Metabolism in Retinal Pigment Epithelial Cells: A Mechanism for Synergistic Toxicity. Int. J. Mol. Sci. 2023, 24, 17385. [Google Scholar] [CrossRef]
- Larnac, E.; Montoni, A.; Haydont, V.; Marrot, L.; Rochette, P.J. Lipid Peroxidation as the Mechanism Underlying Polycyclic Aromatic Hydrocarbons and Sunlight Synergistic Toxicity in Dermal Fibroblasts. Int. J. Mol. Sci. 2024, 25, 1905. [Google Scholar] [CrossRef]
- Von Koschembahr, A.; Youssef, A.; Béal, D.; Gudimard, L.; Giot, J.-P.; Douki, T. Toxicity and DNA Repair in Normal Human Keratinocytes Co-Exposed to Benzo[a]Pyrene and Sunlight. Toxicol. Vitr. 2020, 63, 104744. [Google Scholar] [CrossRef]
- Horvath, S.E.; Daum, G. Lipids of Mitochondria. Prog. Lipid Res. 2013, 52, 590–614. [Google Scholar] [CrossRef]
- Mejia, E.M.; Hatch, G.M. Mitochondrial Phospholipids: Role in Mitochondrial Function. J. Bioenerg. Biomembr. 2016, 48, 99–112. [Google Scholar] [CrossRef]
- So, M.; Stiban, J.; Ciesielski, G.L.; Hovde, S.L.; Kaguni, L.S. Implications of Membrane Binding by the Fe-S Cluster-Containing N-Terminal Domain in the Drosophila Mitochondrial Replicative DNA Helicase. Front. Genet. 2021, 12, 790521. [Google Scholar] [CrossRef]
- Nakagawa, Y. Initiation of Apoptotic Signal by the Peroxidation of Cardiolipin of Mitochondria. Ann. N. Y. Acad. Sci. 2004, 1011, 177–184. [Google Scholar] [CrossRef]
- Marnett, L.J. Lipid Peroxidation—DNA Damage by Malondialdehyde. Mutat. Res./Fundam. Mol. Mech. Mutagen. 1999, 424, 83–95. [Google Scholar] [CrossRef]
- Voulgaridou, G.-P.; Anestopoulos, I.; Franco, R.; Panayiotidis, M.I.; Pappa, A. DNA Damage Induced by Endogenous Aldehydes: Current State of Knowledge. Mutat. Res./Fundam. Mol. Mech. Mutagen. 2011, 711, 13–27. [Google Scholar] [CrossRef]
- VanderVeen, L.A.; Hashim, M.F.; Shyr, Y.; Marnett, L.J. Induction of Frameshift and Base Pair Substitution Mutations by the Major DNA Adduct of the Endogenous Carcinogen Malondialdehyde. Proc. Natl. Acad. Sci. USA 2003, 100, 14247–14252. [Google Scholar] [CrossRef]
- LeDoux, S.P.; Wilson, G.L.; Beecham, E.J.; Stevnsner, T.; Wassermann, K.; Bohr, V.A. Repair of Mitochondrial DNA after Various Types of DNA Damage in Chinese Hamster Ovary Cells. Carcinogenesis 1992, 13, 1967–1973. [Google Scholar] [CrossRef] [PubMed]
- Méthot, S.; Proulx, S.; Brunette, I.; Rochette, P.J. Rescuing Cellular Function in Fuchs Endothelial Corneal Dystrophy by Healthy Exogenous Mitochondrial Internalization. Sci. Rep. 2023, 13, 3380. [Google Scholar] [CrossRef] [PubMed]




Disclaimer/Publisher’s Note: The statements, opinions and data contained in all publications are solely those of the individual author(s) and contributor(s) and not of MDPI and/or the editor(s). MDPI and/or the editor(s) disclaim responsibility for any injury to people or property resulting from any ideas, methods, instructions or products referred to in the content. |
© 2024 by the authors. Licensee MDPI, Basel, Switzerland. This article is an open access article distributed under the terms and conditions of the Creative Commons Attribution (CC BY) license (https://creativecommons.org/licenses/by/4.0/).
Share and Cite
Larnac, E.; Méthot, S.; Pelchat, F.; Millette, M.-A.; Montoni, A.; Salesse, C.; Haydont, V.; Marrot, L.; Rochette, P.J. Synergistic Toxicity of Pollutant and Ultraviolet Exposure from a Mitochondrial Perspective. Int. J. Mol. Sci. 2024, 25, 9146. https://doi.org/10.3390/ijms25179146
Larnac E, Méthot S, Pelchat F, Millette M-A, Montoni A, Salesse C, Haydont V, Marrot L, Rochette PJ. Synergistic Toxicity of Pollutant and Ultraviolet Exposure from a Mitochondrial Perspective. International Journal of Molecular Sciences. 2024; 25(17):9146. https://doi.org/10.3390/ijms25179146
Chicago/Turabian StyleLarnac, Eloïse, Sébastien Méthot, Frédéric Pelchat, Marc-Antoine Millette, Alicia Montoni, Christian Salesse, Valérie Haydont, Laurent Marrot, and Patrick J. Rochette. 2024. "Synergistic Toxicity of Pollutant and Ultraviolet Exposure from a Mitochondrial Perspective" International Journal of Molecular Sciences 25, no. 17: 9146. https://doi.org/10.3390/ijms25179146
APA StyleLarnac, E., Méthot, S., Pelchat, F., Millette, M.-A., Montoni, A., Salesse, C., Haydont, V., Marrot, L., & Rochette, P. J. (2024). Synergistic Toxicity of Pollutant and Ultraviolet Exposure from a Mitochondrial Perspective. International Journal of Molecular Sciences, 25(17), 9146. https://doi.org/10.3390/ijms25179146

