Treatment of Chronic Haemophilic Synovitis with PRP: Clinical and In Vitro Studies
Abstract
1. Introduction
2. Results
2.1. Clinical Study
2.2. Experimental In Vitro Study
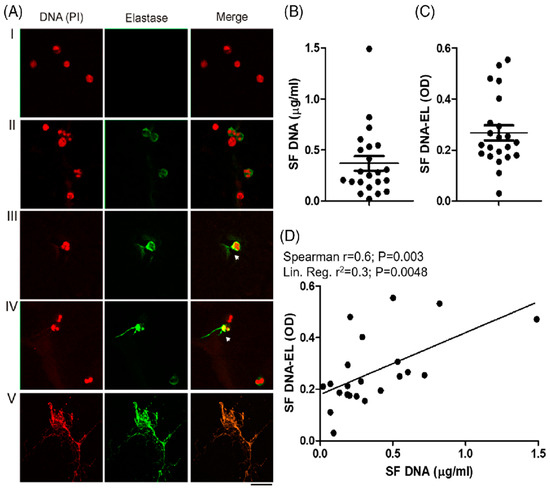
2.2.1. ET Analysis of Synovial Fluid of Patients with CHS
2.2.2. Hemoglobin Oxidation Is Inhibited by Plasma Contained in PRP
3. Discussion
4. Materials and Methods
4.1. Study Population
- Inclusion Criteria: Patients with chronic synovitis diagnosed by clinical exam, ultrasound, and/or MRI.
- Exclusion Criteria: Patients with grade 5 arthropathy (osseous ankylosis) according to Arnold and Hilgartner’s radiological classification and clinical exam. Patients with loss of skin or active infection in the joint were also excluded.
Platelet-Rich Plasma Procedure
4.2. In Vitro Study
4.2.1. Chronic Hemophilic Synovitis Evaluation and Synovial Fluid Analysis
4.2.2. Study of Hemoglobin Oxidation Induced In Vitro in the Presence of Plasma
4.3. Statistical Analysis
Author Contributions
Funding
Institutional Review Board Statement
Informed Consent Statement
Data Availability Statement
Conflicts of Interest
References
- Mancuso, M.E.; Holstein, K.; O’Donnell, J.S.; Lobet, S.; Klamroth, R.; FVIII Think Tank Study Group. Synovitis and joint health in patients with haemophilia: Statements from a European e-Delphi consensus study. Haemophilia 2023, 29, 619–628. [Google Scholar] [CrossRef] [PubMed]
- Roosendaal, G.; Vianen, M.E.; van den Berg, H.M.; Lafeber, F.P.; Bijlsma, J.W. Cartilage damage as a result of hemarthrosis in a human in vitro model. J. Rheumatol. 1997, 24, 1350–1354. [Google Scholar]
- Hooiveld, M.; Roosendaal, G.; Vianen, M.; van den Berg, M.; Bijlsma, J.; Lafeber, F. Blood-induced joint damage: Long term effects in vitro and in vivo. J. Rheumatol. 2003, 30, 339–344. [Google Scholar] [PubMed]
- Van Vulpen, L.F.D.; Thomas, S.; Keny, S.A.; Mohanty, S.S. Synovitis and synovectomy in hemophilia. Haemophilia 2021, 27, 96–102. [Google Scholar] [CrossRef] [PubMed]
- Calcaterra, I.; Iannuzzo, G.; Dell’Aquila, F.; Di Minno, M. Pathophysiological Role of Synovitis in Hemophilic Arthropathy Development: A Two-Hit Hypothesis. Front. Physiol. 2020, 11, 541. [Google Scholar] [CrossRef] [PubMed]
- Wojdasiewicz, P.; Poniatowski, Ł.A.; Nauman, P.; Mandat, T.; Paradowska-Gorycka, A.; Romanowska-Próchnicka, K.; Szukiewicz, D.; Kotela, A.; Kubaszewski, Ł.; Kotela, I.; et al. Cytokines in the pathogenesis of hemophilic arthropathy. Cytokine Growth Factor Rev. 2018, 39, 71–91. [Google Scholar] [CrossRef]
- Towle, C.A.; Trice, M.E.; Ollivierre, F.; Awbrey, B.J.; Treadwell, B.V. Regulation of cartilage remodeling by IL-1: Evidence for autocrine synthesis of IL-1 by chondrocytes. J. Rheumatol. 1987, 14, 11–13. [Google Scholar]
- Fernandes, J.C.; Martel-Pelletier, J.; Pelletier, J.P. The role of cytokines in osteoarthritis pathophysiology. Biorheology 2002, 39, 237–246. [Google Scholar]
- Winterbourn, C.C. Toxicity of iron and hydrogen peroxide: The Fenton reaction. Toxicol. Lett. 1995, 82–83, 969–974. [Google Scholar] [CrossRef]
- Frost, H.M. The Regional Acceleratory Phenomenon: A review. Henry Ford Hosp. Med. J. 1983, 31, 3–9. [Google Scholar]
- Frost, H.M. Perspectives: Bone’s mechanical usage windows. Bone Min. 1992, 19, 257–271. [Google Scholar] [CrossRef] [PubMed]
- Ng, C.T.; Biniecka, M.; Kennedy, A.; McCormick, J.; Fitzgerald, O.; Bresnihan, B.; Buggy, D.; Taylor, C.T.; O’Sullivan, J.; Fearon, U.; et al. Synovial tissue hypoxia and inflammation in vivo. Ann. Rheum. Dis. 2010, 69, 1389–1395. [Google Scholar] [CrossRef] [PubMed]
- Nietfeld, J.J.; Wilbrink, B.; Helle, M.; Roy, J.V.; Otter, W.D.; Swaak, A.J.; Huber-Bruning, O. Interleukin-1-induced interleukin-6 is required for the inhibition of proteoglycan synthesis by interleukin-1 in human articular cartilage. Arthritis Rheum. 1990, 33, 1695–1701. [Google Scholar] [CrossRef] [PubMed]
- Dinarello, C.A. A clinical perspective of IL-1b as the gatekeeper of inflammation. Eur. J. Immunol. 2011, 41, 1203–1217. [Google Scholar] [CrossRef]
- Alsousou, J.; Thompson, M.; Hulley, P.; Noble, A.; Willett, K. The biology of platelet-rich plasma and its application in trauma and orthopedic surgery: A review of the literature. J. Bone Jt. Surg. Br. Vol. 2009, 91, 987–996. [Google Scholar] [CrossRef]
- Teyssler, P.; Kolostova, K.; Bobek, V. The impact of platelet-rich plasma on chronic synovitis in hemophilia. Acta Orthop. Belg. 2014, 80, 11–17. [Google Scholar] [PubMed]
- Johnson, D.S.; Dhiman, N.; Badhal, S.; Wadhwa, R. Effects of Intra-articular Platelet Rich Plasma on Cartilage Thickness, Clinical and Functional Outcomes in Knee Osteoarthritis. Cureus 2022, 14, e32256. [Google Scholar] [CrossRef]
- Kon, E.; Filardo, G.; Di Matteo, B.; Marcacci, M. PRP For the Treatment of Cartilage Pathology. Open Orthop. J. 2013, 7, 120–128. [Google Scholar] [CrossRef]
- Oneto, P.; Landro, M.E.; Daffunchio, C.; Douglas Price, A.L.; Carrera Silva, E.A.; Caviglia, H.; Etulain, J. DNA extracellular traps as potential biomarker of chronic haemophilic synovitis and therapeutic perspective in patients treated with PRP: A pilot study. Haemophilia 2022, 28, 351–361. [Google Scholar] [CrossRef]
- Caviglia, H.; Daffunchio, C.; Galatro, G.; Cambiaggi, G.; Oneto, P.; Douglas Price, A.L.; Landro, M.E.; Etulain, J. Inhibition of Fenton reaction is a novel mechanism to explain the therapeutic effect of intra-articular injection of PRP in patients with chronic haemophilic synovitis. Haemophilia 2020, 26, e187–e193. [Google Scholar] [CrossRef]
- Moeda, F.; Melo, X.; Hatia, M.; Pinho, S.; Calado, D.; Branco, J.C.; Gonçalves, M.J. The Effects of Intra-articular Platelet-Rich Plasma Injections in Rheumatoid Arthritis: A Narrative Review. Cureus. 2022, 14, e28182. [Google Scholar] [CrossRef]
- Landro, M.E.; Daffunchio, C.; Cambiaggi, G.; Galatro, G.; Salgado, P.; Honorat, E.; Caviglia, H. Platelet Rich Plasma Intra Articular Injection for Chronic Synovitis Treatment in Patients with Haemophilia One Year Follow Up. Biomed. J. Sci. Tech. Res. 2019, 1, 6. [Google Scholar] [CrossRef]
- Roux, C.H. Cartílago articular normal: Anatomía, fisiología, metabolismo y envejecimiento. EMC-Apar. Locomot. 2016, 49, 1–10. [Google Scholar] [CrossRef]
- Zhang, J.M.; An, J. Cytokines, inflammation, and pain. Int. Anesthesiol. Clin. 2007, 45, 27–37. [Google Scholar] [CrossRef]
- Alaaeddine, N.; Di Battista, J.A.; Pelletier, J.P.; Kiansa, K.; Cloutier, J.M.; Martel-Pelletier, J. Inhibition of tumor necrosis factor alpha-induced prostaglandin E2 production by the antiinflammatory cytokines interleukin-4, interleukin-10, and interleukin-13 in osteoarthritic synovial fibroblasts: Distinct targeting in the signaling pathways. Arthritis Rheum. 1999, 42, 710–718. [Google Scholar] [CrossRef]
- Woodell-May, J.; Matuska, A.; Oyster, M.; Welch, Z.; O’Shaughnessey, K.; Hoeppner, J. Autologous protein solution inhibits MMP-13 production by IL-1β and TNFα-stimulated human articular chondrocytes. J. Orthop. Res. 2011, 29, 1320–1326. [Google Scholar] [CrossRef]
- Li, H.; Lin, X. Positive and negative signaling components involved in TNFalpha-induced NF-kappaB activation. Cytokine 2008, 41, 1–8. [Google Scholar] [CrossRef]
- Deppermann, C.; Kubes, P. Start a fire, kill the bug: The role of platelets in inflammation and infection. Innate Immun. 2018, 24, 335–348. [Google Scholar] [CrossRef]
- Hara, G.R.; Basu, T. Platelet-rich plasma in regenerative medicine. Biomed. Res. Ther. 2014, 1, 25–31. [Google Scholar] [CrossRef]
- Valentino, L.A.; Hakobyan, N.; Enockson, C.; Simpson, M.L.; Kakodkar, N.C.; Cong, L.; Song, X. Exploring the biological basis of haemophilic joint disease: Experimental studies. Haemophilia 2012, 18, 310–318. [Google Scholar] [CrossRef]
- Hakobyan, N.; Kazarian, T.; Jabbar, A.A.; Jabbar, K.J.; Valentino, L.A. Pathobiology of hemophilic synovitis I: Overexpression of mdm2 oncogene. Blood 2004, 104, 2060–2064. [Google Scholar] [CrossRef] [PubMed]
- Storti, E.; Ascari, E. Surgical and chemical synovectomy. Ann. N. Y. Acad. Sci. 1975, 240, 316–327. [Google Scholar] [CrossRef]
- Kampen, W.U.; Boddenberg-Pätzold, B.; Fischer, M.; Gabriel, M.; Klett, R.; Konijnenberg, M.; Kresnik, E.; Lellouche, H.; Paycha, F.; Terslev, L.; et al. The EANM guideline for radiosynoviorthesis. Eur. J. Nucl. Med. Mol. Imaging 2022, 49, 681–708. [Google Scholar] [CrossRef]
- Fernandez-Palazzi, F.; Rivas, S.; Viso, R.; de Bosch, N.B.; de Saez, A.R.; Boadas, A. Synovectomy with rifampicine in haemophilic haemarthrosis. Haemophilia 2000, 6, 562–565. [Google Scholar] [CrossRef]
- Galli, E.; Eaquesa, A.; Moretti, N.; Candela, M.; Caviglia, H. Hemophilic chronic synovitis: Therapy of hemarthrosis using endovascular embolization of knee and elbow arteries. Cardiovasc. Interv. Radiol. 2013, 36, 964–969. [Google Scholar] [CrossRef]
- Xu, Z.; Yin, W.; Zhang, Y.; Qi, X.; Chen, Y.; Xie, X.; Zhang, C. Comparative evaluation of leukocyte- and platelet-rich plasma and pure platelet-rich plasma for cartilage regeneration. Sci. Rep. 2017, 7, 43301. [Google Scholar] [CrossRef] [PubMed]
- Wojdasiewicz, P.; Poniatowski, L.A.; Szukiewicz, D. The role of inflammatory and anti-inflammatory cytokines in the pathogenesis of osteoarthritis. Mediat. Inflamm. 2014, 2014, 561459. [Google Scholar] [CrossRef]
- Lu, H.T.; Lu, J.W.; Lee, C.H.; Peng, Y.J.; Lee, H.S.; Chu, Y.H.; Ho, Y.J.; Liu, F.C.; Shen, P.H.; Wang, C.C. Attenuate effects of platelet-rich plasma on 30 kDa fibronectin fragment-induced MMP-13 expression associated with TLR2 signaling in osteoarthritic chondrocytes and synovial fibroblasts. J. Clin. Med. 2021, 10, 4496. [Google Scholar] [CrossRef] [PubMed]
- Wang, Z.; Wang, Z.; Zhang, B.; Zhao, Q.; Liu, Y.; Qi, W. Effect of activated platelet-rich plasma on chondrogenic differentiation of rabbit bone marrow-derived mesenchymal stem cells. Stem Cells Int. 2021, 2021, 9947187. [Google Scholar] [CrossRef]
- Lee, J.S.; Guo, P.; Klett, K.; Hall, M.; Sinha, K.; Ravuri, S.; Huard, J.; Murphy, W.L. VEGF-attenuated platelet-rich plasma improves therapeutic effect on cartilage repair. Biomater. Sci. 2022, 10, 2172–2181. [Google Scholar] [CrossRef]
- Arnaud, F.; Higgins, A.; McCarron, R.; Moon-Massat, P.F. Determination of methemoglobin and hemoglobin levels in small volume samples. Artif. Cells Nanomed. Biotechnol. 2017, 45, 58–62. [Google Scholar] [CrossRef] [PubMed][Green Version]






Disclaimer/Publisher’s Note: The statements, opinions and data contained in all publications are solely those of the individual author(s) and contributor(s) and not of MDPI and/or the editor(s). MDPI and/or the editor(s) disclaim responsibility for any injury to people or property resulting from any ideas, methods, instructions or products referred to in the content. |
© 2024 by the authors. Licensee MDPI, Basel, Switzerland. This article is an open access article distributed under the terms and conditions of the Creative Commons Attribution (CC BY) license (https://creativecommons.org/licenses/by/4.0/).
Share and Cite
Caviglia, H.; Landro, M.E.; Oneto, P.; Cambiaggi, G.; Galatro, G.; Berni, M.; Caliogna, L.; Carrera Silva, E.A.; Pasta, G. Treatment of Chronic Haemophilic Synovitis with PRP: Clinical and In Vitro Studies. Int. J. Mol. Sci. 2024, 25, 9140. https://doi.org/10.3390/ijms25179140
Caviglia H, Landro ME, Oneto P, Cambiaggi G, Galatro G, Berni M, Caliogna L, Carrera Silva EA, Pasta G. Treatment of Chronic Haemophilic Synovitis with PRP: Clinical and In Vitro Studies. International Journal of Molecular Sciences. 2024; 25(17):9140. https://doi.org/10.3390/ijms25179140
Chicago/Turabian StyleCaviglia, Horacio, María Eulalia Landro, Paula Oneto, Guillermo Cambiaggi, Gustavo Galatro, Micaela Berni, Laura Caliogna, Eugenio Antonio Carrera Silva, and Gianluigi Pasta. 2024. "Treatment of Chronic Haemophilic Synovitis with PRP: Clinical and In Vitro Studies" International Journal of Molecular Sciences 25, no. 17: 9140. https://doi.org/10.3390/ijms25179140
APA StyleCaviglia, H., Landro, M. E., Oneto, P., Cambiaggi, G., Galatro, G., Berni, M., Caliogna, L., Carrera Silva, E. A., & Pasta, G. (2024). Treatment of Chronic Haemophilic Synovitis with PRP: Clinical and In Vitro Studies. International Journal of Molecular Sciences, 25(17), 9140. https://doi.org/10.3390/ijms25179140

