Establishment and Characterization of a Chicken Myoblast Cell Line
Abstract
1. Introduction
2. Results
2.1. Isolation of Chicken Primary Myoblasts and Determination of G418 Optimal Concentration
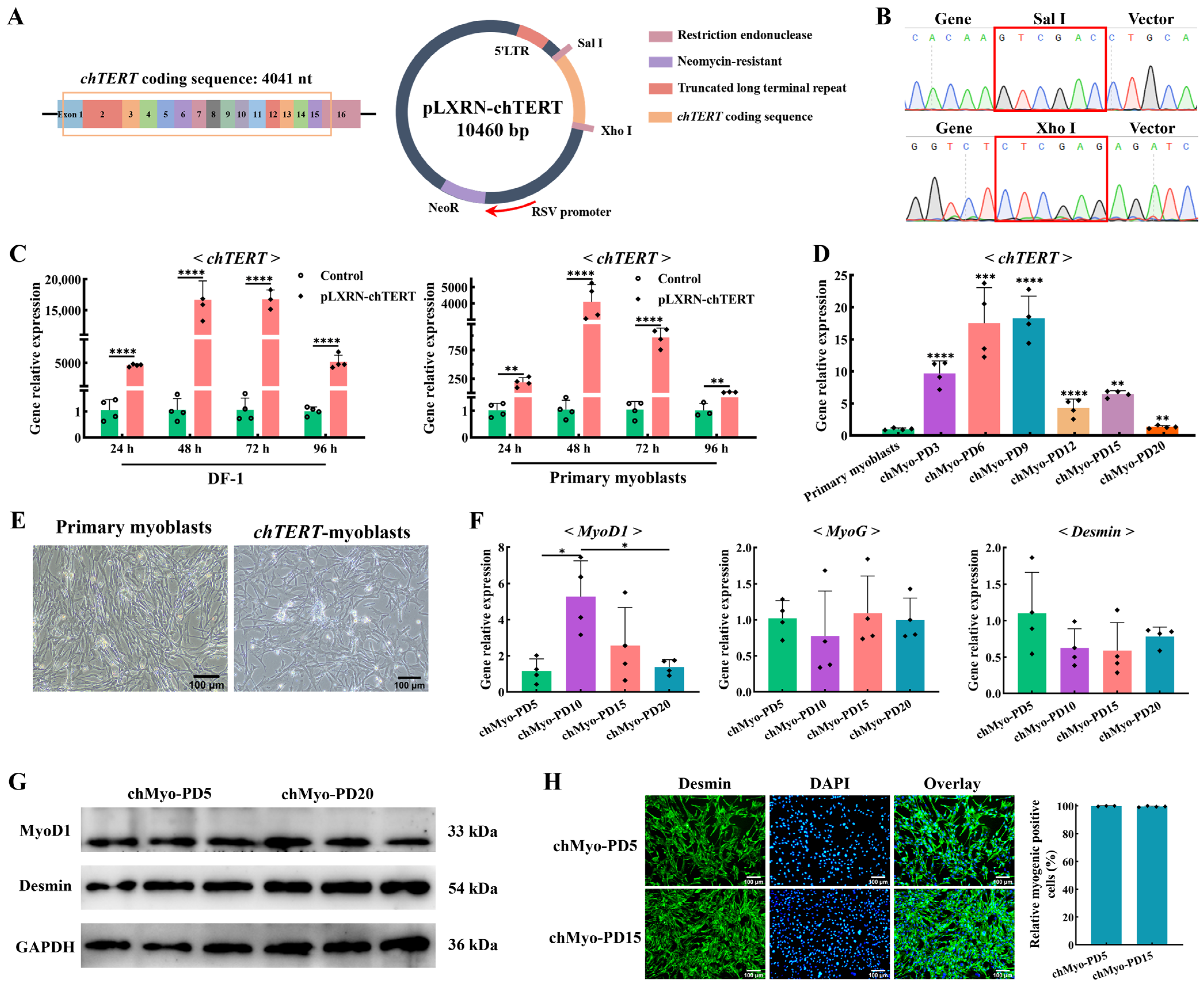
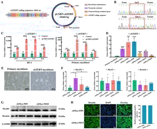
2.2. Establishment of Chicken Myoblast Cell Line
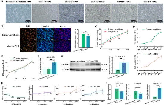
2.3. chTERT-Myoblasts Retained the Proliferation Capacity of Chicken Primary Myoblasts
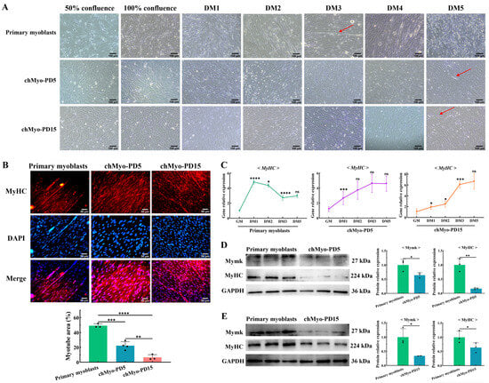
2.4. chTERT-Myoblasts Retain the Differentiation Capacity of Chicken Primary Myoblasts
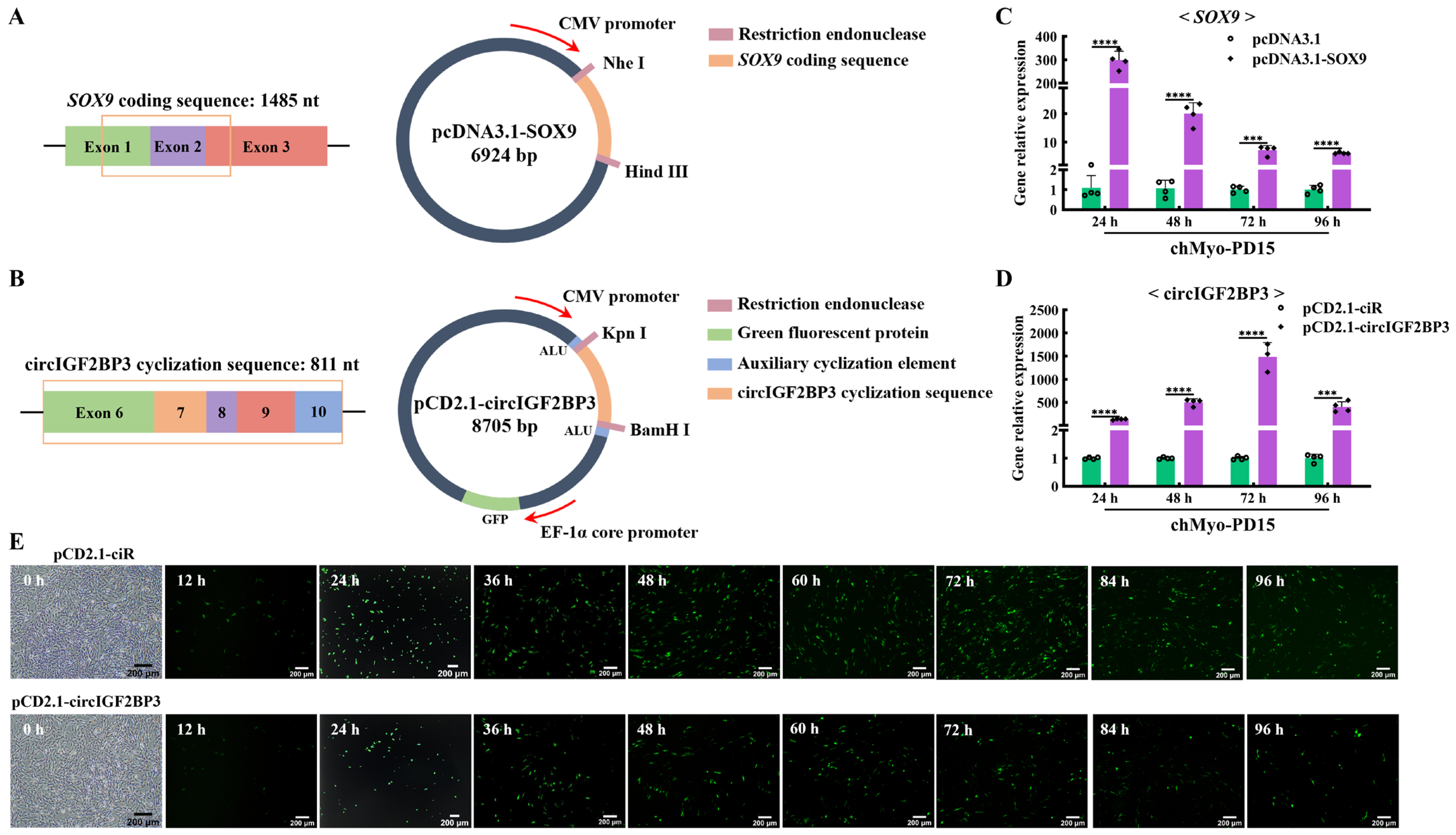
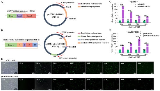
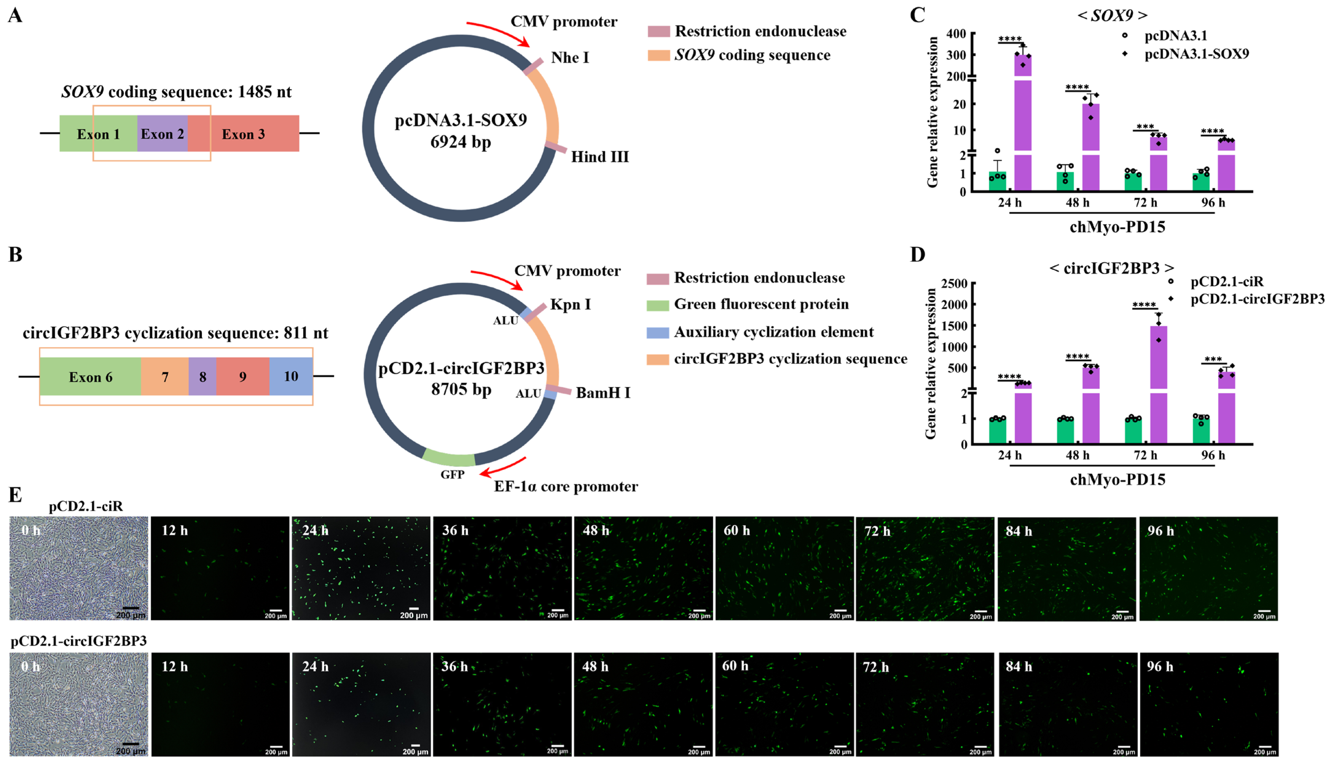
2.5. Transfection Efficiency of chTERT-Myoblasts Was Sufficient
3. Discussion
4. Materials and Methods
4.1. Ethics Statement
4.2. Isolation and Purification of Chicken Primary Myoblasts
4.3. Cell Culture Conditions and Differentiation
4.4. Determining the Optimal Antibiotic Screening Concentration
4.5. Screening of the Chicken Myoblast Cell Line with chTERT Overexpression
4.6. RNA Isolation and cDNA Synthesis
4.7. Quantitative Real-Time PCR (qRT-PCR)
4.8. Western Blot
4.9. Immunofluorescence Assay (IFA)
4.10. Cell Counting Kit-8 (CCK-8) Assay
4.11. 5-Ethynyl-2′-Deoxyuridine (EdU) Assay
4.12. Cell Counting
4.13. Serum Dependence Analysis
4.14. Statistical Analysis
5. Conclusions
Supplementary Materials
Author Contributions
Funding
Institutional Review Board Statement
Informed Consent Statement
Data Availability Statement
Acknowledgments
Conflicts of Interest
References
- Oluwagbenga, E.M.; Fraley, G.S. Heat stress and poultry production: A comprehensive review. Poult. Sci. 2023, 102, 103141. [Google Scholar] [CrossRef] [PubMed]
- Comai, G.; Tajbakhsh, S. Molecular and Cellular Regulation of Skeletal Myogenesis. In Current Topics in Developmental Biology; Taneja, R., Ed.; Academic Press: Cambridge, MA, USA, 2014; Volume 110, pp. 1–73. [Google Scholar] [CrossRef]
- Chal, J.; Pourquié, O. Making muscle: Skeletal myogenesis in vivo and in vitro. Development 2017, 144, 2104–2122. [Google Scholar] [CrossRef]
- Lehka, L.; Rędowicz, M.J. Mechanisms regulating myoblast fusion: A multilevel interplay. Semin. Cell Dev. Biol. 2020, 104, 81–92. [Google Scholar] [CrossRef] [PubMed]
- Richler, C.; Yaffe, D. The in vitro cultivation and differentiation capacities of myogenic cell lines. Dev. Biol. 1970, 23, 1–22. [Google Scholar] [CrossRef] [PubMed]
- Yaffe, D.; Saxel, O.R.A. Serial passaging and differentiation of myogenic cells isolated from dystrophic mouse muscle. Nature 1977, 270, 725–727. [Google Scholar] [CrossRef] [PubMed]
- López, S.M.; Balog-Alvarez, C.; Canessa, E.H.; Hathout, Y.; Brown, K.J.; Vitha, S.; Bettis, A.K.; Boehler, J.; Kornegay, J.N.; Nghiem, P.P. Creation and characterization of an immortalized canine myoblast cell line: Myok9. Mamm. Genome 2020, 31, 95–109. [Google Scholar] [CrossRef]
- Kong, X.; Wang, X.; Li, M.; Song, W.; Huang, K.; Zhang, F.; Zhang, Q.; Qi, J.; He, Y. Establishment of myoblast cell line and identification of key genes regulating myoblast differentiation in a marine teleost, Sebastes schlegelii. Gene 2021, 802, 145869. [Google Scholar] [CrossRef] [PubMed]
- Luo, W.; Lin, Z.; Chen, J.; Chen, G.; Zhang, S.; Liu, M.; Li, H.; He, D.; Liang, S.; Luo, Q.; et al. TMEM182 interacts with integrin beta 1 and regulates myoblast differentiation and muscle regeneration. J. Cachexia Sarcopenia Muscle 2021, 12, 1704–1723. [Google Scholar] [CrossRef]
- Long, X.; Chen, W.; Liu, G.; Hu, W.; Tan, Q. Establishment and characterization of a skeletal myoblast cell line of grass carp (Ctenopharyngodon idellus). Fish Physiol. Biochem. 2023, 49, 1043–1061. [Google Scholar] [CrossRef] [PubMed]
- Cesare, A.J.; Reddel, R.R. Telomere uncapping and alternative lengthening of telomeres. Mech. Ageing Dev. 2008, 129, 99–108. [Google Scholar] [CrossRef]
- Griffith, J.D.; Comeau, L.; Rosenfield, S.; Stansel, R.M.; Bianchi, A.; Moss, H.; de Lange, T. Mammalian Telomeres End in a Large Duplex Loop. Cell 1999, 97, 503–514. [Google Scholar] [CrossRef]
- Shay, J.W.; Wright, W.E. Telomeres and telomerase: Three decades of progress. Nat. Rev. Genet. 2019, 20, 299–309. [Google Scholar] [CrossRef] [PubMed]
- Myler, L.R.; Kinzig, C.G.; Sasi, N.K.; Zakusilo, G.; Cai, S.W.; de Lange, T. The evolution of metazoan shelterin. Genes 2021, 35, 1625–1641. [Google Scholar] [CrossRef] [PubMed]
- Harley, C.B.; Futcher, A.B.; Greider, C.W. Telomeres shorten during ageing of human fibroblasts. Nature 1990, 345, 458–460. [Google Scholar] [CrossRef]
- O’Hare, T.H.; Delany, M.E. Molecular and Cellular Evidence for the Alternative Lengthening of Telomeres (ALT) Mechanism in Chicken. Cytogenet. Genome Res. 2011, 135, 65–78. [Google Scholar] [CrossRef]
- Delany, M.E.; Daniels, L.M. The chicken telomerase reverse transcriptase (chTERT): Molecular and cytogenetic characterization with a comparative analysis. Gene 2004, 339, 61–69. [Google Scholar] [CrossRef] [PubMed]
- Horikawa, I.; Chiang, Y.J.; Patterson, T.; Feigenbaum, L.; Leem, S.-H.; Michishita, E.; Larionov, V.; Hodes, R.J.; Barrett, J.C. Differential cis-regulation of human versus mouse TERT gene expression in vivo: Identification of a human-specific repressive element. Proc. Natl. Acad. Sci. USA 2005, 102, 18437–18442. [Google Scholar] [CrossRef]
- Zhu, C.-H.; Mouly, V.; Cooper, R.N.; Mamchaoui, K.; Bigot, A.; Shay, J.W.; Di Santo, J.P.; Butler-Browne, G.S.; Wright, W.E. Cellular senescence in human myoblasts is overcome by human telomerase reverse transcriptase and cyclin-dependent kinase 4: Consequences in aging muscle and therapeutic strategies for muscular dystrophies. Aging Cell 2007, 6, 515–523. [Google Scholar] [CrossRef]
- Sherr, C.J.; DePinho, R.A. Cellular Senescence: Minireview Mitotic Clock or Culture Shock? Cell 2000, 102, 407–410. [Google Scholar] [CrossRef]
- Counter, C.M.; Avilion, A.A.; LeFeuvre, C.E.; Stewart, N.G.; Greider, C.W.; Harley, C.B.; Bacchetti, S. Telomere shortening associated with chromosome instability is arrested in immortal cells which express telomerase activity. EMBO J. 1992, 11, 1921–1929. [Google Scholar] [CrossRef]
- Bodnar, A.G.; Ouellette, M.; Frolkis, M.; Holt, S.E.; Chiu, C.-P.; Morin, G.B.; Harley, C.B.; Shay, J.W.; Lichtsteiner, S.; Wright, W.E. Extension of Life-Span by Introduction of Telomerase into Normal Human Cells. Science 1998, 279, 349–352. [Google Scholar] [CrossRef] [PubMed]
- Wang, W.; Zhang, T.; Wu, C.; Wang, S.; Wang, Y.; Li, H.; Wang, N. Immortalization of chicken preadipocytes by retroviral transduction of chicken TERT and TR. PLoS ONE 2017, 12, e0177348. [Google Scholar] [CrossRef]
- Kim, T.K.; Eberwine, J.H. Mammalian cell transfection: The present and the future. Anal. Bioanal. Chem. 2010, 397, 3173–3178. [Google Scholar] [CrossRef]
- Golmohammadi, M.; Motahari Rad, H.; Soleimanpour-Lichaei, S.; Olya, M.E.; Soleimanpour-Lichaei, H.R. Stem Cell Protein PIWIL2 Promotes EMT Process and Stem Cell-Like Properties in MCF7 Breast Cancer Cell Line. Adv. Biomed. Res. 2023, 12, 250. [Google Scholar] [CrossRef]
- Kanno, H.; Osada, T.; Tateishi, A. Establishment of Epstein-Barr Virus (EBV) Latent Gene-Expressing T-Cell Lines with an Expression Vector Harboring EBV Nuclear Antigen 1. Microorganisms 2023, 11, 2624. [Google Scholar] [CrossRef] [PubMed]
- Deschênes, I.; Chahine, M.; Tremblay, J.; Paulin, D.; Puymirat, J. Increase in the proliferative capacity of human myoblasts by using the T antigen under the vimentin promoter control. Muscle Nerve 1997, 20, 437–445. [Google Scholar] [CrossRef]
- Stacey, G.; MacDonald, C. Immortalisation of Primary Cells. Cell Biol. Toxicol. 2001, 17, 231–246. [Google Scholar] [CrossRef] [PubMed]
- Heidenreich, B.; Kumar, R. TERT promoter mutations in telomere biology. Mutat. Res. Rev. Mutat. Res. 2017, 771, 15–31. [Google Scholar] [CrossRef] [PubMed]
- Tornesello, M.L.; Cerasuolo, A.; Starita, N.; Amiranda, S.; Bonelli, P.; Tuccillo, F.M.; Buonaguro, F.M.; Buonaguro, L.; Tornesello, A.L. Reactivation of telomerase reverse transcriptase expression in cancer: The role of TERT promoter mutations. Front. Cell Dev. Biol. 2023, 11, 1286683. [Google Scholar] [CrossRef]
- Yuan, X.; Larsson, C.; Xu, D. Mechanisms underlying the activation of TERT transcription and telomerase activity in human cancer: Old actors and new players. Oncogene 2019, 38, 6172–6183. [Google Scholar] [CrossRef]
- Sýkorová, E.; Fajkus, J. Structure—Function relationships in telomerase genes. Biol. Cell 2009, 101, 375–406. [Google Scholar] [CrossRef] [PubMed]
- Amor, S.; Remy, S.; Dambrine, G.; Le Vern, Y.; Rasschaert, D.; Laurent, S. Alternative splicing and nonsense-mediated decay regulate telomerase reverse transcriptase (TERT) expression during virus-induced lymphomagenesis in vivo. BMC Cancer 2010, 10, 571. [Google Scholar] [CrossRef]
- Xiang, Y.; Yu, Y.; Li, Q.; Jiang, Z.; Li, J.; Liang, C.; Chen, J.; Li, Y.; Chen, X.; Cao, W. Mutual regulation between chicken telomerase reverse transcriptase and the Wnt/β-catenin signalling pathway inhibits apoptosis and promotes the replication of ALV-J in LMH cells. Vet. Res. 2021, 52, 110. [Google Scholar] [CrossRef] [PubMed]
- Guo, D.; Zhang, L.; Wang, X.; Zheng, J.; Lin, S. Establishment methods and research progress of livestock and poultry immortalized cell lines: A review. Front. Vet. Sci. 2022, 9, 956357. [Google Scholar] [CrossRef] [PubMed]
- Xiang, Y.; Liang, C.; Li, Q.; Chen, Q.; Zhou, Y.; Zheng, X.; Zhou, D.; Wang, Z.; Wang, G.; Cao, W. Chicken telomerase reverse transcriptase promotes the tumorigenicity of avian leukosis virus subgroup J by regulating the Wnt/β-catenin signaling pathway. Vet. Res. 2022, 53, 100. [Google Scholar] [CrossRef] [PubMed]
- Wang, Y.; Ji, H.; He, L.; Niu, Y.; Zhang, Y.; Liu, Y.; Tian, Y.; Liu, X.; Li, H.; Kang, X.; et al. Establishment and analysis of immortalized chicken skeletal muscle satellite cell lines1. J. Integr. Agric. 2024, in press. [Google Scholar] [CrossRef]
- Wong, S.P.; Argyros, O.; Harbottle, R.P. Sustained Expression from DNA Vectors. In Advances in Genetics; Huang, L., Liu, D., Wagner, E., Eds.; Academic Press: Cambridge, MA, USA, 2015; Volume 89, pp. 113–152. [Google Scholar] [CrossRef]
- Kumar, P.; Nagarajan, A.; Uchil, P.D. Selective Agents for Stable Transfection. Cold Spring Harb. Protoc. 2018, 2018, pdb.top096230. [Google Scholar] [CrossRef] [PubMed]
- Sampath, S.C.; Sampath, S.C.; Millay, D.P. Myoblast fusion confusion: The resolution begins. Skelet. Muscle 2018, 8, 3. [Google Scholar] [CrossRef]
- Cudré-Mauroux, C.; Occhiodoro, T.; König, S.; Salmon, P.; Bernheim, L.; Trono, D. Lentivector-Mediated Transfer of Bmi-1 and Telomerase in Muscle Satellite Cells Yields a Duchenne Myoblast Cell Line with Long-Term Genotypic and Phenotypic Stability. Hum. Gene Ther. 2003, 14, 1525–1533. [Google Scholar] [CrossRef]
- Chua, M.-W.J.; Yildirim, E.D.; Tan, J.-H.E.; Chua, Y.-J.B.; Low, S.-M.C.; Ding, S.L.S.; Li, C.-w.; Jiang, Z.; Teh, B.T.; Yu, K.; et al. Assessment of different strategies for scalable production and proliferation of human myoblasts. Cell Prolif. 2019, 52, e12602. [Google Scholar] [CrossRef]
- McMillan, E.M.; Quadrilatero, J. Autophagy is required and protects against apoptosis during myoblast differentiation. Biochem. J. 2014, 462, 267–277. [Google Scholar] [CrossRef] [PubMed]
- You, J.-S.; Singh, N.; Reyes-Ordonez, A.; Khanna, N.; Bao, Z.; Zhao, H.; Chen, J. ARHGEF3 Regulates Skeletal Muscle Regeneration and Strength through Autophagy. Cell Rep. 2021, 34, 108594. [Google Scholar] [CrossRef] [PubMed]
- Ikeda, Y.; Satoh, A.; Horinouchi, Y.; Hamano, H.; Watanabe, H.; Imao, M.; Imanishi, M.; Zamami, Y.; Takechi, K.; Izawa-Ishizawa, Y.; et al. Iron accumulation causes impaired myogenesis correlated with MAPK signaling pathway inhibition by oxidative stress. FASEB J. 2019, 33, 9551–9564. [Google Scholar] [CrossRef] [PubMed]
- Biegler, M.T.; Fedrigo, O.; Collier, P.; Mountcastle, J.; Haase, B.; Tilgner, H.U.; Jarvis, E.D. Induction of an immortalized songbird cell line allows for gene characterization and knockout by CRISPR-Cas9. Sci. Rep. 2022, 12, 4369. [Google Scholar] [CrossRef] [PubMed]
- Hahn, W.C.; Counter, C.M.; Lundberg, A.S.; Beijersbergen, R.L.; Brooks, M.W.; Weinberg, R.A. Creation of human tumour cells with defined genetic elements. Nature 1999, 400, 464–468. [Google Scholar] [CrossRef] [PubMed]
- Hahn, W.C. Immortalization and Transformation of Human Cells. Mol. Cells 2002, 13, 351–361. [Google Scholar] [CrossRef] [PubMed]
- Shay, J.W.; Wright, W.E. Senescence and immortalization: Role of telomeres and telomerase. Carcinogenesis 2004, 26, 867–874. [Google Scholar] [CrossRef]
- Wang, X.; Lin, J.; Jiao, Z.; Zhang, L.; Guo, D.; An, L.; Xie, T.; Lin, S. Circular RNA circIGF2BP3 Promotes the Proliferation and Differentiation of Chicken Primary Myoblasts. Int. J. Mol. Sci. 2023, 24, 15545. [Google Scholar] [CrossRef]






Disclaimer/Publisher’s Note: The statements, opinions and data contained in all publications are solely those of the individual author(s) and contributor(s) and not of MDPI and/or the editor(s). MDPI and/or the editor(s) disclaim responsibility for any injury to people or property resulting from any ideas, methods, instructions or products referred to in the content. |
© 2024 by the authors. Licensee MDPI, Basel, Switzerland. This article is an open access article distributed under the terms and conditions of the Creative Commons Attribution (CC BY) license (https://creativecommons.org/licenses/by/4.0/).
Share and Cite
Guo, D.; Lin, S.; Wang, X.; Jiao, Z.; Li, G.; An, L.; Zhang, Z.; Zhang, L. Establishment and Characterization of a Chicken Myoblast Cell Line. Int. J. Mol. Sci. 2024, 25, 8340. https://doi.org/10.3390/ijms25158340
Guo D, Lin S, Wang X, Jiao Z, Li G, An L, Zhang Z, Zhang L. Establishment and Characterization of a Chicken Myoblast Cell Line. International Journal of Molecular Sciences. 2024; 25(15):8340. https://doi.org/10.3390/ijms25158340
Chicago/Turabian StyleGuo, Dongxue, Shudai Lin, Xiaotong Wang, Zhenhai Jiao, Guo Li, Lilong An, Zihao Zhang, and Li Zhang. 2024. "Establishment and Characterization of a Chicken Myoblast Cell Line" International Journal of Molecular Sciences 25, no. 15: 8340. https://doi.org/10.3390/ijms25158340
APA StyleGuo, D., Lin, S., Wang, X., Jiao, Z., Li, G., An, L., Zhang, Z., & Zhang, L. (2024). Establishment and Characterization of a Chicken Myoblast Cell Line. International Journal of Molecular Sciences, 25(15), 8340. https://doi.org/10.3390/ijms25158340
