Genome-Wide Identification and Functional Analysis of the GUX Gene Family in Eucalyptus grandis
Abstract
1. Introduction
2. Results
2.1. Identification of EgGUXs and Analysis of Physicochemical Properties
2.2. Phylogenetic Tree of GUX Gene Family in E. grandis
2.3. Analysis of EgGUX Structures and Conserved Domains
2.4. Chromosomal Localization of GUX Gene Family Members
2.5. Analysis of Intraspecific and Interspecific Collinearity in the EgGUX Family Genes
2.6. Analysis of Cis-Acting Elements of the Promoter on the EgGUX Gene Family
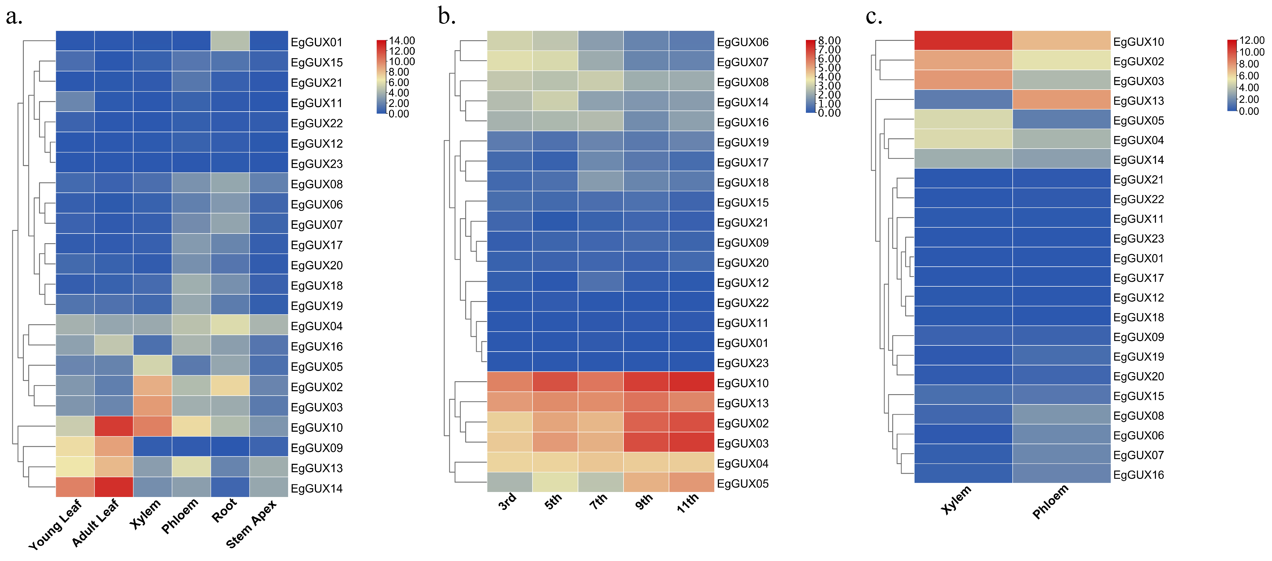
2.7. Expression of EgGUXs in Different Tissues of E. grandis
2.8. Expression of EgGUX Genes under Abiotic Stress and Phytohormone Treatments
2.9. 3D Structure Analysis of E. grandis GUX Gene Family Members
3. Discussion
4. Material and Methods
4.1. Plant Materials
4.2. Identification of EgGUX Gene Family Members and Analysis of Physicochemical Properties
4.3. Phylogenetic Tree Construction of the GUX Family Genes in E. grandis
4.4. Analysis of E. grandis GUX Gene Structure and Conserved Structural Domains
4.5. Chromosomal Localization of E. grandis GUX Gene Family Members
4.6. Intraspecific and Interspecific Collinearity Analysis of the E. grandis GUX Family Genes
4.7. Analysis of Cis-Acting Elements in the Promoter of the EgGUXs Family
4.8. The Expression Patterns of GUX Gene Family in E. grandis
4.9. Protein Structure Prediction of EgGUXs
Supplementary Materials
Author Contributions
Funding
Institutional Review Board Statement
Informed Consent Statement
Data Availability Statement
Conflicts of Interest
Abbreviations
References
- Sørensen, I.; Domozych, D.; Willats, W.G.T. How Have Plant Cell Walls Evolved? Plant Physiol. 2010, 153, 366–372. [Google Scholar] [CrossRef]
- Pauly, M.; Keegstra, K. Plant Cell Wall Polymers as Precursors for Biofuels. Curr. Opin. Plant Biol. 2010, 13, 304–311. [Google Scholar] [CrossRef]
- Zhang, W.; Qin, W.; Li, H.; Wu, A. Biosynthesis and Transport of Nucleotide Sugars for Plant Hemicellulose. Front. Plant Sci. 2021, 12, 723128. [Google Scholar] [CrossRef]
- Qaseem, M.F.; Shaheen, H.; Wu, A.-M. Cell Wall Hemicellulose for Sustainable Industrial Utilization. Renew. Sustain. Energy Rev. 2021, 144, 110996. [Google Scholar] [CrossRef]
- Mortimer, J.C.; Miles, G.P.; Brown, D.M.; Zhang, Z.; Segura, M.P.; Weimar, T.; Yu, X.; Seffen, K.A.; Stephens, E.; Turner, S.R.; et al. Absence of Branches from Xylan in Arabidopsis Gux Mutants Reveals Potential for Simplification of Lignocellulosic Biomass. Proc. Natl. Acad. Sci. USA 2010, 107, 17409–17414. [Google Scholar] [CrossRef]
- Lee, C.; Teng, Q.; Zhong, R.; Ye, Z.-H. Arabidopsis GUX Proteins Are Glucuronyltransferases Responsible for the Addition of Glucuronic Acid Side Chains onto Xylan. Plant Cell Physiol. 2012, 53, 1204–1216. [Google Scholar] [CrossRef]
- Bromley, J.R.; Busse-Wicher, M.; Tryfona, T.; Mortimer, J.C.; Zhang, Z.; Brown, D.M.; Dupree, P. GUX1 and GUX2 Glucuronyltransferases Decorate Distinct Domains of Glucuronoxylan with Different Substitution Patterns. Plant J. 2013, 74, 423–434. [Google Scholar] [CrossRef]
- Brown, D.M.; Goubet, F.; Wong, V.W.; Goodacre, R.; Stephens, E.; Dupree, P.; Turner, S.R. Comparison of Five Xylan Synthesis Mutants Reveals New Insight into the Mechanisms of Xylan Synthesis. Plant J. 2007, 52, 1154–1168. [Google Scholar] [CrossRef]
- Rennie, E.A.; Hansen, S.F.; Baidoo, E.E.K.; Hadi, M.Z.; Keasling, J.D.; Scheller, H.V. Three Members of the Arabidopsis Glycosyltransferase Family 8 Are Xylan Glucuronosyltransferases. Plant Physiol. 2012, 159, 1408–1417. [Google Scholar] [CrossRef]
- Dunkley, T.P.J.; Hester, S.; Shadforth, I.P.; Runions, J.; Weimar, T.; Hanton, S.L.; Griffin, J.L.; Bessant, C.; Brandizzi, F.; Hawes, C.; et al. Mapping the Arabidopsis Organelle Proteome. Proc. Natl. Acad. Sci. USA 2006, 103, 6518–6523. [Google Scholar] [CrossRef]
- Lee, C.; Zhong, R.; Ye, Z.-H. Biochemical Characterization of Xylan Xylosyltransferases Involved in Wood Formation in Poplar. Plant Signal. Behav. 2012, 7, 332–337. [Google Scholar] [CrossRef]
- Grantham, N.J.; Wurman-Rodrich, J.; Terrett, O.M.; Lyczakowski, J.J.; Stott, K.; Iuga, D.; Simmons, T.J.; Durand-Tardif, M.; Brown, S.P.; Dupree, R.; et al. An Even Pattern of Xylan Substitution Is Critical for Interaction with Cellulose in Plant Cell Walls. Nat. Plants 2017, 3, 859–865. [Google Scholar] [CrossRef]
- Wu, A.-M.; Hörnblad, E.; Voxeur, A.; Gerber, L.; Rihouey, C.; Lerouge, P.; Marchant, A. Analysis of the Arabidopsis IRX9/IRX9—L and IRX14/IRX14—L Pairs of Glycosyltransferase Genes Reveals Critical Contributions to Biosynthesis of the Hemicellulose Glucuronoxylan. Plant Physiol. 2010, 153, 542–554. [Google Scholar] [CrossRef]
- Yang, F.; Mitra, P.; Zhang, L.; Prak, L.; Verhertbruggen, Y.; Kim, J.; Sun, L.; Zheng, K.; Tang, K.; Auer, M.; et al. Engineering Secondary Cell Wall Deposition in Plants. Plant Biotechnol. J. 2013, 11, 325–335. [Google Scholar] [CrossRef] [PubMed]
- Eudes, A.; Liang, Y.; Mitra, P.; Loqué, D. Lignin Bioengineering. Curr. Opin. Biotechnol. 2014, 26, 189–198. [Google Scholar] [CrossRef] [PubMed]
- Gallinari, R.H.; Coletta, R.D.; Araújo, P.; Menossi, M.; Nery, M.F. Bringing to Light the Molecular Evolution of GUX Genes in Plants. Genet. Mol. Biol. 2020, 43, e20180208. [Google Scholar] [CrossRef]
- Myburg, A.A.; Grattapaglia, D.; Tuskan, G.A.; Hellsten, U.; Hayes, R.D.; Grimwood, J.; Jenkins, J.; Lindquist, E.; Tice, H.; Bauer, D.; et al. The Genome of Eucalyptus Grandis. Nature 2014, 510, 356–362. [Google Scholar] [CrossRef] [PubMed]
- Panchy, N.; Lehti-Shiu, M.; Shiu, S.-H. Evolution of Gene Duplication in Plants. Plant Physiol. 2016, 171, 2294–2316. [Google Scholar] [CrossRef]
- Wang, W.; Wu, Y.; Messing, J. RNA-Seq Transcriptome Analysis of Spirodela Dormancy without Reproduction. BMC Genom. 2014, 15, 60. [Google Scholar] [CrossRef]
- Cedroni, M.L.; Cronn, R.C.; Adams, K.L.; Wilkins, T.A.; Wendel, J.F. Evolution and Expression of MYB Genes in Diploid and Polyploid Cotton. Plant Mol. Biol. 2003, 51, 313–325. [Google Scholar] [CrossRef]
- Lyczakowski, J.J.; Yu, L.; Terrett, O.M.; Fleischmann, C.; Temple, H.; Thorlby, G.; Sorieul, M.; Dupree, P. Two Conifer GUX Clades Are Responsible for Distinct Glucuronic Acid Patterns on Xylan. New Phytol. 2021, 231, 1720–1733. [Google Scholar] [CrossRef] [PubMed]
- Evolution of Glucuronoxylan Side Chain Variability in Vascular Plants and the Compensatory Adaptations of Cell Wall–Degrading Hydrolases (Topic)—1—All Databases. Available online: https://webofscience.clarivate.cn/wos/alldb/summary/d32fd051-79d4-4efc-ae85-82afefa1696d-fd625981/relevance/1 (accessed on 22 July 2024).
- Zhang, L.; Yu, Y.; Zhang, M.; Rong, K.; Wu, Y.; Zhang, M.; Hu, H. Genome-Wide Identification of Xylan Glucuronosyltransferase Family in Cotton and Function Characterization of GhGUX5 in Regulating Verticillium Wilt Resistance. Int. J. Biol. Macromol. 2023, 245, 124795. [Google Scholar] [CrossRef] [PubMed]
- Zeng, B.S.; Qiu, Z.F.; Liu, Y.; Li, X.Y.; Fan, C.J.; Zhou, G.H.; Ge, M.L.; Lai, W.P. Breeding of cold-tolerant clone Jinggang 1 of Eucalyptus grandis. Res. For. Sci. 2014, 27, 667–671. [Google Scholar] [CrossRef]
- Bailey, T.L.; Boden, M.; Buske, F.A.; Frith, M.; Grant, C.E.; Clementi, L.; Ren, J.; Li, W.W.; Noble, W.S. MEME SUITE: Tools for Motif Discovery and Searching. Nucleic Acids Res. 2009, 37, W202–W208. [Google Scholar] [CrossRef] [PubMed]
- Artimo, P.; Jonnalagedda, M.; Arnold, K.; Baratin, D.; Csardi, G.; De Castro, E.; Duvaud, S.; Flegel, V.; Fortier, A.; Gasteiger, E.; et al. ExPASy: SIB Bioinformatics Resource Portal. Nucleic Acids Res. 2012, 40, W597–W603. [Google Scholar] [CrossRef] [PubMed]
- Liu, Y.-J.; Wang, X.-R.; Zeng, Q.-Y. De Novo Assembly of White Poplar Genome and Genetic Diversity of White Poplar Population in Irtysh River Basin in China. Sci. China-Life Sci. 2019, 62, 609–618. [Google Scholar] [CrossRef] [PubMed]
- Chen, C.; Wu, Y.; Li, J.; Wang, X.; Zeng, Z.; Xu, J.; Liu, Y.; Feng, J.; Chen, H.; He, Y.; et al. TBtools-II: A “One for All, All for One” Bioinformatics Platform for Biological Big-Data Mining. Mol. Plant 2023, 16, 1733–1742. [Google Scholar] [CrossRef] [PubMed]
- Letunic, I.; Bork, P. Interactive Tree Of Life (iTOL) v5: An Online Tool for Phylogenetic Tree Display and Annotation. Nucleic Acids Res. 2021, 49, W293–W296. [Google Scholar] [CrossRef] [PubMed]
- Tamura, K.; Stecher, G.; Kumar, S. MEGA11: Molecular Evolutionary Genetics Analysis Version 11. Mol. Biol. Evol. 2021, 38, 3022–3027. [Google Scholar] [CrossRef]
- Bailey, T.L.; Johnson, J.; Grant, C.E.; Noble, W.S. The MEME Suite. Nucleic Acids Res 2015, 43, W39–W49. [Google Scholar] [CrossRef]
- Chen, C.; Chen, H.; Zhang, Y.; Thomas, H.R.; Frank, M.H.; He, Y.; Xia, R. TBtools: An Integrative Toolkit Developed for Interactive Analyses of Big Biological Data. Mol. Plant 2020, 13, 1194–1202. [Google Scholar] [CrossRef] [PubMed]
- Fan, C.; Lyu, M.; Zeng, B.; He, Q.; Wang, X.; Lu, M.; Liu, B.; Liu, J.; Esteban, E.; Pasha, A.; et al. Profiling of the Gene Expression and Alternative Splicing Landscapes of Eucalyptus Grandis. Plant Cell Environ. 2024, 47, 1363–1378. [Google Scholar] [CrossRef] [PubMed]
- Kiefer, F.; Arnold, K.; Kunzli, M.; Bordoli, L.; Schwede, T. The SWISS-MODEL Repository and Associated Resources. Nucleic Acids Res. 2009, 37, D387–D392. [Google Scholar] [CrossRef] [PubMed]








| Gene Name | Gene ID | Number of Amino Acids | Molecular Weight | Theoretical pI | Instability Index | Aliphatic Index | Grand Average of Hydropathicity |
|---|---|---|---|---|---|---|---|
| EgGUX01 | Eucgr.L01540.1.v2.0 | 482 | 55,737.14 | 9.49 | 40.22 | 78.86 | −0.428 |
| EgGUX02 | Eucgr.F00232.1.v2.0 | 600 | 69,750.06 | 8.92 | 60.20 | 86.92 | −0.391 |
| EgGUX03 | Eucgr.H04942.1.v2.0 | 639 | 73,737.56 | 8.07 | 42.14 | 89.45 | −0.341 |
| EgGUX04 | Eucgr.F02737.1.v2.0 | 645 | 74,908.79 | 7.60 | 41.35 | 85.30 | −0.398 |
| EgGUX05 | Eucgr.F04263.1.v2.0 | 396 | 46,149.31 | 6.02 | 36.47 | 79.39 | −0.473 |
| EgGUX06 | Eucgr.B01793.1.v2.0 | 332 | 38,282.92 | 5.64 | 30.85 | 83.10 | −0.324 |
| EgGUX07 | Eucgr.B01791.1.v2.0 | 332 | 38,367.07 | 6.12 | 30.34 | 84.28 | −0.323 |
| EgGUX08 | Eucgr.L00234.1.v2.0 | 332 | 38,445.19 | 5.64 | 29.03 | 83.98 | −0.296 |
| EgGUX09 | Eucgr.B03987.1.v2.0 | 337 | 38,222.72 | 4.93 | 43.28 | 79.85 | −0.200 |
| EgGUX10 | Eucgr.H02584.1.v2.0 | 340 | 38,511.16 | 5.06 | 43.07 | 81.44 | −0.161 |
| EgGUX11 | Eucgr.H03312.1.v2.0 | 339 | 38,613.92 | 5.34 | 46.82 | 74.54 | −0.397 |
| EgGUX12 | Eucgr.L00235.1.v2.0 | 335 | 38,280.61 | 4.93 | 43.02 | 79.43 | −0.348 |
| EgGUX13 | Eucgr.H00906.1.v2.0 | 337 | 38,339.02 | 5.07 | 42.72 | 82.79 | −0.152 |
| EgGUX14 | Eucgr.K03563.1.v2.0 | 337 | 38,407.05 | 4.89 | 41.62 | 86.47 | −0.177 |
| EgGUX15 | Eucgr.L00245.1.v2.0 | 334 | 38,516.01 | 5.07 | 30.26 | 80.27 | −0.276 |
| EgGUX16 | Eucgr.L00251.1.v2.0 | 338 | 38,950.77 | 5.45 | 31.96 | 82.81 | −0.288 |
| EgGUX17 | Eucgr.L00243.1.v2.0 | 337 | 38,709.39 | 5.23 | 32.79 | 81.07 | −0.267 |
| EgGUX18 | Eucgr.L00240.1.v2.0 | 337 | 38,775.52 | 5.23 | 31.22 | 83.92 | −0.230 |
| EgGUX19 | Eucgr.L00248.1.v2.0 | 337 | 38,594.22 | 5.24 | 27.89 | 80.74 | −0.266 |
| EgGUX20 | Eucgr.L00249.1.v2.0 | 337 | 38,664.44 | 5.45 | 27.40 | 81.90 | −0.261 |
| EgGUX21 | Eucgr.L03185.1.v2.0 | 338 | 38,809.56 | 5.39 | 31.05 | 81.69 | −0.228 |
| EgGUX22 | Eucgr.L00250.1.v2.0 | 338 | 38,883.79 | 5.54 | 30.36 | 84.53 | −0.249 |
| EgGUX23 | Eucgr.L01804.1.v2.0 | 320 | 37,295.73 | 5.70 | 39.17 | 72.16 | −0.431 |
Disclaimer/Publisher’s Note: The statements, opinions and data contained in all publications are solely those of the individual author(s) and contributor(s) and not of MDPI and/or the editor(s). MDPI and/or the editor(s) disclaim responsibility for any injury to people or property resulting from any ideas, methods, instructions or products referred to in the content. |
© 2024 by the authors. Licensee MDPI, Basel, Switzerland. This article is an open access article distributed under the terms and conditions of the Creative Commons Attribution (CC BY) license (https://creativecommons.org/licenses/by/4.0/).
Share and Cite
Li, L.; Tang, J.; Wu, A.; Fan, C.; Li, H. Genome-Wide Identification and Functional Analysis of the GUX Gene Family in Eucalyptus grandis. Int. J. Mol. Sci. 2024, 25, 8199. https://doi.org/10.3390/ijms25158199
Li L, Tang J, Wu A, Fan C, Li H. Genome-Wide Identification and Functional Analysis of the GUX Gene Family in Eucalyptus grandis. International Journal of Molecular Sciences. 2024; 25(15):8199. https://doi.org/10.3390/ijms25158199
Chicago/Turabian StyleLi, Linsi, Jiye Tang, Aimin Wu, Chunjie Fan, and Huiling Li. 2024. "Genome-Wide Identification and Functional Analysis of the GUX Gene Family in Eucalyptus grandis" International Journal of Molecular Sciences 25, no. 15: 8199. https://doi.org/10.3390/ijms25158199
APA StyleLi, L., Tang, J., Wu, A., Fan, C., & Li, H. (2024). Genome-Wide Identification and Functional Analysis of the GUX Gene Family in Eucalyptus grandis. International Journal of Molecular Sciences, 25(15), 8199. https://doi.org/10.3390/ijms25158199

