Local Genomic Surveillance of Invasive Streptococcus pyogenes in Eastern North Carolina (ENC) in 2022–2023
Abstract
1. Introduction
2. Results
2.1. Local Genomic Surveillance of Streptococcus pyogenes Strains
2.2. Identification of Novel Lineages and Sub-Lineages in ST28/emm1
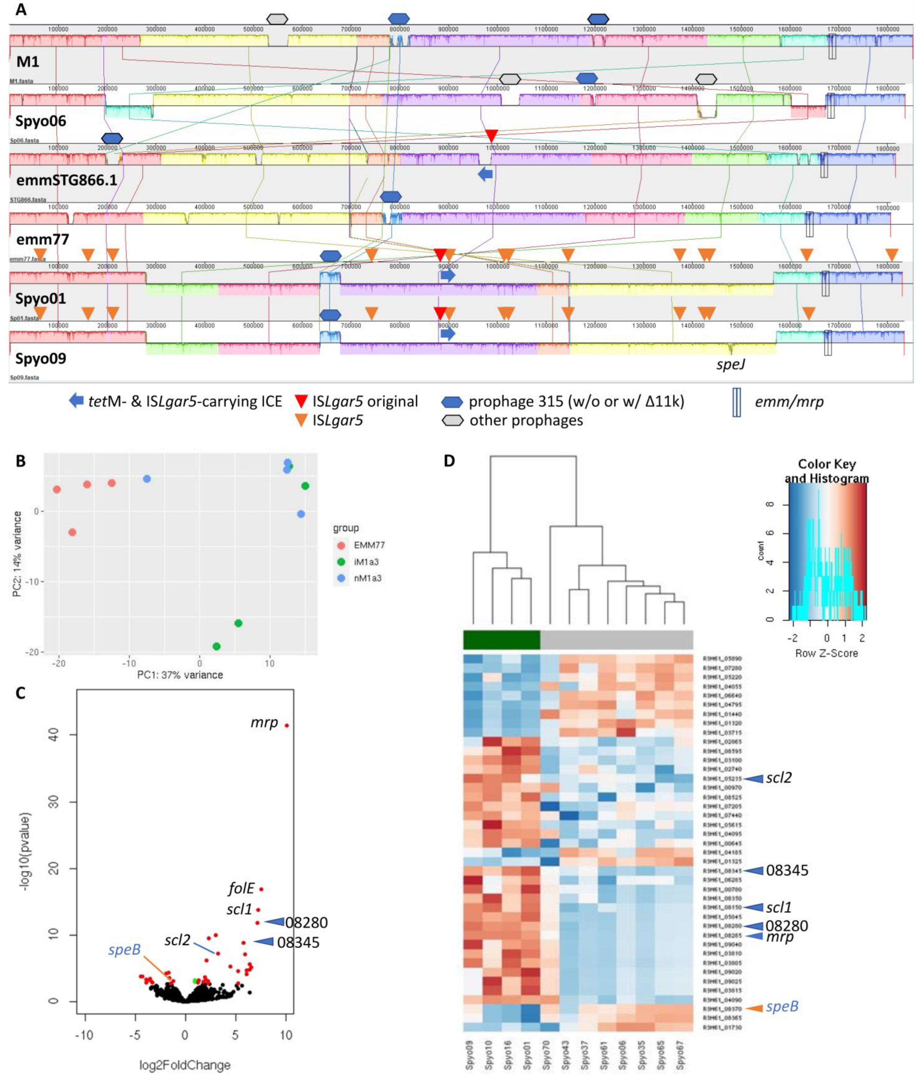
2.3. Multiple-Copy ISLgar5 and Single-Copy ISLgar5 Variants in Streptococcus pyogenes
2.4. Association of ISLgar5 with Streptococcus pyogenes Antimicrobial Resistance
2.5. Characterization of Multiple-Copy ISLgar5 in ST399/emm77
3. Discussion
4. Materials and Methods
4.1. Bacterial Isolates
4.2. Short-Read Whole-Genome Sequencing
4.3. Long-Read Whole-Genome Sequencing
4.4. RNA Sequencing (RNA-Seq)
4.5. Bioinformatics Analysis
Supplementary Materials
Author Contributions
Funding
Institutional Review Board Statement
Informed Consent Statement
Data Availability Statement
Conflicts of Interest
References
- Carapetis, J.R.; Steer, A.C.; Mulholland, E.K.; Weber, M. The global burden of group A streptococcal diseases. Lancet Infect. Dis. 2005, 5, 685–694. [Google Scholar] [CrossRef] [PubMed]
- Centers for Disease Control and Prevention. Antibiotic Resistance Threats in the United States. 2019. Available online: https://www.cdc.gov/drugresistance/pdf/threats-report/2019-ar-threats-report-508.pdf (accessed on 8 August 2023).
- World Health Organization. Increase in Invasive Group A Streptococcal Infections among Children in Europe, including Fatalities. Available online: https://www.who.int/europe/news/item/12-12-2022-increase-in-invasive-group-a-streptococcal-infections-among-children-in-europe--including-fatalities (accessed on 8 August 2023).
- Guy, R.; Henderson, K.L.; Coelho, J.; Hughes, H.; Mason, E.L.; Gerver, S.M.; Demirjian, A.; Watson, C.; Sharp, A.; Brown, C.S.; et al. Increase in invasive group A streptococcal infection notifications, England, 2022. Eurosurveillance 2023, 28, 2200942. [Google Scholar] [CrossRef] [PubMed]
- Alcolea-Medina, A.; Snell, L.B.; Alder, C.; Charalampous, T.; Williams, T.G.S.; on behalf of Synnovis Microbiology Laboratory Group; Tan, M.K.I.; Al-Yaakoubi, N.; Humayun, G.; Newsholme, W.; et al. The ongoing Streptococcus pyogenes (Group A Streptococcus) outbreak in London, United Kingdom, in December 2022: A molecular epidemiology study. Clin. Microbiol. Infect. 2023, 29, 887–890. [Google Scholar] [CrossRef] [PubMed]
- Lassoued, Y.; Assad, Z.; Ouldali, N.; Caseris, M.; Mariani, P.; Birgy, A.; Bonacorsi, S.; Bidet, P.; Faye, A. Unexpected Increase in Invasive Group A Streptococcal Infections in Children after Respiratory Viruses Outbreak in France: A 15-Year Time-Series Analysis. Open Forum Infect. Dis. 2023, 10, ofad188. [Google Scholar] [CrossRef] [PubMed]
- de Gier, B.; Marchal, N.; de Beer-Schuurman, I.; Te Wierik, M.; Hooiveld, M.; ISIS-AR Study Group; GAS Study Group; de Melker, H.E.; van Sorge, N.M. Increase in invasive group A streptococcal (Streptococcus pyogenes) infections (iGAS) in young children in the Netherlands, 2022. Eurosurveillance 2023, 28, 2200941. [Google Scholar] [CrossRef] [PubMed]
- Rodriguez-Ruiz, J.P.; Lin, Q.; Lammens, C.; Smeesters, P.R.; van Kleef-van Koeveringe, S.; Matheeussen, V.; Malhotra-Kumar, S. Increase in bloodstream infections caused by emm1 group A Streptococcus correlates with emergence of toxigenic M1(UK), Belgium, May 2022 to August 2023. Eurosurveillance 2023, 28, 2300422. [Google Scholar] [CrossRef]
- Gouveia, C.; Bajanca-Lavado, M.P.; Mamede, R.; Araujo Carvalho, A.; Rodrigues, F.; Melo-Cristino, J.; Ramirez, M.; Friaes, A.; Infections Portuguese Group for the Study of Streptococcal; Disease Portuguese Study Group of Pediatric Invasive Streptococcal; et al. Sustained increase of paediatric invasive Streptococcus pyogenes infections dominated by M1(UK) and diverse emm12 isolates, Portugal, September 2022 to May 2023. Eurosurveillance 2023, 28, 2300427. [Google Scholar] [CrossRef] [PubMed]
- Johannesen, T.B.; Munkstrup, C.; Edslev, S.M.; Baig, S.; Nielsen, S.; Funk, T.; Kristensen, D.K.; Jacobsen, L.H.; Ravn, S.F.; Bindslev, N.; et al. Increase in invasive group A streptococcal infections and emergence of novel, rapidly expanding sub-lineage of the virulent Streptococcus pyogenes M1 clone, Denmark, 2023. Eurosurveillance 2023, 28, 2300291. [Google Scholar] [CrossRef] [PubMed]
- Centers for Disease Control and Prevention. Increase in Invasive Group A Strep Infections, 2022–2023. Available online: https://www.cdc.gov/groupastrep/igas-infections-investigation.html (accessed on 8 August 2023).
- Enright, M.C.; Spratt, B.G.; Kalia, A.; Cross, J.H.; Bessen, D.E. Multilocus sequence typing of Streptococcus pyogenes and the relationships between emm type and clone. Infect. Immun. 2001, 69, 2416–2427. [Google Scholar] [CrossRef]
- Sanderson-Smith, M.; De Oliveira, D.M.; Guglielmini, J.; McMillan, D.J.; Vu, T.; Holien, J.K.; Henningham, A.; Steer, A.C.; Bessen, D.E.; Dale, J.B.; et al. A systematic and functional classification of Streptococcus pyogenes that serves as a new tool for molecular typing and vaccine development. J. Infect. Dis. 2014, 210, 1325–1338. [Google Scholar] [CrossRef]
- Frost, H.R.; Davies, M.R.; Velusamy, S.; Delforge, V.; Erhart, A.; Darboe, S.; Steer, A.; Walker, M.J.; Beall, B.; Botteaux, A.; et al. Updated emm-typing protocol for Streptococcus pyogenes. Clin. Microbiol. Infect. 2020, 26, 946.e5–946.e8. [Google Scholar] [CrossRef]
- Brouwer, S.; Rivera-Hernandez, T.; Curren, B.F.; Harbison-Price, N.; De Oliveira, D.M.P.; Jespersen, M.G.; Davies, M.R.; Walker, M.J. Pathogenesis, epidemiology and control of Group A Streptococcus infection. Nat. Rev. Microbiol. 2023, 21, 431–447. [Google Scholar] [CrossRef]
- Davies, M.R.; McIntyre, L.; Mutreja, A.; Lacey, J.A.; Lees, J.A.; Towers, R.J.; Duchene, S.; Smeesters, P.R.; Frost, H.R.; Price, D.J.; et al. Atlas of group A streptococcal vaccine candidates compiled using large-scale comparative genomics. Nat. Genet. 2019, 51, 1035–1043. [Google Scholar] [CrossRef]
- Huang, W.; Wang, G.; Yin, C.; Chen, D.; Dhand, A.; Chanza, M.; Dimitrova, N.; Fallon, J.T. Optimizing a Whole-Genome Sequencing Data Processing Pipeline for Precision Surveillance of Health Care-Associated Infections. Microorganisms 2019, 7, 388. [Google Scholar] [CrossRef]
- Miller, K.M.; Lamagni, T.; Cherian, T.; Cannon, J.W.; Parks, T.; Adegbola, R.A.; Pickering, J.; Barnett, T.; Engel, M.E.; Manning, L.; et al. Standardization of Epidemiological Surveillance of Invasive Group A Streptococcal Infections. Open Forum Infect. Dis. 2022, 9 (Suppl. 1), S31–S40. [Google Scholar] [CrossRef]
- Murray, K.D.; Webers, C.; Ong, C.S.; Borevitz, J.; Warthmann, N. kWIP: The k-mer weighted inner product, a de novo estimator of genetic similarity. PLoS Comput. Biol. 2017, 13, e1005727. [Google Scholar] [CrossRef]
- Ferretti, J.J.; McShan, W.M.; Ajdic, D.; Savic, D.J.; Savic, G.; Lyon, K.; Primeaux, C.; Sezate, S.; Suvorov, A.N.; Kenton, S.; et al. Complete genome sequence of an M1 strain of Streptococcus pyogenes. Proc. Natl. Acad. Sci. USA 2001, 98, 4658–4663. [Google Scholar] [CrossRef]
- Davies, M.R.; Keller, N.; Brouwer, S.; Jespersen, M.G.; Cork, A.J.; Hayes, A.J.; Pitt, M.E.; De Oliveira, D.M.P.; Harbison-Price, N.; Bertolla, O.M.; et al. Detection of Streptococcus pyogenes M1(UK) in Australia and characterization of the mutation driving enhanced expression of superantigen SpeA. Nat. Commun. 2023, 14, 1051. [Google Scholar] [CrossRef]
- Page, A.J.; Cummins, C.A.; Hunt, M.; Wong, V.K.; Reuter, S.; Holden, M.T.; Fookes, M.; Falush, D.; Keane, J.A.; Parkhill, J. Roary: Rapid large-scale prokaryote pan genome analysis. Bioinformatics 2015, 31, 3691–3693. [Google Scholar] [CrossRef]
- Chochua, S.; Metcalf, B.J.; Li, Z.; Rivers, J.; Mathis, S.; Jackson, D.; Gertz, R.E., Jr.; Srinivasan, V.; Lynfield, R.; Van Beneden, C.; et al. Population and Whole Genome Sequence Based Characterization of Invasive Group A Streptococci Recovered in the United States during 2015. mBio 2017, 8. [Google Scholar] [CrossRef]
- Li, Y.; Rivers, J.; Mathis, S.; Li, Z.; Velusamy, S.; Nanduri, S.A.; Van Beneden, C.A.; Snippes-Vagnone, P.; Lynfield, R.; McGee, L.; et al. Genomic Surveillance of Streptococcus pyogenes Strains Causing Invasive Disease, United States, 2016–2017. Front. Microbiol. 2020, 11, 1547. [Google Scholar] [CrossRef] [PubMed]
- Prasad, N.; Rhodes, J.; Deng, L.; McCarthy, N.L.; Moline, H.L.; Baggs, J.; Reddy, S.C.; Jernigan, J.A.; Havers, F.P.; Sosin, D.M.; et al. Changes in the Incidence of Invasive Bacterial Disease during the COVID-19 Pandemic in the United States, 2014–2020. J. Infect. Dis. 2023, 227, 907–916. [Google Scholar] [CrossRef]
- Nasser, W.; Beres, S.B.; Olsen, R.J.; Dean, M.A.; Rice, K.A.; Long, S.W.; Kristinsson, K.G.; Gottfredsson, M.; Vuopio, J.; Raisanen, K.; et al. Evolutionary pathway to increased virulence and epidemic group A Streptococcus disease derived from 3615 genome sequences. Proc. Natl. Acad. Sci. USA 2014, 111, E1768–E1776. [Google Scholar] [CrossRef]
- Lynskey, N.N.; Jauneikaite, E.; Li, H.K.; Zhi, X.; Turner, C.E.; Mosavie, M.; Pearson, M.; Asai, M.; Lobkowicz, L.; Chow, J.Y.; et al. Emergence of dominant toxigenic M1T1 Streptococcus pyogenes clone during increased scarlet fever activity in England: A population-based molecular epidemiological study. Lancet Infect. Dis. 2019, 19, 1209–1218. [Google Scholar] [CrossRef]
- Lemane, T.; Chikhi, R.; Peterlongo, P. k mdiff, large-scale and user-friendly differential k-mer analyses. Bioinformatics 2022, 38, 5443–5445. [Google Scholar] [CrossRef]
- Siguier, P.; Perochon, J.; Lestrade, L.; Mahillon, J.; Chandler, M. ISfinder: The reference centre for bacterial insertion sequences. Nucleic Acids Res. 2006, 34, D32–D36. [Google Scholar] [CrossRef]
- van der Putten, B.C.L.; Bril-Keijzers, W.C.M.; Rumke, L.W.; Vestjens, S.M.T.; Koster, L.A.M.; Willemsen, M.; van Houten, M.A.; Rots, N.Y.; Vlaminckx, B.J.M.; de Gier, B.; et al. Novel emm4 lineage associated with an upsurge in invasive group A streptococcal disease in the Netherlands, 2022. Microb. Genomics 2023, 9, 001026. [Google Scholar] [CrossRef]
- Ayer, V.; Tewodros, W.; Manoharan, A.; Skariah, S.; Luo, F.; Bessen, D.E. Tetracycline resistance in group a streptococci: Emergence on a global scale and influence on multiple-drug resistance. Antimicrob. Agents Chemother. 2007, 51, 1865–1868. [Google Scholar] [CrossRef]
- Woodbury, R.L.; Klammer, K.A.; Xiong, Y.; Bailiff, T.; Glennen, A.; Bartkus, J.M.; Lynfield, R.; Van Beneden, C.; Beall, B.W.; Active Bacterial Core Surveillance, T. Plasmid-Borne erm(T) from invasive, macrolide-resistant Streptococcus pyogenes strains. Antimicrob. Agents Chemother. 2008, 52, 1140–1143. [Google Scholar] [CrossRef] [PubMed]
- Leclercq, R.; Courvalin, P. Resistance to macrolides and related antibiotics in Streptococcus pneumoniae. Antimicrob. Agents Chemother. 2002, 46, 2727–2734. [Google Scholar] [CrossRef] [PubMed]
- Lukomski, S.; Bachert, B.A.; Squeglia, F.; Berisio, R. Collagen-like proteins of pathogenic streptococci. Mol. Microbiol. 2017, 103, 919–930. [Google Scholar] [CrossRef]
- Li, Y.; Nanduri, S.A.; Van Beneden, C.A.; Beall, B.W. M1(UK) lineage in invasive group A streptococcus isolates from the USA. Lancet Infect. Dis. 2020, 20, 538–539. [Google Scholar] [CrossRef] [PubMed]
- Tait-Kamradt, A.; Davies, T.; Cronan, M.; Jacobs, M.R.; Appelbaum, P.C.; Sutcliffe, J. Mutations in 23S rRNA and ribosomal protein L4 account for resistance in pneumococcal strains selected in vitro by macrolide passage. Antimicrob. Agents Chemother. 2000, 44, 2118–2125. [Google Scholar] [CrossRef]
- Kuroda, M.; Ohta, T.; Uchiyama, I.; Baba, T.; Yuzawa, H.; Kobayashi, I.; Cui, L.; Oguchi, A.; Aoki, K.; Nagai, Y.; et al. Whole genome sequencing of meticillin-resistant Staphylococcus aureus. Lancet 2001, 357, 1225–1240. [Google Scholar] [CrossRef]
- Da Cunha, V.; Davies, M.R.; Douarre, P.E.; Rosinski-Chupin, I.; Margarit, I.; Spinali, S.; Perkins, T.; Lechat, P.; Dmytruk, N.; Sauvage, E.; et al. Streptococcus agalactiae clones infecting humans were selected and fixed through the extensive use of tetracycline. Nat. Commun. 2014, 5, 4544. [Google Scholar] [CrossRef] [PubMed]
- Roberts, A.P.; Mullany, P. A modular master on the move: The Tn916 family of mobile genetic elements. Trends Microbiol. 2009, 17, 251–258. [Google Scholar] [CrossRef] [PubMed]
- Roberts, A.P.; Mullany, P. Tn916-like genetic elements: A diverse group of modular mobile elements conferring antibiotic resistance. FEMS Microbiol. Rev. 2011, 35, 856–871. [Google Scholar] [CrossRef]
- Truglio, J.J.; Croteau, D.L.; Van Houten, B.; Kisker, C. Prokaryotic nucleotide excision repair: The UvrABC system. Chem. Rev. 2006, 106, 233–252. [Google Scholar] [CrossRef] [PubMed]
- Leon-Sampedro, R.; Novais, C.; Peixe, L.; Baquero, F.; Coque, T.M. Diversity and Evolution of the Tn5801-tet(M)-Like Integrative and Conjugative Elements among Enterococcus, Streptococcus, and Staphylococcus. Antimicrob. Agents Chemother. 2016, 60, 1736–1746. [Google Scholar] [CrossRef]
- Siguier, P.; Gourbeyre, E.; Varani, A.; Ton-Hoang, B.; Chandler, M. Everyman’s Guide to Bacterial Insertion Sequences. Microbiol. Spectr. 2015, 3, MDNA3-0030-2014. [Google Scholar] [CrossRef]
- Kosek, D.; Hickman, A.B.; Ghirlando, R.; He, S.; Dyda, F. Structures of ISCth4 transpososomes reveal the role of asymmetry in copy-out/paste-in DNA transposition. EMBO J. 2021, 40, e105666. [Google Scholar] [CrossRef]
- Kuroda, M.; Sekizuka, T.; Matsui, H.; Ohsuga, J.; Ohshima, T.; Hanaki, H. IS256-Mediated Overexpression of the WalKR Two-Component System Regulon Contributes to Reduced Vancomycin Susceptibility in a Staphylococcus aureus Clinical Isolate. Front. Microbiol. 2019, 10, 1882. [Google Scholar] [CrossRef]
- Kirsch, J.M.; Ely, S.; Stellfox, M.E.; Hullahalli, K.; Luong, P.; Palmer, K.L.; Van Tyne, D.; Duerkop, B.A. Targeted IS-element sequencing uncovers transposition dynamics during selective pressure in enterococci. PLoS Pathog. 2023, 19, e1011424. [Google Scholar] [CrossRef]
- Siguier, P.; Gourbeyre, E.; Chandler, M. Bacterial insertion sequences: Their genomic impact and diversity. FEMS Microbiol. Rev. 2014, 38, 865–891. [Google Scholar] [CrossRef]
- Bolger, A.M.; Lohse, M.; Usadel, B. Trimmomatic: A flexible trimmer for Illumina sequence data. Bioinformatics 2014, 30, 2114–2120. [Google Scholar] [CrossRef]
- Bankevich, A.; Nurk, S.; Antipov, D.; Gurevich, A.A.; Dvorkin, M.; Kulikov, A.S.; Lesin, V.M.; Nikolenko, S.I.; Pham, S.; Prjibelski, A.D.; et al. SPAdes: A new genome assembly algorithm and its applications to single-cell sequencing. J. Comput. Biol. 2012, 19, 455–477. [Google Scholar] [CrossRef]
- Alcock, B.P.; Huynh, W.; Chalil, R.; Smith, K.W.; Raphenya, A.R.; Wlodarski, M.A.; Edalatmand, A.; Petkau, A.; Syed, S.A.; Tsang, K.K.; et al. CARD 2023: Expanded curation, support for machine learning, and resistome prediction at the Comprehensive Antibiotic Resistance Database. Nucleic Acids Res. 2023, 51, D690–D699. [Google Scholar] [CrossRef]
- Florensa, A.F.; Kaas, R.S.; Clausen, P.; Aytan-Aktug, D.; Aarestrup, F.M. ResFinder—An open online resource for identification of antimicrobial resistance genes in next-generation sequencing data and prediction of phenotypes from genotypes. Microb. Genomics 2022, 8, 000748. [Google Scholar] [CrossRef]
- Gupta, S.K.; Padmanabhan, B.R.; Diene, S.M.; Lopez-Rojas, R.; Kempf, M.; Landraud, L.; Rolain, J.M. ARG-ANNOT, a new bioinformatic tool to discover antibiotic resistance genes in bacterial genomes. Antimicrob. Agents Chemother. 2014, 58, 212–220. [Google Scholar] [CrossRef]
- Chen, L.; Yang, J.; Yu, J.; Yao, Z.; Sun, L.; Shen, Y.; Jin, Q. VFDB: A reference database for bacterial virulence factors. Nucleic Acids Res. 2005, 33, D325–D328. [Google Scholar] [CrossRef]
- Shen, H.; Bhamidi, S.; Liu, Y. Statistical Significance of Clustering with Multidimensional Scaling. J. Comput. Graph. Stat. 2024, 33, 219–230. [Google Scholar] [CrossRef]
- Seemann, T. Prokka: Rapid prokaryotic genome annotation. Bioinformatics 2014, 30, 2068–2069. [Google Scholar] [CrossRef]
- Price, M.N.; Dehal, P.S.; Arkin, A.P. FastTree 2--approximately maximum-likelihood trees for large alignments. PLoS ONE 2010, 5, e9490. [Google Scholar] [CrossRef]
- Zerbino, D.R.; Birney, E. Velvet: Algorithms for de novo short read assembly using de Bruijn graphs. Genome Res. 2008, 18, 821–829. [Google Scholar] [CrossRef]
- Li, H.; Durbin, R. Fast and accurate short read alignment with Burrows-Wheeler transform. Bioinformatics 2009, 25, 1754–1760. [Google Scholar] [CrossRef]
- Robinson, J.T.; Thorvaldsdottir, H.; Winckler, W.; Guttman, M.; Lander, E.S.; Getz, G.; Mesirov, J.P. Integrative genomics viewer. Nat. Biotechnol. 2011, 29, 24–26. [Google Scholar] [CrossRef]
- Darling, A.C.; Mau, B.; Blattner, F.R.; Perna, N.T. Mauve: Multiple alignment of conserved genomic sequence with rearrangements. Genome Res. 2004, 14, 1394–1403. [Google Scholar] [CrossRef]
- Arndt, D.; Grant, J.R.; Marcu, A.; Sajed, T.; Pon, A.; Liang, Y.; Wishart, D.S. PHASTER: A better, faster version of the PHAST phage search tool. Nucleic Acids Res. 2016, 44, W16–W21. [Google Scholar] [CrossRef]
- Magoc, T.; Wood, D.; Salzberg, S.L. EDGE-pro: Estimated Degree of Gene Expression in Prokaryotic Genomes. Evol. Bioinform. Online 2013, 9, 127–136. [Google Scholar] [CrossRef]
- Love, M.I.; Huber, W.; Anders, S. Moderated estimation of fold change and dispersion for RNA-seq data with DESeq2. Genome Biol. 2014, 15, 550. [Google Scholar] [CrossRef]




| Genotype | iGAS | nGAS | uGAS | SUM | p-Value * | ||||
|---|---|---|---|---|---|---|---|---|---|
| n | % | n | % | n | % | n | % | ||
| ST28/emm1 | 16 | 16.8 | 13 | 13.7 | 3 | 3.2 | 32 | 33.7 | 0.58 |
| ST36/emm12 | 18 | 18.9 | 13 | 13.7 | 2 | 2.1 | 33 | 34.7 | 0.59 |
| ST101/emm89 | 2 | 2.1 | 3 | 3.2 | 1 | 1.1 | 6 | 6.3 | 0.33 |
| ST399/emm77 | 3 | 3.2 | 1 | 1.1 | 4 | 4.2 | 0.14 | ||
| Others | 15 | 15.8 | 3 | 3.2 | 2 | 2.1 | 20 | 21.1 | 0.11 |
| SUM | 54 | 56.8 | 32 | 33.7 | 9 | 9.5 | 95 | 100 | |
| MLST/emm | <2015 | 2015 | 2016 | 2017 | 2018 | 2019 | 2020 | 2021 | |||||||
|---|---|---|---|---|---|---|---|---|---|---|---|---|---|---|---|
| n | n | % | n | % | n | % | n | % | n | % | n | % | n | % | |
| ST28/emm1 | 1 | 301 | 20.7 | 236 | 12.9 | 312 | 13.4 | 336 | 13.9 | 359 | 15.1 | 195 | 10.5 | 17 | 2.7 |
| ST101/emm89 | 2 | 176 | 12.1 | 151 | 8.3 | 232 | 9.9 | 181 | 7.5 | 139 | 5.9 | 115 | 6.2 | 28 | 4.5 |
| ST36/emm12 | 3 | 132 | 9.1 | 149 | 8.1 | 137 | 5.9 | 128 | 5.3 | 136 | 5.7 | 76 | 4.1 | 6 | 1.0 |
| ST334/emm82 | 94 | 6.5 | 106 | 5.8 | 133 | 5.7 | 159 | 6.6 | 159 | 6.7 | 133 | 7.1 | 78 | 12.5 | |
| ST82/emm92 | 2 | 57 | 3.9 | 55 | 3.0 | 166 | 7.1 | 263 | 10.9 | 170 | 7.2 | 125 | 6.7 | 50 | 8.0 |
| ST433/emm49 | 117 | 19 | 1.3 | 155 | 8.5 | 184 | 7.9 | 137 | 5.7 | 112 | 4.7 | 123 | 6.6 | 95 | 15.3 |
| ST3/emm43 | 21 | 0.9 | 62 | 2.6 | 41 | 1.7 | 47 | 2.5 | 31 | 5.0 | |||||
| ST909/emm81 | 19 | 1.3 | 3 | 0.1 | 7 | 0.3 | 37 | 2.0 | 29 | 4.7 | |||||
| ST399/emm77 | 11 | 0.8 | 13 | 0.7 | 14 | 0.6 | 22 | 0.9 | 14 | 0.6 | 17 | 0.9 | 8 | 1.3 | |
| Total | 172 | 1454 | 1830 | 2333 | 2417 | 2374 | 1862 | 622 | |||||||
Disclaimer/Publisher’s Note: The statements, opinions and data contained in all publications are solely those of the individual author(s) and contributor(s) and not of MDPI and/or the editor(s). MDPI and/or the editor(s) disclaim responsibility for any injury to people or property resulting from any ideas, methods, instructions or products referred to in the content. |
© 2024 by the authors. Licensee MDPI, Basel, Switzerland. This article is an open access article distributed under the terms and conditions of the Creative Commons Attribution (CC BY) license (https://creativecommons.org/licenses/by/4.0/).
Share and Cite
Huang, W.; Markantonis, J.E.; Yin, C.; Pozdol, J.R.; Briley, K.P.; Fallon, J.T. Local Genomic Surveillance of Invasive Streptococcus pyogenes in Eastern North Carolina (ENC) in 2022–2023. Int. J. Mol. Sci. 2024, 25, 8179. https://doi.org/10.3390/ijms25158179
Huang W, Markantonis JE, Yin C, Pozdol JR, Briley KP, Fallon JT. Local Genomic Surveillance of Invasive Streptococcus pyogenes in Eastern North Carolina (ENC) in 2022–2023. International Journal of Molecular Sciences. 2024; 25(15):8179. https://doi.org/10.3390/ijms25158179
Chicago/Turabian StyleHuang, Weihua, John E. Markantonis, Changhong Yin, Joseph R. Pozdol, Kimberly P. Briley, and John T. Fallon. 2024. "Local Genomic Surveillance of Invasive Streptococcus pyogenes in Eastern North Carolina (ENC) in 2022–2023" International Journal of Molecular Sciences 25, no. 15: 8179. https://doi.org/10.3390/ijms25158179
APA StyleHuang, W., Markantonis, J. E., Yin, C., Pozdol, J. R., Briley, K. P., & Fallon, J. T. (2024). Local Genomic Surveillance of Invasive Streptococcus pyogenes in Eastern North Carolina (ENC) in 2022–2023. International Journal of Molecular Sciences, 25(15), 8179. https://doi.org/10.3390/ijms25158179

