Metabolic Shift in Porcine Spermatozoa during Sperm Capacitation-Induced Zinc Flux
Abstract
1. Introduction
2. Results
3. Discussion
4. Materials and Methods
4.1. Experimental Design
4.2. Semen Collection and Processing
4.3. Computer-Assisted Semen Analysis (CASA)
4.4. Preparation of Porcine Non-Capacitating Media and Porcine Capacitating Media
4.4.1. Porcine Non-Capacitation Media (pNCM)
4.4.2. Porcine Capacitation Media (pCM)
4.4.3. Capacitation Treatments
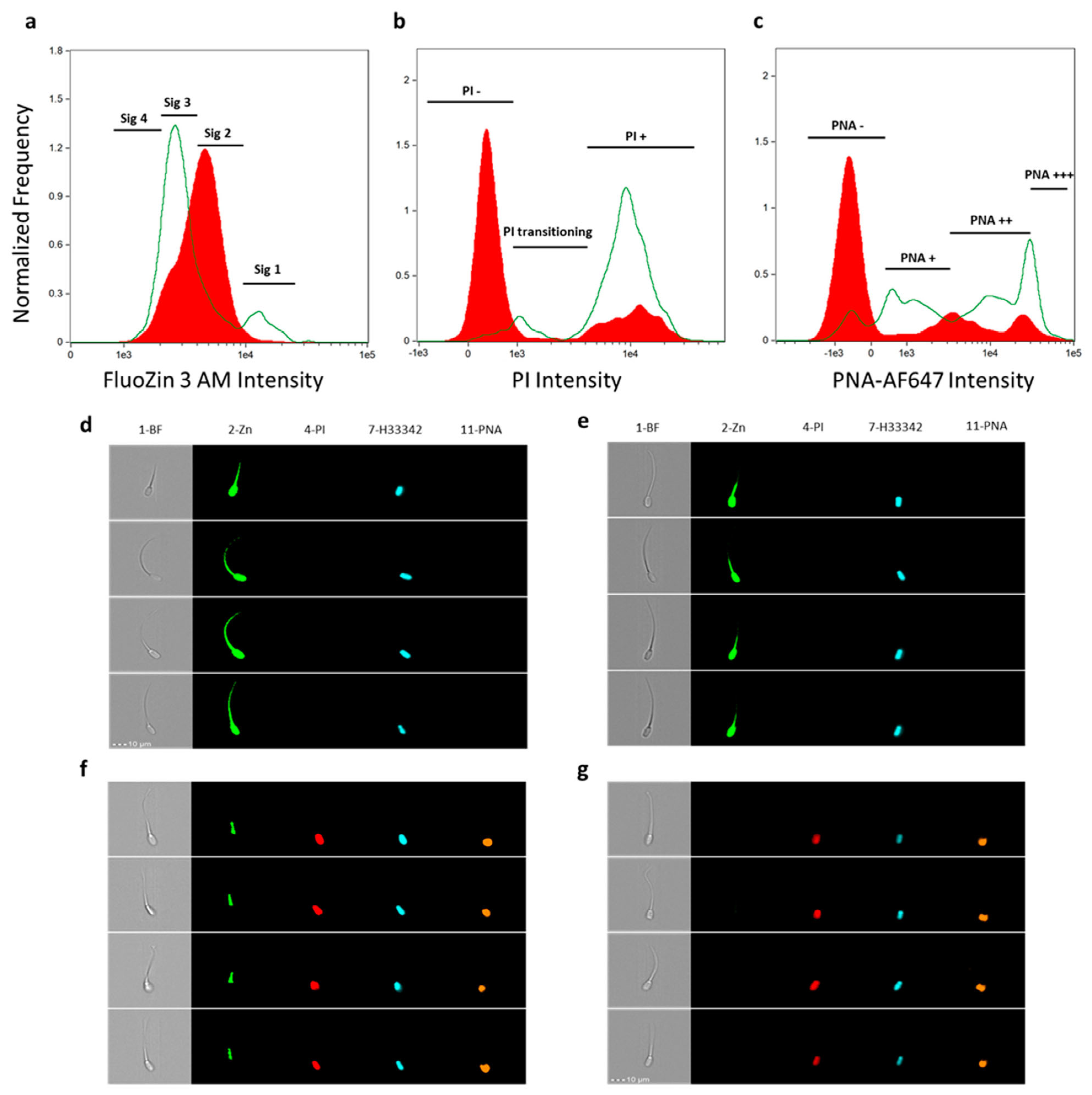
4.5. Image-Based Flow Cytometry
4.5.1. Reagents
4.5.2. Flow Cytometry Probe Staining and Incubation
4.5.3. Image-Based Flow Cytometry (IFBC) Data Acquisition
4.5.4. Image-Based Flow Cytometry Data Analysis
4.6. Metabolomics Analysis
4.6.1. Non-Targeted Metabolomic Single-Phase Extraction
4.6.2. Non-Targeted Gas Chromatography-Mass Spectrometry (GC-MS) Analysis
4.6.3. Statistical Analysis of Non-Targeted Metabolomics
5. Conclusions
Supplementary Materials
Author Contributions
Funding
Institutional Review Board Statement
Informed Consent Statement
Data Availability Statement
Conflicts of Interest
References
- Chang, M.C. Fertilizing Capacity of Spermatozoa deposited into the Fallopian Tubes. Nature 1951, 168, 697–698. [Google Scholar] [CrossRef]
- Austin, C. The ‘Capacitation’ of the Mammalian Sperm. Nature 1952, 170, 326. [Google Scholar] [CrossRef] [PubMed]
- Okamura, N.; Sugita, Y. Activation of spermatozoan adenylate cyclase by a low molecular weight factor in porcine seminal plasma. J. Biol. Chem. 1983, 258, 13056–13062. [Google Scholar] [CrossRef] [PubMed]
- Visconti, P.E.; Krapf, D.; de la Vega-Beltrán, J.L.; Acevedo, J.J.; Darszon, A. Ion channels, phosphorylation and mammalian sperm capacitation. Asian J. Androl. 2011, 13, 395–405. [Google Scholar] [CrossRef] [PubMed]
- Buffone, M.G.; Wertheimer, E.V.; Visconti, P.E.; Krapf, D. Central role of soluble adenylyl cyclase and cAMP in sperm physiology. Biochim. Biophys. Acta 2014, 1842 12Pt B, 2610–2620. [Google Scholar] [CrossRef] [PubMed]
- Mishra, A.K.; Kumar, A.; Swain, D.K.; Yadav, S.; Nigam, R. Insights into pH regulatory mechanisms in mediating spermatozoa functions. Vet. World 2018, 11, 852–858. [Google Scholar] [CrossRef] [PubMed]
- Visconti, P.E.; Ning, X.; Fornés, M.W.; Alvarez, J.G.; Steinac, P.; Connors, S.A.; Kopf, G.S. Cholesterol efflux-mediated signal transduction in mammalian sperm: Cholesterol release signals an increase in protein tyrosine phosphorylation during mouse sperm capacitation. Dev. Biol. 1999, 214, 429–443. [Google Scholar] [CrossRef] [PubMed]
- Harrison, R.A.; Gadella, B.M. Bicarbonate-induced membrane processing in sperm capacitation. Theriogenology 2005, 63, 342–351. [Google Scholar] [CrossRef] [PubMed]
- Leahy, T.; Gadella, B.M. New insights into the regulation of cholesterol efflux from the sperm membrane. Asian J. Androl. 2015, 17, 561–567. [Google Scholar] [CrossRef] [PubMed] [PubMed Central]
- Dhumal, S.; Naik, P.; Dakshinamurthy, S.; Sullia, K. Semen pH and its correlation with motility and count—A study in sub-fertile men. JBRA Assist. Reprod. 2021, 25, 172–175. [Google Scholar] [CrossRef]
- Strzežek, J.; Korda, W.; Glogowski, J.; Wysocki, P.; Borkowski, K. Influence of Semen-collection Frequency on Sperm Quality in Boars, with Special Reference to Biochemical Markers. Reprod. Domest. Anim. 1995, 30, 85–94. [Google Scholar] [CrossRef]
- Cafe, S.L.; Anderson, A.L.; Nixon, B. In vitro Induction and Detection of Acrosomal Exocytosis in Human Spermatozoa. Bio-Protocol 2020, 10, e3689. [Google Scholar] [CrossRef] [PubMed] [PubMed Central]
- Buffone, M.G.; Rodriguez-Miranda, E.; Storey, B.T.; Gerton, G.L. Acrosomal exocytosis of mouse sperm progresses in a consistent direction in response to Zona Pellucida. J. Cell. Physiol. 2009, 220, 611–620. [Google Scholar] [CrossRef]
- Ducummon, C.C.; Berger, T. Localization of the Rho GTPases and some Rho effector proteins in the sperm of several mammalian species. Zygote 2006, 14, 249–257. [Google Scholar] [CrossRef] [PubMed]
- Storey, B.T. Mammalian sperm metabolism: Oxygen and sugar, friend and foe. Int. J. Dev. Biol. 2008, 52, 427–437. [Google Scholar] [CrossRef] [PubMed]
- Balbach, M.; Ghanem, L.; Violante, S.; Kyaw, A.; Romarowski, A.; Cross, J.; Visconti, P.; Levin, L.; Buck, J. Capacitation Induces Changes in Metabolic Pathways Supporting Motility of Epididymal and Ejaculated Sperm. Front. Cell Dev. Biol. 2023, 11, 1160154. [Google Scholar] [CrossRef]
- Kerns, K.; Zigo, M.; Drobnis, E.Z.; Sutovsky, M.; Sutovsky, P. Zinc ion flux during mammalian sperm capacitation. Nat. Commun. 2018, 9, 1–10. [Google Scholar] [CrossRef]
- Zigo, M.; Kerns, K.; Sen, S.; Essien, C.; Oko, R.; Xu, D.; Sutovsky, P. Zinc is a master-regulator of sperm function associated with binding, motility, and metabolic modulation during porcine sperm capacitation. Commun. Biol. 2022, 5, 538. [Google Scholar] [CrossRef]
- Kerns, K.; Zigo, M.; Sutovsky, P. Zinc: A Necessary Ion for Mammalian Sperm Fertilization Competency. Int. J. Mol. Sci. 2018, 19, 4097. [Google Scholar] [CrossRef]
- Ramu, S.; Jeyendran, R.S. The Hypo-osmotic Swelling Test for Evaluation of Sperm Membrane Integrity. In Spermatogenesis. Methods in Molecular Biology; Carrell, D., Aston, K., Eds.; Humana Press: Totowa, NJ, USA, 2013; Volume 927. [Google Scholar] [CrossRef]
- Nesci, S.; Spinaci, M.; Galeati, G.; Nerozzi, C.; Pagliarani, A.; Algieri, C.; Tamanini, C.; Bucci, D. Sperm Function and Mitochondrial Activity: An Insight on Boar Sperm Metabolism. Theriogenology 2020, 144, 82–88. [Google Scholar] [CrossRef] [PubMed]
- Williams, A.C.; Ford, W.C.L. The role of glucose in supporting motility and capacitation in human spermatozoa. J. Androl. 2001, 22, 680–695. [Google Scholar] [CrossRef] [PubMed]
- Mukai, C.; Okuno, M. Glycolysis Plays a Major Role for Adenosine Triphosphate Supplementation in Mouse Sperm Flagellar Movement. Biol. Reprod. 2004, 71, 540–547. [Google Scholar] [CrossRef] [PubMed]
- Hidalgo, D.M.; Romarowski, A.; Gervasi, M.G.; Navarrete, F.; Balbach, M.; Salicioni, A.M.; Levin, L.R.; Buck, J.; Visconti, P.E. Capacitation increases glucose consumption in murine sperm. Mol. Reprod. Dev. 2020, 87, 1037–1047. [Google Scholar] [CrossRef] [PubMed] [PubMed Central]
- Ferramosca, A.; Zara, V. Bioenergetics of Mammalian Sperm Capacitation. BioMed Res. Int. 2014, 2014, 1–8. [Google Scholar] [CrossRef] [PubMed]
- Carlomagno, G.; Nordio, M.; Chiu, T.; Unfer, V. Contribution of myo-inositol and melatonin to human reproduction. Eur. J. Obstet. Gynecol. Reprod. Biol. 2011, 159, 267–272. [Google Scholar] [CrossRef] [PubMed]
- Foskett, J.K. Inositol trisphosphate receptor Ca2+ release channels in neurological diseases. Pflugers Arch. Eur. J. Physiol. 2010, 460, 481–494. [Google Scholar] [CrossRef] [PubMed]
- Yeung, C.; Anapolski, M.; Setiawan, I.; Lang, F.; Cooper, T.G. Effects of putative epididymal osmolytes on sperm volume regulation of fertile and infertile c-ros transgenic Mice. J. Androl. 2004, 25, 216–223. [Google Scholar] [CrossRef]
- Sitaula, R.; Fowler, A.; Toner, M.; Bhowmick, S. A study of the effect of sorbitol on osmotic tolerance during partial desiccation of bovine sperm. Cryobiology 2010, 60, 331–336. [Google Scholar] [CrossRef]
- Menezes, E.B.; Velho, A.L.C.; Santos, F.; Dinh, T.; Kaya, A.; Topper, E.; Moura, A.A.; Memili, E. Uncovering sperm metabolome to discover biomarkers for bull fertility. BMC Genom. 2019, 20, 714. [Google Scholar] [CrossRef]
- Collodel, G.; Castellini, C.; Lee, J.C.-Y.; Signorini, C. Relevance of Fatty Acids to Sperm Maturation and Quality. Oxidative Med. Cell. Longev. 2020, 2020, 7038124. [Google Scholar] [CrossRef]
- Jiye, A.; Trygg, J.; Gullberg, J.; Johansson, A.I.; Jonsson, P.; Antti, H.; Marklund, S.L.; Moritz, T. Extraction and GC/MS analysis of the human blood plasma metabolome. Anal. Chem. 2005, 77, 8086–8094. [Google Scholar] [CrossRef] [PubMed]
- Koek, M.M.; Muilwijk, B.; van der Werf, M.J.; Hankemeier, T. Microbial metabolomics with gas chromatography/mass spectrometry. Anal. Chem. 2006, 78, 1272–1281, Erratum in Anal. Chem. 2006, 78, 3839. [Google Scholar] [CrossRef] [PubMed]
- Pang, Z.; Chong, J.; Zhou, G.; de Lima Morais, D.A.; Chang, L.; Barrette, M.; Gauthier, C.; Jacques, P.-É.; Li, S.; Xia, J. MetaboAnalyst 5.0: Narrowing the gap between raw spectra and functional insights. Nucleic Acids Res. 2021, 49, W388–W396. [Google Scholar] [CrossRef] [PubMed]





Disclaimer/Publisher’s Note: The statements, opinions and data contained in all publications are solely those of the individual author(s) and contributor(s) and not of MDPI and/or the editor(s). MDPI and/or the editor(s) disclaim responsibility for any injury to people or property resulting from any ideas, methods, instructions or products referred to in the content. |
© 2024 by the authors. Licensee MDPI, Basel, Switzerland. This article is an open access article distributed under the terms and conditions of the Creative Commons Attribution (CC BY) license (https://creativecommons.org/licenses/by/4.0/).
Share and Cite
Weide, T.; Mills, K.; Shofner, I.; Breitzman, M.W.; Kerns, K. Metabolic Shift in Porcine Spermatozoa during Sperm Capacitation-Induced Zinc Flux. Int. J. Mol. Sci. 2024, 25, 7919. https://doi.org/10.3390/ijms25147919
Weide T, Mills K, Shofner I, Breitzman MW, Kerns K. Metabolic Shift in Porcine Spermatozoa during Sperm Capacitation-Induced Zinc Flux. International Journal of Molecular Sciences. 2024; 25(14):7919. https://doi.org/10.3390/ijms25147919
Chicago/Turabian StyleWeide, Tyler, Kayla Mills, Ian Shofner, Matthew W. Breitzman, and Karl Kerns. 2024. "Metabolic Shift in Porcine Spermatozoa during Sperm Capacitation-Induced Zinc Flux" International Journal of Molecular Sciences 25, no. 14: 7919. https://doi.org/10.3390/ijms25147919
APA StyleWeide, T., Mills, K., Shofner, I., Breitzman, M. W., & Kerns, K. (2024). Metabolic Shift in Porcine Spermatozoa during Sperm Capacitation-Induced Zinc Flux. International Journal of Molecular Sciences, 25(14), 7919. https://doi.org/10.3390/ijms25147919

