Comparative Analysis of Plastome Sequences of Seven Tulipa L. (Liliaceae Juss.) Species from Section Kolpakowskianae Raamsd. Ex Zonn and Veldk.
Abstract
1. Introduction
2. Results
2.1. Features of the Seven Tulipa Plastomes
2.2. Repeat Sequence Analysis
2.3. Nucleotide Diversity Analysis
2.4. Selective Pressure Analysis
2.5. Contraction and Expansion of the Inverted Repeat Regions
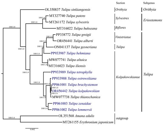
2.6. Phylogenetic Analysis
3. Discussion
4. Materials and Methods
4.1. Plant Material and DNA Extraction
4.2. Sequencing, Assembly, and Annotation
4.3. Repeat Element Analysis, Nucleotide Diversity, IR Region Contraction and Expansion, and Ka/Ks Ratio Analysis
4.4. Phylogenetic Analysis
5. Conclusions
Supplementary Materials
Author Contributions
Funding
Institutional Review Board Statement
Informed Consent Statement
Data Availability Statement
Conflicts of Interest
References
- Veldkamp, J.F.; Zonneveld, B.J.M. The infrageneric nomenclature of Tulipa (Liliaceae). Plant Syst. Evol. 2012, 298, 87–92. [Google Scholar] [CrossRef]
- Ivaschenko, A.A.; Belyalov, O.V. Kazakhstan is the Birthplace of Tulips; Atamura: Almaty, Kazakhstan, 2019. [Google Scholar]
- Botschantzeva, Z.P. Tulips: Taxonomy, Morphology, Cytology, Phytogeography, and Physiology; CRC Press: Rotterdam, The Netherlands, 1962; (English Edition Translated by Varekamp, H.Q. 1982). [Google Scholar]
- Tojibaev, K.; Beshko, N. Reassessment of diversity and analysis of distribution in Tulipa (Liliaceae) in Uzbekistan. Nord. J. Bot. 2015, 33, 324–334. [Google Scholar] [CrossRef]
- Beshko, N.Y.; Abduraimov, O.S.; Kodirov, U.K.; Madaminov, F.M.; Mahmudov, A.V. The Current State of Cenopopulations of Some Endemic and Rare Species of the Genus Tulipa L. (Liliaceae) in the Tashkent Region (Uzbekistan). Arid Ecosyst. 2023, 13, 294–304. [Google Scholar] [CrossRef]
- Hall, A.D. The Genus Tulipa; Royal Horticultural Society: London, UK, 1940. [Google Scholar]
- Van Raamsdonk, L.W.D.; De Vries, T. Species relationships and taxonomy in Tulipa subgenus Tulipa (Liliaceae). Plant Syst. Evol. 1995, 195, 13–44. [Google Scholar] [CrossRef]
- Zonneveld, B.J. The systematic value of nuclear genome size for "all" species of Tulipa L. (Liliaceae). Plant Syst. Evol. 2009, 281, 217–245. [Google Scholar] [CrossRef]
- Christenhusz, M.J.; Govaerts, R.; David, J.C.; Hall, T.; Borland, K.; Roberts, P.S.; Fay, M.F. Tiptoe through the tulips–cultural history, molecular phylogenetics and classification of Tulipa (Liliaceae). Bot. J. Linn. Soc. 2013, 172, 280–328. [Google Scholar] [CrossRef]
- Eker, I.; Babaç, M.T.I.; Koyuncu, M. Revision of the genus Tulipa L. (Liliaceae) in Turkey. Phytotaxa 2014, 157, 1–112. [Google Scholar] [CrossRef]
- Hajdari, A.; Pulaj, B.; Schmiderer, C.; Mala, X.; Wilson, B.; Lluga-Rizani, K.; Mustafa, B. A phylogenetic analysis of the wild Tulipa species (Liliaceae) of Kosovo based on plastid and nuclear DNA sequence. Adv. Genet. 2021, 2, e202100016. [Google Scholar] [CrossRef]
- Pourkhaloee, A.; Khosh-Khui, M.; Arens, P.; Salehi, H.; Razi, H.; Niazi, A.; van Tuyl, J. Molecular analysis of genetic diversity, population structure, and phylogeny of wild and cultivated tulips (Tulipa L.) by genic microsatellites. Hortic. Environ. Biotechnol. 2018, 59, 875–888. [Google Scholar] [CrossRef]
- Qifu, L.; Tong, O.; Yancheng, J.; Caixia, W. Tulip RAPD analysis of cultivars and wild species in Xinjiang. Acta Agric. Univ. Jiangxiensis 2008, 30, 656–660. [Google Scholar]
- Kiani, M.; Memariani, F.; Zarghami, H. Molecular analysis of species of Tulipa L. from Iran based on ISSR markers. Plant Syst. Evol. 2012, 298, 1515–1522. [Google Scholar] [CrossRef]
- Kashin, A.S.; Kritskaya, T.A.; Schanzer, I.A. Genetic polymorphism of Tulipa gesneriana L. evaluated on the basis of the ISSR marking data. Russ. J. Genet. 2016, 52, 1134–1145. [Google Scholar] [CrossRef]
- Kritskaya, T.A.; Kashin, A.S.; Schanzer, I.A.; Danilov, V.A. Genetic differentiation of Tulipa suaveolens (Liliaceae) in the north-east of its range in the European part of Russia. Bot. Zhurnal 2018, 103, 187–201. [Google Scholar]
- Olivia, B.I.; Pamfil, D.; van Heusden, S.; van Tuyl, J.; Meijer-Dekens, F.; Bondrea, M.; Patrascu, V.A. AFLP as a modern technique for DNA fingerprinting and identification Tulipa cultivars. Bull. USAMV-CN 2007, 63, 64. [Google Scholar]
- Kutlunina, N.A.; Polezhaeva, M.A.; Permyakova, M.V. Morphologic and AFLP analysis of relationships between tulip species Tulipa biebersteiniana (Liliaceae). Russ. J. Genet. 2013, 49, 401–410. [Google Scholar] [CrossRef]
- Asgari, D.; Babaei, A.; Naghavi, M.R.; Kiani, M. Biodiversity status of Tulipa (Liliaceae) in Iran inferred from molecular characterization. Hortic. Environ. Biotechnol. 2020, 61, 559–567. [Google Scholar] [CrossRef]
- Haerinasab, M.Z.; Jalilian, N.; Eslami-Farouji, A. Genetic Diversity and Population Structure of Some Iranian Tulipa Species Within the Subgenus Eriostemones Using CDDP Method. Iran. J. Sci. Technol. Trans. A Sci. 2021, 45, 1273–1285. [Google Scholar] [CrossRef]
- Shahin, A.; van Kaauwen, M.; Esselink, D.; Bargsten, J.W.; van Tuyl, J.M.; Visser, R.G.; Arens, P. Generation and analysis of expressed sequence tags in the extreme large genomes Lilium and Tulipa. BMC Genom. 2012, 13, 640. [Google Scholar] [CrossRef]
- Tang, N.; Shahin, A.; Bijman, P.; Liu, J.; van Tuyl, J.; Arens, P. Genetic diversity and structure in a collection of tulip cultivars assessed by SNP markers. Sci. Hortic. 2013, 161, 286–292. [Google Scholar] [CrossRef]
- Ivaschenko, A.A. Distribution and status of populations of some endemic representatives of Syrdarya Karatau and Western Tien-Shan flora. Probl. Bot. South. Sib. Mong. 2021, 20, 213–220. [Google Scholar]
- Ivaschenko, A.A.; Chalikova, E.S. About the current state of some populations of the Tulipa greigii Regel in South Kazakhstan (O sovremennom sostoyanii nekotorykh populyatsiy Tulipa greigii Regel v Yuzhnom Kazakhstane). In Proceedings of the International Scientific and Practical Conference “Conservation of Biological Diversity and Development of a Network of Protected Areas”, Dedicated to the Anniversary of Doctor of Biological Sciences, Honorary Professor of KSPI T.M. Bragina, Kostanay, Kazakhstan, 26 February 2024; pp. 126–131, (In Russian with English Abstract). [Google Scholar]
- Ivaschenko, A.A. Quantitative indicators of teratological variability of Kazakhstan tulips in nature and culture. Mod. Phytomorphology 2014, 6, 151–154. [Google Scholar]
- Amalova, A.; Kurmanbayeva, M.; Turuspekov, Y.; Ivashchenko, A.; Abidkulova, K. Ontogenetic Structure of Cenopopulations of Tulipa Ostrowskiana Regel in Zailiysky Alatau. Eurasian J. Ecol. 2018, 56, 101–114. [Google Scholar] [CrossRef]
- Kuhara, T.; Nishikawa, T.; Sochacki, D.; Marasek-Ciolakowska, A.; Okazaki, K.; Yanagisawa, R. Phylogenetic analysis of wild and garden tulips using sequences of chloroplast DNA. In Proceedings of the XXIV International Eucarpia Symposium Section Ornamentals: Ornamental Breeding Worldwide, Warsaw, Poland, 2–5 September 2012; Volume 953, pp. 103–110. [Google Scholar]
- Turktas, M.; Metin, Ö.K.; Baştuğ, B.; Ertuğrul, F.; Sarac, Y.I.; Kaya, E. Molecular phylogenetic analysis of Tulipa (Liliaceae) based on noncoding plastid and nuclear DNA sequences with an emphasis on Turkey. Bot. J. Linn. Soc. 2013, 172, 270–279. [Google Scholar] [CrossRef]
- Ma, H.L.; Zhu, Z.B.; Zhang, X.M.; Miao, Y.Y.; Guo, Q.S. Species identification of the medicinal plant Tulipa edulis (Liliaceae) by DNA barcode marker. Biochem. Syst. Ecol. 2014, 55, 362–368. [Google Scholar] [CrossRef]
- Hajdari, A.; Pulaj, B.; Schmiderer, C.; Mala, X.; Lluga-Rizani, K.; Mustafa, B. Molecular phylogenetic analysis of wild Tulipa species (Liliaceae) present in Kosovo, based on plastid and nuclear DNA sequences. Authorea Prepr. 2020. [Google Scholar] [CrossRef]
- Eker, İ.; Tarıkahya Hacıoğlu, B.; Özgişi, K. Phylogeny and infrageneric classification of tulips. Plant Syst. Evol. 2024, 310, 23. [Google Scholar] [CrossRef]
- Douglas, S.E. Plastid evolution: Origins, diversity, trends. Curr. Opin. Genet. Dev. 1998, 8, 655–661. [Google Scholar] [CrossRef]
- Wang, W.; Lanfear, R. Long-reads reveal that the chloroplast genome exists in two distinct versions in most plants. Genome Biol. Evol. 2019, 11, 3372–3381. [Google Scholar] [CrossRef]
- Robbins, E.H.; Kelly, S. The evolutionary constraints on angiosperm chloroplast adaptation. Genome Biol. Evol. 2023, 15, evad101. [Google Scholar] [CrossRef]
- Jansen, R.K.; Cai, Z.; Raubeson, L.A.; Daniell, H.; Depamphilis, C.W.; Leebensmack, J.; Müller, K.F.; Guisingerbellian, M.; Haberle, R.C.; Hansen, A.K. Analysis of 81 genes from 64 plastid genomes resolves relationships in angiosperms and identifies genome-scale evolutionary patterns. Proc. Natl. Acad. Sci. USA 2007, 104, 19369–19374. [Google Scholar] [CrossRef]
- Ruhfel, B.R.; Gitzendanner, M.A.; Soltis, P.S.; Soltis, D.E.; Burleigh, J.G. From algae to angiosperms–inferring the phylogeny of green plants (Viridiplantae) from 360 plastid genomes. BMC Evol. Biol. 2014, 14, 23. [Google Scholar] [CrossRef] [PubMed]
- Xie, D.F.; Tan, J.B.; Yu, Y.; Gui, L.J.; Su, D.M.; Zhou, S.D.; He, X.J. Insights into phylogeny, age and evolution of Allium (Amaryllidaceae) based on the whole plastome sequences. Ann. Bot. 2020, 125, 1039–1055. [Google Scholar] [CrossRef]
- Hong, Z.; Wu, Z.; Zhao, K.; Yang, Z.; Zhang, N.; Guo, J.; Xu, D. Comparative analyses of five complete chloroplast genomes from the genus Pterocarpus (Fabacaeae). Int. J. Mol. Sci. 2020, 21, 3758. [Google Scholar] [CrossRef] [PubMed]
- Moghaddam, M.; Ohta, A.; Shimizu, M.; Terauchi, R.; Kazempour-Osaloo, S. The complete chloroplast genome of Onobrychis gaubae (Fabaceae-Papilionoideae): Comparative analysis with related IR-lacking clade species. BMC Plant Biol. 2022, 22, 75. [Google Scholar] [CrossRef] [PubMed]
- Zhou, J.T.; Yin, P.P.; Chen, Y.; Zhao, Y.P. The complete chloroplast genome of Tulipa altaica (Liliaceae), a wild relative of tulip. Mitochondrial DNA Part B 2019, 4, 2017–2018. [Google Scholar] [CrossRef]
- Ju, X.; Tang, N.; Shi, G.; Ye, R.; Hou, Z. Complete chloroplast genome of Tulipa buhseana (Liliaceae). Mitochondrial DNA Part B 2020, 5, 2360–2361. [Google Scholar] [CrossRef]
- Ju, X.; Shi, G.; Hou, Z.; Wu, C.; Liu, G.; Cao, C.; Tang, N. Characterization of the complete chloroplast genome of Tulipa iliensis (Liliaceae). Mitochondrial DNA Part B 2020, 5, 2362–2363. [Google Scholar] [CrossRef] [PubMed]
- Ju, X.; Shi, G.; Chen, S.; Dai, W.; He, T. Characterization and phylogenetic analysis of the complete chloroplast genome of Tulipa patens (Liliaceae). Mitochondrial DNA Part B 2021, 6, 2750–2751. [Google Scholar] [CrossRef]
- Yuan, L.; Yan, X.; Chen, X.; Zhu, X. The complete chloroplast genome of Tulipa gesneriana (Liliaceae) and its phylogenetic analysis. Mitochondrial DNA Part B 2022, 7, 1255–1256. [Google Scholar] [CrossRef]
- Xing, G.; Zhang, H.; Zhang, Y.; Lu, J.; Wu, T.; Tian, Z.; Qu, L. The complete chloroplast genome of Tulipa sinkiangensis ZM Mao (Liliaceae) with multi-flower. Mitochondrial DNA Part B 2023, 8, 45–47. [Google Scholar] [CrossRef] [PubMed]
- Li, J.; Price, M.; Su, D.M.; Zhang, Z.; Yu, Y.; Xie, D.F.; Gao, X.F. Phylogeny and comparative analysis for the plastid genomes of five Tulipa (Liliaceae). Biomed. Res. Int. 2021, 2021, 1–10. [Google Scholar] [CrossRef] [PubMed]
- Baitulin, I.O.; Sitpayeva, G.T. (Eds.) Red Book of Kazakhstan: Plants, 2nd ed.; LTD “Art-Print XXI”: Astana, Kazakhstan, 2014; Volume 2, Part 1; 452p. [Google Scholar]
- POWO. Plants of the World Online. Facilitated by the Royal Botanic Gardens, Kew. Published on the Internet. Available online: http://www.plantsoftheworldonline.org/ (accessed on 24 June 2024).
- Li, L.; Wu, Q.; Fang, L.; Wu, K.; Li, M.; Zeng, S. Comparative chloroplast genomics and phylogenetic analysis of Thuniopsis and closely related genera within Coelogyninae (Orchidaceae). Front. Genet. 2022, 13, 850201. [Google Scholar] [CrossRef] [PubMed]
- Zhang, D.; Tu, J.; Ding, X.; Guan, W.; Gong, L.; Qiu, X.; Su, H. Analysis of the chloroplast genome and phylogenetic evolution of Bidens pilosa. BMC Genom. 2023, 24, 113. [Google Scholar] [CrossRef] [PubMed]
- Li, W.; Yang, W.; Wang, X.J. Pseudogenes: Pseudo or real functional elements? J. Genet. Genom. 2013, 40, 171–177. [Google Scholar] [CrossRef] [PubMed]
- Liu, L.X.; Li, R.; Worth, J.R.; Li, X.; Li, P.; Cameron, K.M.; Fu, C.X. The complete chloroplast genome of Chinese bayberry (Morella rubra, Myricaceae): Implications for understanding the evolution of Fagales. Front. Plant Sci. 2017, 8, 968. [Google Scholar] [CrossRef] [PubMed]
- Ge, Y.; Dong, X.; Wu, B.; Wang, N.; Chen, D.; Chen, H.; Zhan, R. Evolutionary analysis of six chloroplast genomes from three Persea americana ecological races: Insights into sequence divergences and phylogenetic relationships. PLoS ONE 2019, 14, e0221827. [Google Scholar] [CrossRef]
- Pikunova, A.; Goryunova, S.; Golyaeva, O.; Dolzhikova, M.; Pavlenko, A.; Kurashev, O.; Goryunov, D. Plastome Data of Red Currant and Gooseberry Reveal Potential Taxonomical Issues within the Ribes Genus (Grossulariaceae). Horticulturae 2023, 9, 972. [Google Scholar] [CrossRef]
- Wicke, S.; Schneeweiss, G.M.; Depamphilis, C.W.; Müller, K.F.; Quandt, D. The evolution of the plastid chromosome in land plants: Gene content, gene order, gene function. Plant Mol. Biol. 2011, 76, 273–297. [Google Scholar] [CrossRef]
- Lu, R.S.; Yang, T.; Chen, Y.; Wang, S.Y.; Cai, M.Q.; Cameron, K.M.; Fu, C.X. Comparative plastome genomics and phylogenetic analyses of Liliaceae. Bot. J. Linn. Soc. 2021, 196, 279–293. [Google Scholar] [CrossRef]
- Li, P.; Lu, R.-S.; Xu, W.-Q.; Ohi-Toma, T.; Cai, M.-Q.; Qiu, Y.-X.; Cameron, K.M.; Fu, C.-X. Comparative Genomics and Phylogenomics of East Asian Tulips (Amana, Liliaceae). Front. Plant Sci. 2017, 8, 451. [Google Scholar] [CrossRef] [PubMed]
- Millen, R.S.; Olmstead, R.G.; Adams, K.L.; Palmer, J.D.; Lao, N.T.; Heggie, L.; Kavanagh, T.A.; Hibberd, J.M.; Gray, J.C.; Morden, C.W.; et al. Many parallel losses of infA from chloroplast DNA during angiosperm evolution with multiple independent transfers to the nucleus. Plant Cell 2001, 13, 645–658. [Google Scholar] [CrossRef] [PubMed]
- Kimura, M. The neutral theory of molecular evolution and the world view of the neutralists. Genome 1989, 31, 24–31. [Google Scholar] [CrossRef] [PubMed]
- Taheri, S.; Lee Abdullah, T.; Yusop, M.R.; Hanafi, M.M.; Sahebi, M.; Azizi, P.; Shamshiri, R.R. Mining and development of novel SSR markers using next generation sequencing (NGS) data in plants. Molecules 2018, 23, 399. [Google Scholar] [CrossRef] [PubMed]
- Almerekova, S.; Favarisova, N.; Turuspekov, Y.; Abugalieva, S. Cross-Genera Transferability of Microsatellite Markers and Phylogenetic Assessment of Three Salsola Species from Western Kazakhstan. Proc. Latv. Acad. Sci. B 2020, 74, 325–334. [Google Scholar] [CrossRef]
- Yermagambetova, M.; Almerekova, S.; Turginov, O.; Sultangaziev, O.; Abugalieva, S.; Turuspekov, Y. Genetic Diversity and Population Structure of Juniperus seravschanica Kom. Collected in Central Asia. Plants 2023, 12, 2961. [Google Scholar] [CrossRef] [PubMed]
- Kalia, R.K.; Rai, M.K.; Kalia, S.; Singh, R.; Dhawan, A.K. Microsatellite markers: An overview of the recent progress in plants. Euphytica 2011, 177, 309–334. [Google Scholar] [CrossRef]
- Cunha, C.P.; Resende, F.V.; Zucchi, M.I.; Pinheiro, J.B. SSR-based genetic diversity and structure of garlic accessions from Brazil. Genetica 2014, 142, 419e431. [Google Scholar] [CrossRef] [PubMed]
- Vasile, V.; Tîrziu, A.; Nicolae, E.; Ciucă, M.; Cornea, C.P. SSR markers are useful tools in wheat varietal purity and genetic diversity assessment. Seed Sci. Technol. 2023, 51, 145–156. [Google Scholar] [CrossRef]
- Almerekova, S.; Yermagambetova, M.; Osmonali, B.; Vesselova, P.; Abugalieva, S.; Turuspekov, Y. Characterization of the Plastid Genomes of Four Caroxylon Thunb. Species from Kazakhstan. Plants 2024, 13, 1332. [Google Scholar] [CrossRef]
- Kim, J.H.; Lee, S.I.; Kim, B.R.; Choi, I.Y.; Ryser, P.; Kim, N.S. Chloroplast genomes of Lilium lancifolium, L. amabile, L. callosum, and L. philadelphicum: Molecular characterization and their use in phylogenetic analysis in the genus Lilium and other allied genera in the order Liliales. PLoS ONE 2017, 12, e0186788. [Google Scholar] [CrossRef] [PubMed]
- Huang, J.; Yu, Y.; Liu, Y.M.; Xie, D.F.; He, X.J.; Zhou, S.D. Comparative chloroplast genomics of Fritillaria (Liliaceae), inferences for phylogenetic relationships between Fritillaria and Lilium and plastome evolution. Plants 2020, 9, 133. [Google Scholar] [CrossRef]
- Sheikh-Assadi, M.; Naderi, R.; Kafi, M.; Fatahi, R.; Salami, S.A.; Shariati, V. Complete chloroplast genome of Lilium ledebourii (Baker) Boiss and its comparative analysis: Lights into selective pressure and adaptive evolution. Sci. Rep. 2022, 12, 9375. [Google Scholar] [CrossRef]
- Fan, Z.F.; Ma, C.L. Comparative chloroplast genome and phylogenetic analyses of Chinese Polyspora. Sci. Rep. 2022, 12, 15984. [Google Scholar] [CrossRef] [PubMed]
- Temel, M.; Kaymaz, Y.; Ateş, D.; Kahraman, A.; Tanyolaç, M.B. The Complete Chloroplast Genome Sequence of Cicer bijugum, Genome Organization, and Comparison with Related Species. Curr. Genom. 2022, 23, 50. [Google Scholar] [CrossRef]
- Somaratne, Y.; Guan, D.L.; Wang, W.Q.; Zhao, L.; Xu, S.Q. The complete chloroplast genomes of two Lespedeza species: Insights into codon usage bias, RNA editing sites, and phylogenetic relationships in Desmodieae (Fabaceae: Papilionoideae). Plants 2019, 9, 51. [Google Scholar] [CrossRef]
- Ping, J.; Hao, J.; Wang, T.; Su, Y. Comparative analysis of plastid genomes reveals rearrangements, repetitive sequence features, and phylogeny in the Annonaceae. Front. Plant Sci. 2024, 15, 1351388. [Google Scholar] [CrossRef] [PubMed]
- Said, E.M.; Hassan, M.E. DNA barcodes in Egyptian olive cultivars (Olea europaea L.) using the rbcL and matK coding sequences. J. Crop Sci. Biotechnol 2023, 26, 447–456. [Google Scholar] [CrossRef]
- Manjarres-Hernández, E.H.; Morillo-Coronado, A.C. Phylogenetic Determination of Chenopodium quinoa Based on the Chloroplast Genes rbcL and matK. Int. J. Agron. 2023, 2023, 6681851. [Google Scholar] [CrossRef]
- Nadiya, F.; Aryasree, R.; Sreelekshmy, C.; Jinsha, P.T.; Nair, A.J.; Gangaprasad, A.; Rajalakshmi, R. Conservation and molecular identification of traditional rice varieties collected from Kerala using matK and rbcL DNA barcode markers. Ecol. Genet. Genom. 2023, 29, 100207. [Google Scholar] [CrossRef]
- Du, Y.; Bi, Y.; Yang, F.P.; Zhang, M.F.; Chen, X.Q.; Xue, J.; Zhang, X.H. Complete chloroplast genome sequences of Lilium: Insights into evolutionary dynamics and phylogenetic analyses. Sci. Rep. 2017, 7, 5751. [Google Scholar] [CrossRef] [PubMed]
- Almerekova, S.; Shchegoleva, N.; Abugalieva, S.; Turuspekov, Y. The molecular taxonomy of three endemic Central Asian species of Ranunculus (Ranunculaceae). PLoS ONE 2020, 15, e0240121. [Google Scholar] [CrossRef] [PubMed]
- Abugalieva, S.; Volkova, L.; Genievskaya, Y.; Ivaschenko, A.; Kotukhov, Y.; Sakauova, G.; Turuspekov, Y. Taxonomic assessment of Allium species from Kazakhstan based on ITS and matK markers. BMC Plant Biol. 2017, 17, 51–60. [Google Scholar] [CrossRef] [PubMed]
- Almerekova, S.; Mukhitdinov, N.; Abugalieva, S. Phylogenetic study of the endemic species Oxytropis almaatensis (Fabaceae) based on nuclear ribosomal DNA ITS sequences. BMC Plant Biol. 2017, 17, 173. [Google Scholar] [CrossRef] [PubMed]
- Wilson, B. Tulipa: The Taxonomy and Evolutionary History of the Genus and Its Impact on Conservation Priorities in Central Asia. Ph.D. Thesis, University of Cambridge, Cambridge, UK, 2023; p. 276. [Google Scholar]
- Doyle, J.J.; Doyle, J.L. A rapid DNA isolation procedure for small quantities of fresh leaf tissue. Phytochem. Bull. 1987, 19, 11–15. [Google Scholar]
- Almerekova, S.; Yermagambetova, M.; Abugalieva, S.; Turuspekov, Y. The complete chloroplast genome sequencing data of Juniperus sabina L. (Cupressaceae Bartl.) from Kazakhstan. Data Brief 2022, 45, 108644. [Google Scholar] [CrossRef] [PubMed]
- Yermagambetova, M.; Abugalieva, S.; Turuspekov, Y.; Almerekova, S. Illumina sequencing data of the complete chloroplast genome of rare species Juniperus seravschanica (Cupressaceae) from Kazakhstan. Data Brief 2023, 46, 108866. [Google Scholar] [CrossRef] [PubMed]
- Almerekova, S.; Yermagambetova, M.; Jumanov, S.; Abugalieva, S.; Turuspekov, Y. Comparative analysis of chloroplast genomes of seven Juniperus species from Kazakhstan. PLoS ONE 2024, 19, e0295550. [Google Scholar] [CrossRef] [PubMed]
- Bolger, A.M.; Lohse, M.; Usadel, B. Trimmomatic: A flexible trimmer for Illumina sequence data. Bioinformatics 2014, 30, 2114–2120. [Google Scholar] [CrossRef] [PubMed]
- Dierckxsens, N.; Mardulyn, P.; Smits, G. NOVOPlasty: De novo assembly of organelle genomes from whole genome data. Nucleic Acids Res. 2016, 45, e18. [Google Scholar] [CrossRef]
- Tillich, M.; Lehwark, P.; Pellizzer, T.; Ulbricht-Jones, E.S.; Fischer, A.; Bock, R.; Greiner, S. GeSeq—Versatile and accurate annotation of organelle genomes. Nucleic Acids Res. 2017, 45, W6–W11. [Google Scholar] [CrossRef]
- Qu, X.J.; Moore, M.J.; Li, D.Z.; Yi, T.S. PGA: A software package for rapid, accurate, and flexible batch annotation of plastomes. Plant Methods 2019, 15, 50. [Google Scholar] [CrossRef]
- Lohse, M.; Drechsel, O.; Bock, R. Organellar Genome DRAW (OGDRAW): A tool for the easy generation of high-quality custom graphical maps of plastid and mitochondrial genomes. Curr. Genet. 2007, 52, 267–274. [Google Scholar] [CrossRef]
- Benson, G. Tandem repeats finder: A program to analyze DNA sequences. Nucleic Acids Res. 1999, 27, 573–580. [Google Scholar] [CrossRef]
- Kurtz, S.; Choudhuri, J.V.; Ohlebusch, E.; Schleiermacher, C.; Stoye, J.; Giegerich, R. REPuter: The manifold applications of repeat analysis on a genomic scale. Nucleic Acids Res. 2001, 29, 4633–4642. [Google Scholar] [CrossRef]
- Beier, S.; Thiel, T.; Münch, T.; Scholz, U.; Mascher, M. MISA-web: A web server for microsatellite prediction. Bioinformatics 2017, 33, 2583–2585. [Google Scholar] [CrossRef] [PubMed]
- Librado, P.; Rozas, J. DnaSP v5: A software for comprehensive analysis of DNA polymorphism data. Bioinformatics 2009, 25, 1451–1452. [Google Scholar] [CrossRef] [PubMed]
- Amiryousefi, A.; Hyvönen, J.; Poczai, P. IRscope: An online program to visualize the junction sites of chloroplast genomes. Bioinformatics 2018, 34, 3030–3031. [Google Scholar] [CrossRef] [PubMed]
- Nguyen, L.T.; Schmidt, H.A.; von Haeseler, A.; Minh, B.Q. IQ-TREE: A fast and effective stochastic algorithm for estimating maximum-likelihood phylogenies. Mol. Biol. Evol. 2015, 32, 268–274. [Google Scholar] [CrossRef]
- Ronquist, F.; Teslenko, M.; van der Mark, P.; Ayres, D.L.; Darling, A.; Höhna, S.; Larget, B.; Liu, L.; Suchard, M.A.; Huelsenbeck, J.P. MrBayes 3.2: Efficient Bayesian Phylogenetic Inference and Model Choice Across a Large Model Space. Syst. Biol. 2012, 61, 539–542. [Google Scholar] [CrossRef]








| T. behmiana | T. brachystemon | T. kolpakowskiana | T. lemmersii | T. ostrowskiana | T. tetraphylla | T. zenaidae | |
|---|---|---|---|---|---|---|---|
| GenBank numbers | PP933987 | PP061001 | OR456442 | PP061002 | PP933988 | PP933989 | PP061003 |
| Genome size (bp) | 151,116 | 152,089 | 152,088 | 152,119 | 152,099 | 152,082 | 152,021 |
| LSC (bp) | 81,328 | 82,281 | 82,280 | 82,317 | 82,284 | 82,241 | 82,204 |
| SSC (bp) | 17,092 | 17,156 | 17,156 | 17,134 | 17,163 | 17,159 | 17,149 |
| IR (bp) | 52,696 | 52,652 | 52,652 | 52,668 | 52,652 | 52,682 | 52,668 |
| Number of total genes | 136 | 136 | 136 | 136 | 136 | 136 | 136 |
| Protein-coding genes | 80 | 80 | 80 | 80 | 80 | 80 | 80 |
| tRNAs | 30 | 30 | 30 | 30 | 30 | 30 | 30 |
| rRNAs | 4 | 4 | 4 | 4 | 4 | 4 | 4 |
| Total GC content (%) | 36.69 | 36.65 | 36.65 | 36.63 | 36.64 | 36.63 | 36.64 |
| LSC GC content (%) | 34.62 | 34.55 | 34.56 | 34.54 | 34.55 | 34.53 | 34.56 |
| SSC GC content (%) | 30.08 | 30.11 | 30.11 | 30.09 | 30.09 | 30.09 | 30.10 |
| IR GC content (%) | 42.02 | 42.05 | 42.05 | 42.03 | 42.05 | 42.04 | 42.03 |
| Category | Group of Genes | Name of Genes |
|---|---|---|
| Self-replication | Transfer RNA | trnA-UGC a (×2), trnC-GCA, trnD-GUC, trnE-UUC, trnF-GAA, trnfM-CAU, trnG-GCC a, trnG-UCC, trnH-GUG (×2), trnI-CAU (×2), trnI-GAU a (×2), trnK-UUU a, trnL-CAA (×2), trnL-UAA a, trnL-UAG, trnM-CAU, trnN-GUU (×2), trnP-UGG, trnQ-UUG, trnR-ACG (×2), trnR-UCU, trnS-GCU, trnS-GGA, trnS-UGA, trnT-GGU, trnT-UGU, trnV-GAC (×2), trnV-UAC a, trnW-CCA, trnY-GUA |
| Ribosomal RNA | rrn4.5 (×2), rrn5 (×2), rrn16 (×2), rrn23 (×2) | |
| RNA polymerase | rpoA, rpoB, rpoC1 a, rpoC2 | |
| Small subunit of ribosome | rps2, rps3, rps4, rps7 (×2), rps8, rps11, rps12 a (×2), rps14, rps15, rps16 a, rps18, rps19, rps19 c | |
| Large subunit of ribosome | rpl2 a (×2), rpl14, rpl16 a, rpl20, rpl22, rpl23 (×2), rpl32, rpl33, rpl36 | |
| Genes for photosynthesis | NADH dehydrogenase | ndhA a, ndhB a (×2), ndhC, ndhD, ndhE, ndhF, ndhG, ndhH, ndhI, ndhJ, ndhK |
| Photosystem I | psaA, psaB, psaC, psaI, psaJ | |
| Photosystem II | psbA, psbB, psbC, psbD, psbE, psbF, psbH, psbI, psbJ, psbK, psbL, psbM, psbN, psbT, psbZ | |
| Subunits of cytochrome | petA, petB a, petD a, petG, petL, petN | |
| ATP synthase | atpA, atpB, atpE, atpF a, atpH, atpI | |
| Rubisco | rbcL | |
| Other genes | Maturase | matK |
| Protease | clpP b | |
| Envelope membrane protein | cemA | |
| Subunit of acetyl-CoA-carboxylase | accD | |
| C-type cytochrome synthesis gene | ccsA | |
| Genes of unknown function | Hypothetical chloroplast reading frames | ycf1, ycf1 c, ycf2 (×2), ycf3 b, ycf4, ycf15 (×2), ycf68 c, ycf68 c |
| Type | Repeat Unit | T. behmiana | T. brachystemon | T. kolpakowskiana | T. lemmersii | T. ostrowskiana | T. tetraphylla | T. zenaidae | Total | % |
|---|---|---|---|---|---|---|---|---|---|---|
| Mono- | A/T | 110 | 115 | 115 | 117 | 115 | 118 | 110 | 800 | 60.09 |
| C/G | 4 | 5 | 5 | 5 | 5 | 5 | 5 | 34 | ||
| Di- | AT/AT | 44 | 48 | 48 | 45 | 47 | 44 | 51 | 327 | 34.44 |
| AG/CT | 22 | 21 | 21 | 22 | 21 | 22 | 22 | 151 | ||
| Tri- | AAT/ATT | 4 | 1 | 1 | 2 | 1 | 2 | 4 | 15 | 1.08 |
| Tetra- | AAAT/ATTT | 4 | 4 | 4 | 3 | 4 | 3 | 5 | 27 | 3.89 |
| AAAG/CTTT | 1 | 1 | 1 | 1 | 1 | 1 | 1 | 7 | ||
| AATT/AATT | 1 | 1 | 1 | 1 | 1 | 1 | 1 | 7 | ||
| AGAT/ATCT | 1 | 1 | 1 | 1 | 1 | 1 | 1 | 7 | ||
| AATG/ATTC | 1 | 1 | 1 | - | 1 | 1 | 1 | 6 | ||
| Penta- | AAAAG/CTTTT | - | - | - | - | 1 | - | 1 | 2 | 0.22 |
| AATAT/ATATT | - | - | - | - | - | 1 | - | 1 | ||
| Hexa- | AAAAAC/GTTTTT | 2 | - | - | - | - | - | - | 2 | 0.29 |
| ATCATG/ATCATG | 1 | - | - | - | - | - | - | 1 | ||
| AAACAG/CTGTTT | - | - | - | - | 1 | - | - | 1 | ||
| Total | 195 | 198 | 198 | 197 | 199 | 199 | 202 | 1388 |
| Variable Region | Length | Variable Sites | Parsimony Informative Sites | Nucleotide Diversity |
|---|---|---|---|---|
| petD | 650 | 15 | 5 | 0.00588 |
| ndhH | 600 | 13 | 9 | 0.00620 |
| ycf2-ycf3 | 612 | 12 | 7 | 0.00627 |
| ndhA | 616 | 18 | 8 | 0.00740 |
| rpl16 | 606 | 15 | 8 | 0.00768 |
| clpP | 709 | 22 | 11 | 0.00775 |
| ndhD-ndhF | 600 | 17 | 11 | 0.00801 |
| rpoC2 | 600 | 25 | 12 | 0.00929 |
| ycf1 | 615 | 36 | 24 | 0.01880 |
Disclaimer/Publisher’s Note: The statements, opinions and data contained in all publications are solely those of the individual author(s) and contributor(s) and not of MDPI and/or the editor(s). MDPI and/or the editor(s) disclaim responsibility for any injury to people or property resulting from any ideas, methods, instructions or products referred to in the content. |
© 2024 by the authors. Licensee MDPI, Basel, Switzerland. This article is an open access article distributed under the terms and conditions of the Creative Commons Attribution (CC BY) license (https://creativecommons.org/licenses/by/4.0/).
Share and Cite
Almerekova, S.; Yermagambetova, M.; Ivaschenko, A.; Turuspekov, Y.; Abugalieva, S. Comparative Analysis of Plastome Sequences of Seven Tulipa L. (Liliaceae Juss.) Species from Section Kolpakowskianae Raamsd. Ex Zonn and Veldk. Int. J. Mol. Sci. 2024, 25, 7874. https://doi.org/10.3390/ijms25147874
Almerekova S, Yermagambetova M, Ivaschenko A, Turuspekov Y, Abugalieva S. Comparative Analysis of Plastome Sequences of Seven Tulipa L. (Liliaceae Juss.) Species from Section Kolpakowskianae Raamsd. Ex Zonn and Veldk. International Journal of Molecular Sciences. 2024; 25(14):7874. https://doi.org/10.3390/ijms25147874
Chicago/Turabian StyleAlmerekova, Shyryn, Moldir Yermagambetova, Anna Ivaschenko, Yerlan Turuspekov, and Saule Abugalieva. 2024. "Comparative Analysis of Plastome Sequences of Seven Tulipa L. (Liliaceae Juss.) Species from Section Kolpakowskianae Raamsd. Ex Zonn and Veldk." International Journal of Molecular Sciences 25, no. 14: 7874. https://doi.org/10.3390/ijms25147874
APA StyleAlmerekova, S., Yermagambetova, M., Ivaschenko, A., Turuspekov, Y., & Abugalieva, S. (2024). Comparative Analysis of Plastome Sequences of Seven Tulipa L. (Liliaceae Juss.) Species from Section Kolpakowskianae Raamsd. Ex Zonn and Veldk. International Journal of Molecular Sciences, 25(14), 7874. https://doi.org/10.3390/ijms25147874

