In Vivo Chemical Screening in Zebrafish Embryos Identified FDA-Approved Drugs That Induce Differentiation of Acute Myeloid Leukemia Cells
Abstract
1. Introduction
2. Results
2.1. Myeloid Differentiation Is Arrested in Tg(drl:hoxa9)
2.2. Chemical Screening Identified Chemicals Restoring Myeloid Differentiation in Tg(drl:hoxa9)
2.3. Four Compounds Induce Myeloid Differentiation of AML Cells
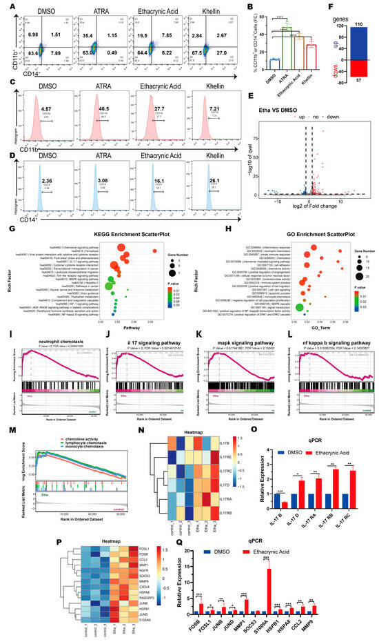
2.4. Ethacrynic Acid Activates IL-17 and MAPK Signaling Pathways during Induction of AML Differentiation
2.5. Ethacrynic Acid Augments ATRA-Induced Differentiation
2.6. Ethacrynic Acid Is Less Disruptive to Normal Hematopoiesis Than ATRA
3. Discussion
4. Materials and Methods
4.1. Zebrafish Maintenance and Embryo Handling
4.2. Generation of hoxa9 Overexpression Lines
4.3. Gene Expression Analysis by Real-Time qPCR (RT-qPCR)
4.4. Whole Mount In Situ Hybridization (WISH)
4.5. Neutral Red Staining and Benzidine Staining
4.6. Sudan Black Staining
4.7. Drug Treatment of Embryos
4.8. Cell Culture and Chemical Treatment
4.9. Cell Differentiation Assays
4.10. Cell Proliferation Assay
4.11. Analysis of Genome-Wide Transcription Changes in U937 Cells
4.12. RNA-Seq Analysis
4.13. Statistical Analysis
Supplementary Materials
Author Contributions
Funding
Institutional Review Board Statement
Informed Consent Statement
Data Availability Statement
Acknowledgments
Conflicts of Interest
References
- Khwaja, A.; Bjorkholm, M.; Gale, R.E.; Levine, R.L.; Jordan, C.T.; Ehninger, G.; Bloomfield, C.D.; Estey, E.; Burnett, A.; Cornelissen, J.J.; et al. Acute myeloid leukaemia. Nat. Rev. Dis. Primers 2016, 2, 16010. [Google Scholar] [CrossRef]
- De Kouchkovsky, I.; Abdul-Hay, M. Acute myeloid leukemia: A comprehensive review and 2016 update. Blood Cancer J. 2016, 6, e441. [Google Scholar] [CrossRef]
- Burnett, A.; Stone, R. AML: New Drugs but New Challenges. Clin. Lymphoma Myeloma Leuk. 2020, 20, 341–350. [Google Scholar] [CrossRef]
- Mohamed Jiffry, M.Z.; Kloss, R.; Ahmed-khan, M.; Carmona-Pires, F.; Okam, N.; Weeraddana, P.; Dharmaratna, D.; Dandwani, M.; Moin, K. A review of treatment options employed in relapsed/refractory AML. Hematology 2023, 28, 2196482. [Google Scholar] [CrossRef]
- Bittencourt, M.C.B.; Ciurea, S.O. Recent Advances in Allogeneic Hematopoietic Stem Cell Transplantation for Acute Myeloid Leukemia. Biol. Blood Marrow Transpl. 2020, 26, e215–e221. [Google Scholar] [CrossRef]
- Bhansali, R.S.; Pratz, K.W.; Lai, C. Recent advances in targeted therapies in acute myeloid leukemia. J. Hematol. Oncol. 2023, 16, 29. [Google Scholar] [CrossRef]
- Nair, R.; Salinas-Illarena, A.; Baldauf, H.-M. New strategies to treat AML: Novel insights into AML survival pathways and combination therapies. Leukemia 2020, 35, 299–311. [Google Scholar] [CrossRef]
- Huang, Q.; Wang, L.; Ran, Q.; Wang, J.; Wang, C.; He, H.; Li, L.; Qi, H. Notopterol-induced apoptosis and differentiation in human acute myeloid leukemia HL-60 cells. Drug Des. Dev. Ther. 2019, 13, 1927–1940. [Google Scholar] [CrossRef]
- Testa, U.; Lo-Coco, F. Targeting of leukemia-initiating cells in acute promyelocytic leukemia. Stem Cell Investig. 2015, 2, 8. [Google Scholar] [CrossRef]
- Stahl, M.; Tallman, M.S. Acute promyelocytic leukemia (APL): Remaining challenges towards a cure for all. Leuk. Lymphoma 2019, 60, 3107–3115. [Google Scholar] [CrossRef]
- Cicconi, L.; Lo-Coco, F. Current management of newly diagnosed acute promyelocytic leukemia. Ann. Oncol. 2016, 27, 1474–1481. [Google Scholar] [CrossRef]
- Bewersdorf, J.P.; Abdel-Wahab, O. Translating recent advances in the pathogenesis of acute myeloid leukemia to the clinic. Genes Dev. 2022, 36, 259–277. [Google Scholar] [CrossRef]
- Alharbi, R.A.; Pettengell, R.; Pandha, H.S.; Morgan, R. The role of HOX genes in normal hematopoiesis and acute leukemia. Leukemia 2012, 27, 1000–1008. [Google Scholar] [CrossRef]
- McGrath, K.E.; Frame, J.M.; Palis, J. Early hematopoiesis and macrophage development. Semin. Immunol. 2015, 27, 379–387. [Google Scholar] [CrossRef]
- Aryal, S.; Zhang, Y.; Wren, S.; Li, C.; Lu, R. Molecular regulators of HOXA9 in acute myeloid leukemia. FEBS J. 2021, 290, 321–339. [Google Scholar] [CrossRef]
- Argiropoulos, B.; Humphries, R.K. Hox genes in hematopoiesis and leukemogenesis. Oncogene 2007, 26, 6766–6776. [Google Scholar] [CrossRef]
- Collins, C.T.; Hess, J.L. Role of HOXA9 in leukemia: Dysregulation, cofactors and essential targets. Oncogene 2015, 35, 1090–1098. [Google Scholar] [CrossRef]
- Ramos-Mejía, V.; Navarro-Montero, O.; Ayllón, V.; Bueno, C.; Romero, T.; Real, P.J.; Menendez, P. HOXA9 promotes hematopoietic commitment of human embryonic stem cells. Blood 2014, 124, 3065–3075. [Google Scholar] [CrossRef]
- Sykes, D.B.; Kfoury, Y.S.; Mercier, F.E.; Wawer, M.J.; Law, J.M.; Haynes, M.K.; Lewis, T.A.; Schajnovitz, A.; Jain, E.; Lee, D.; et al. Inhibition of Dihydroorotate Dehydrogenase Overcomes Differentiation Blockade in Acute Myeloid Leukemia. Cell 2016, 167, 171–186.e15. [Google Scholar] [CrossRef]
- Kayamori, K.; Nagai, Y.; Zhong, C.; Kaito, S.; Shinoda, D.; Koide, S.; Kuribayashi, W.; Oshima, M.; Nakajima-Takagi, Y.; Yamashita, M.; et al. DHODH inhibition synergizes with DNA-demethylating agents in the treatment of myelodysplastic syndromes. Blood Adv. 2021, 5, 438–450. [Google Scholar] [CrossRef]
- Boatman, S.; Barrett, F.; Satishchandran, S.; Jing, L.; Shestopalov, I.; Zon, L.I. Assaying hematopoiesis using zebrafish. Blood Cells Mol. Dis. 2013, 51, 271–276. [Google Scholar] [CrossRef]
- Feng, Z.; Lin, C.; Tu, L.; Su, M.; Song, C.; Liu, S.; Suryanto, M.E.; Hsiao, C.-D.; Li, L. FDA-Approved Drug Screening for Compounds That Facilitate Hematopoietic Stem and Progenitor Cells (HSPCs) Expansion in Zebrafish. Cells 2021, 10, 2149. [Google Scholar] [CrossRef]
- Molina, G.; Vogt, A.; Bakan, A.; Dai, W.; de Oliveira, P.Q.; Znosko, W.; Smithgall, T.E.; Bahar, I.; Lazo, J.S.; Day, B.W.; et al. Zebrafish chemical screening reveals an inhibitor of Dusp6 that expands cardiac cell lineages. Nat. Chem. Biol. 2009, 5, 680–687. [Google Scholar] [CrossRef]
- Orkin, S.H.; Zon, L.I. Hematopoiesis: An Evolving Paradigm for Stem Cell Biology. Cell 2008, 132, 631–644. [Google Scholar] [CrossRef]
- Rowe, R.G.; Mandelbaum, J.; Zon, L.I.; Daley, G.Q. Engineering Hematopoietic Stem Cells: Lessons from Development. Cell Stem Cell 2016, 18, 707–720. [Google Scholar] [CrossRef]
- Paik, E.J.; Zon, L.I. Hematopoietic development in the zebrafish. Int. J. Dev. Biol. 2010, 54, 1127–1137. [Google Scholar] [CrossRef]
- Avagyan, S.; Zon, L.I. Fish to Learn: Insights into Blood Development and Blood Disorders from Zebrafish Hematopoiesis. Hum. Gene Ther. 2016, 27, 287–294. [Google Scholar] [CrossRef]
- Murphey, R.D.; Zon, L.I. Small molecule screening in the zebrafish. Methods 2006, 39, 255–261. [Google Scholar] [CrossRef]
- Zon, L.I.; Peterson, R.T. In vivo drug discovery in the zebrafish. Nat. Rev. Drug Discov. 2005, 4, 35–44. [Google Scholar] [CrossRef]
- Patton, E.E.; Zon, L.I.; Langenau, D.M. Zebrafish disease models in drug discovery: From preclinical modelling to clinical trials. Nat. Rev. Drug Discov. 2021, 20, 611–628. [Google Scholar] [CrossRef]
- Henninger, J.; Santoso, B.; Hans, S.; Durand, E.; Moore, J.; Mosimann, C.; Brand, M.; Traver, D.; Zon, L. Clonal fate mapping quantifies the number of haematopoietic stem cells that arise during development. Nat. Cell Biol. 2016, 19, 17–27. [Google Scholar] [CrossRef]
- Wang, W.; Li, H.; Huang, M.; Wang, X.; Li, W.; Qian, X.; Jing, L. Hoxa9/meis1-transgenic zebrafish develops acute myeloid leukaemia-like disease with rapid onset and high penetrance. Open Biol. 2022, 12, 220172. [Google Scholar] [CrossRef]
- Glasow, A.; Prodromou, N.; Xu, K.; von Lindern, M.; Zelent, A. Retinoids and myelomonocytic growth factors cooperatively activate RARA and induce human myeloid leukemia cell differentiation via MAP kinase pathways. Blood 2005, 105, 341–349. [Google Scholar] [CrossRef]
- Kayser, S.; Schlenk, R.F.; Platzbecker, U. Management of patients with acute promyelocytic leukemia. Leukemia 2018, 32, 1277–1294. [Google Scholar] [CrossRef]
- Yu, F.; Chen, Y.; Zhou, M.; Liu, L.; Liu, B.; Liu, J.; Pan, T.; Luo, Y.; Zhang, X.; Ou, H.; et al. Generation of a new therapeutic d-peptide that induces the differentiation of acute myeloid leukemia cells through A TLR-2 signaling pathway. Cell Death Discov. 2024, 10, 51. [Google Scholar] [CrossRef]
- Seda, M.; Geerlings, M.; Lim, P.; Jeyabalan-Srikaran, J.; Cichon, A.-C.; Scambler, P.J.; Beales, P.L.; Hernandez-Hernandez, V.; Stoker, A.W.; Jenkins, D. An FDA-Approved Drug Screen for Compounds Influencing Craniofacial Skeletal Development and Craniosynostosis. Mol. Syndromol. 2019, 10, 98–114. [Google Scholar] [CrossRef]
- Tang, H.; Chen, F.; Tan, Q.; Tan, S.; Liu, L.; Zhang, F. Regulation of CD11b transcription by decreasing PRC2 and increased acH4 level during ATRA-induced HL-60 differentiation. Acta Biochim. Biophys. Sin. 2009, 41, 588–593. [Google Scholar] [CrossRef]
- Genel, F.; Atlihan, F.; Gulez, N.; Kazanci, E.; Vergin, C.; Terek, D.T.; Yurdun, O.C. Evaluation of adhesion molecules CD64, CD11b and CD62L in neutrophils and monocytes of peripheral blood for early diagnosis of neonatal infection. World J. Pediatr. 2011, 8, 72–75. [Google Scholar] [CrossRef]
- Hashem, H.E.; Ibrahim, Z.H.; Ahmed, W.O.; Hawkes, M. Diagnostic, Prognostic, Predictive, and Monitoring Role of Neutrophil CD11b and Monocyte CD14 in Neonatal Sepsis. Dis. Markers 2021, 2021, 1–12. [Google Scholar] [CrossRef]
- Hansen, P.B.; Kjærsgaard, E.; Johnsen, H.E.; Gram, J.; Pedersen, M.; Nikolajsen, K.; Hansen, N.E. Different membrane expression of CD11b and CD 14 on blood neutrophils following in vivo administration of myeloid growth factors. Br. J. Haematol. 2008, 85, 50–56. [Google Scholar] [CrossRef]
- Molnar, J.; Somberg, J.C. The Clinical Pharmacology of Ethacrynic Acid. Am. J. Ther. 2009, 16, 86–92. [Google Scholar] [CrossRef]
- El Abbouchi, A.; El Brahmi, N.; Hiebel, M.-A.; Ghammaz, H.; El Fahime, E.; Bignon, J.; Guillaumet, G.; Suzenet, F.; El Kazzouli, S. Improvement of the Chemical Reactivity of Michael Acceptor of Ethacrynic Acid Correlates with Antiproliferative Activities. Molecules 2023, 28, 910. [Google Scholar] [CrossRef]
- El Brahmi, N.; El Abbouchi, A.; El Kazzouli, S. An overview on the synthesis and anticancer properties of ethacrynic acid and their analogues. Results Chem. 2023, 6, 101117. [Google Scholar] [CrossRef]
- Allocati, N.; Masulli, M.; Di Ilio, C.; Federici, L. Glutathione transferases: Substrates, inihibitors and pro-drugs in cancer and neurodegenerative diseases. Oncogenesis 2018, 7, 8. [Google Scholar] [CrossRef]
- Williams, S.; Lu, D.; Liu, J.X.; Endo, T.; Zhou, H.; Yao, S.; Willert, K.; Schmidt-Wolf, I.G.H.; Kipps, T.J.; Carson, D.A. Ethacrynic Acid Exhibits Selective Toxicity to Chronic Lymphocytic Leukemia Cells by Inhibition of the Wnt/β-Catenin Pathway. PLoS ONE 2009, 4, e8294. [Google Scholar] [CrossRef]
- Yenigül, M.; Akçok, İ.; Gencer Akçok, E.B. Ethacrynic acid and cinnamic acid combination exhibits selective anticancer effects on K562 chronic myeloid leukemia cells. Mol. Biol. Rep. 2022, 49, 7521–7530. [Google Scholar] [CrossRef]
- Yu, L.; Kim, H.J.; Park, M.K.; Byun, H.J.; Kim, E.J.; Kim, B.; Nguyen, M.T.; Kim, J.H.; Kang, G.J.; Lee, H.; et al. Ethacrynic acid, a loop diuretic, suppresses epithelial-mesenchymal transition of A549 lung cancer cells via blocking of NDP-induced WNT signaling. Biochem. Pharmacol. 2021, 183, 114339. [Google Scholar] [CrossRef]
- Won, M.; Koo, S.; Li, H.; Sessler, J.L.; Lee, J.Y.; Sharma, A.; Kim, J.S. An Ethacrynic Acid-Brominated BODIPY Photosensitizer (EA-BPS) Construct Enhances the Lethality of Reactive Oxygen Species in Hypoxic Tumor-Targeted Photodynamic Therapy. Angew. Chem. Int. Ed. 2020, 60, 3196–3204. [Google Scholar] [CrossRef]
- Sharma, R.; Ellis, B.; Sharma, A. Role of alpha class glutathione transferases (GSTs) in chemoprevention: GSTA1 and A4 overexpressing human leukemia (HL60) cells resist sulforaphane and curcumin induced toxicity. Phytother. Res. 2011, 25, 563–568. [Google Scholar] [CrossRef]
- Li, L.; Xi, H.-m.; Lu, H.; Cai, X. Combination of Ethacrynic Acid and ATRA Triggers Differentiation and/or Apoptosis of Acute Myeloid Leukemia Cells through ROS. Anti-Cancer Agents Med. Chem. 2024, 24, 412–422. [Google Scholar] [CrossRef]
- Bunaciu, R.P.; Yen, A. 6-Formylindolo (3,2-b)carbazole (FICZ) enhances retinoic acid (RA)-induced differentiation of HL-60 myeloblastic leukemia cells. Mol. Cancer 2013, 12, 39. [Google Scholar] [CrossRef]
- Luo, H.; Li, Q.; Hong, J.; Huang, Z.; Deng, W.; Wei, K.; Lu, S.; Wang, H.; Zhang, W.; Liu, W. Targeting TNF/IL-17/MAPK pathway in hE2A-PBX1 leukemia: Effects of OUL35, KJ-Pyr-9, and CID44216842. Haematologica, 2024; early view. [Google Scholar] [CrossRef]
- Liang, C.; Qiao, G.; Liu, Y.; Tian, L.; Hui, N.; Li, J.; Ma, Y.; Li, H.; Zhao, Q.; Cao, W.; et al. Overview of all-trans-retinoic acid (ATRA) and its analogues: Structures, activities, and mechanisms in acute promyelocytic leukaemia. Eur. J. Med. Chem. 2021, 220, 113451. [Google Scholar] [CrossRef]
- Miranda, M.B.; McGuire, T.F.; Johnson, D.E. Importance of MEK-1/-2 signaling in monocytic and granulocytic differentiation of myeloid cell lines. Leukemia 2002, 16, 683–692. [Google Scholar] [CrossRef]
- Stahl, M.; Tallman, M.S. Differentiation syndrome in acute promyelocytic leukaemia. Br. J. Haematol. 2019, 187, 157–162. [Google Scholar] [CrossRef]
- Jimenez, J.J.; Chale, R.S.; Abad, A.C.; Schally, A.V. Acute promyelocytic leukemia (APL): A review of the literature. Oncotarget 2020, 11, 992. [Google Scholar] [CrossRef]
- Thisse, C.; Thisse, B. High-resolution in situ hybridization to whole-mount zebrafish embryos. Nat. Protoc. 2007, 3, 59–69. [Google Scholar] [CrossRef]
- Herbomel, P.; Thisse, B.; Thisse, C. Zebrafish Early Macrophages Colonize Cephalic Mesenchyme and Developing Brain, Retina, and Epidermis through a M-CSF Receptor-Dependent Invasive Process. Dev. Biol. 2001, 238, 274–288. [Google Scholar] [CrossRef]
- Huttenlocher, A.; Harvie, E.A. Non-invasive Imaging of the Innate Immune Response in a Zebrafish Larval Model of Streptococcus iniae Infection. J. Vis. Exp. 2015, 98, e52788. [Google Scholar] [CrossRef]






Disclaimer/Publisher’s Note: The statements, opinions and data contained in all publications are solely those of the individual author(s) and contributor(s) and not of MDPI and/or the editor(s). MDPI and/or the editor(s) disclaim responsibility for any injury to people or property resulting from any ideas, methods, instructions or products referred to in the content. |
© 2024 by the authors. Licensee MDPI, Basel, Switzerland. This article is an open access article distributed under the terms and conditions of the Creative Commons Attribution (CC BY) license (https://creativecommons.org/licenses/by/4.0/).
Share and Cite
Wei, X.; Wang, W.; Yin, Q.; Li, H.; Ahmed, A.; Ullah, R.; Li, W.; Jing, L. In Vivo Chemical Screening in Zebrafish Embryos Identified FDA-Approved Drugs That Induce Differentiation of Acute Myeloid Leukemia Cells. Int. J. Mol. Sci. 2024, 25, 7798. https://doi.org/10.3390/ijms25147798
Wei X, Wang W, Yin Q, Li H, Ahmed A, Ullah R, Li W, Jing L. In Vivo Chemical Screening in Zebrafish Embryos Identified FDA-Approved Drugs That Induce Differentiation of Acute Myeloid Leukemia Cells. International Journal of Molecular Sciences. 2024; 25(14):7798. https://doi.org/10.3390/ijms25147798
Chicago/Turabian StyleWei, Xiaona, Wei Wang, Qianlan Yin, Hongji Li, Abrar Ahmed, Rahat Ullah, Wei Li, and Lili Jing. 2024. "In Vivo Chemical Screening in Zebrafish Embryos Identified FDA-Approved Drugs That Induce Differentiation of Acute Myeloid Leukemia Cells" International Journal of Molecular Sciences 25, no. 14: 7798. https://doi.org/10.3390/ijms25147798
APA StyleWei, X., Wang, W., Yin, Q., Li, H., Ahmed, A., Ullah, R., Li, W., & Jing, L. (2024). In Vivo Chemical Screening in Zebrafish Embryos Identified FDA-Approved Drugs That Induce Differentiation of Acute Myeloid Leukemia Cells. International Journal of Molecular Sciences, 25(14), 7798. https://doi.org/10.3390/ijms25147798

