Integrated Metabolomics and Transcriptomics Analyses of the Biosynthesis of Arbutin and 6′-O-Caffeoylarbutin in Vaccinium dunalianum Cell Suspension Cultures Fed with Hydroquinone
Abstract
1. Introduction
2. Results
2.1. Effect of HQ on Metabolites in V. dunalianum Suspension Cells by High-Performance Liquid Chromatography (HPLC)
2.2. Effect of HQ on Metabolite and Gene Changes in V. dunalianum Suspension Cells Based on Metabolomics and Transcriptomics
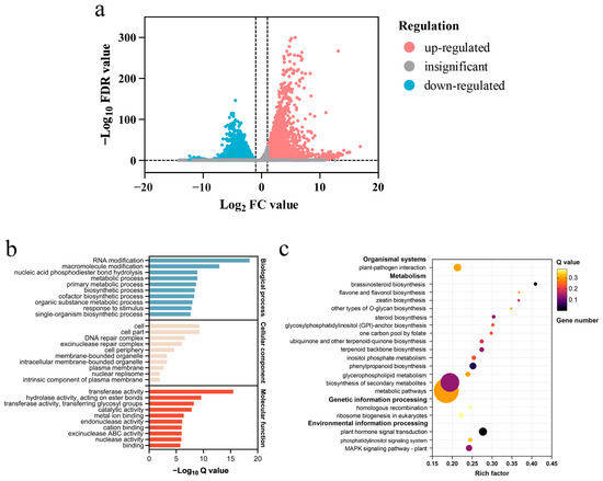
2.2.1. Differentially Expressed Metabolites (DEMs) Identified in Suspension Cells Treated with 0 and 0.5 mmol·L−1 HQ for 12 h by Metabolomics Analysis
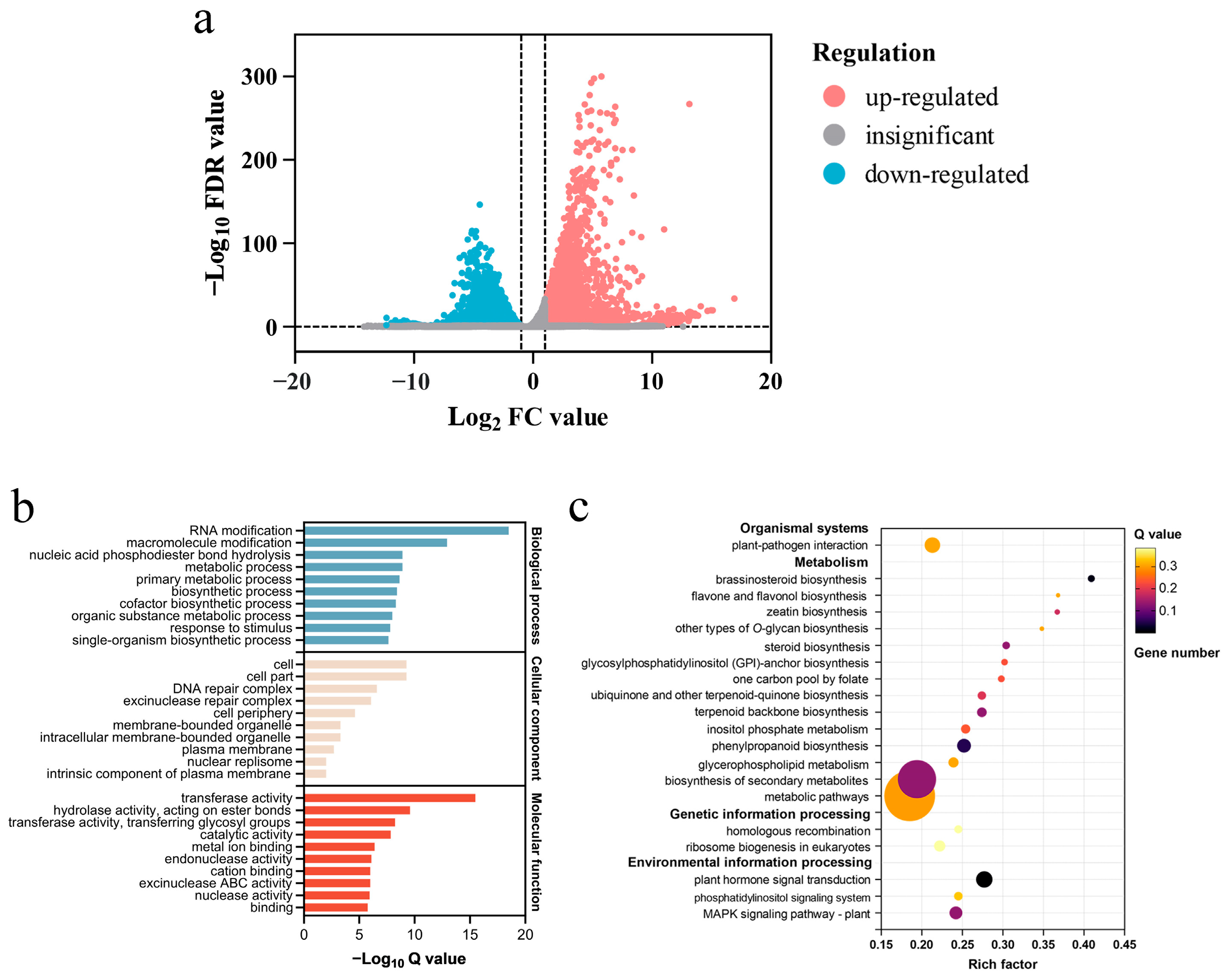
2.2.2. Differential Expression Genes (DEGs) Identified in Suspension Cells Treated with 0 and 0.5 mmol·L−1 HQ for 12 h by Transcriptomics Analysis
2.3. Integrated Metabolomics and Transcriptomics Analyze the Synthetic Pathway of Arbutin in V. dunalianum Suspension Cells Feeding with 0.5 mmol·L−1 HQ for 12 h
2.4. Speculation on the Potential Synthesis Pathway of CA in V. dunalianum Suspension Cells Feeding with 0.5 mmol·L−1 HQ for 12 h Based on Metabolomics and Transcriptomics
3. Discussion
3.1. HQ Was Essential for Arbutin Biosynthesis in V. dunalianum Suspension Cells
3.2. The Potential Synthetic Route of CA in V. dunalianum Suspension Cells
4. Materials and Methods
4.1. Plant Material and Cell Suspension Culture Establishment
4.2. Precursor Feeding Experiment
4.3. Arbutin Extraction and HPLC Analysis
4.4. Metabolomics Analysis
4.5. Transcriptomics Analysis
4.6. Transcriptomics and Metabolomics Correlation Analysis
4.7. Statistical Analysis
5. Conclusions
Supplementary Materials
Author Contributions
Funding
Institutional Review Board Statement
Informed Consent Statement
Data Availability Statement
Conflicts of Interest
References
- Nahar, L.; Al-Groshi, A.; Kumar, A.; Sarker, S.D. Arbutin: Occurrence in plants, and its potential as an anticancer agent. Molecules 2022, 27, 8786. [Google Scholar] [CrossRef]
- Agarwal, N.; Rai, A.K.; Singh, S.P. Biotransformation of hydroquinone into α-arbutin by transglucosylation activity of a netagenomic amylosucrase. 3 Biotech 2021, 11, 362. [Google Scholar] [CrossRef] [PubMed]
- Jin, J.L.; Liu, Y.; Jiang, C.; Shen, Y.F.; Chu, G.Y.; Liu, C.; Jiang, L.J.; Huang, G.R.; Qin, Y.F.; Zhang, Y.J.; et al. Arbutin-modified microspheres prevent osteoarthritis progression by mobilizing local anti-inflammatory and antioxidant responses. Mater. Today Bio. 2022, 16, 100370. [Google Scholar] [CrossRef]
- Jurica, K.; Gobin, I.; Kremer, D.; Čepo, D.V.; Grubešić, R.J.; Karačonji, I.B.; Kosalec, I. Arbutin and its metabolite hydroquinone as the main factors in the antimicrobial effect of strawberry tree (Arbutus unedo L.) leaves. J. Herb. Med. 2017, 8, 17–23. [Google Scholar] [CrossRef]
- Su, Y.B.; Sun, X.W.; Wu, R.X.; Zhang, X.; Tu, Y.Z. Molecular spectroscopic behaviors of beta-arbutin in anti-skin cancer. Spectrosc. Lett. 2020, 53, 172–183. [Google Scholar] [CrossRef]
- Shen, X.L.; Wang, J.; Wang, J.; Chen, Z.Y.; Yuan, Q.P.; Yan, Y.J. High-level de novo biosynthesis of arbutin in engineered Escherichia coli. Metab. Eng. 2017, 42, 52–58. [Google Scholar] [CrossRef]
- Xu, M.; Lao, Q.C.; Zhao, P.; Zhu, X.Y.; Zhu, H.T.; Luo, X.L.; Yang, C.R.; He, J.H.; Li, C.Q.; Zhang, Y.J. 6′-O-Caffeoylarbutin inhibits melanogenesis in zebrafish. Nat. Prod. Res. 2014, 28, 932–934. [Google Scholar] [CrossRef] [PubMed]
- Adem, S.; Eyupoglu, V.; Sarfraz, I.; Rasul, A.; Zahoor, A.F.; Ali, M.; Abdalla, M.; Ibrahim, I.M.; Elfiky, A.A. Caffeic acid derivatives (CAFDs) as inhibitors of SARS-CoV-2: CAFDs-based functional foods as a potential alternative approach to combat COVID-19. Phytomedicine 2021, 85, 153310. [Google Scholar] [CrossRef]
- Wang, Y.P.; Wang, Y.D.; Liu, Y.P.; Cao, J.X.; Yang, M.L.; Wang, Y.F.; Khan, A.; Zhao, T.R.; Cheng, G.G. 6′-O-Caffeoylarbutin from Que Zui tea ameliorates acetaminophen-induced liver injury via enhancing antioxidant ability and regulating the PI3K signaling pathway. Food Funct. 2022, 13, 5299–5316. [Google Scholar] [CrossRef]
- Zhao, P.; Tanaka, T.; Hirabayashi, K.; Zhang, Y.J.; Yang, C.R.; Kouno, I. Caffeoyl arbutin and related compounds from the buds of Vaccinium dunalianum. Phytochemistry 2008, 69, 3087–3094. [Google Scholar] [CrossRef]
- Li, N.; Zeng, W.L.; Luo, X.L.; Yang, C.R.; Zhang, Y.J.; Ding, Y.; Zhao, P. A new arbutin derivative from the leaves of Vaccinium dunalianum Wight. Nat. Prod. Res. 2018, 32, 65–70. [Google Scholar] [CrossRef] [PubMed]
- Arya, S.S.; Rookes, J.E.; Cahill, D.M.; Lenka, S.K. Next-generation metabolic engineering approaches towards development of plant cell suspension cultures as specialized metabolite producing biofactories. Biotechnol. Adv. 2020, 45, 107635. [Google Scholar] [CrossRef] [PubMed]
- Malik, S.; Cusidó, R.M.; Mirjalili, M.H.; Moyano, E.; Palazón, J.; Bonfill, M. Production of the anticancer drug taxol in Taxus baccata suspension cultures: A review. Process Biochem. 2011, 46, 23–34. [Google Scholar] [CrossRef]
- Yu, Y.; Wang, T.; Wu, Y.C.; Zhou, Y.H.; Jiang, Y.Y.; Zhang, L. Effect of elicitors on the metabolites in the suspension cell culture of Salvia miltiorrhiza Bunge. Physiol. Mol. Biol. Plants 2019, 25, 229–242. [Google Scholar] [CrossRef] [PubMed]
- Du, L.D.; Li, D.M.; Zhang, J.J.; Du, J.; Luo, Q.Z.; Xiong, J.H. Elicitation of Lonicera japonica Thunb suspension cell for enhancement of secondary metabolites and antioxidant activity. Ind. Crop. Prod. 2020, 156, 112877. [Google Scholar] [CrossRef]
- Rajan, M.; Feba, K.S.; Chandran, V.; Shahena, S.; Mathew, L. Enhancement of rhamnetin production in Vernonia anthelmintica (L.) Willd. cell suspension cultures by eliciting with methyl jasmonate and salicylic acid. Physiol. Mol. Biol. Plants 2020, 26, 1531–1539. [Google Scholar] [CrossRef] [PubMed]
- Luo, J.; He, G.Y. Optimization of elicitors and precursors for paclitaxel production in cell suspension culture of Taxus chinensis in the presence of nutrient feeding. Process Biochem. 2004, 39, 1073–1079. [Google Scholar] [CrossRef]
- John, R.; Shajitha, P.P.; Devassy, A.; Mathew, L. Effect of elicitation and precursor feeding on accumulation of 20-hydroxyecdysone in Achyranthes aspera Linn. cell suspension cultures. Physiol. Mol. Biol. Plants 2018, 24, 275–284. [Google Scholar] [CrossRef]
- Rattan, S.; Kumar, A.; Kumar, D.; Warghat, A.R. Enhanced production of phenylethanoids mediated through synergistic approach of precursor feeding and light regime in cell suspension culture of Rhodiola imbricata (Edgew.). Appl. Biochem. Biotechnol. 2022, 194, 3242–3260. [Google Scholar] [CrossRef]
- Li, C.R.; Fu, L.; Liu, Y.; Yang, X.Q.; Zhu, G.L.; Xie, S.D.; Ma, H.C.; Zhao, P. Optimization of cell suspension culture conditions of Vaccinium dunalianum. Chin. Bull. Bot. 2022, 57, 227–235. [Google Scholar] [CrossRef]
- Wu, B.X.; Fu, L.; Li, C.R.; Liu, Y.; Tang, J.R.; Yang, X.Q.; Ma, H.C.; Zhao, P. LC-MS analysis of secondary metabolites in suspension culture cells of Vaccinium dunalianum. J. Southwest For. Univ. (Nat. Sci.) 2022, 42, 100–107. [Google Scholar] [CrossRef]
- Xu, K.X.; Xue, M.G.; Li, Z.; Ye, B.C.; Zhang, B. Recent progress on feasible strategies for arbutin production. Front. Bioeng. Biotechnol. 2022, 10, 914280. [Google Scholar] [CrossRef]
- Ding, Y.; Xiong, H.; Li, N.; Song, J.; Zheng, Y.L.; Liu, X.Z.; Zhao, P. De novo transcriptome sequencing of Vaccinium dunalianum Wight to investigate arbutin and 6′-O-caffeoylarbutin synthesis. Russ. J. Plant Physiol. 2017, 64, 260–282. [Google Scholar] [CrossRef]
- Zhang, S.M.; Sun, F.L.; Zhang, C.Q.; Zhang, M.T.; Wang, W.W.; Zhang, C.; Xi, Y.J. Anthocyanin biosynthesis and a regulatory network of different-colored wheat grains revealed by multiomics analysis. J. Agric. Food Chem. 2022, 70, 887–900. [Google Scholar] [CrossRef] [PubMed]
- Li, Y.P.; Xie, Z.Y.; Huang, Y.; Zeng, J.Y.; Yang, C.; Yuan, L.; Wang, Y.; Li, Y.Q. Integrated metabolomic and transcriptomic analysis provides insights into the flavonoid formation in different Glycyrrhiza species. Ind. Crop. Prod. 2024, 208, 117796. [Google Scholar] [CrossRef]
- Lv, Y.Y.; Zhu, J.J.; Huang, S.H.; Xing, X.L.; Zhou, S.; Yao, H.; Yang, Z.; Liu, L.; Huang, S.S.; Miao, Y.Y.; et al. Metabolome profiling and transcriptome analysis filling the early crucial missing steps of piperine biosynthesis in Piper nigrum L. Plant J. 2024, 117, 107–120. [Google Scholar] [CrossRef] [PubMed]
- Brychkova, G.; de Oliveira, C.L.; Gomes, L.A.A.; de Souza Gomes, M.; Fort, A.; Esteves-Ferreira, A.A.; Sulpice, R.; McKeown, P.C.; Spillane, C. Regulation of carotenoid biosynthesis and degradation in Lettuce (Lactuca sativa L.) from seedlings to harvest. Int. J. Mol. Sci. 2023, 24, 10310. [Google Scholar] [CrossRef] [PubMed]
- Chen, W.J.; Yan, J.W.; Zheng, S.; Suo, J.W.; Lou, H.Q.; Song, L.L.; Wu, J.S. Integrated metabolomics, transcriptome and functional analysis reveal key genes are involved in tree age-induced amino acid accumulation in Torreya grandis nuts. Int. J. Mol. Sci. 2023, 24, 17025. [Google Scholar] [CrossRef] [PubMed]
- An, N.; Xie, C.; Zhou, S.B.; Wang, J.; Sun, X.X.; Yan, Y.J.; Shen, X.L.; Yuan, Q.P. Establishing a growth-coupled mechanism for high-yield production of β-arbutin from glycerol in Escherichia coli. Bioresour. Technol. 2023, 369, 128491. [Google Scholar] [CrossRef]
- Nycz, J.E.; Malecki, G.; Morag, M.; Nowak, G.; Ponikiewski, L.; Kusz, J.; Switlicka, A. Arbutin: Isolation, X-ray structure and computional studies. J. Mol. Struct. 2010, 980, 13–17. [Google Scholar] [CrossRef]
- Yang, Y.L.; Zhou, H.; Du, G.; Feng, K.N.; Feng, T.; Fu, X.L.; Liu, J.K.; Zeng, Y. A monooxygenase from Boreostereum vibrans catalyzes oxidative decarboxylation in a divergent vibralactone biosynthesis pathway. Angew. Chem. Int. Ed. Engl. 2016, 55, 5463–5466. [Google Scholar] [CrossRef] [PubMed]
- Shang, Y.Z.; Wei, W.P.; Zhang, P.; Ye, B.C. Engineering Yarrowia lipolytica for enhanced production of arbutin. J. Agric. Food Chem. 2020, 68, 1364–1372. [Google Scholar] [CrossRef] [PubMed]
- Arend, J.; Warzecha, H.; Stöckigt, J. Hydroquinone: O-glucosyltransferase from cultivated Rauvolfia cells: Enrichment and partial amino acid sequences. Phytochemistry 2000, 53, 187–193. [Google Scholar] [CrossRef] [PubMed]
- Hefner, T.; Arend, J.; Warzecha, H.; Siems, K.; Stöckigt, J. Arbutin synthase, a novel member of the NRD1β glycosyltransferase family, is a unique multifunctional enzyme converting various natural products and xenobiotics. Bioorg. Med. Chem. 2002, 10, 1731–1741. [Google Scholar] [CrossRef] [PubMed]
- Manju, M.; Varma, R.S.; Parthasarathy, M.R. New arbutin derivatives from leaves of Gervillea robusta and Hakea saligna. Phytochemistry 1977, 16, 793–794. [Google Scholar] [CrossRef]
- Strack, D.; Gross, W. Properties and activity changes of chlorogenic acid: Glucaric acid caffeoyltransferase from tomato (Lycopersicon esculentum). Plant Physiol. 1990, 92, 41–47. [Google Scholar] [CrossRef] [PubMed]
- Teutschbein, J.; Gross, W.; Nimtz, M.; Milkowski, C.; Hause, B.; Strack, D. Identification and localization of a lipase-like acyltransferase in phenylpropanoid metabolism of tomato (Solanum lycopersicum). J. Biol. Chem. 2010, 285, 38374–38381. [Google Scholar] [CrossRef] [PubMed]
- Wishart, D.S.; Jewison, T.; Guo, A.C.; Wilson, M.; Knox, C.; Liu, Y.F.; Djoumbou, Y.; Mandal, R.; Aziat, F.; Dong, E.; et al. HMDB 3.0-the human metabolome database in 2013. Nucleic Acids Res. 2013, 41, D801–D807. [Google Scholar] [CrossRef]
- Zhu, Z.J.; Schultz, A.W.; Wang, J.H.; Johnson, C.H.; Yannone, S.M.; Patti, G.J.; Siuzdak, G. Liquid chromatography quadrupole time-of-flight mass spectrometry characterization of metabolites guided by the METLIN database. Nat. Protoc. 2013, 8, 451–460. [Google Scholar] [CrossRef]





| Concentration of Hydroquinone (mmol·L−1) | Arbutin Content (mg·g−1) | ||
|---|---|---|---|
| 6 h | 12 h | 48 h | |
| 0.5 | 5.96 ± 0.08 *** | 15.52 ± 0.28 *** | 0.59 ± 0.00 **** |
| 1.0 | 6.81 ± 0.01 **** | 9.58 ± 0.38 *** | 3.30 ± 0.15 ** |
| 3.0 | 3.21 ± 0.04 *** | 4.49 ± 0.10 *** | 0.25 ± 0.01 *** |
| Control | 0.00 | 0.00 | 0.00 |
| Compounds | Log2 FC Value (Control vs. HQ Treatment) | p Value | Regulation |
|---|---|---|---|
| 3,4,5-tricaffeoylquinic acid | −10.54 | 0.0009 | down |
| arbutin | 10.56 | 0.0013 | up |
| 6′-O-caffeoylarbutin (CA) | 12.61 | 0.0139 | up |
| caffeic acid | 14.02 | 0.0003 | up |
| cryptochlorogenic acid | −0.18 | 0.6233 | insignificant |
| fructose-6-phosphate (F6P) | −1.39 | 0.0001 | down |
| glucose-6-phosphate (G6P) | −1.05 | 0.9163 | insignificant |
| glucose-1-phosphate (G1P) | −1.23 | 0.0001 | down |
| neochlorogenic acid | −0.12 | 0.8723 | insignificant |
| quinic acid | 0.47 | 0.3995 | insignificant |
| uridine-5′-diphosphate (UDP) | 0.53 | 0.0011 | insignificant |
| uridine-diphosphate-5′-glucose (UDPG) | −1.31 | 0.0351 | down |
Disclaimer/Publisher’s Note: The statements, opinions and data contained in all publications are solely those of the individual author(s) and contributor(s) and not of MDPI and/or the editor(s). MDPI and/or the editor(s) disclaim responsibility for any injury to people or property resulting from any ideas, methods, instructions or products referred to in the content. |
© 2024 by the authors. Licensee MDPI, Basel, Switzerland. This article is an open access article distributed under the terms and conditions of the Creative Commons Attribution (CC BY) license (https://creativecommons.org/licenses/by/4.0/).
Share and Cite
Li, C.; Wu, B.; Wang, W.; Yang, X.; Liu, Y.; Zhu, G.; Xie, S.; Jiang, Q.; Ding, Y.; Zhang, Y.; et al. Integrated Metabolomics and Transcriptomics Analyses of the Biosynthesis of Arbutin and 6′-O-Caffeoylarbutin in Vaccinium dunalianum Cell Suspension Cultures Fed with Hydroquinone. Int. J. Mol. Sci. 2024, 25, 7760. https://doi.org/10.3390/ijms25147760
Li C, Wu B, Wang W, Yang X, Liu Y, Zhu G, Xie S, Jiang Q, Ding Y, Zhang Y, et al. Integrated Metabolomics and Transcriptomics Analyses of the Biosynthesis of Arbutin and 6′-O-Caffeoylarbutin in Vaccinium dunalianum Cell Suspension Cultures Fed with Hydroquinone. International Journal of Molecular Sciences. 2024; 25(14):7760. https://doi.org/10.3390/ijms25147760
Chicago/Turabian StyleLi, Churan, Boxiao Wu, Weihua Wang, Xiaoqin Yang, Yun Liu, Guolei Zhu, Sida Xie, Qian Jiang, Yong Ding, Yingjun Zhang, and et al. 2024. "Integrated Metabolomics and Transcriptomics Analyses of the Biosynthesis of Arbutin and 6′-O-Caffeoylarbutin in Vaccinium dunalianum Cell Suspension Cultures Fed with Hydroquinone" International Journal of Molecular Sciences 25, no. 14: 7760. https://doi.org/10.3390/ijms25147760
APA StyleLi, C., Wu, B., Wang, W., Yang, X., Liu, Y., Zhu, G., Xie, S., Jiang, Q., Ding, Y., Zhang, Y., Zhao, P., & Zou, L. (2024). Integrated Metabolomics and Transcriptomics Analyses of the Biosynthesis of Arbutin and 6′-O-Caffeoylarbutin in Vaccinium dunalianum Cell Suspension Cultures Fed with Hydroquinone. International Journal of Molecular Sciences, 25(14), 7760. https://doi.org/10.3390/ijms25147760

