Gastrodin Improves the Activity of the Ubiquitin–Proteasome System and the Autophagy–Lysosome Pathway to Degrade Mutant Huntingtin
Abstract
1. Introduction
2. Results
2.1. Gastrodin Prevents mHtt Toxicity and Morphological Damage in Q74 PC12 Cells
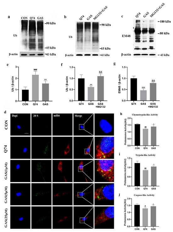
2.2. Gastrodin Promotes mHtt Degradation in Q74 PC12 Cells
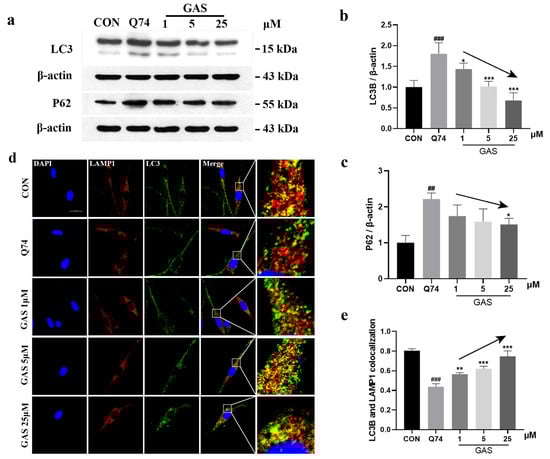
2.3. Gastrodin Increases UPS Activity in Q74 PC12 Cells
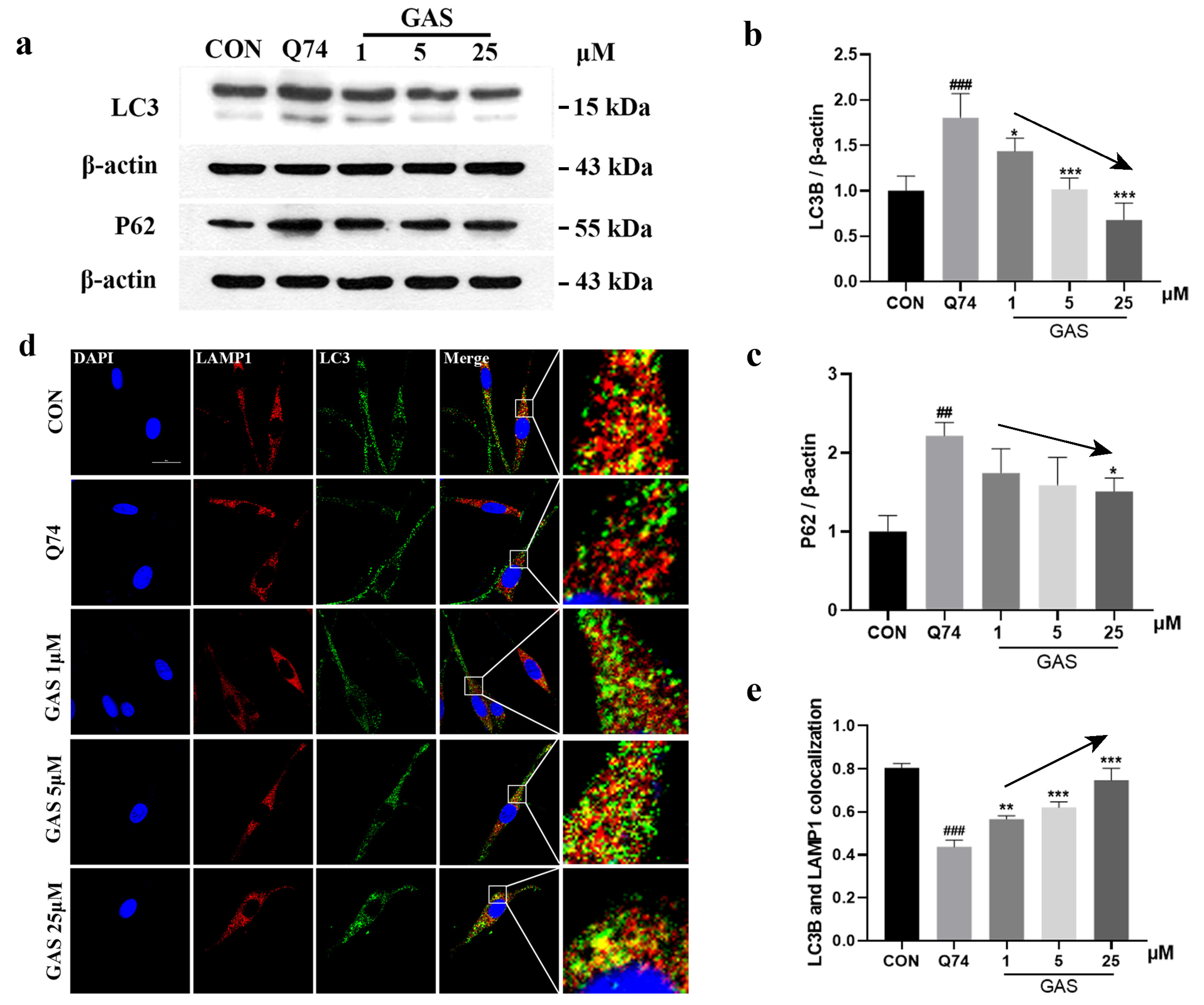
2.4. Gastrodin Actives ALP in Q74 PC12 Cells
2.5. Gastrodin Does Not Alter the Levels of Normal Q23 HTT and Other CAG Repeat Proteins
2.6. Gastrodin Increases Grip Strength and Decreases mHTT Aggregates in B6-hHTT130-N Mice
3. Discussion
4. Materials and Methods
4.1. Materials
4.2. Animals
4.3. Drug and Treatment Schedule
4.4. Grip Strength Test
4.5. Cell Cultures and Viability
4.6. Western Blot Analysis
4.7. Immunofluorescence
4.8. Proteasome Activity Assays
4.9. Immunohistochemistry
4.10. HE Staining
4.11. Statistical Analysis
Supplementary Materials
Author Contributions
Funding
Institutional Review Board Statement
Informed Consent Statement
Data Availability Statement
Conflicts of Interest
References
- Ghosh, R.; Tabrizi, S.J. Clinical Features of Huntington’s Disease. Adv. Exp. Med. Biol. 2018, 1049, 1–28. [Google Scholar] [CrossRef] [PubMed]
- Petrella, L.I.; Castelhano, J.M.; Ribeiro, M.; Sereno, J.V.; Gonçalves, S.I.; Laço, M.N.; Hayden, M.R.; Rego, A.C.; Castelo-Branco, M. A whole brain longitudinal study in the YAC128 mouse model of Huntington’s disease shows distinct trajectories of neurochemical, structural connectivity and volumetric changes. Hum. Mol. Genet. 2018, 27, 2125–2137. [Google Scholar] [CrossRef] [PubMed]
- Wright, G.E.B.; Collins, J.A.; Kay, C.; McDonald, C.; Dolzhenko, E.; Xia, Q.; Bečanović, K.; Drögemöller, B.I.; Semaka, A.; Nguyen, C.M.; et al. Length of Uninterrupted CAG, Independent of Polyglutamine Size, Results in Increased Somatic Instability, Hastening Onset of Huntington Disease. Am. J. Hum. Genet. 2019, 104, 1116–1126. [Google Scholar] [CrossRef] [PubMed]
- Nopoulos, P.C. Huntington disease: A single-gene degenerative disorder of the striatum. Dialogues Clin. Neurosci. 2016, 18, 91–98. [Google Scholar] [CrossRef] [PubMed]
- Jimenez-Sanchez, M.; Licitra, F.; Underwood, B.R.; Rubinsztein, D.C. Huntington’s Disease: Mechanisms of Pathogenesis and Therapeutic Strategies. Cold Spring Harb. Perspect. Med. 2017, 7, a024240. [Google Scholar] [CrossRef] [PubMed]
- Nandi, D.; Tahiliani, P.; Kumar, A.; Chandu, D. The ubiquitin-proteasome system. J. Biosci. 2006, 31, 137–155. [Google Scholar] [CrossRef] [PubMed]
- Inobe, T.; Matouschek, A. Protein targeting to ATP-dependent proteases. Curr. Opin. Struct. Biol. 2008, 18, 43–51. [Google Scholar] [CrossRef] [PubMed]
- Komatsu, M.; Waguri, S.; Koike, M.; Sou, Y.S.; Ueno, T.; Hara, T.; Mizushima, N.; Iwata, J.-I.; Ezaki, J.; Murata, S.; et al. Homeostatic levels of p62 control cytoplasmic inclusion body formation in autophagy-deficient mice. Cell 2007, 131, 1149–1163. [Google Scholar] [CrossRef] [PubMed]
- Bence, N.F.; Sampat, R.M.; Kopito, R.R. Impairment of the ubiquitin-proteasome system by protein aggregation. Science 2001, 292, 1552–1555. [Google Scholar] [CrossRef]
- Soto, C. Unfolding the role of protein misfolding in neurodegenerative diseases. Nat. Rev. Neurosci. 2003, 4, 49–60. [Google Scholar] [CrossRef]
- Arabit, J.G.J.; Elhaj, R.; Schriner, S.E.; Sevrioukov, E.A.; Jafari, M. Rhodiola rosea Improves Lifespan, Locomotion, and Neurodegeneration in a Drosophila melanogaster Model of Huntington’s Disease. Biomed. Res. Int. 2018, 2018, 6726874. [Google Scholar] [CrossRef] [PubMed]
- Ortega, Z.; Lucas, J.J. Ubiquitin-proteasome system involvement in Huntington’s disease. Front. Mol. Neurosci. 2014, 7, 77. [Google Scholar] [CrossRef] [PubMed]
- Chinese Pharmacopoeia Commission. Pharmacopoeia of the People’s Republic of China; Chinese Medical Science and Technology Press: Beijing, China, 2015.
- Duan, X.H.; Li, Z.L.; Yang, D.S.; Zhang, F.L.; Lin, Q.; Dai, R. Study on the chemical constituents of Gastrodia elata. Zhong Yao Cai 2013, 36, 1608–1611. [Google Scholar] [PubMed]
- Feng, X.Z.; Chen, Y.W.; Yang, J.S. Studies on Constituents of Tian-ma (Gastrodia data Bl.). Acta Chim. Sin. 1979, 37, 175. [Google Scholar]
- Mo, Y.J.; Deng, S.X. Pharmacological studies on Gastrodia elata Blume. Acta Botanica Yunnan 1980, 2, 230–234. [Google Scholar]
- Zhang, Y.P.; Lin, L.C.; Wu, C.M. Evaluation on analgesic effects of gastrodine and 4-hydroxybenzyl alcohol. Tradit. Chin. Med. 2006, 16, 30–31. [Google Scholar]
- Ojemann, L.M.; Nelson, W.L.; Shin, D.S.; Rowe, A.O.; Buchanan, R.A. Tian ma, an ancient Chinese herb, offers new options for the treatment of epilepsy and other conditions. Epilepsy. Behav. 2006, 8, 376–383. [Google Scholar] [CrossRef] [PubMed]
- Chen, P.J.; Sheen, L.Y. Gastrodiae Rhizoma (tiān má): A review of biological activity and antidepressant mechanisms. J. Tradit. Complement Med. 2011, 1, 31–40. [Google Scholar] [CrossRef] [PubMed]
- Hsieh, M.T.; Wu, C.R.; Chen, C.F. Gastrodin and p-hydroxybenzyl alcohol facilitate memory consolidation and retrieval, but not acquisition, on the passive avoidance task in rats. J. Ethnopharmacol. 1997, 56, 45–54. [Google Scholar] [CrossRef]
- Liu, Y.; Gao, J.; Peng, M.; Meng, H.; Ma, H.; Cai, P.; Xu, Y.; Zhao, Q.; Si, G. A Review on Central Nervous System Effects of Gastrodin. Front. Pharmacol. 2018, 9, 24. [Google Scholar] [CrossRef]
- Wang, Z.J.; Xi, Y.Y.B.; Liu, J.; Dai, P.; Feng, Z.T.; Wang, T.H. Effect of Gastrodin on aging-associated genes expression in brain of senescence-accelerated mice. Progr. Anat. Sci. 2007, 13, 353–357. [Google Scholar] [CrossRef]
- Huang, C.L.; Wang, K.C.; Yang, Y.C.; Chiou, C.T.; Tan, C.H.; Lin, Y.L.; Huang, N.-K. Gastrodia elata alleviates mutant huntingtin aggregation through mitochondrial function and biogenesis mediation. Phytomedicine 2018, 39, 75–84. [Google Scholar] [CrossRef] [PubMed]
- Huang, C.L.; Yang, J.M.; Wang, K.C.; Lee, Y.C.; Lin, Y.L.; Yang, Y.C.; Huang, N.-K. Gastrodia elata prevents huntingtin aggregations through activation of the adenosine A2A receptor and ubiquitin proteasome system. J. Ethnopharmacol. 2011, 138, 162–168. [Google Scholar] [CrossRef]
- Liu, Y.; Lu, Y.-Y.; Huang, L.; Shi, L.; Zheng, Z.-Y.; Chen, J.-N.; Qu, Y.; Xiao, H.-T.; Luo, H.-R.; Wu, G.-S. Para-Hydroxybenzyl Alcohol Delays the Progression of Neurodegenerative Diseases in Models of Caenorhabditis elegans through Activating Multiple Cellular Protective Pathways. Oxid. Med. Cell. Longev. 2022, 2022, 8986287. [Google Scholar] [CrossRef] [PubMed]
- Klionsky, D.J.; Abdelmohsen, K.; Abe, A.; Abedin, M.J.; Abeliovich, H.; Acevedo Arozena, A.; Adachi, H.; Adams, C.M.; Adams, P.D.; Adeli, K.; et al. Guidelines for the use and interpretation of assays for monitoring autophagy (3rd edition). Autophagy 2016, 12, 1–222. [Google Scholar] [CrossRef] [PubMed]
- Yu, L.; McPhee, C.K.; Zheng, L.; Mardones, G.A.; Rong, Y.; Peng, J.; Mi, N.; Zhao, Y.; Liu, Z.; Wan, F.; et al. Termination of autophagy and reformation of lysosomes regulated by mTOR. Nature 2010, 465, 942–946. [Google Scholar] [CrossRef]
- Zhang, J.; Zhou, W.; Lin, J.; Wei, P.; Zhang, Y.; Jin, P.; Chen, M.; Man, N.; Wen, L. Autophagic lysosomal reformation depends on mTOR reactivation in H2O2-induced autophagy. Int. J. Biochem. Cell. Biol. 2016, 70, 76–81. [Google Scholar] [CrossRef] [PubMed]
- Roth, J.; Klempìi, J.; Jech, R.; Zidovská, J.; Uhrová, T.; Doubek, P.; Ulmanová, O.; Brozová, H.; Volfová, M.; Serranová, T.; et al. Caudate nucleus atrophy in Huntington’s disease and its relationship with clinical and genetic parameters. Funct. Neurol. 2005, 20, 127–130. [Google Scholar] [PubMed]
- Yu, F.; Zhu, A.C.; Liu, S.; Gao, B.; Wang, Y.; Khudaverdyan, N.; Yu, C.; Wu, Q.; Jiang, Y.; Song, J.; et al. RBM33 is a unique m6A RNA-binding protein that regulates ALKBH5 demethylase activity and substrate selectivity. Mol. Cell. 2023, 83, 2003–2019. [Google Scholar] [CrossRef]
- Sate Pharmacopoeia Committee. Pharmacopoeia of the People’s Republic of China; Sate Pharmacopoeia Committee: Beijing, China, 2020. [Google Scholar]
- Luo, K.; Wang, Y.; Chen, W.S.; Feng, X.; Liao, Y.; Chen, S.; Liu, Y.; Liao, C.; Chen, M.; Ao, L. Treatment Combining Focused Ultrasound with Gastrodin Alleviates Memory Deficit and Neuropathology in an Alzheimer’s Disease-Like Experimental Mouse Model. Neural. Plast. 2022, 2022, 5241449. [Google Scholar] [CrossRef]
- Hu, Y.; Li, C.; Shen, W. Gastrodin alleviates memory deficits and reduces neuropathology in a mouse model of Alzheimer’s disease. Neuropathology 2014, 34, 370–377. [Google Scholar] [CrossRef] [PubMed]
- He, J.; Li, X.; Yang, S.; Li, Y.; Lin, X.; Xiu, M.; Li, X.; Liu, Y. Gastrodin extends the lifespan and protects against neurodegeneration in the Drosophila PINK1 model of Parkinson’s disease. Food. Funct. 2021, 12, 7816–7824. [Google Scholar] [CrossRef] [PubMed]
- Yang, F.; Li, G.; Lin, B.; Zhang, K. Gastrodin suppresses pyroptosis and exerts neuroprotective effect in traumatic brain injury model by inhibiting NLRP3 inflammasome signaling pathway. J. Integr. Neurosci. 2022, 21, 72. [Google Scholar] [CrossRef]
- Xiao, H.; Jiang, Q.; Qiu, H.; Wu, K.; Ma, X.; Yang, J.; Cheng, O. Gastrodin promotes hippocampal neurogenesis via PDE9-cGMP-PKG pathway in mice following cerebral ischemia. Neurochem. Int. 2021, 150, 105171. [Google Scholar] [CrossRef] [PubMed]
- Fiorillo, A.; Morea, V.; Colotti, G.; Ilari, A. Huntingtin Ubiquitination Mechanisms and Novel Possible Therapies to Decrease the Toxic Effects of Mutated Huntingtin. J. Pers. Med. 2021, 11, 1309. [Google Scholar] [CrossRef] [PubMed]
- Liu, Y.; Hettinger, C.L.; Zhang, D.; Rezvani, K.; Wang, X.; Wang, H. Sulforaphane enhances proteasomal and autophagic activities in mice and is a potential therapeutic reagent for Huntington’s disease. J Neurochem. 2014, 129, 539–547. [Google Scholar] [CrossRef] [PubMed]
- Ravikumar, B.; Vacher, C.; Berger, Z.; Davies, J.E.; Luo, S.; Oroz, L.G.; Scaravilli, F.; Easton, D.F.; Duden, R.; O’Kane, C.J.; et al. Inhibition of mTOR induces autophagy and reduces toxicity of polyglutamine expansions in fly and mouse models of Huntington disease. Nat. Genet. 2004, 36, 585–595. [Google Scholar] [CrossRef] [PubMed]
- Seo, H.; Sonntag, K.C.; Isacson, O. Generalized brain and skin proteasome inhibition in Huntington’s disease. Ann. Neurol. 2004, 56, 319–328. [Google Scholar] [CrossRef] [PubMed]
- Seo, H.; Sonntag, K.C.; Kim, W.; Cattaneo, E.; Isacson, O. Proteasome activator enhances survival of Huntington’s disease neuronal model cells. PLoS ONE. 2007, 2, e238. [Google Scholar] [CrossRef]
- Zhang, J.; Dai, W.; Geng, P.; Zhang, L.; Tan, Q.; Cheng, D.; Wei, P.; Yang, Z.; Zhang, L.; Gu, E.; et al. Midazolam Enhances Mutant Huntingtin Protein Accumulation via Impairment of Autophagic Degradation In Vitro. Cell. Physiol. Biochem. 2018, 48, 683–691. [Google Scholar] [CrossRef]
- Oh, Y.M.; Lee, S.W.; Kim, W.K.; Chen, S.; Church, V.A.; Cates, K.; Li, T.; Zhang, B.; Dolle, R.E.; Dahiya, S.; et al. Age-related Huntington’s disease progression modeled in directly reprogrammed patient-derived striatal neurons highlights impaired autophagy. Nat. Neurosci. 2022, 25, 1420–1433. [Google Scholar] [CrossRef] [PubMed]
- Valionyte, E.; Yang, Y.; Roberts, S.L.; Kelly, J.; Lu, B.; Luo, S. Lowering Mutant Huntingtin Levels and Toxicity: Autophagy-Endolysosome Pathways in Huntington’s Disease. J. Mol. Biol. 2020, 432, 2673–2691. [Google Scholar] [CrossRef] [PubMed]
- Grosso Jasutkar, H.; Yamamoto, A. Do Changes in Synaptic Autophagy Underlie the Cognitive Impairments in Huntington’s Disease? J. Huntingtons. Dis. 2021, 10, 227–238. [Google Scholar] [CrossRef] [PubMed]
- Choi, S.H.; Cho, K. LAMP2A-mediated autophagy involved in Huntington’s disease progression. Biochem. Biophys. Res. Commun. 2021, 534, 561–567. [Google Scholar] [CrossRef] [PubMed]
- Tao, J.; Yang, P.; Xie, L.; Pu, Y.; Guo, J.; Jiao, J.; Sun, L.; Lu, D. Gastrodin induces lysosomal biogenesis and autophagy to prevent the formation of foam cells via AMPK-FoxO1-TFEB signalling axis. J. Cell Mol. Med. 2021, 25, 5769–5781. [Google Scholar] [CrossRef] [PubMed]
- Li, J.Y.; Conforti, L. Axonopathy in Huntington’s disease. Exp. Neurol. 2013, 246, 62–71. [Google Scholar] [CrossRef] [PubMed]
- Wang, Q.; Ou, Y.; Hu, G.; Wen, C.; Yue, S.; Chen, C.; Xu, L.; Xie, J.; Dai, H.; Xiao, H.; et al. Naringenin attenuates non-alcoholic fatty liver disease by down-regulating the NLRP3/NF-kappaB pathway in mice. Br. J. Pharmacol. 2020, 177, 1806–1821. [Google Scholar] [CrossRef] [PubMed]
- Cheng, L.; Tanaka, M.; Yoshino, A.; Nagasato, Y.; Takata, F.; Dohgu, S.; Matsui, T. A memory-improving dipeptide, Tyr-Pro, can reach the mouse brain after oral administration. Sci. Rep. 2023, 13, 16908. [Google Scholar] [CrossRef]
- Li, S.; Che, S.; Chen, S.; Ruan, Z.; Zhang, L. Hesperidin partly ameliorates the decabromodiphenyl ether-induced reproductive toxicity in pubertal mice. Environ. Sci. Pollut. Res. Int. 2022, 29, 90391–90403. [Google Scholar] [CrossRef]
- Wang, Q.; Chen, G.; Zeng, S. Distribution and metabolism of gastrodin in rat brain. J. Pharm. Biomed. Anal. 2008, 46, 399–404. [Google Scholar] [CrossRef]
- Heravi, M.; Dargahi, L.; Parsafar, S.; Marvian, A.T.; Aliakbari, F.; Morshedi, D. The primary neuronal cells are more resistant than PC12 cells to alpha-synuclein toxic aggregates. Neurosci. Lett. 2019, 701, 38–47. [Google Scholar] [CrossRef] [PubMed]
- Yan, S.; Tu, Z.; Liu, Z.; Fan, N.; Yang, H.; Yang, S.; Yang, W.L.; Zhao, Y.; Ouyang, Z.; Lai, C.D.; et al. A Huntingtin Knockin Pig Model Recapitulates Features of Selective Neurodegeneration in Huntington’s Disease. Cell 2018, 173, 989–1002.e13. [Google Scholar] [CrossRef] [PubMed]
- Narain, Y.; Wyttenbach, A.; Rankin, J.; Furlong, R.A.; Rubinsztein, D.C. A molecular investigation of true dominance in Huntington’s disease. J. Med. Genet. 1999, 36, 739–746. [Google Scholar] [CrossRef] [PubMed]
- Song, J.J.; Li, H.; Wang, N.; Zhou, X.Y.; Liu, Y.; Zhang, Z.; Feng, Q.; Chen, Y.-L.; Liu, D.; Liang, J.; et al. Gastrodin ameliorates the lipopolysaccharide-induced neuroinflammation in mice by downregulating miR-107-3p. Front. Pharmacol. 2022, 13, 1044375. [Google Scholar] [CrossRef]
- Zhang, Y.; Chen, Y.; Yuan, S.; Yu, Q.; Fu, J.; Chen, L.; Liu, J.; He, Y. Effect of gastrodin against cognitive impairment and neurodegeneration in APP/PS1 mice via regulating gut microbiota-gut-brain axis. Exp. Brain. Res. 2023, 241, 1661–1673. [Google Scholar] [CrossRef]









| Antibody | Source | Catalog No. |
|---|---|---|
| EM48 | Sigma–Aldrich, Inc. St. Louis, MO. USA | MAB5374 |
| Polyglutamine | Sigma–Aldrich, Inc. St. Louis, MO. USA | P1874 |
| Ubiquitin | Santa Cruz Biotechnology, Santa Cruz, CA, USA | sc-166553 |
| Lamp1 | Santa Cruz Biotechnology, Santa Cruz, CA, USA | sc-20011 |
| β-actin | Santa Cruz Biotechnology, Santa Cruz, CA, USA | sc-8432 |
| LC3B | Zen-Bioscience, Chengdu, China | 381,544 |
| P62 | Zen-Bioscience, Chengdu, China | 380,612 |
| RBM33 | Bioss, Beijing, China | bs-21295R |
| HCN | Bioss, Beijing, China | bs-6604R |
| β-tubulin | Wanleibio, Shenyang, China | WL01931 |
| Anti-rabbit IgG | Proteintech, Wuhan, China | 20,000,730 |
| Anti-mouse IgG | Abcam, Cambridge, UK | ab150107 |
| Antibody | Dilution Ratio in WB | Dilution Ratio in IF or IHC |
|---|---|---|
| EM48 | 1: 500 | 1: 100 |
| Polyglutamine | 1: 500 | |
| Ubiquitin | 1:500 | 1:1000 |
| Lamp1 | 1:100 | |
| β-actin | 1:800 | |
| LC3B | 1:500 | 1:100 |
| P62 | 1:500 | |
| RBM33 | 1:500 | |
| HCN | 1:500 | |
| 20S proteasome | 1:200 | |
| β-tubulin | 1:500 |
Disclaimer/Publisher’s Note: The statements, opinions and data contained in all publications are solely those of the individual author(s) and contributor(s) and not of MDPI and/or the editor(s). MDPI and/or the editor(s) disclaim responsibility for any injury to people or property resulting from any ideas, methods, instructions or products referred to in the content. |
© 2024 by the authors. Licensee MDPI, Basel, Switzerland. This article is an open access article distributed under the terms and conditions of the Creative Commons Attribution (CC BY) license (https://creativecommons.org/licenses/by/4.0/).
Share and Cite
Sun, H.; Li, M.; Li, Y.; Zheng, N.; Li, J.; Li, X.; Liu, Y.; Ji, Q.; Zhou, L.; Su, J.; et al. Gastrodin Improves the Activity of the Ubiquitin–Proteasome System and the Autophagy–Lysosome Pathway to Degrade Mutant Huntingtin. Int. J. Mol. Sci. 2024, 25, 7709. https://doi.org/10.3390/ijms25147709
Sun H, Li M, Li Y, Zheng N, Li J, Li X, Liu Y, Ji Q, Zhou L, Su J, et al. Gastrodin Improves the Activity of the Ubiquitin–Proteasome System and the Autophagy–Lysosome Pathway to Degrade Mutant Huntingtin. International Journal of Molecular Sciences. 2024; 25(14):7709. https://doi.org/10.3390/ijms25147709
Chicago/Turabian StyleSun, He, Miao Li, Yunling Li, Na Zheng, Jiaxin Li, Xiang Li, Yingying Liu, Qianyun Ji, Liping Zhou, Jingwen Su, and et al. 2024. "Gastrodin Improves the Activity of the Ubiquitin–Proteasome System and the Autophagy–Lysosome Pathway to Degrade Mutant Huntingtin" International Journal of Molecular Sciences 25, no. 14: 7709. https://doi.org/10.3390/ijms25147709
APA StyleSun, H., Li, M., Li, Y., Zheng, N., Li, J., Li, X., Liu, Y., Ji, Q., Zhou, L., Su, J., Huang, W., Liu, Z., Liu, P., & Zou, L. (2024). Gastrodin Improves the Activity of the Ubiquitin–Proteasome System and the Autophagy–Lysosome Pathway to Degrade Mutant Huntingtin. International Journal of Molecular Sciences, 25(14), 7709. https://doi.org/10.3390/ijms25147709

