Bhlhe40 Regulates Proliferation and Angiogenesis in Mouse Embryoid Bodies under Hypoxia
Abstract
1. Introduction
2. Results
2.1. The Transcriptional Repressor Bhlhe40 Is Robustly Induced by Hypoxia in a Meta-Analysis of Transcriptomic Studies
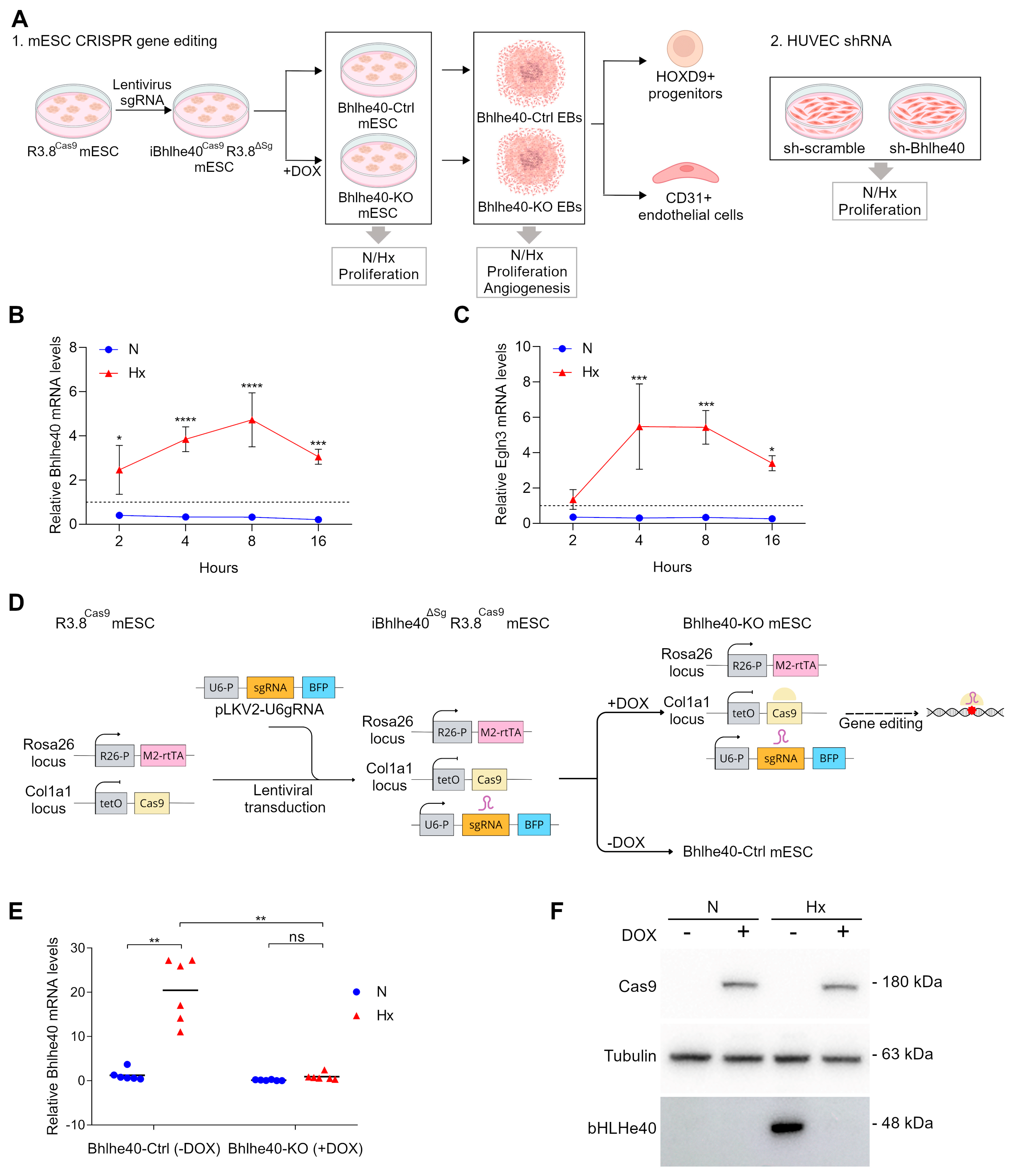
2.2. Generation of Inducible CRISPR-Bhlhe40 Knockout Mouse Embryonic Stem Cell Lines
2.3. Hypoxia-Induced Bhlhe40 Expression in Mouse Pluripotent Stem Cells Is Compatible with Their Rapid Proliferation
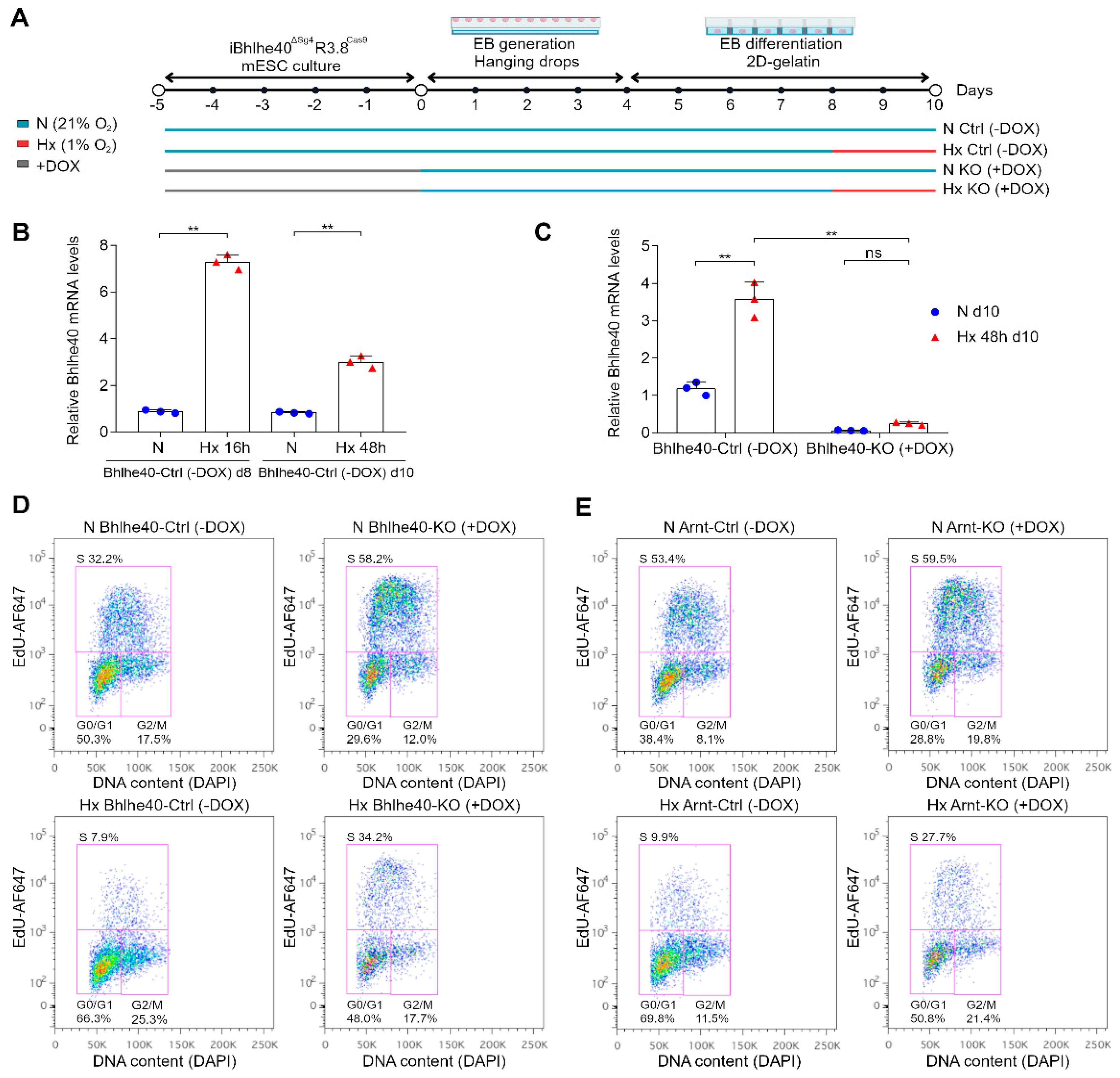
2.4. The Knockout of Bhlhe40 Prevents Hypoxia-Induced Cell Cycle Arrest in Most Progenitor Cells and Mature Endothelial Cells in Mouse Embryoid Bodies
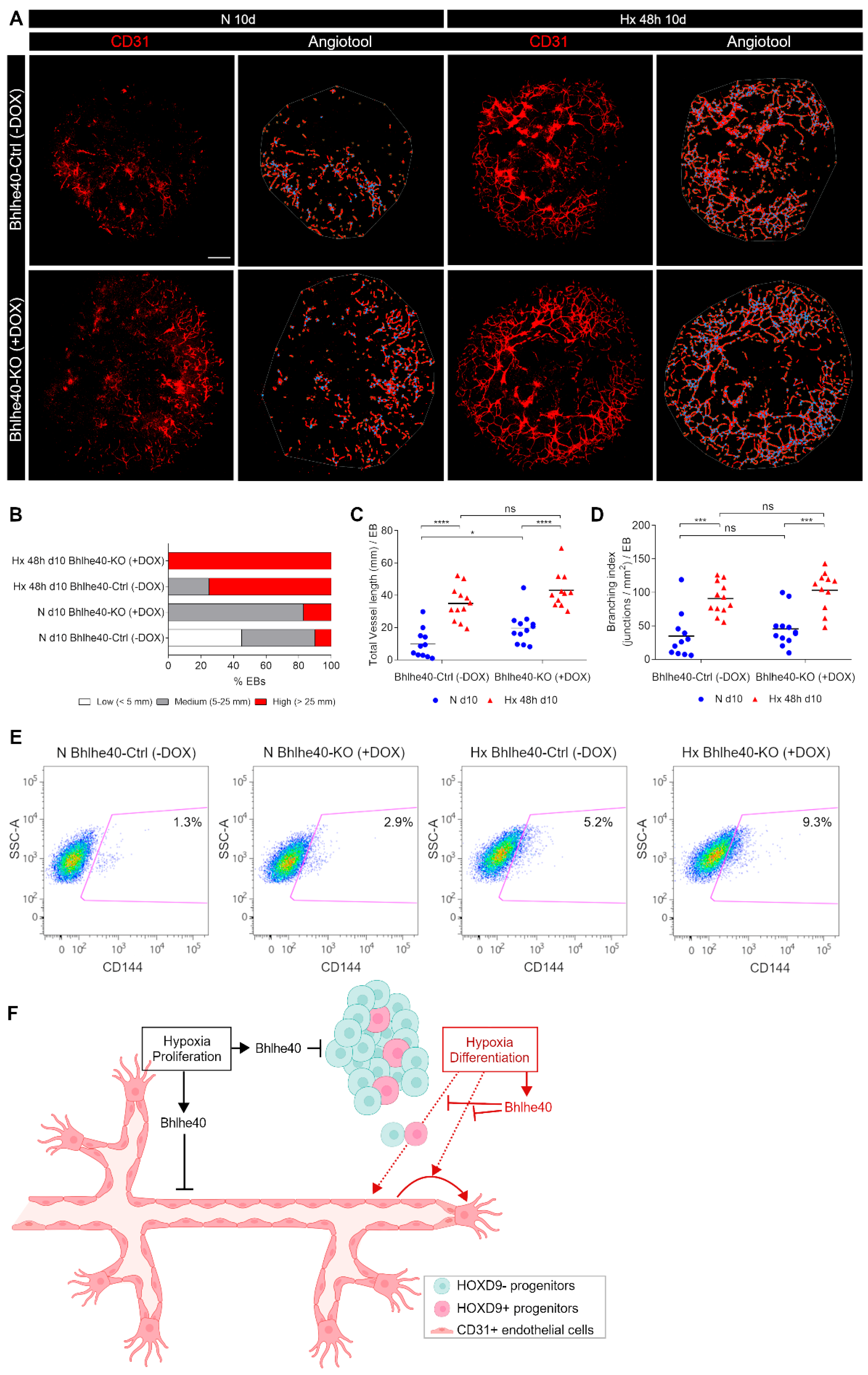
2.5. Bhlhe40 Is a Negative Regulator of Blood Vessel Formation in Embryoid Bodies
3. Discussion
4. Materials and Methods
4.1. Cell Lines, Culture Conditions, and Lentiviral Infection
4.2. Generation and Differentiation of Mouse Embryoid Bodies
4.3. Immunofluorescence Staining and Confocal Microscopy Analysis
4.4. Quantification of EdU Incorporation by Flow Cytometry and Microscopy
4.4.1. EdU Quantification by Flow Cytometry in Mouse Embryoid Bodies
4.4.2. EdU Quantification by Flow Cytometry in Mouse Embryonic Stem Cells
4.4.3. EdU Quantification by Microscopy in Vascular Structures in Mouse Embryoid Bodies
4.4.4. EdU Quantification by Microscopy in HOXD9+ Progenitor Cells and Total Cells in the Core Regions of Mouse Embryoid Bodies
4.4.5. EdU Quantification by Microscopy in HUVEC
4.5. Quantification of Angiogenesis by FACS and Microscopy
4.6. RNA Extraction and qRT-PCR
4.7. Western Blot
4.8. Proliferation Curves and Cell Viability
4.9. Gene Set Enrichment Analysis (GSEA)
4.10. Statistical Analysis
Supplementary Materials
Author Contributions
Funding
Institutional Review Board Statement
Informed Consent Statement
Data Availability Statement
Acknowledgments
Conflicts of Interest
References
- Semenza, G.L. Hypoxia-Inducible Factors in Physiology and Medicine. Cell 2012, 148, 399–408. [Google Scholar] [CrossRef] [PubMed]
- Elvidge, G.P.; Glenny, L.; Appelhoff, R.J.; Ratcliffe, P.J.; Ragoussis, J.; Gleadle, J.M. Concordant Regulation of Gene Expression by Hypoxia and 2-Oxoglutarate-Dependent Dioxygenase Inhibition: The Role of HIF-1α, HIF-2α, and Other Pathways. J. Biol. Chem. 2006, 281, 15215–15226. [Google Scholar] [CrossRef]
- Mole, D.R.; Blancher, C.; Copley, R.R.; Pollard, P.J.; Gleadle, J.M.; Ragoussis, J.; Ratcliffe, P.J. Genome-Wide Association of Hypoxia-Inducible Factor (HIF)-1α and HIF-2α DNA Binding with Expression Profiling of Hypoxia-Inducible Transcripts. J. Biol. Chem. 2009, 284, 16767–16775. [Google Scholar] [CrossRef]
- Schödel, J.; Oikonomopoulos, S.; Ragoussis, J.; Pugh, C.W.; Ratcliffe, P.J.; Mole, D.R. High-Resolution Genome-Wide Mapping of HIF-Binding Sites by ChIP-Seq. Blood 2011, 117, e207–e217. [Google Scholar] [CrossRef]
- Ortiz-Barahona, A.; Villar, D.; Pescador, N.; Amigo, J.; del Peso, L. Genome-Wide Identification of Hypoxia-Inducible Factor Binding Sites and Target Genes by a Probabilistic Model Integrating Transcription-Profiling Data and in Silico Binding Site Prediction. Nucleic Acids Res. 2010, 38, 2332–2345. [Google Scholar] [CrossRef]
- Puente-Santamaria, L.; Sanchez-Gonzalez, L.; Pescador, N.; Martinez-Costa, O.; Ramos-Ruiz, R.; Del Peso, L. Formal Meta-Analysis of Hypoxic Gene Expression Profiles Reveals a Universal Gene Signature. Biomedicines 2022, 10, 2229. [Google Scholar] [CrossRef]
- Gardner, L.B.; Li, Q.; Park, M.S.; Flanagan, W.M.; Semenza, G.L.; Dang, C.V. Hypoxia Inhibits G1/S Transition through Regulation of P27 Expression. J. Biol. Chem. 2001, 276, 7919–7926. [Google Scholar] [CrossRef]
- Goda, N.; Ryan, H.E.; Khadivi, B.; McNulty, W.; Rickert, R.C.; Johnson, R.S. Hypoxia-Inducible Factor 1alpha Is Essential for Cell Cycle Arrest during Hypoxia. Mol. Cell Biol. 2003, 23, 359–369. [Google Scholar] [CrossRef]
- Acosta-Iborra, B.; Tiana, M.; Maeso-Alonso, L.; Hernández-Sierra, R.; Herranz, G.; Santamaria, A.; Rey, C.; Luna, R.; Puente-Santamaria, L.; Marques, M.M.; et al. Hypoxia Compensates Cell Cycle Arrest with Progenitor Differentiation during Angiogenesis. FASEB J. 2020, 34, 6654–6674. [Google Scholar] [CrossRef]
- Green, S.L.; Freiberg, R.A.; Giaccia, A.J. P21(Cip1) and P27(Kip1) Regulate Cell Cycle Reentry after Hypoxic Stress but Are Not Necessary for Hypoxia-Induced Arrest. Mol. Cell Biol. 2001, 21, 1196–1206. [Google Scholar] [CrossRef]
- Coulon, C.; Georgiadou, M.; Roncal, C.; De Bock, K.; Langenberg, T.; Carmeliet, P. From Vessel Sprouting to Normalization: Role of the Prolyl Hydroxylase Domain Protein/Hypoxia-Inducible Factor Oxygen-Sensing Machinery. Arter. Thromb. Vasc. Biol. 2010, 30, 2331–2336. [Google Scholar] [CrossRef]
- Lee, P.; Chandel, N.S.; Simon, M.C. Cellular Adaptation to Hypoxia through Hypoxia Inducible Factors and Beyond. Nat. Rev. Mol. Cell Biol. 2020, 21, 268–283. [Google Scholar] [CrossRef]
- Pontes-Quero, S.; Fernández-Chacón, M.; Luo, W.; Lunella, F.F.; Casquero-Garcia, V.; Garcia-Gonzalez, I.; Hermoso, A.; Rocha, S.F.; Bansal, M.; Benedito, R. High Mitogenic Stimulation Arrests Angiogenesis. Nat. Commun. 2019, 10, 2016. [Google Scholar] [CrossRef]
- Garcia-Gonzalez, I.; Mühleder, S.; Fernández-Chacón, M.; Benedito, R. Genetic Tools to Study Cardiovascular Biology. Front. Physiol. 2020, 11, 1084. [Google Scholar] [CrossRef]
- Mühleder, S.; Fernández-Chacón, M.; Garcia-Gonzalez, I.; Benedito, R. Endothelial Sprouting, Proliferation, or Senescence: Tipping the Balance from Physiology to Pathology. Cell. Mol. Life Sci. 2021, 78, 1329–1354. [Google Scholar] [CrossRef] [PubMed]
- Yamada, K.; Miyamoto, K. Basic Helix-Loop-Helix Transcription Factors, BHLHB2 and BHLHB3; Their Gene Expressions Are Regulated by Multiple Extracellular Stimuli. Front. Biosci. 2005, 10, 3151–3171. [Google Scholar] [CrossRef]
- Ow, J.R.; Tan, Y.H.; Jin, Y.; Bahirvani, A.G.; Taneja, R. Stra13 and Sharp-1, the Non-Grouchy Regulators of Development and Disease. Curr. Top. Dev. Biol. 2014, 110, 317–338. [Google Scholar] [CrossRef] [PubMed]
- Kato, Y.; Kawamoto, T.; Fujimoto, K.; Noshiro, M. DEC1/STRA13/SHARP2 and DEC2/SHARP1 Coordinate Physiological Processes, Including Circadian Rhythms in Response to Environmental Stimuli. Curr. Top. Dev. Biol. 2014, 110, 339–372. [Google Scholar] [CrossRef]
- Cook, M.E.; Jarjour, N.N.; Lin, C.-C.; Edelson, B.T. Transcription Factor Bhlhe40 in Immunity and Autoimmunity. Trends Immunol. 2020, 41, 1023–1036. [Google Scholar] [CrossRef]
- Jakobsson, L.; Kreuger, J.; Claesson-Welsh, L. Building Blood Vessels—Stem Cell Models in Vascular Biology. J. Cell Biol. 2007, 177, 751–755. [Google Scholar] [CrossRef] [PubMed]
- Spangler, A.; Su, E.Y.; Craft, A.M.; Cahan, P. A Single Cell Transcriptional Portrait of Embryoid Body Differentiation and Comparison to Progenitors of the Developing Embryo. Stem Cell Res. 2018, 31, 201–215. [Google Scholar] [CrossRef] [PubMed]
- Zhao, H.; Choi, K. Single Cell Transcriptome Dynamics from Pluripotency to FLK1+ Mesoderm. Development 2019, 146, dev182097. [Google Scholar] [CrossRef]
- Tiana, M.; Acosta-Iborra, B.; Puente-Santamaría, L.; Hernansanz-Agustin, P.; Worsley-Hunt, R.; Masson, N.; García-Rio, F.; Mole, D.; Ratcliffe, P.; Wasserman, W.W.; et al. The SIN3A Histone Deacetylase Complex Is Required for a Complete Transcriptional Response to Hypoxia. Nucleic Acids Res. 2018, 46, 120–133. [Google Scholar] [CrossRef] [PubMed]
- Locard-Paulet, M.; Palasca, O.; Jensen, L.J. Identifying the Genes Impacted by Cell Proliferation in Proteomics and Transcriptomics Studies. PLoS Comput. Biol. 2022, 18, e1010604. [Google Scholar] [CrossRef] [PubMed]
- Feraud, O.; Vittet, D. Murine Embryonic Stem Cell in Vitro Differentiation: Applications to the Study of Vascular Development. Histol. Histopathol. 2003, 18, 191–199. [Google Scholar] [CrossRef] [PubMed]
- Ruiz, S.; Mayor-Ruiz, C.; Lafarga, V.; Murga, M.; Vega-Sendino, M.; Ortega, S.; Fernandez-Capetillo, O. A Genome-Wide CRISPR Screen Identifies CDC25A as a Determinant of Sensitivity to ATR Inhibitors. Mol. Cell 2016, 62, 307–313. [Google Scholar] [CrossRef] [PubMed]
- Oliveros, J.C.; Franch, M.; Tabas-Madrid, D.; San-León, D.; Montoliu, L.; Cubas, P.; Pazos, F. Breaking-Cas-Interactive Design of Guide RNAs for CRISPR-Cas Experiments for ENSEMBL Genomes. Nucleic Acids Res. 2016, 44, W267–W271. [Google Scholar] [CrossRef]
- Acosta-Iborra, B.; Puente-Santamaría, L.; Berrouayel, Y.; Peso, L.D.; Jiménez, B. An Exploration of Vascular Cell Development in Mouse Embryoid Bodies under Hypoxia through Single Cell RNA-Seq. Res. Sq. 2024. Available online: https://www.researchsquare.com/article/rs-3954034/v1 (accessed on 24 February 2024). [CrossRef]
- Zudaire, E.; Gambardella, L.; Kurcz, C.; Vermeren, S. A Computational Tool for Quantitative Analysis of Vascular Networks. PLoS ONE 2011, 6, e27385. [Google Scholar] [CrossRef]
- Tung, J.J.; Tattersall, I.W.; Kitajewski, J. Tips, Stalks, Tubes: Notch-Mediated Cell Fate Determination and Mechanisms of Tubulogenesis during Angiogenesis. Cold Spring Harb. Perspect. Med. 2012, 2, a006601. [Google Scholar] [CrossRef]
- Eilken, H.M.; Adams, R.H. Dynamics of Endothelial Cell Behavior in Sprouting Angiogenesis. Curr. Opin. Cell Biol. 2010, 22, 617–625. [Google Scholar] [CrossRef] [PubMed]
- Fernández-Chacón, M.; García-González, I.; Mühleder, S.; Benedito, R. Role of Notch in Endothelial Biology. Angiogenesis 2021, 24, 237–250. [Google Scholar] [CrossRef] [PubMed]
- Cuervo, H.; Mühleder, S.; García-Gónzalez, I.; Benedito, R. Notch-Mediated Cellular Interactions between Vascular Cells. Curr. Opin. Cell Biol. 2023, 85, 102254. [Google Scholar] [CrossRef]
- Del Gaudio, F.; Liu, D.; Lendahl, U. Notch Signalling in Healthy and Diseased Vasculature. Open Biol. 2022, 12, 220004. [Google Scholar] [CrossRef]
- Covello, K.L.; Simon, M.C. HIFs, Hypoxia, and Vascular Development. Curr. Top. Dev. Biol. 2004, 62, 37–54. [Google Scholar] [CrossRef]
- Hickey, M.M.; Simon, M.C. Regulation of Angiogenesis by Hypoxia and Hypoxia-Inducible Factors. Curr. Top. Dev. Biol. 2006, 76, 217–257. [Google Scholar] [CrossRef]
- Casazza, A.; Di Conza, G.; Wenes, M.; Finisguerra, V.; Deschoemaeker, S.; Mazzone, M. Tumor Stroma: A Complexity Dictated by the Hypoxic Tumor Microenvironment. Oncogene 2014, 33, 1743–1754. [Google Scholar] [CrossRef]
- Carmeliet, P.; Dor, Y.; Herbert, J.M.; Fukumura, D.; Brusselmans, K.; Dewerchin, M.; Neeman, M.; Bono, F.; Abramovitch, R.; Maxwell, P.; et al. Role of HIF-1alpha in Hypoxia-Mediated Apoptosis, Cell Proliferation and Tumour Angiogenesis. Nature 1998, 394, 485–490. [Google Scholar] [CrossRef]
- Biswas, S.; Roy, S.; Banerjee, J.; Hussain, S.-R.A.; Khanna, S.; Meenakshisundaram, G.; Kuppusamy, P.; Friedman, A.; Sen, C.K. Hypoxia Inducible microRNA 210 Attenuates Keratinocyte Proliferation and Impairs Closure in a Murine Model of Ischemic Wounds. Proc. Natl. Acad. Sci. USA 2010, 107, 6976–6981. [Google Scholar] [CrossRef]
- Gordan, J.D.; Bertout, J.A.; Hu, C.-J.; Diehl, J.A.; Simon, M.C. HIF-2alpha Promotes Hypoxic Cell Proliferation by Enhancing c-Myc Transcriptional Activity. Cancer Cell 2007, 11, 335–347. [Google Scholar] [CrossRef] [PubMed]
- Hubbi, M.E.; Kshitiz, N.; Gilkes, D.M.; Rey, S.; Wong, C.C.; Luo, W.; Kim, D.-H.; Dang, C.V.; Levchenko, A.; Semenza, G.L. A Nontranscriptional Role for HIF-1α as a Direct Inhibitor of DNA Replication. Sci. Signal 2013, 6, ra10. [Google Scholar] [CrossRef]
- Koshiji, M.; Kageyama, Y.; Pete, E.A.; Horikawa, I.; Barrett, J.C.; Huang, L.E. HIF-1alpha Induces Cell Cycle Arrest by Functionally Counteracting Myc. EMBO J. 2004, 23, 1949–1956. [Google Scholar] [CrossRef]
- Puente-Santamaría, L.; Sanchez-Gonzalez, L.; Ramos-Ruiz, R.; Del Peso, L. Hypoxia Classifier for Transcriptome Datasets. BMC Bioinform. 2022, 23, 204. [Google Scholar] [CrossRef] [PubMed]
- Wu, J.; Liu, Y.; Fu, Q.; Cao, Z.; Ma, X.; Li, X. Characterization of Tumor-Associated Endothelial Cells and the Development of a Prognostic Model in Pancreatic Ductal Adenocarcinoma. Biochim. Biophys. Acta Gen. Subj. 2024, 1868, 130545. [Google Scholar] [CrossRef] [PubMed]
- Rauschmeier, R.; Reinhardt, A.; Gustafsson, C.; Glaros, V.; Artemov, A.V.; Dunst, J.; Taneja, R.; Adameyko, I.; Månsson, R.; Busslinger, M.; et al. Bhlhe40 Function in Activated B and TFH Cells Restrains the GC Reaction and Prevents Lymphomagenesis. J. Exp. Med. 2022, 219, e20211406. [Google Scholar] [CrossRef]
- Bhawal, U.K.; Sato, F.; Arakawa, Y.; Fujimoto, K.; Kawamoto, T.; Tanimoto, K.; Ito, Y.; Sasahira, T.; Sakurai, T.; Kobayashi, M.; et al. Basic Helix-Loop-Helix Transcription Factor DEC1 Negatively Regulates Cyclin D1. J. Pathol. 2011, 224, 420–429. [Google Scholar] [CrossRef]
- Liu, Y.; Wang, L.; Lin, X.-Y.; Wang, J.; Yu, J.-H.; Miao, Y.; Wang, E.-H. The Transcription Factor DEC1 (BHLHE40/STRA13/SHARP-2) Is Negatively Associated with TNM Stage in Non-Small-Cell Lung Cancer and Inhibits the Proliferation through Cyclin D1 in A549 and BE1 Cells. Tumour Biol. 2013, 34, 1641–1650. [Google Scholar] [CrossRef]
- Bi, H.; Li, S.; Qu, X.; Wang, M.; Bai, X.; Xu, Z.; Ao, X.; Jia, Z.; Jiang, X.; Yang, Y.; et al. DEC1 Regulates Breast Cancer Cell Proliferation by Stabilizing Cyclin E Protein and Delays the Progression of Cell Cycle S Phase. Cell Death Dis. 2015, 6, e1891. [Google Scholar] [CrossRef] [PubMed]
- Song, P.; Zhao, J.; Zhang, W.; Li, X.; Ji, B.; Zhao, J. Vitamin a Potentiates Sheep Myoblasts Myogenic Differentiation through BHLHE40-Modulated ID3 Expression. BMC Genom. 2024, 25, 244. [Google Scholar] [CrossRef] [PubMed]
- Hennigs, J.K.; Cao, A.; Li, C.G.; Shi, M.; Mienert, J.; Miyagawa, K.; Körbelin, J.; Marciano, D.P.; Chen, P.-I.; Roughley, M.; et al. PPARγ-P53-Mediated Vasculoregenerative Program to Reverse Pulmonary Hypertension. Circ. Res. 2021, 128, 401–418. [Google Scholar] [CrossRef] [PubMed]
- Vattulainen-Collanus, S.; Akinrinade, O.; Li, M.; Koskenvuo, M.; Li, C.G.; Rao, S.P.; de Jesus Perez, V.; Yuan, K.; Sawada, H.; Koskenvuo, J.W.; et al. Loss of PPARγ in Endothelial Cells Leads to Impaired Angiogenesis. J. Cell Sci. 2016, 129, 693–705. [Google Scholar] [CrossRef] [PubMed]
- Iwata, T.; Kawamoto, T.; Sasabe, E.; Miyazaki, K.; Fujimoto, K.; Noshiro, M.; Kurihara, H.; Kato, Y. Effects of Overexpression of Basic Helix-Loop-Helix Transcription Factor Dec1 on Osteogenic and Adipogenic Differentiation of Mesenchymal Stem Cells. Eur. J. Cell Biol. 2006, 85, 423–431. [Google Scholar] [CrossRef] [PubMed]
- Manalo, D.J.; Rowan, A.; Lavoie, T.; Natarajan, L.; Kelly, B.D.; Ye, S.Q.; Garcia, J.G.N.; Semenza, G.L. Transcriptional Regulation of Vascular Endothelial Cell Responses to Hypoxia by HIF-1. Blood 2005, 105, 659–669. [Google Scholar] [CrossRef] [PubMed]
- Weigand, J.E.; Boeckel, J.-N.; Gellert, P.; Dimmeler, S. Hypoxia-Induced Alternative Splicing in Endothelial Cells. PLoS ONE 2012, 7, e42697. [Google Scholar] [CrossRef] [PubMed]
- Boudjelal, M.; Taneja, R.; Matsubara, S.; Bouillet, P.; Dolle, P.; Chambon, P. Overexpression of Stra13, a Novel Retinoic Acid-Inducible Gene of the Basic Helix-Loop-Helix Family, Inhibits Mesodermal and Promotes Neuronal Differentiation of P19 Cells. Genes Dev. 1997, 11, 2052–2065. [Google Scholar] [CrossRef] [PubMed]
- Simons, M.; Alitalo, K.; Annex, B.H.; Augustin, H.G.; Beam, C.; Berk, B.C.; Byzova, T.; Carmeliet, P.; Chilian, W.; Cooke, J.P.; et al. State-of-the-Art Methods for Evaluation of Angiogenesis and Tissue Vascularization: A Scientific Statement from the American Heart Association. Circ. Res. 2015, 116, e99–e132. [Google Scholar] [CrossRef]
- Kiss, Z.; Mudryj, M.; Ghosh, P.M. Non-Circadian Aspects of BHLHE40 Cellular Function in Cancer. Genes. Cancer 2020, 11, 1–19. [Google Scholar] [CrossRef] [PubMed]
- Zhang, L.; Yu, X.; Zheng, L.; Zhang, Y.; Li, Y.; Fang, Q.; Gao, R.; Kang, B.; Zhang, Q.; Huang, J.Y.; et al. Lineage Tracking Reveals Dynamic Relationships of T Cells in Colorectal Cancer. Nature 2018, 564, 268–272. [Google Scholar] [CrossRef] [PubMed]
- Li, C.; Zhu, B.; Son, Y.M.; Wang, Z.; Jiang, L.; Xiang, M.; Ye, Z.; Beckermann, K.E.; Wu, Y.; Jenkins, J.W.; et al. The Transcription Factor Bhlhe40 Programs Mitochondrial Regulation of Resident CD8+ T Cell Fitness and Functionality. Immunity 2019, 51, 491–507.e7. [Google Scholar] [CrossRef] [PubMed]
- Jarjour, N.N.; Schwarzkopf, E.A.; Bradstreet, T.R.; Shchukina, I.; Lin, C.-C.; Huang, S.C.-C.; Lai, C.-W.; Cook, M.E.; Taneja, R.; Stappenbeck, T.S.; et al. Bhlhe40 Mediates Tissue-Specific Control of Macrophage Proliferation in Homeostasis and Type 2 Immunity. Nat. Immunol. 2019, 20, 687–700. [Google Scholar] [CrossRef]
- Yang, S.; Zhang, D.; Sun, Q.; Nie, H.; Zhang, Y.; Wang, X.; Huang, Y.; Sun, Y. Single-Cell and Spatial Transcriptome Profiling Identifies the Transcription Factor BHLHE40 as a Driver of EMT in Metastatic Colorectal Cancer. Cancer Res. 2024, 84, 2202–2217. [Google Scholar] [CrossRef] [PubMed]
- Li, X.; Claesson-Welsh, L.; Shibuya, M. VEGF Receptor Signal Transduction. Methods Enzym. 2008, 443, 261–284. [Google Scholar] [CrossRef]







| Name | Sequence 5′-3′ |
|---|---|
| Primer | |
| qPCR_Bhlhe40-sgRNA1-F | CTGGAGCACGGAGACCTG |
| qPCR_Bhlhe40-sgRNA1-R | CTCCGTTTTATTCCCCGCCT |
| qPCR_Bhlhe40-sgRNA2-F | GCTGGAGCACGGAGACCT |
| qPCR_Bhlhe40-sgRNA2-R | CTCCGTTTTATTCCCCGCCT |
| qPCR_Bhlhe40-sgRNA3-F | CCACATGTACCAAGTGTACAAG |
| qPCR_Bhlhe40-sgRNA3-R | GGCAGTTTGTAAGTTTCCTTGCT |
| qPCR_Bhlhe40-sgRNA4-F | TGCCCACATGTACCAAGTG |
| qPCR_Bhlhe40-sgRNA4-R | GGCAGTTTGTAAGTTTCCTTGCT |
| qPCR_Bhlhe40-sgRNA5-F | GAGCGAAGACAGCAAGGAAAC |
| qPCR_Bhlhe40-sgRNA5-R | TGGGCAATGCACTCGTTA |
| qPCR_Arnt-sgRNA1-F | GGGACGGTGCCATCTCGA |
| qPCR_Arnt-sgRNA1-R | TCAAAATCCAGCCCTGACCG |
| qPCR_Arnt-sgRNA2-F | TGCCATCTCGACCATGGC |
| qPCR_Arnt-sgRNA2-R | TCAAAATCCAGCCCTGACCG |
| qPCR_Arnt-sgRNA3-F | CAGAAATGACATCAGATGTACCAT |
| qPCR_Arnt-sgRNA3-R | TCAAAATCCAGCCCTGACCG |
| qPCR_Arnt-sgRNA4-F | GAGGGCTATTAAGCGACGG |
| qPCR_Arnt-sgRNA4-R | CTCATCATCCGACCTGGCAA |
| qPCR_mBhlhe40-F | GGAGACCTGTCAGGGATGGA |
| qPCR_mBhlhe40-R | CTCCGTTTTATTCCCCGCCT |
| qPCR_mArnt-F | TATTAAGCGACGGTCAGGGC |
| qPCR_mArnt-R | CTCATCATCCGACCTGGCAA |
| qPCR_hBhlhe40-F | GCCCTGCAGAGTGGTTTACA |
| qPCR_hBhlhe40-R | CGAAGACTTCAGGTCCCGAG |
| qPCR_mβ-Actin_F | CACACCCGCCACCAGTTCGC |
| qPCR_mβ-Actin_R | TTGCACATGCCGGAGCCGTT |
| qPCR_hβ-Actin_F | ATTGGCAATGAGCGGTTCC |
| qPCR_hβ-Actin_R | GGGAAATGAGGGCAGGACTTAG |
| qPCR_mEgln3_F | AGGCAATGGTGGCTTGCTAT |
| qPCR_mEgln3_R | GACCCCTCCGTGTAACTTGG |
| qPCR_mCcnd1-F | CTTCAAGTGCGTGCAGAAGG |
| qPCR_mCcnd1-R | TCTGCTCCTCACAGACCTCC |
| shARNs | |
| pLV-EGFP-U6-sh-1 | AGAAAGGATCGGCGCAATTAA |
| pLV-EGFP-U6-sh-5 | CATGTGAAAGCACTAACAAAC |
| pLV-EGFP-U6-Scramble | CCTAAGGTTAAGTCGCCCTCG |
Disclaimer/Publisher’s Note: The statements, opinions and data contained in all publications are solely those of the individual author(s) and contributor(s) and not of MDPI and/or the editor(s). MDPI and/or the editor(s) disclaim responsibility for any injury to people or property resulting from any ideas, methods, instructions or products referred to in the content. |
© 2024 by the authors. Licensee MDPI, Basel, Switzerland. This article is an open access article distributed under the terms and conditions of the Creative Commons Attribution (CC BY) license (https://creativecommons.org/licenses/by/4.0/).
Share and Cite
Acosta-Iborra, B.; Gil-Acero, A.I.; Sanz-Gómez, M.; Berrouayel, Y.; Puente-Santamaría, L.; Alieva, M.; del Peso, L.; Jiménez, B. Bhlhe40 Regulates Proliferation and Angiogenesis in Mouse Embryoid Bodies under Hypoxia. Int. J. Mol. Sci. 2024, 25, 7669. https://doi.org/10.3390/ijms25147669
Acosta-Iborra B, Gil-Acero AI, Sanz-Gómez M, Berrouayel Y, Puente-Santamaría L, Alieva M, del Peso L, Jiménez B. Bhlhe40 Regulates Proliferation and Angiogenesis in Mouse Embryoid Bodies under Hypoxia. International Journal of Molecular Sciences. 2024; 25(14):7669. https://doi.org/10.3390/ijms25147669
Chicago/Turabian StyleAcosta-Iborra, Bárbara, Ana Isabel Gil-Acero, Marta Sanz-Gómez, Yosra Berrouayel, Laura Puente-Santamaría, Maria Alieva, Luis del Peso, and Benilde Jiménez. 2024. "Bhlhe40 Regulates Proliferation and Angiogenesis in Mouse Embryoid Bodies under Hypoxia" International Journal of Molecular Sciences 25, no. 14: 7669. https://doi.org/10.3390/ijms25147669
APA StyleAcosta-Iborra, B., Gil-Acero, A. I., Sanz-Gómez, M., Berrouayel, Y., Puente-Santamaría, L., Alieva, M., del Peso, L., & Jiménez, B. (2024). Bhlhe40 Regulates Proliferation and Angiogenesis in Mouse Embryoid Bodies under Hypoxia. International Journal of Molecular Sciences, 25(14), 7669. https://doi.org/10.3390/ijms25147669

