Inhibiting miR–618 Promotes Keratinocytes Proliferation and Migration to Enhance Wound Healing in Mice
Abstract
1. Introduction
2. Results
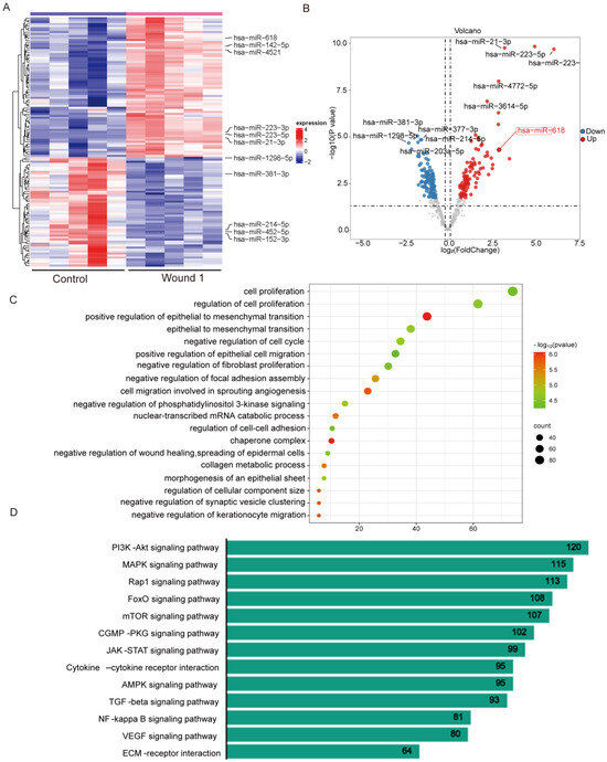
2.1. Mapping of miRNA Expression in the Inflammatory Phase of Human Skin Wounds
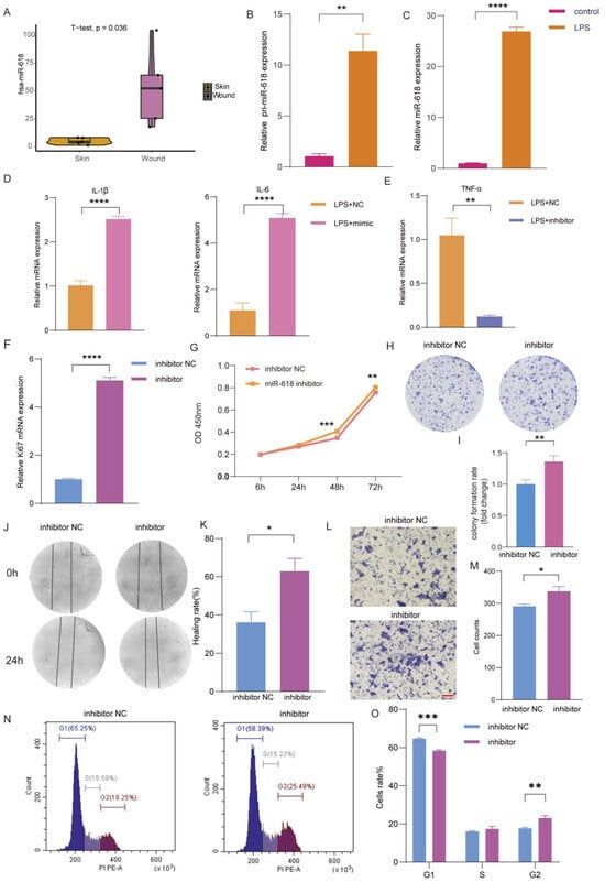
2.2. miR–618 Regulates the Inflammatory and Proliferative Phases of Human Skin Wound
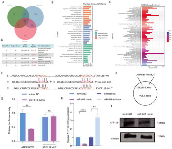
2.3. Atp11b as a Target Gene of miR–618
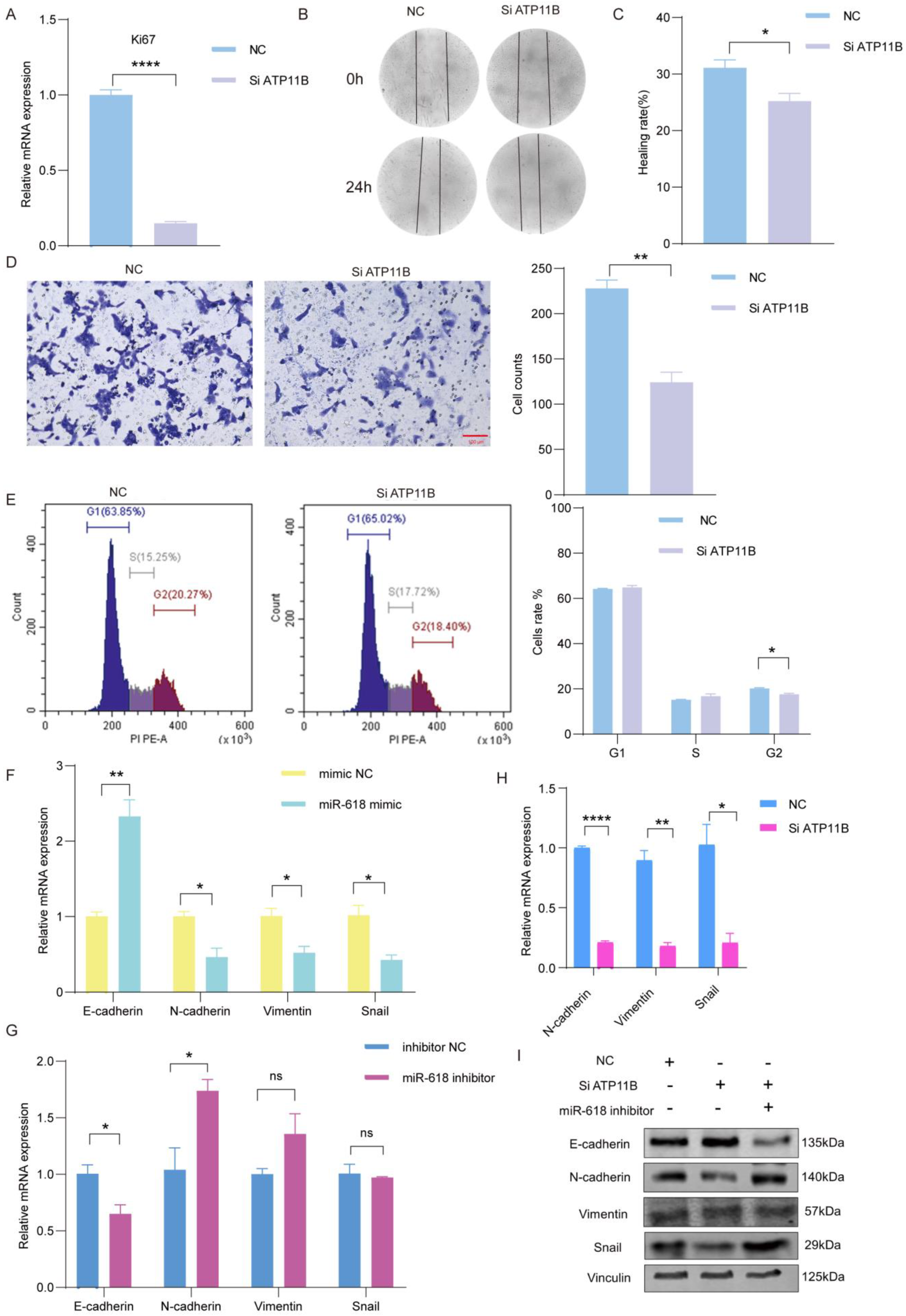
2.4. Silencing ATP11B Inhibits Keratinocytes Proliferation and Migration
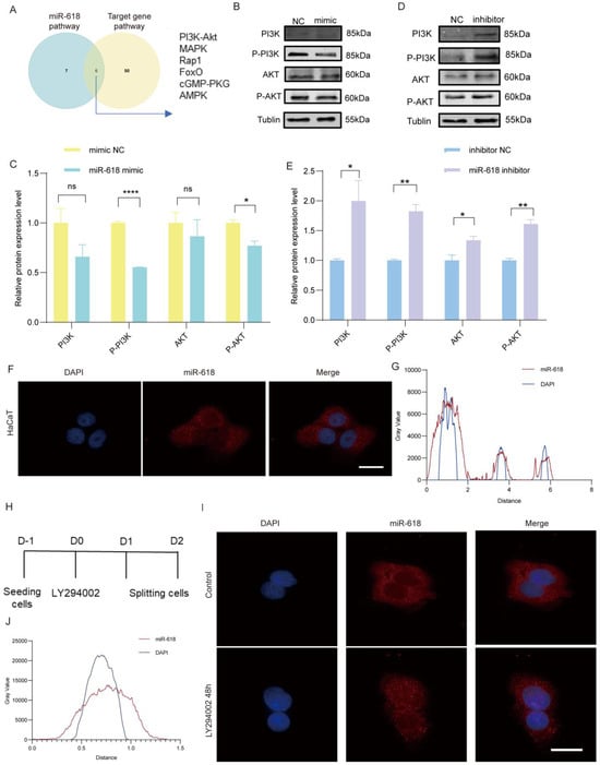
2.5. miR–618 Invovles in the PI3K–Akt Signaling Pathway
2.6. miR–618 Binds to the Promoter of Lin7a
2.7. Inhibition of miR–618 Promotes Skin Wound Healing In Vivo
3. Discussion
4. Materials and Methods
4.1. Cell Culture
4.2. Plasmid Transfection
4.3. Cell Proliferation and Clone Formation Assays
4.4. Cell Migration and Scratch Assays
4.5. Western Blotting
4.6. Dual Luciferase Reporter Gene Assay
4.7. Fluorescence In Situ Hybridization (FISH)
4.8. Extraction of Nuclear and Cytoplasmic RNA
4.9. In Vivo Wound Experiments
4.10. Cell Cycle Assay
4.11. Data Analysis and Statistics
Supplementary Materials
Author Contributions
Funding
Institutional Review Board Statement
Data Availability Statement
Conflicts of Interest
References
- Sen, C.K.; Gordillo, G.M.; Roy, S.; Kirsner, R.; Lambert, L.; Hunt, T.K.; Gottrup, F.; Gurtner, G.C.; Longaker, M.T. Human skin wounds: A major and snowballing threat to public health and the economy. Wound Repair Regen. 2009, 17, 763–771. [Google Scholar] [CrossRef] [PubMed]
- Rodrigues, M.; Kosaric, N.; Bonham, C.A.; Gurtner, G.C. Wound Healing: A Cellular Perspective. Physiol. Rev. 2019, 99, 665–706. [Google Scholar] [CrossRef] [PubMed]
- Sun, B.K.; Siprashvili, Z.; Khavari, P.A. Advances in skin grafting and treatment of cutaneous wounds. Science 2014, 346, 941–945. [Google Scholar] [CrossRef] [PubMed]
- Eming, S.A.; Martin, P.; Tomic–Canic, M. Wound repair and regeneration: Mechanisms, signaling, and translation. Sci. Transl. Med. 2014, 6, 265sr6. [Google Scholar] [CrossRef] [PubMed]
- Schreml, S.; Berneburg, M. The global burden of diabetic wounds. Brit. J. Dermatol. 2017, 176, 845–846. [Google Scholar] [CrossRef] [PubMed]
- Marconi, G.D.; Fonticoli, L.; Rajan, T.S.; Pierdomenico, S.D.; Trubiani, O.; Pizzicannella, J.; Diomede, F. Epithelial–Mesenchymal Transition (EMT): The Type–2 EMT in Wound Healing, Tissue Regeneration and Organ Fibrosis. Cells 2021, 10, 1587. [Google Scholar] [CrossRef] [PubMed]
- Qi, W.; Twigg, S.; Chen, X.; Polhill, T.S.; Poronnik, P.; Gilbert, R.E.; Pollock, C.A. Integrated actions of transforming growth factor–beta1 and connective tissue growth factor in renal fibrosis. Am. J. Physiol. Renal. Physiol. 2005, 288, F800–F809. [Google Scholar] [CrossRef] [PubMed]
- Vincent, C.T.; Fuxe, J. EMT, inflammation and metastasis. Semin. Cancer Biol. 2017, 47, 168–169. [Google Scholar] [CrossRef] [PubMed]
- Ludwig, N.; Leidinger, P.; Becker, K.; Backes, C.; Fehlmann, T.; Pallasch, C.; Rheinheimer, S.; Meder, B.; Stahler, C.; Meese, E.; et al. Distribution of miRNA expression across human tissues. Nucleic Acids Res. 2016, 44, 3865–3877. [Google Scholar] [CrossRef]
- Chaudhuri, A.A.; So, A.Y.L.; Sinha, N.; Gibson, W.S.J.; Taganov, K.D.; O’Connell, R.M.; Baltimore, D. MicroRNA–125b Potentiates Macrophage Activation. J. Immunol. 2011, 187, 5062–5068. [Google Scholar] [CrossRef]
- Xun, J.; Wang, C.; Yao, J.; Gao, B.; Zhang, L. Long Non–Coding RNA HOTAIR Modulates KLF12 to Regulate Gastric Cancer Progression via PI3K/ATK Signaling Pathway by Sponging miR–618. OncoTargets Ther. 2019, 12, 10323–10334. [Google Scholar] [CrossRef] [PubMed]
- Shi, J.; Gong, L.; Chen, L.; Luo, J.; Song, G.; Xu, J.; Lv, Z.; Tao, H.; Xia, Y.; Ye, Z. miR–618 Suppresses Metastasis in Gastric Cancer by Downregulating the Expression of TGF–beta2. Anat. Rec. 2019, 302, 931–940. [Google Scholar] [CrossRef] [PubMed]
- Zhang, Q.; Miao, Y.; Fu, Q.; Hu, H.; Chen, H.; Zeng, A.; Jin, Y.; Jiang, Y.; Qian, L.; Wu, L.; et al. CircRNACCDC66 regulates cisplatin resistance in gastric cancer via the miR–618/BCL2 axis. Biochem. Biophys. Res. Commun. 2020, 526, 713–720. [Google Scholar] [CrossRef]
- Cao, L.; Dong, G.; Li, H. CircRNA circ–ATAD1 suppresses miR–618 maturation to participate in colorectal cancer. BMC Gastroenterol. 2022, 22, 215. [Google Scholar] [CrossRef] [PubMed]
- Sun, C.; Shi, C.; Duan, X.; Zhang, Y.; Wang, B. Exosomal microRNA–618 derived from mesenchymal stem cells attenuate the progression of hepatic fibrosis by targeting Smad4. Bioengineered 2022, 13, 5915–5927. [Google Scholar] [CrossRef] [PubMed]
- Rossato, M.; Affandi, A.J.; Thordardottir, S.; Wichers, C.G.K.; Cossu, M.; Broen, J.C.A.; Moret, F.M.; Bossini–Castillo, L.; Chouri, E.; van Bon, L.; et al. Association of MicroRNA–618 Expression With Altered Frequency and Activation of Plasmacytoid Dendritic Cells in Patients With Systemic Sclerosis. Arthritis Rheumatol. 2017, 69, 1891–1902. [Google Scholar] [CrossRef] [PubMed]
- Petkovic, M.; Sorensen, A.E.; Leal, E.C.; Carvalho, E.; Dalgaard, L.T. Mechanistic Actions of microRNAs in Diabetic Wound Healing. Cells 2020, 9, 2228. [Google Scholar] [CrossRef]
- Galbraith, N.J.; O’Brien, S.J.; Walker, S.P.; Gardner, S.A.; Polk, H.C., Jr.; Barnes, S.L. Temporal expression of circulating miRNA after severe injury. Surgery 2018, 164, 665–672. [Google Scholar] [CrossRef]
- Segawa, K.; Kurata, S.; Nagata, S. Human Type IV P–type ATPases That Work as Plasma Membrane Phospholipid Flippases and Their Regulation by Caspase and Calcium. J. Biol. Chem. 2016, 291, 762–772. [Google Scholar] [CrossRef]
- Xu, J.; Su, S.M.; Zhang, X.; Chan, U.I.; Adhav, R.; Shu, X.D.; Liu, J.L.; Li, J.J.; Mo, L.H.; Wang, Y.Q.; et al. ATP11B inhibits breast cancer metastasis in a mouse model by suppressing externalization of nonapoptotic phosphatidylserine. J. Clin. Investig. 2022, 132, e149473. [Google Scholar] [CrossRef]
- Liu, C.; Zhang, S.; Shi, H.; Zhou, H.; Zhuang, J.; Cao, Y.; Ward, N.; Wang, J. Atp11b Deletion Affects the Gut Microbiota and Accelerates Brain Aging in Mice. Brain Sci. 2022, 12, 709. [Google Scholar] [CrossRef] [PubMed]
- Longhi, M.T.; Silva, L.E.; Pereira, M.; Magalhaes, M.; Reina, J.; Vitorino, F.N.L.; Gumbiner, B.M.; da Cunha, J.P.C.; Cella, N. PI3K–AKT, JAK2–STAT3 pathways and cell–cell contact regulate maspin subcellular localization. Cell Commun. Signal 2021, 19, 86. [Google Scholar] [CrossRef]
- Jiang, Y.; Xu, X.; Xiao, L.; Wang, L.; Qiang, S. The Role of microRNA in the Inflammatory Response of Wound Healing. Front. Immunol. 2022, 13, 852419. [Google Scholar] [CrossRef]
- Liang, Y.P.; He, J.H.; Guo, B.L. Functional Hydrogels as Wound Dressing to Enhance Wound Healing. ACS Nano 2021, 15, 12687–12722. [Google Scholar] [CrossRef]
- Siomi, H.; Siomi, M.C. Posttranscriptional regulation of microRNA biogenesis in animals. Mol. Cell 2010, 38, 323–332. [Google Scholar] [CrossRef] [PubMed]
- Shu, Y.; Wu, K.; Zeng, Z.Y.; Huang, S.F.; Ji, X.J.; Yuan, C.F.; Zhang, L.H.; Liu, W.; Huang, B.; Feng, Y.X.; et al. A Simplified System to Express Circularized Inhibitors of miRNA for Stable and Potent Suppression of miRNA Functions. Mol. Ther.–Nucl. Acids 2018, 13, 556–567. [Google Scholar] [CrossRef]
- Yan, N.; Xiao, C.Q.; Wang, X.G.; Xu, Z.F.; Yang, J.Y. Tanshinone IIA from exerts anti–fibrotic effects on cardiac fibroblasts and rat heart tissues by suppressing the levels of pro–fibrotic factors: The key role of miR–618. J. Food Biochem. 2022, 46, e14078. [Google Scholar] [CrossRef] [PubMed]
- Fregoso, D.R.; Hadian, Y.; Gallegos, A.C.; Degovics, D.; Maaga, J.; Keogh, C.E.; Kletenik, I.; Gareau, M.G.; Isseroff, R.R. Skin–brain axis signaling mediates behavioral changes after skin wounding. Brain Behav. Immun. Health 2021, 15, 100279. [Google Scholar] [CrossRef]
- Deng, S.; Cheng, D.; Wang, J.; Gu, J.; Xue, Y.; Jiang, Z.; Qin, L.; Mao, F.; Cao, Y.; Cai, K. MYL9 expressed in cancer–associated fibroblasts regulate the immune microenvironment of colorectal cancer and promotes tumor progression in an autocrine manner. J. Exp. Clin. Cancer Res. 2023, 42, 294. [Google Scholar] [CrossRef]
- Gruel, N.; Fuhrmann, L.; Lodillinsky, C.; Benhamo, V.; Mariani, O.; Cédenot, A.; Arnould, L.; Macgrogan, G.; Sastre–Garau, X.; Chavrier, P.; et al. LIN7A is a major determinant of cell–polarity defects in breast carcinomas. Breast Cancer Res. 2016, 18, 23. [Google Scholar] [CrossRef]
- Luo, C.B.; Yin, D.; Zhan, H.; Borjigin, U.; Li, C.J.; Zhou, Z.J.; Hu, Z.Q.; Wang, P.C.; Sun, Q.M.; Fan, J.; et al. microRNA–501–3p suppresses metastasis and progression of hepatocellular carcinoma through targeting LIN7A. Cell Death Dis. 2018, 9, 535. [Google Scholar] [CrossRef] [PubMed]







| Gene ID | log2(FoldChange) | Padj | |
|---|---|---|---|
| Upregulated | hsa–miR–21–3p | 3.321718974 | 1.32 × 10−71 |
| hsa–miR–223–3p | 6.300044118 | 2.15 × 10−49 | |
| hsa–miR–223–5p | 5.490959426 | 3.16 × 10−32 | |
| hsa–miR–142–5p | 2.971024539 | 5.19 × 10−13 | |
| hsa–miR–4521 | 2.730764038 | 3.49 × 10−11 | |
| hsa–miR–7–5p | 1.762200533 | 1.13 × 10−10 | |
| hsa–miR–155–5p | 1.751773261 | 0.000000123 | |
| hsa–miR–618 | 3.462254638 | 0.000000421 | |
| hsa–miR–4772–5p | 3.944102665 | 0.00000252 | |
| hsa–miR–92b–3p | 1.184238473 | 0.00000522 | |
| Downregulated | hsa–miR–381–3p | −1.647643487 | 0.000000000227 |
| hsa–miR–214–5p | −1.586602599 | 0.000000003580 | |
| hsa–miR–152–3p | −1.173724769 | 0.000000123 | |
| hsa–miR–452–5p | −1.359895743 | 0.000000359 | |
| hsa–miR–1298–5p | −2.162631617 | 0.00000163 | |
| hsa–miR–136–5p | −2.069115903 | 0.00000522 | |
| hsa–miR–148a–5p | −1.76727337 | 0.00000675 | |
| hsa–miR–141–3p | −1.171100221 | 0.0000453 | |
| hsa–miR–203a–5p | −1.735612631 | 0.0000575 | |
| hsa–miR–708–3p | −1.750610383 | 0.000112738 |
Disclaimer/Publisher’s Note: The statements, opinions and data contained in all publications are solely those of the individual author(s) and contributor(s) and not of MDPI and/or the editor(s). MDPI and/or the editor(s) disclaim responsibility for any injury to people or property resulting from any ideas, methods, instructions or products referred to in the content. |
© 2024 by the authors. Licensee MDPI, Basel, Switzerland. This article is an open access article distributed under the terms and conditions of the Creative Commons Attribution (CC BY) license (https://creativecommons.org/licenses/by/4.0/).
Share and Cite
Wu, L.; Fu, W.; Cao, Y.; Zhao, S.; Zhang, Y.; Li, X.; Dong, N.; Qi, W.; Malik, R.; Wang, J.; et al. Inhibiting miR–618 Promotes Keratinocytes Proliferation and Migration to Enhance Wound Healing in Mice. Int. J. Mol. Sci. 2024, 25, 7617. https://doi.org/10.3390/ijms25147617
Wu L, Fu W, Cao Y, Zhao S, Zhang Y, Li X, Dong N, Qi W, Malik R, Wang J, et al. Inhibiting miR–618 Promotes Keratinocytes Proliferation and Migration to Enhance Wound Healing in Mice. International Journal of Molecular Sciences. 2024; 25(14):7617. https://doi.org/10.3390/ijms25147617
Chicago/Turabian StyleWu, Lingling, Wenjun Fu, Yiyang Cao, Shuo Zhao, Yuchen Zhang, Xiaonan Li, Naijun Dong, Wenxin Qi, Rabia Malik, Jiao Wang, and et al. 2024. "Inhibiting miR–618 Promotes Keratinocytes Proliferation and Migration to Enhance Wound Healing in Mice" International Journal of Molecular Sciences 25, no. 14: 7617. https://doi.org/10.3390/ijms25147617
APA StyleWu, L., Fu, W., Cao, Y., Zhao, S., Zhang, Y., Li, X., Dong, N., Qi, W., Malik, R., Wang, J., & Zhao, R. C. (2024). Inhibiting miR–618 Promotes Keratinocytes Proliferation and Migration to Enhance Wound Healing in Mice. International Journal of Molecular Sciences, 25(14), 7617. https://doi.org/10.3390/ijms25147617

