Arctigenin from Forsythia viridissima Fruit Inhibits the Replication of Human Coronavirus
Abstract
1. Introduction
2. Results
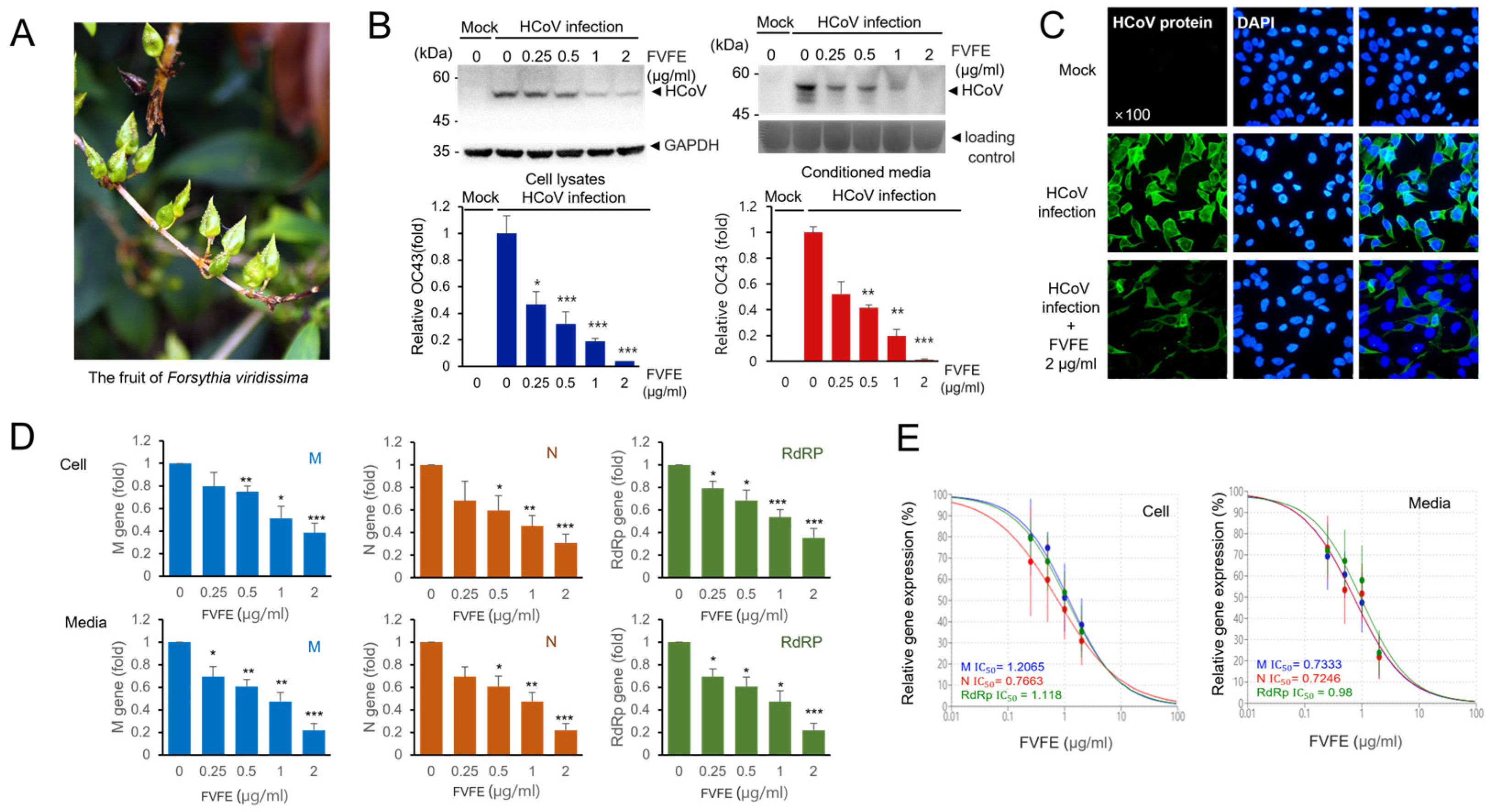
2.1. Forsythia viridissima Fruit Extract Treatment Reduces Coronavirus Replication
2.2. FVFE Treatment Reduces Coronavirus and Alleviates Cytopathic Effects
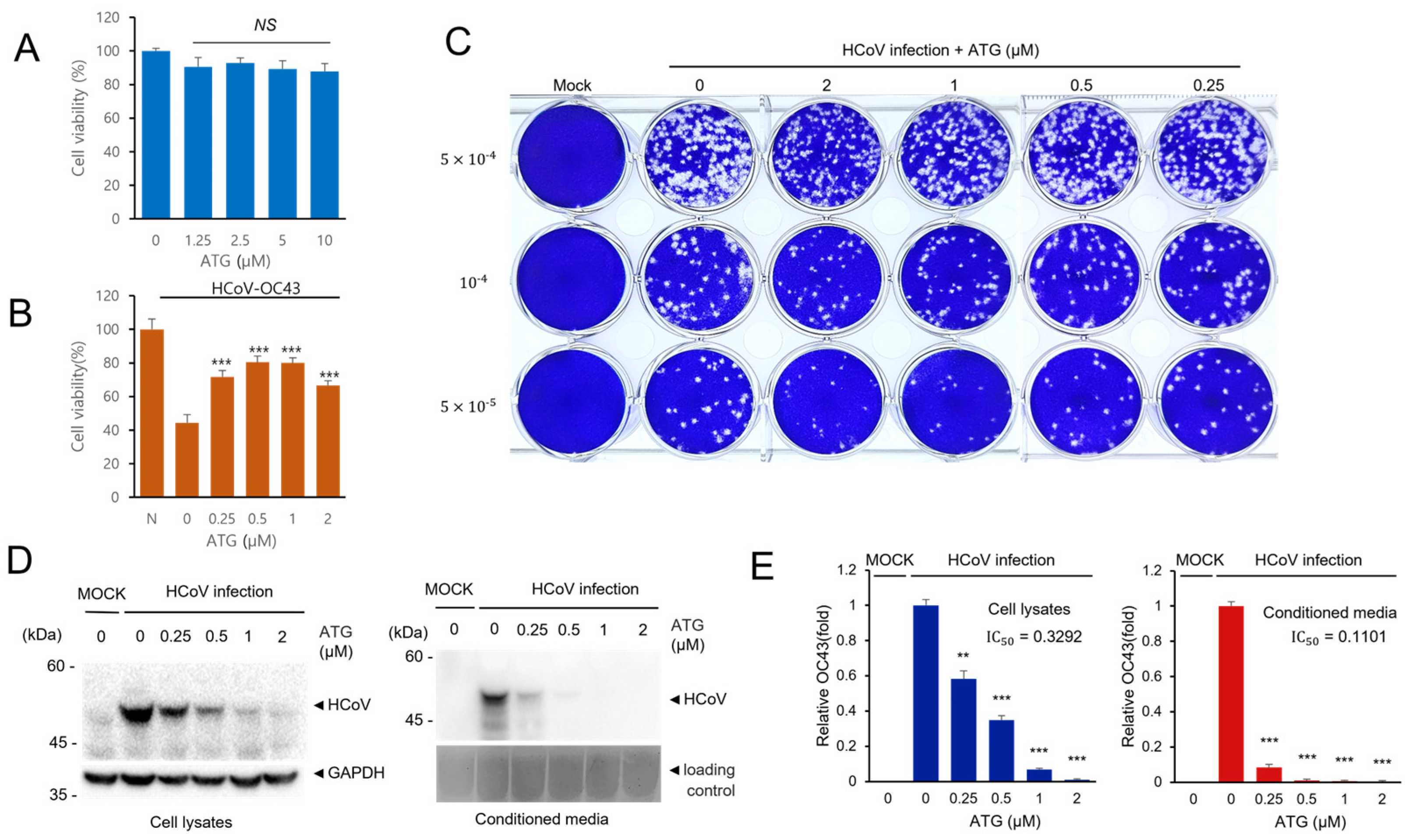
2.3. Arctigenin from FVFE Inhibits Coronavirus Replication
2.4. Arctigenin Treatment Shows the Inhibitory Effects to Human Coronavirus
3. Discussion
4. Materials and Methods
4.1. Material and Sample Preparation
4.2. HPLC Analysis
4.3. Coronavirus Infection and Plaque Formation Assay
4.4. Western Blotting and Immunofluorescence Assay
4.5. Quantitative RT-PCR for Coronavirus Genome
4.6. Statistical Analysis
5. Conclusions
Author Contributions
Funding
Institutional Review Board Statement
Informed Consent Statement
Data Availability Statement
Conflicts of Interest
References
- Paules, C.I.; Marston, H.D.; Fauci, A.S. Coronavirus Infections—More Than Just the Common Cold. JAMA 2020, 323, 707–708. [Google Scholar] [CrossRef]
- Harrison, C.M.; Doster, J.M.; Landwehr, E.H.; Kumar, N.P.; White, E.J.; Beachboard, D.C.; Stobart, C.C. Evaluating the Virology and Evolution of Seasonal Human Coronaviruses Associated with the Common Cold in the COVID-19 Era. Microorganisms 2023, 11, 445. [Google Scholar] [CrossRef] [PubMed]
- Cui, J.; Li, F.; Shi, Z.-L. Origin and evolution of pathogenic coronaviruses. Nat. Rev. Microbiol. 2019, 17, 181–192. [Google Scholar] [CrossRef] [PubMed]
- Park, R.; Jang, M.; Park, Y.-I.; Park, Y.; Jung, W.; Park, J.; Park, J. Epigallocatechin Gallate (EGCG), a Green Tea Polyphenol, Reduces Coronavirus Replication in a Mouse Model. Viruses 2021, 13, 2533. [Google Scholar] [CrossRef] [PubMed]
- Jang, M.; Park, R.; Yamamoto, A.; Park, Y.-I.; Park, Y.; Lee, S.; Park, J. AMPK inhibitor, compound C, inhibits coronavirus replication in vitro. PLoS ONE 2023, 18, e0292309. [Google Scholar] [CrossRef] [PubMed]
- Kim, M.I.; Lee, C. Human Coronavirus OC43 as a Low-Risk Model to Study COVID-19. Viruses 2023, 15, 578. [Google Scholar] [CrossRef] [PubMed]
- Morens, D.M.; Taubenberger, J.K.; Fauci, A.S. Universal Coronavirus Vaccines—An Urgent Need. N. Engl. J. Med. 2022, 386, 297–299. [Google Scholar] [PubMed]
- Focosi, D.; Quiroga, R.; McConnell, S.; Johnson, M.C.; Casadevall, A. Convergent Evolution in SARS-CoV-2 Spike Creates a Variant Soup from Which New COVID-19 Waves Emerge. Int. J. Mol. Sci. 2023, 24, 2264. [Google Scholar] [CrossRef] [PubMed]
- Ha, Y.-H.; Kim, C.; Choi, K.; Kim, J.-H. Molecular Phylogeny and Dating of Forsythieae (Oleaceae) Provide Insight into the Miocene History of Eurasian Temperate Shrubs. Front. Plant Sci. 2018, 9, 99. [Google Scholar]
- Shin, S.; Yi, J.-M.; Kim, N.S.; Chan-Sung, P.; Kim, S.-H.; Ok-Sun, B. Aqueous extract of Forsythia viridissima fruits: Acute oral toxicity and genotoxicity studies. J. Ethnopharmacol. 2020, 249, 112381. [Google Scholar]
- Chen, H.-Y.; Lin, Y.-H.; Huang, J.-W.; Chen, Y.-C. Chinese herbal medicine network and core treatments for allergic skin diseases: Implications from a nationwide database. J. Ethnopharmacol. 2015, 168, 260–267. [Google Scholar] [CrossRef] [PubMed]
- Dong, Z.; Lu, X.; Tong, X.; Dong, Y.; Tang, L.; Liu, M. Forsythiae Fructus: A Review on its Phytochemistry, Quality Control, Pharmacology and Pharmacokinetics. Molecules 2017, 22, 1466. [Google Scholar] [CrossRef] [PubMed]
- Iizuka, T.; Sakai, H.; Moriyama, H.; Suto, N.; Nagai, M.; Bagchi, D. Vasorelaxant effects of forsythide isolated from the leaves of Forsythia viridissima on NE-induced aortal contraction. Phytomedicine 2009, 16, 386–390. [Google Scholar] [CrossRef] [PubMed]
- Huh, J.; Lee, C.M.; Lee, S.; Kim, S.; Cho, N.; Cho, Y.C. Comprehensive Characterization of Lignans from Forsythia viridissima by UHPLC-ESI-QTOF-MS, and Their NO Inhibitory Effects on RAW 264.7 Cells. Molecules 2019, 24, 2649. [Google Scholar] [CrossRef] [PubMed]
- Yi, J.M.; Shin, S.; Kim, N.S.; Bang, O.S. Neuroprotective Effects of an Aqueous Extract of Forsythia viridissima and Its Major Constituents on Oxaliplatin-Induced Peripheral Neuropathy. Molecules 2019, 24, 1177. [Google Scholar] [CrossRef] [PubMed]
- Lee, J.H.; Lee, J.Y.; Kim, T.D.; Kim, C.J. Antiasthmatic action of dibenzylbutyrolactone lignans from fruits of Forsythia viridissima on asthmatic responses to ovalbumin challenge in conscious guinea-pigs. Phytother. Res. 2011, 25, 387–395. [Google Scholar] [CrossRef]
- Huh, J.; Song, J.H.; Kim, S.R.; Cho, H.M.; Ko, H.J.; Yang, H.; Sung, S.H. Lignan Dimers from Forsythia viridissima Roots and Their Antiviral Effects. J. Nat. Prod. 2019, 82, 232–238. [Google Scholar] [CrossRef]
- Park, J.; Park, R.; Jang, M.; Park, Y.-I. Therapeutic Potential of EGCG, a Green Tea Polyphenol, for Treatment of Coronavirus Diseases. Life 2021, 11, 197. [Google Scholar] [CrossRef] [PubMed]
- Jeong, J.B.; Hong, S.C.; Jeong, H.J.; Koo, J.S. Arctigenin induces cell cycle arrest by blocking the phosphorylation of Rb via the modulation of cell cycle regulatory proteins in human gastric cancer cells. Int. Immunopharmacol. 2011, 11, 1573–1577. [Google Scholar] [CrossRef] [PubMed]
- Luo, W.; Wang, F.; Luo, H.; Liu, H. Arctigenin inhibits human breast cancer cell proliferation, migratory and invasive abilities and epithelial to mesenchymal transition by targeting 4EBP1. Exp. Ther. Med. 2021, 21, 547. [Google Scholar] [CrossRef] [PubMed]
- Xu, G.; He, Z.; Liu, Y. Arctigenin Suppresses the Proliferation and Metastasis, and Induces Apoptosis and Cycle Arrest of Osteosarcoma Cells by inhibiting HMOX1 Expression. Anticancer Agents Med. Chem. 2023, 23, 2209–2216. [Google Scholar] [CrossRef] [PubMed]
- Schröder, H.C.; Merz, H.; Steffen, R.; Müller, W.E.G.; Sarin, P.S.; Trumm, S.; Schulz, J.; Eich, E. Differential in vitro Anti-HIV Activity of Natural Lignans. Z. Naturforsch. C 1990, 45, 1215–1221. [Google Scholar] [CrossRef] [PubMed]
- Hayashi, K.; Narutaki, K.; Nagaoka, Y.; Hayashi, T.; Uesato, S. Therapeutic Effect of Arctiin and Arctigenin in Immunocompetent and Immunocompromised Mice Infected with Influenza A Virus. Biol. Pharm. Bull. 2010, 33, 1199–1205. [Google Scholar] [CrossRef] [PubMed]
- Shukla, S.; Kakade, M.; Cherian, S.; Alagarasu, K.; Parashar, D. Arctigenin from Arctium lappa L. inhibits chikungunya virus by affecting its entry and replication. Phytomedicine 2024, 128, 155491. [Google Scholar] [CrossRef] [PubMed]
- Chen, W.-C.; Luo, F.; Wang, T.; Wang, G.-X. 4′-(8-(4-Methylimidazole)-octyloxy)-arctigenin: The first inhibitor of fish rhabdovirus glycoprotein. Fish. Shellfish Immunol. 2023, 139, 108920. [Google Scholar] [CrossRef] [PubMed]
- Shen, Y.-F.; Liu, Y.-H.; Li, B.-Y.; Liu, T.-Q.; Wang, G.-X. Evaluation on antiviral activity of a novel arctigenin derivative against multiple rhabdoviruses in aquaculture. Virus Res. 2020, 285, 198019. [Google Scholar] [CrossRef]
- Elkaeed, E.B.; Metwaly, A.M.; Alesawy, M.S.; Saleh, A.M.; Alsfouk, A.A.; Eissa, I.H. Discovery of Potential SARS-CoV-2 Papain-like Protease Natural Inhibitors Employing a Multi-Phase In Silico Approach. Life 2022, 12, 1407. [Google Scholar] [CrossRef] [PubMed]
- Schmidt, O.W.; Cooney, M.K.; Kenny, G.E. Plaque assay and improved yield of human coronaviruses in a human rhabdomyosarcoma cell line. J. Clin. Microbiol. 1979, 9, 722–728. [Google Scholar] [CrossRef] [PubMed]
- Jang, M.; Park, R.; Kim, H.; Namkoong, S.; Jo, D.; Huh, Y.H.; Jang, I.-S.; Lee, J.I.; Park, J. AMPK contributes to autophagosome maturation and lysosomal fusion. Sci. Rep. 2018, 8, 12637. [Google Scholar] [CrossRef] [PubMed]
- Jang, M.; Park, R.; Park, Y.-I.; Cha, Y.-E.; Yamamoto, A.; Lee, J.I.; Park, J. EGCG, a green tea polyphenol, inhibits human coronavirus replication in vitro. Biochem. Biophys. Res. Commun. 2021, 547, 23–28. [Google Scholar] [CrossRef] [PubMed]




Disclaimer/Publisher’s Note: The statements, opinions and data contained in all publications are solely those of the individual author(s) and contributor(s) and not of MDPI and/or the editor(s). MDPI and/or the editor(s) disclaim responsibility for any injury to people or property resulting from any ideas, methods, instructions or products referred to in the content. |
© 2024 by the authors. Licensee MDPI, Basel, Switzerland. This article is an open access article distributed under the terms and conditions of the Creative Commons Attribution (CC BY) license (https://creativecommons.org/licenses/by/4.0/).
Share and Cite
So, J.; Kim, J.H.; Lee, S.; Kim, C.; Park, R.; Park, J. Arctigenin from Forsythia viridissima Fruit Inhibits the Replication of Human Coronavirus. Int. J. Mol. Sci. 2024, 25, 7363. https://doi.org/10.3390/ijms25137363
So J, Kim JH, Lee S, Kim C, Park R, Park J. Arctigenin from Forsythia viridissima Fruit Inhibits the Replication of Human Coronavirus. International Journal of Molecular Sciences. 2024; 25(13):7363. https://doi.org/10.3390/ijms25137363
Chicago/Turabian StyleSo, Jaeyeon, Jang Hoon Kim, Siyun Lee, Chansoo Kim, Rackhyun Park, and Junsoo Park. 2024. "Arctigenin from Forsythia viridissima Fruit Inhibits the Replication of Human Coronavirus" International Journal of Molecular Sciences 25, no. 13: 7363. https://doi.org/10.3390/ijms25137363
APA StyleSo, J., Kim, J. H., Lee, S., Kim, C., Park, R., & Park, J. (2024). Arctigenin from Forsythia viridissima Fruit Inhibits the Replication of Human Coronavirus. International Journal of Molecular Sciences, 25(13), 7363. https://doi.org/10.3390/ijms25137363

