GRT-X Stimulates Dorsal Root Ganglia Axonal Growth in Culture via TSPO and Kv7.2/3 Potassium Channel Activation
Abstract
1. Introduction
2. Results
2.1. GRT-X Promotes Neurite Growth in Embryonic C57BL6/J DRG at DIV4
2.2. GRT-X Maintains Its Positive Effect on Axonal Growth in E13.5 DRG Explants at DIV8
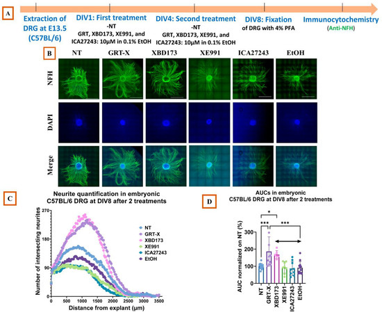
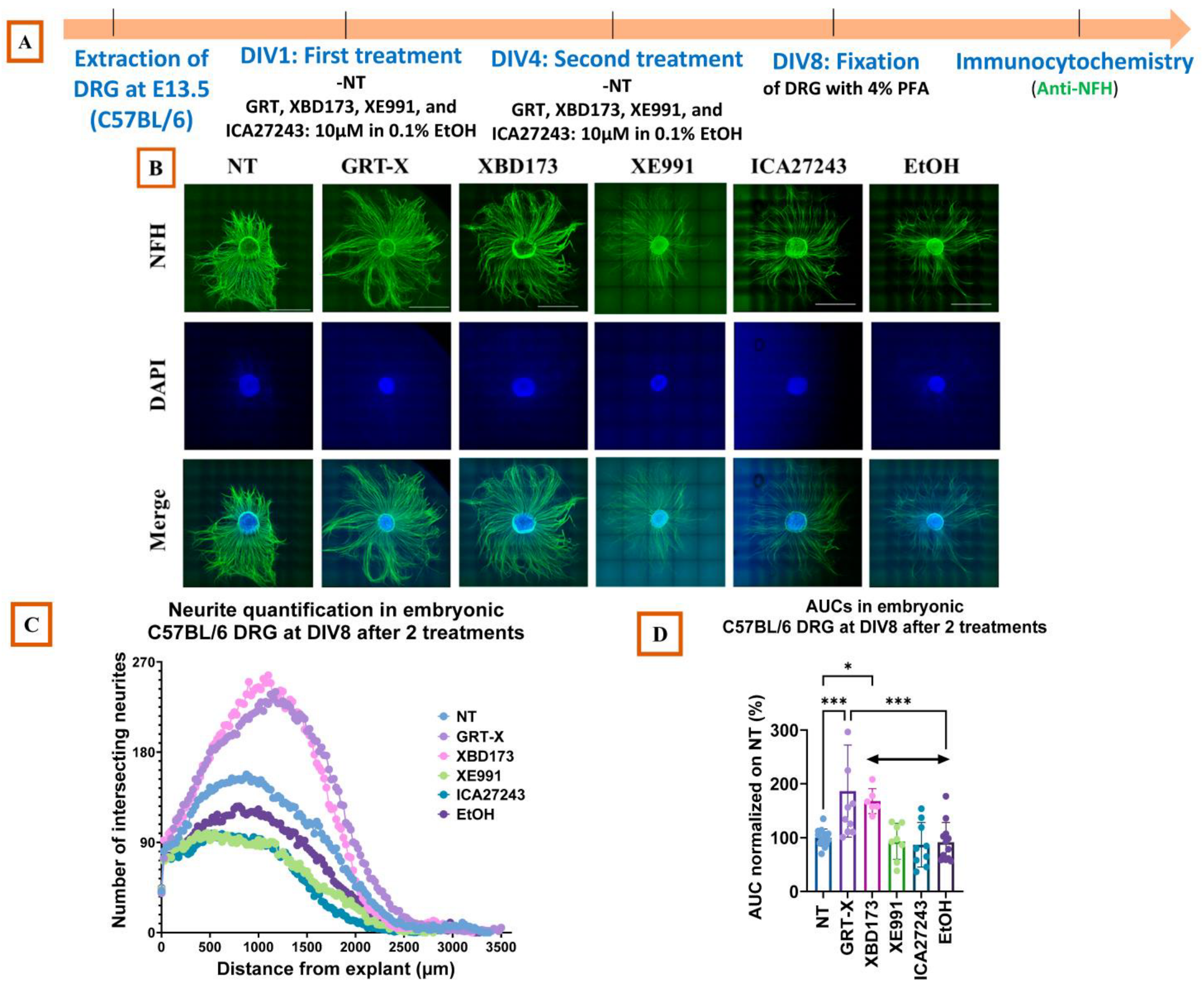
2.3. GRT-X and XBD173 Increase Axonal Growth in E13.5 DRG Explants at DIV8 after Two Treatments
2.4. GRT-X Induces Increases in the Expression of Genes Involved in Myelination, Schwann Cell and Neuronal Development and Differentiation, and Axonal Structure
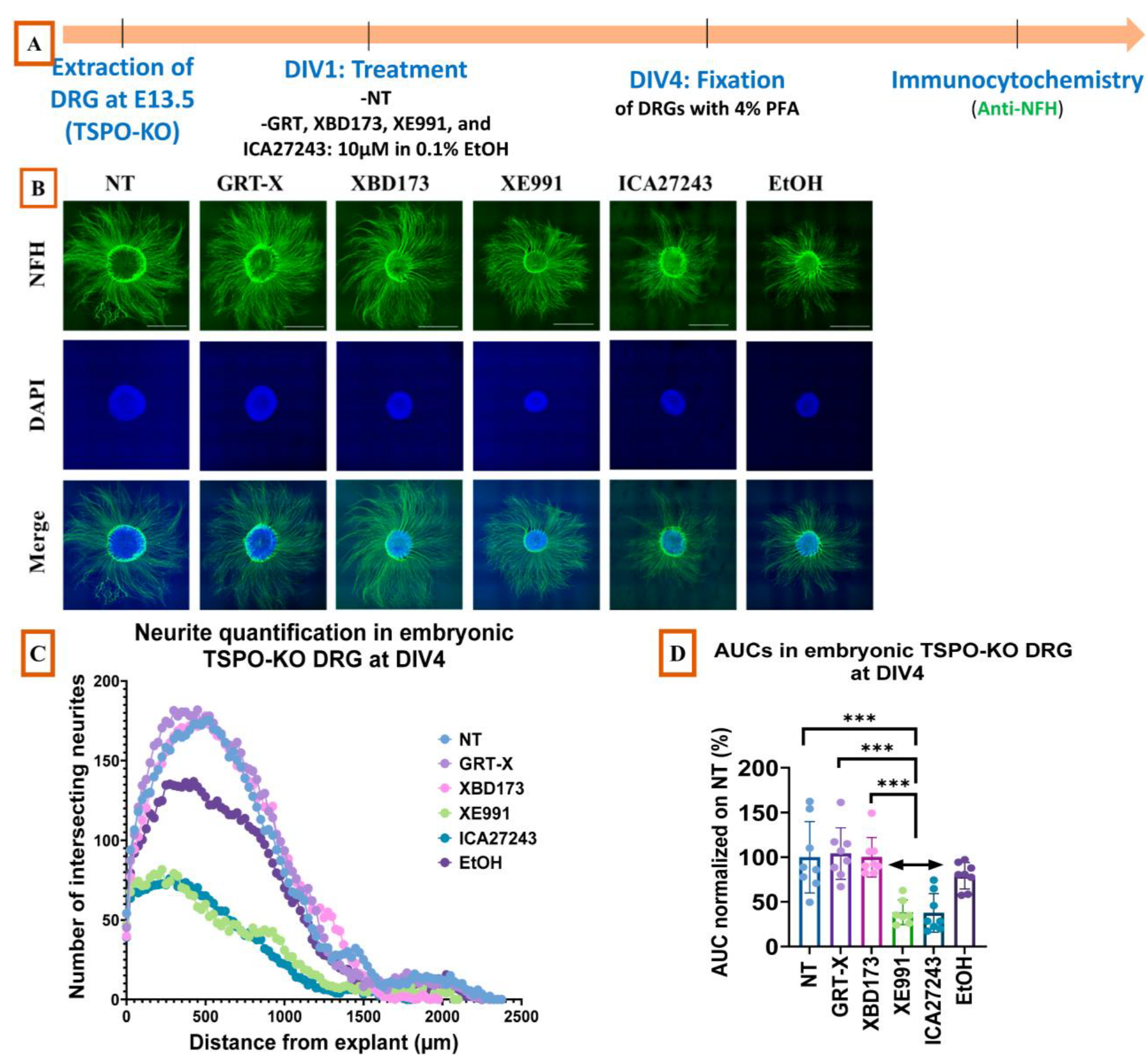
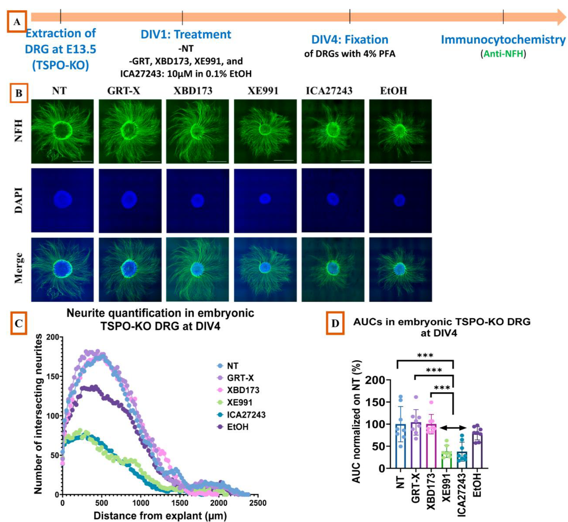
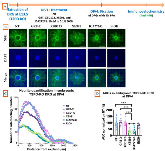
2.5. GRT-X Has No Effect on Neurite Growth in Embryonic TSPO-KO DRG Explants at DIV4
2.6. GRT-X Increases the Expression of Genes Related to Myelination and Schwann Cell and Neuron Development, but Not Those Involved in Axonal Structure in Dissociated Cultures of Embryonic TSPO-KO DRGs
3. Discussion
| Embryonic C57BL/6 DRGs | Embryonic TSPO-KO DRGs | |||||||||
|---|---|---|---|---|---|---|---|---|---|---|
| GRT-X | XBD173 | XE991 | ICA-27243 | EtOH | GRT-X | XBD173 | XE991 | ICA-27243 | EtOH | |
| TSPO | ↑ | ↑ | ↑ | ↑ | - | N/A | N/A | N/A | N/A | - |
| Kv7.2 | ↑ | ↑ | ↑ | ↑ | - | ↑ | ↑ | ↑ | ↓ | - |
| Kv7.3 | ↑ | ↑ | - | - | - | ↑ | - | ↓ | ↓ | - |
| Mpz | ↑ | ↑ | ↓ | ↓ | - | ↑ | ↑ | ↑ | - | - |
| Mbp | ↑ | ↑ | ↓ | ↓ | - | ↑ | - | - | - | - |
| Plp | ↑ | ↑ | - | - | - | ↑ | - | ↓ | ↓ | - |
| Dhh | ↑ | ↑ | - | - | - | ↑ | ↑ | - | - | - |
| Krox20 | ↑ | ↑ | ↑ | ↓ | - | - | ↑ | ↓ | ↓ | - |
| CNPase | ↑ | ↑ | ↓ | ↓ | - | ↑ | ↑ | ↓ | - | - |
| Tfap2α | ↑ | ↑ | - | ↓ | - | ↑ | ↑ | ↑ | - | - |
| Stmn2 | ↑ | ↑ | - | ↓ | - | ↑ | - | ↓ | ↓ | - |
| Peripherin | ↑ | ↑ | - | ↓ | - | - | ↑ | - | - | - |
| Cad19 | ↑ | ↑ | - | ↓ | - | ↑ | - | - | - | - |
| Nfh | ↑ | ↑ | ↓ | ↓ | - | - | - | - | ↓ | - |
4. Materials and Methods
4.1. Chemicals
4.2. Animals and Tissue Harvesting
4.3. DRG Explant Cultures
4.4. Dissociated DRG Cultures
4.5. Immunocytochemistry
4.6. Imaging and Image Analysis
4.7. Total RNA Isolation
4.7.1. RT-qPCR
4.7.2. Primer Design and Efficiency
4.8. Statistical Analysis
Supplementary Materials
Author Contributions
Funding
Institutional Review Board Statement
Informed Consent Statement
Data Availability Statement
Acknowledgments
Conflicts of Interest
References
- Sulaiman, O.A. Development of Strategies to Overcome Limitations to Functional Recovery after Peripheral Nerve Injuries. Ph.D. Thesis, University of Alberta, Edmonton, AB, Canada, 2001. [Google Scholar]
- Allodi, I.; Udina, E.; Navarro, X. Specificity of peripheral nerve regeneration: Interactions at the axon level. Prog. Neurobiol. 2012, 98, 16–37. [Google Scholar] [CrossRef]
- Zhao, Q.; Jiang, C.; Zhao, L.; Dai, X.; Yi, S. Unleashing Axonal Regeneration Capacities: Neuronal and Non-neuronal Changes After Injuries to Dorsal Root Ganglion Neuron Central and Peripheral Axonal Branches. Mol. Neurobiol. 2023, 61, 423–433. [Google Scholar] [CrossRef]
- Jessen, K.; Mirsky, R. The repair Schwann cell and its function in regenerating nerves. J. Physiol. 2016, 594, 3521–3531. [Google Scholar] [CrossRef]
- Ronchi, G.; Raimondo, S. Chronically denervated distal nerve stump inhibits peripheral nerve regeneration. Neural. Regen. Res. 2017, 12, 739–740. [Google Scholar] [CrossRef]
- Scheib, J.; Höke, A. Advances in peripheral nerve regeneration. Nat. Rev. Neurol. 2013, 9, 668–676. [Google Scholar] [CrossRef]
- Finnerup, N.B.; Kuner, R.; Jensen, T.S. Neuropathic Pain: From Mechanisms to Treatment. Physiol. Rev. 2021, 101, 259–301. [Google Scholar] [CrossRef]
- Wofford, K.L.; Shultz, R.B.; Burrell, J.C.; Cullen, D.K. Neuroimmune interactions and immunoengineering strategies in peripheral nerve repair. Prog. Neurobiol. 2022, 208, 102172. [Google Scholar] [CrossRef]
- Hange, N.; Poudel, S.; Ozair, S.; Paul, T.; Nambakkam, M.; Shrestha, R.; Greye, F.; Shah, S.; Raj Adhikari, Y.; Thapa, S.; et al. Managing Chronic Neuropathic Pain: Recent Advances and New Challenges. Neurol. Res. Int. 2022, 2022, 8336561. [Google Scholar] [CrossRef]
- Benyamin, R.; Trescot, A.M.; Datta, S.; Buenaventura, R.; Adlaka, R.; Sehgal, N.; Glaser, S.E.; Vallejo, R. Opioid complications and side effects. Pain Physician 2008, 11, S105–S120. [Google Scholar] [CrossRef]
- Abd-Elsayed, A.; Jackson, M.; Gu, S.L.; Fiala, K.; Gu, J. Neuropathic pain and Kv7 voltage-gated potassium channels: The potential role of Kv7 activators in the treatment of neuropathic pain. Mol. Pain. 2019, 15, 1744806919864256. [Google Scholar] [CrossRef]
- Maljevic, S.; Wuttke, T.V.; Lerche, H. Nervous system KV7 disorders: Breakdown of a subthreshold brake. J. Physiol. 2008, 586, 1791–1801. [Google Scholar] [CrossRef]
- Wulff, H.; Castle, N.A.; Pardo, L.A. Voltage-gated potassium channels as therapeutic targets. Nat. Rev. Drug Discov. 2009, 8, 982–1001. [Google Scholar] [CrossRef]
- Wang, J.; Liu, Y.; Hu, F.; Yang, J.; Guo, X.; Hou, X.; Ju, C.; Wang, K. Activation of Neuronal Voltage-Gated Potassium Kv7/KCNQ/M-Current by a Novel Channel Opener SCR2682 for Alleviation of Chronic Pain. J. Pharmacol. Exp. Ther. 2021, 377, 20–28. [Google Scholar] [CrossRef]
- Ishikawa, K.; Tanaka, M.; Black, J.A.; Waxman, S.G. Changes in expression of voltage-gated potassium channels in dorsal root ganglion neurons following axotomy. Muscle Nerve 1999, 22, 502–507. [Google Scholar] [CrossRef]
- Yang, E.K.; Takimoto, K.; Hayashi, Y.; de Groat, W.C.; Yoshimura, N. Altered expression of potassium channel subunit mRNA and alpha-dendrotoxin sensitivity of potassium currents in rat dorsal root ganglion neurons after axotomy. Neuroscience 2004, 123, 867–874. [Google Scholar] [CrossRef]
- Barrese, V.; Stott, J.B.; Greenwood, I.A. KCNQ-Encoded Potassium Channels as Therapeutic Targets. Annu. Rev. Pharmacol. Toxicol. 2018, 58, 625–648. [Google Scholar] [CrossRef]
- Wickenden, A.D.; McNaughton-Smith, G. Kv7 channels as targets for the treatment of pain. Curr. Pharm. Des. 2009, 15, 1773–1798. [Google Scholar] [CrossRef]
- Borgini, M.; Mondal, P.; Liu, R.; Wipf, P. Chemical modulation of Kv7 potassium channels. RSC Med. Chem. 2021, 12, 483–537. [Google Scholar] [CrossRef]
- Blom, S.M.; Schmitt, N.; Jensen, H.S. Differential effects of ICA-27243 on cloned K(V)7 channels. Pharmacology 2010, 86, 174–181. [Google Scholar] [CrossRef]
- Kühnert, S.; Bahrenberg, G.; Kless, A.; Schröder, W. Substituted 2-oxo-and 2-Thioxo-Dihydroquinoline-3-Carboxamides as KCNQ2/3 Modulators. U.S. Patent 8,653,102, 18 February 2014. [Google Scholar]
- Bloms-Funke, P.; Schumacher, M.; Liu, S.; Su, D.; Li, J.; Liere, P.; Rupprecht, R.; Nothdurfter, C.; Bahrenberg, G.; Christoph, T.; et al. A novel dual mode-of-action anti-hyperalgesic compound in rats which is neuroprotective and promotes neuroregeneration. Eur. J. Pharmacol. 2022, 923, 174935. [Google Scholar] [CrossRef]
- Gut, P.; Zweckstetter, M.; Banati, R.B. Lost in translocation: The functions of the 18-kD translocator protein. Trends Endocrinol. Metab. 2015, 26, 349–356. [Google Scholar] [CrossRef] [PubMed]
- Banati, R.B. Visualising microglial activation in vivo. Glia 2002, 40, 206–217. [Google Scholar] [CrossRef]
- Durrenberger, P.F.; Facer, P.; Gray, R.A.; Chessell, I.P.; Naylor, A.; Bountra, C.; Banati, R.B.; Birch, R.; Anand, P. Cyclooxygenase-2 (Cox-2) in injured human nerve and a rat model of nerve injury. J. Peripher. Nerv. Syst. 2004, 9, 15–25. [Google Scholar] [CrossRef] [PubMed]
- Rupprecht, R.; Papadopoulos, V.; Rammes, G.; Baghai, T.C.; Fan, J.; Akula, N.; Groyer, G.; Adams, D.; Schumacher, M. Translocator protein (18 kDa) (TSPO) as a therapeutic target for neurological and psychiatric disorders. Nat. Rev. Drug Discov. 2010, 9, 971–988. [Google Scholar] [CrossRef] [PubMed]
- Liu, J.; Huang, J.; Zhang, Z.; Zhang, R.; Zhang, Z.; Liu, Y.; Ma, B. Translocator Protein 18 kDa (TSPO) as a Novel Therapeutic Target for Chronic Pain. Neural Plast. 2022, 2022, 8057854. [Google Scholar] [CrossRef] [PubMed]
- Shi, Y.; Cui, M.; Ochs, K.; Brendel, M.; Strübing, F.L.; Briel, N.; Eckenweber, F.; Zou, C.; Banati, R.B.; Liu, G.J.; et al. Long-term diazepam treatment enhances microglial spine engulfment and impairs cognitive performance via the mitochondrial 18 kDa translocator protein (TSPO). Nat. Neurosci. 2022, 25, 317–329. [Google Scholar] [CrossRef]
- Barrese, V.; Taglialatela, M.; Greenwood, I.A.; Davidson, C. Protective Role of Kv7 Channels in Oxygen and Glucose Deprivation-Induced Damage in Rat Caudate Brain Slices. J. Cereb. Blood Flow Metab. 2015, 35, 1593–1600. [Google Scholar] [CrossRef] [PubMed]
- Vigil, F.A.; Bozdemir, E.; Bugay, V.; Chun, S.H.; Hobbs, M.; Sanchez, I.; Hastings, S.D.; Veraza, R.J.; Holstein, D.M.; Sprague, S.M.; et al. Prevention of brain damage after traumatic brain injury by pharmacological enhancement of KCNQ (Kv7, “M-type”) K(+) currents in neurons. J. Cereb. Blood Flow Metab. Off. J. Int. Soc. Cereb. Blood Flow Metab. 2020, 40, 1256–1273. [Google Scholar] [CrossRef] [PubMed]
- Rose, K.; Ooi, L.; Dalle, C.; Robertson, B.; Wood, I.C.; Gamper, N. Transcriptional repression of the M channel subunit Kv7.2 in chronic nerve injury. Pain 2011, 152, 742–754. [Google Scholar] [CrossRef]
- Liu, G.J.; Middleton, R.J.; Hatty, C.R.; Kam, W.W.; Chan, R.; Pham, T.; Harrison-Brown, M.; Dodson, E.; Veale, K.; Banati, R.B. The 18 kDa translocator protein, microglia and neuroinflammation. Brain Pathol. 2014, 24, 631–653. [Google Scholar] [CrossRef]
- El Chemali, L.; Akwa, Y.; Massaad-Massade, L. The mitochondrial translocator protein (TSPO): A key multifunctional molecule in the nervous system. Biochem. J. 2022, 479, 1455–1466. [Google Scholar] [CrossRef] [PubMed]
- Ma, B.; Liu, X.; Huang, X.; Ji, Y.; Jin, T.; Ma, K. Translocator protein agonist Ro5-4864 alleviates neuropathic pain and promotes remyelination in the sciatic nerve. Mol. Pain. 2018, 14, 1744806917748019. [Google Scholar] [CrossRef] [PubMed]
- Leaver, K.R.; Reynolds, A.; Bodard, S.; Guilloteau, D.; Chalon, S.; Kassiou, M. Effects of translocator protein (18 kDa) ligands on microglial activation and neuronal death in the quinolinic-acid-injected rat striatum. ACS Chem. Neurosci. 2012, 3, 114–119. [Google Scholar] [CrossRef] [PubMed]
- Girard, C.; Liu, S.; Cadepond, F.; Adams, D.; Lacroix, C.; Verleye, M.; Gillardin, J.M.; Baulieu, E.E.; Schumacher, M.; Schweizer-Groyer, G. Etifoxine improves peripheral nerve regeneration and functional recovery. Proc. Natl. Acad. Sci. USA 2008, 105, 20505–20510. [Google Scholar] [CrossRef] [PubMed]
- Banati, R.B.; Middleton, R.J.; Chan, R.; Hatty, C.R.; Kam, W.W.; Quin, C.; Graeber, M.B.; Parmar, A.; Zahra, D.; Callaghan, P.; et al. Positron emission tomography and functional characterization of a complete PBR/TSPO knockout. Nat. Commun. 2014, 5, 5452. [Google Scholar] [CrossRef] [PubMed]
- Middleton, R.J.; Liu, G.J.; Banati, R.B. Guwiyang Wurra—’Fire Mouse’: A global gene knockout model for TSPO/PBR drug development, loss-of-function and mechanisms of compensation studies. Biochem. Soc. Trans. 2015, 43, 553–558. [Google Scholar] [CrossRef] [PubMed]
- Sundaram, V.K.; El Jalkh, T.; Barakat, R.; Fernandez, C.J.I.; Massaad, C.; Grenier, J. Retracing Schwann Cell Developmental Transitions in Embryonic Dissociated DRG/Schwann Cell Cocultures in Mice. Front. Cell. Neurosci. 2021, 15, 590537. [Google Scholar] [CrossRef] [PubMed]
- Ernsberger, U. The role of GDNF family ligand signalling in the differentiation of sympathetic and dorsal root ganglion neurons. Cell Tissue Res. 2008, 333, 353–371. [Google Scholar] [CrossRef] [PubMed][Green Version]
- Melli, G.; Höke, A. Dorsal Root Ganglia Sensory Neuronal Cultures: A tool for drug discovery for peripheral neuropathies. Expert Opin. Drug Discov. 2009, 4, 1035–1045. [Google Scholar] [CrossRef]
- Monje, P.V. Schwann Cell Cultures: Biology, Technology and Therapeutics. Cells 2020, 9, 1848. [Google Scholar] [CrossRef]
- Balakrishnan, A.; Belfiore, L.; Chu, T.H.; Fleming, T.; Midha, R.; Biernaskie, J.; Schuurmans, C. Insights Into the Role and Potential of Schwann Cells for Peripheral Nerve Repair from Studies of Development and Injury. Front. Mol. Neurosci. 2020, 13, 608442. [Google Scholar] [CrossRef] [PubMed]
- Jessen, K.R.; Mirsky, R. The Role of c-Jun and Autocrine Signaling Loops in the Control of Repair Schwann Cells and Regeneration. Front. Cell. Neurosci. 2021, 15, 820216. [Google Scholar] [CrossRef] [PubMed]
- Hippenmeyer, S.; Vrieseling, E.; Sigrist, M.; Portmann, T.; Laengle, C.; Ladle, D.R.; Arber, S. A Developmental Switch in the Response of DRG Neurons to ETS Transcription Factor Signaling. PLOS Biol. 2005, 3, e159. [Google Scholar] [CrossRef] [PubMed]
- Cheung, G.; Lin, Y.C.; Papadopoulos, V. Translocator protein in the rise and fall of central nervous system neurons. Front. Cell. Neurosci. 2023, 17, 1210205. [Google Scholar] [CrossRef]
- Arbo, B.D.; Vieira-Marques, C.; Ruiz-Palmero, I.; Ortiz-Rodriguez, A.; Arevalo, M.A.; Garcia-Segura, L.M.; Ribeiro, M.F. 4’-Chlorodiazepam modulates the development of primary hippocampal neurons in a sex-dependent manner. Neurosci. Lett. 2017, 639, 98–102. [Google Scholar] [CrossRef] [PubMed]
- Bürgi, B.; Lichtensteiger, W.; Lauber, M.E.; Schlumpf, M. Ontogeny of diazepam binding inhibitor/acyl-CoA binding protein mRNA and peripheral benzodiazepine receptor mRNA expression in the rat. J. Neuroendocrinol. 1999, 11, 85–100. [Google Scholar] [CrossRef] [PubMed]
- Zhou, N.; Huang, S.; Li, L.; Huang, D.; Yan, Y.; Du, X.; Zhang, H. Suppression of KV7/KCNQ potassium channel enhances neuronal differentiation of PC12 cells. Neuroscience 2016, 333, 356–367. [Google Scholar] [CrossRef]
- Owen, D.R.; Phillips, A.; O’Connor, D.; Grey, G.; Aimola, L.; Nicholas, R.; Matthews, P.M. Human pharmacokinetics of XBD173 and etifoxine distinguish their potential for pharmacodynamic effects mediated by translocator protein. Br. J. Clin. Pharmacol. 2022, 88, 4230–4236. [Google Scholar] [CrossRef]
- Rone, M.B.; Midzak, A.S.; Issop, L.; Rammouz, G.; Jagannathan, S.; Fan, J.; Ye, X.; Blonder, J.; Veenstra, T.; Papadopoulos, V. Identification of a dynamic mitochondrial protein complex driving cholesterol import, trafficking, and metabolism to steroid hormones. Mol. Endocrinol. 2012, 26, 1868–1882. [Google Scholar] [CrossRef]
- Midzak, A.; Zirkin, B.; Papadopoulos, V. Translocator protein: Pharmacology and steroidogenesis. Biochem. Soc. Trans. 2015, 43, 572–578. [Google Scholar] [CrossRef]
- Liere, P.; Liu, G.J.; Pianos, A.; Middleton, R.J.; Banati, R.B.; Akwa, Y. The Comprehensive Steroidome in Complete TSPO/PBR Knockout Mice under Basal Conditions. Int. J. Mol. Sci. 2023, 24, 2474. [Google Scholar] [CrossRef] [PubMed]
- Rivière, G.; Jaipuria, G.; Andreas, L.B.; Leonov, A.; Giller, K.; Becker, S.; Zweckstetter, M. Membrane-embedded TSPO: An NMR view. Eur. Biophys. J. 2021, 50, 173–180. [Google Scholar] [CrossRef]
- George, D.; Ahrens, P.; Lambert, S. Satellite glial cells represent a population of developmentally arrested Schwann cells. Glia 2018, 66, 1496–1506. [Google Scholar] [CrossRef] [PubMed]
- Zhang, F.; Gu, X.; Yi, S.; Xu, H. Dysregulated Transcription Factor TFAP2A After Peripheral Nerve Injury Modulated Schwann Cell Phenotype. Neurochem. Res. 2019, 44, 2776–2785. [Google Scholar] [CrossRef] [PubMed]
- Zhang, Y.; Zhao, Q.; Chen, Q.; Xu, L.; Yi, S. Transcriptional Control of Peripheral Nerve Regeneration. Mol. Neurobiol. 2023, 60, 329–341. [Google Scholar] [CrossRef] [PubMed]
- Bajestan, S.N.; Umehara, F.; Shirahama, Y.; Itoh, K.; Sharghi-Namini, S.; Jessen, K.R.; Mirsky, R.; Osame, M. Desert hedgehog-patched 2 expression in peripheral nerves during Wallerian degeneration and regeneration. J. Neurobiol. 2006, 66, 243–255. [Google Scholar] [CrossRef] [PubMed]
- Verrier, J.D.; Kochanek, P.M.; Jackson, E.K. Schwann Cells Metabolize Extracellular 2’,3’-cAMP to 2’-AMP. J. Pharmacol. Exp. Ther. 2015, 354, 175–183. [Google Scholar] [CrossRef] [PubMed]
- Thornburg-Suresh, E.J.C.; Richardson, J.E.; Summers, D.W. The Stathmin-2 membrane-targeting domain is required for axon protection and regulated degradation by DLK signaling. J. Biol. Chem. 2023, 299, 104861. [Google Scholar] [CrossRef]
- Keddie, S.; Smyth, D.; Keh, R.Y.S.; Chou, M.K.L.; Grant, D.; Surana, S.; Heslegrave, A.; Zetterberg, H.; Wieske, L.; Michael, M.; et al. Peripherin is a biomarker of axonal damage in peripheral nervous system disease. Brain 2023, 146, 4562–4573. [Google Scholar] [CrossRef]
- Julien, J.P. Neurofilament functions in health and disease. Curr. Opin. Neurobiol. 1999, 9, 554–560. [Google Scholar] [CrossRef]
- Ernsberger, U. Role of neurotrophin signalling in the differentiation of neurons from dorsal root ganglia and sympathetic ganglia. Cell Tissue Res. 2009, 336, 349–384. [Google Scholar] [CrossRef] [PubMed]
- Kim, J.; Kim, H.A. Isolation and Expansion of Schwann Cells from Transgenic Mouse Models. Methods Mol. Biol. 2018, 1739, 39–48. [Google Scholar] [CrossRef] [PubMed]
- Taveggia, C.; Bolino, A. DRG Neuron/Schwann Cells Myelinating Cocultures. Methods Mol. Biol. 2018, 1791, 115–129. [Google Scholar] [CrossRef] [PubMed]
- Torres-Espín, A.; Santos, D.; González-Pérez, F.; del Valle, J.; Navarro, X. Neurite-J: An image-J plug-in for axonal growth analysis in organotypic cultures. J. Neurosci. Methods 2014, 236, 26–39. [Google Scholar] [CrossRef]









| Group Name | Mouse Species | Number of Treatments | Day of Treatment (DIV: Day In Vitro) | Time In Vitro before Fixation |
|---|---|---|---|---|
| A | C57BL6/J | 1 | DIV1 | 4 days |
| B | C57BL6/J | 1 | DIV1 | 8 days |
| C | C57BL6/J | 2 | DIV1 and DIV4 | 8 days |
| D | TSPO-KO | 1 | DIV1 | 4 days |
Disclaimer/Publisher’s Note: The statements, opinions and data contained in all publications are solely those of the individual author(s) and contributor(s) and not of MDPI and/or the editor(s). MDPI and/or the editor(s) disclaim responsibility for any injury to people or property resulting from any ideas, methods, instructions or products referred to in the content. |
© 2024 by the authors. Licensee MDPI, Basel, Switzerland. This article is an open access article distributed under the terms and conditions of the Creative Commons Attribution (CC BY) license (https://creativecommons.org/licenses/by/4.0/).
Share and Cite
El Chemali, L.; Boutary, S.; Liu, S.; Liu, G.-J.; Middleton, R.J.; Banati, R.B.; Bahrenberg, G.; Rupprecht, R.; Schumacher, M.; Massaad-Massade, L. GRT-X Stimulates Dorsal Root Ganglia Axonal Growth in Culture via TSPO and Kv7.2/3 Potassium Channel Activation. Int. J. Mol. Sci. 2024, 25, 7327. https://doi.org/10.3390/ijms25137327
El Chemali L, Boutary S, Liu S, Liu G-J, Middleton RJ, Banati RB, Bahrenberg G, Rupprecht R, Schumacher M, Massaad-Massade L. GRT-X Stimulates Dorsal Root Ganglia Axonal Growth in Culture via TSPO and Kv7.2/3 Potassium Channel Activation. International Journal of Molecular Sciences. 2024; 25(13):7327. https://doi.org/10.3390/ijms25137327
Chicago/Turabian StyleEl Chemali, Léa, Suzan Boutary, Song Liu, Guo-Jun Liu, Ryan J. Middleton, Richard B. Banati, Gregor Bahrenberg, Rainer Rupprecht, Michael Schumacher, and Liliane Massaad-Massade. 2024. "GRT-X Stimulates Dorsal Root Ganglia Axonal Growth in Culture via TSPO and Kv7.2/3 Potassium Channel Activation" International Journal of Molecular Sciences 25, no. 13: 7327. https://doi.org/10.3390/ijms25137327
APA StyleEl Chemali, L., Boutary, S., Liu, S., Liu, G.-J., Middleton, R. J., Banati, R. B., Bahrenberg, G., Rupprecht, R., Schumacher, M., & Massaad-Massade, L. (2024). GRT-X Stimulates Dorsal Root Ganglia Axonal Growth in Culture via TSPO and Kv7.2/3 Potassium Channel Activation. International Journal of Molecular Sciences, 25(13), 7327. https://doi.org/10.3390/ijms25137327

