SARS-CoV-2 Nucleocapsid Protein Induces Tau Pathological Changes That Can Be Counteracted by SUMO2
Abstract
1. Introduction
2. Results
2.1. NCAP Induces Formation of RNA Granules in Mouse Neuronal Cells, and SUMOylation Reduces It
2.2. NCAP Induces Formation of RNA Granules in Human Glutamatergic Neurons of AD Patients, and SUMO2 Reduces It
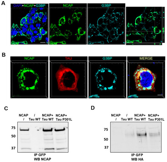
2.3. Wild-Type and Mutant Tau Physically Interact with NCAP
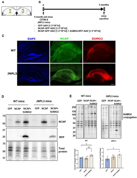
2.4. Establishing a Model of NCAP Overexpression in the Absence of SARS-CoV-2 Infectivity
2.5. NCAP Induces an Increase in Tau Phosphorylation in Vivo, and SUMO2 Reduces It
2.6. SUMO2 Improves Motor and Cognitive Deficits Induced by NCAP in WT and JNPL3 Animals
3. Discussion
4. Materials and Methods
4.1. N2a and HEK293 Cell Culture
4.2. HIPSC-Derived Neurons
4.3. Plasmids for Transient Expression
4.4. Chemicals and Antibodies
4.5. Immunoprecipitation
4.6. Animals and Adeno-Associated Viral Transduction
4.7. Immunofluorescence Analyses on Hippocampal Sections
4.8. Confocal Acquisition
4.9. NCAP Granule Quantification
4.10. Protein Extraction from Mouse Hippocampi
4.11. Western Blot
4.12. Behavioral Studies
4.13. Statistical Analysis
Supplementary Materials
Author Contributions
Funding
Institutional Review Board Statement
Data Availability Statement
Acknowledgments
Conflicts of Interest
References
- Mao, L.; Jin, H.; Wang, M.; Hu, Y.; Chen, S.; He, Q.; Chang, J.; Hong, C.; Zhou, Y.; Wang, D.; et al. Neurologic Manifestations of Hospitalized Patients with Coronavirus Disease 2019 in Wuhan, China. JAMA Neurol. 2020, 77, 683–690. [Google Scholar] [CrossRef] [PubMed]
- Zhou, Y.; Li, W.; Wang, D.; Mao, L.; Jin, H.; Li, Y.; Hong, C.; Chen, S.; Chang, J.; He, Q.; et al. Clinical time course of COVID-19, its neurological manifestation and some thoughts on its management. Stroke Vasc. Neurol. 2020, 5, 177–179. [Google Scholar] [CrossRef] [PubMed]
- Nannoni, S.; de Groot, R.; Bell, S.; Markus, H.S. Stroke in COVID-19: A systematic review and meta-analysis. Int. J. Stroke 2021, 16, 137–149. [Google Scholar] [CrossRef] [PubMed]
- Baig, A.M.; Khaleeq, A.; Ali, U.; Syeda, H. Evidence of the COVID-19 Virus Targeting the CNS: Tissue Distribution, Host–Virus Interaction, and Proposed Neurotropic Mechanisms. ACS Chem. Neurosci. 2020, 11, 995–998. [Google Scholar] [CrossRef] [PubMed]
- De Felice, F.G.; Tovar-Moll, F.; Moll, J.; Munoz, D.P.; Ferreira, S.T. Severe Acute Respiratory Syndrome Coronavirus 2 (SARS-CoV-2) and the Central Nervous System. Trends Neurosci. 2020, 43, 355–357. [Google Scholar] [CrossRef] [PubMed]
- Lyra E Silva, N.M.; Barros-Aragão, F.G.Q.; De Felice, F.G.; Ferreira, S.T. Inflammation at the crossroads of COVID-19, cognitive deficits and depression. Neuropharmacology 2022, 209, 109023. [Google Scholar] [CrossRef] [PubMed]
- Kermanshahi, S.; Gholami, M.; Motaghinejad, M. Can Infection of COVID-19 Virus Exacerbate Alzheimer’s Symptoms? Hypothetic Possible Role of Angiotensin-Converting Enzyme-2/Mas/ Brain-Derived Neurotrophic Factor Axis and Tau Hyper-phosphorylation. Adv. Biomed. Res. 2020, 9, 36. [Google Scholar]
- Vavougios, G.D.; Tseriotis, V.S.; Liampas, A.; Mavridis, T.; de Erausquin, G.A.; Hadjigeorgiou, G. Type I interferon signaling, cognition and neurodegeneration following COVID-19: Update on a mechanistic pathogenetic model with implications for Alzheimer’s disease. Front Hum. Neurosci. 2024, 18, 1352118. [Google Scholar] [CrossRef] [PubMed]
- Mahin, A.; Soman, S.P.; Modi, P.K.; Raju, R.; Keshava Prasad, T.S.; Abhinand, C.S. Meta-analysis of the serum/plasma proteome identifies significant associations between COVID-19 with Alzheimer’s/Parkinson’s diseases. J. Neurovirol. 2024, 30, 57–70. [Google Scholar] [CrossRef]
- Ramani, A.; Müller, L.; Ostermann, P.N.; Gabriel, E.; Abida-Islam, P.; Müller-Schiffmann, A.; Gopalakrishnan, J. SARS-CoV-2 targets neurons of 3D human brain organoids. EMBO J. 2020, 39, e106230. [Google Scholar] [CrossRef]
- McBride, R.; Van Zyl, M.; Fielding, B.C. The Coronavirus Nucleocapsid Is a Multifunctional Protein. Viruses 2014, 6, 2991–3018. [Google Scholar] [CrossRef] [PubMed]
- Dinesh, D.C.; Chalupska, D.; Silhan, J.; Koutna, E.; Nencka, R.; Veverka, V.; Boura, E. Structural basis of RNA recognition by the SARS-CoV-2 nucleocapsid phosphoprotein. PLoS Pathog. 2020, 16, e1009100. [Google Scholar] [CrossRef]
- Savastano, A.; Ibáñez de Opakua, A.; Rankovic, M.; Zweckstetter, M. Nucleocapsid protein of SARS-CoV-2 phase separates into RNA-rich polymerase-containing condensates. Nat. Commun. 2020, 11, 6041. [Google Scholar] [CrossRef] [PubMed]
- Cascarina, S.M.; Ross, E.D. A proposed role for the SARS-CoV-2 nucleocapsid protein in the formation and regulation of biomolecular condensates. FASEB J. 2020, 34, 9832–9842. [Google Scholar] [CrossRef]
- Zhang, Q.; Sharma, N.R.; Zheng, Z.-M.; Chen, M. Viral Regulation of RNA Granules in Infected Cells. Virol. Sin. 2019, 34, 175–191. [Google Scholar] [CrossRef] [PubMed]
- Balagopal, V.; Parker, R. Polysomes, P bodies and Stress granules: States and Fates of Eukaryotic mRNAs. Curr. Opin. Cell Biol. 2009, 21, 403–408. [Google Scholar] [CrossRef]
- Mattoscio, D.; Segré, C.V.; Chiocca, S. Viral manipulation of cellular protein conjugation pathways: The SUMO lesson. World J. Virol. 2013, 2, 79–90. [Google Scholar] [CrossRef]
- Imbert, F.; Langford, D. Viruses, SUMO, and immunity: The interplay between viruses and the host SUMOylation system. J. Neurovirol. 2021, 27, 531–541. [Google Scholar] [CrossRef]
- Marmor-Kollet, H.; Siany, A.; Kedersha, N.; Knafo, N.; Rivkin, N.; Danino, Y.M.; Moens, T.G.; Olender, T.; Sheban, D.; Cohen, N.; et al. Spatiotemporal Proteomic Analysis of Stress Granule Disassembly Using APEX Reveals Regulation by SUMOylation and Links to ALS Pathogenesis. Mol. Cell 2020, 80, 876–891.e6. [Google Scholar] [CrossRef]
- Keiten-Schmitz, J.; Wagner, K.; Piller, T.; Kaulich, M.; Alberti, S.; Müller, S. The Nuclear SUMO-Targeted Ubiquitin Quality Control Network Regulates the Dynamics of Cytoplasmic Stress Granules. Mol. Cell 2020, 79, 54–67.e7. [Google Scholar] [CrossRef]
- Gareau, J.R.; Lima, C.D. The SUMO pathway: Emerging mechanisms that shape specificity, conjugation and recognition. Nat. Rev. Mol. Cell Biol. 2010, 11, 861–871. [Google Scholar] [CrossRef]
- Geiss-Friedlander, R.; Melchior, F. Concepts in sumoylation: A decade on. Nat. Rev. Mol. Cell Biol. 2007, 8, 947–956. [Google Scholar] [CrossRef] [PubMed]
- Knock, E.; Matsuzaki, S.; Takamura, H.; Satoh, K.; Rooke, G.; Han, K.; Zhang, H.; Staniszewski, A.; Katayama, T.; Arancio, O.; et al. SUMO1 impact on Alzheimer disease pathology in an amyloid-depositing mouse model. Neurobiol. Dis. 2018, 110, 154–165. [Google Scholar] [CrossRef] [PubMed]
- Matsuzaki, S.; Lee, L.; Knock, E.; Srikumar, T.; Sakurai, M.; Hazrati, L.-N.; Katayama, T.; Staniszewski, A.; Raught, B.; Arancio, O.; et al. SUMO1 Affects Synaptic Function, Spine Density and Memory. Sci. Rep. 2015, 5, srep10730. [Google Scholar] [CrossRef] [PubMed]
- Lee, L.; Sakurai, M.; Matsuzaki, S.; Arancio, O.; Fraser, P. SUMO and Alzheimer’s disease. Neuromol. Med. 2013, 15, 720–736. [Google Scholar] [CrossRef] [PubMed]
- Datwyler, A.L.; Lättig-Tünnemann, G.; Yang, W.; Paschen, W.; Lee, S.L.L.; Dirnagl, U.; Dirnagl, U.; Harms, C. SUMO2/3 Conjugation is an Endogenous Neuroprotective Mechanism. J. Cereb. Blood Flow Metab. 2011, 31, 2152–2159. [Google Scholar] [CrossRef] [PubMed]
- Li, F.Q.; Xiao, H.; Tam, J.P.; Liu, D.X. Sumoylation of the nucleocapsid protein of severe acute respiratory syndrome coronavirus. FEBS Lett. 2005, 579, 2387–2396. [Google Scholar] [CrossRef]
- Li, Q.; Xiao, H.; Tam, J.P.; Liu, D.X. Sumoylation of the nucleocapsid protein of severe acute respiratory syndrome coronavirus by interaction with Ubc9. Adv. Exp. Med. Biol. 2006, 581, 121–126. [Google Scholar]
- Lo, Y.-S.; Lin, S.-Y.; Wang, S.-M.; Wang, C.-T.; Chiu, Y.-L.; Huang, T.-H.; Hou, M.-H. Oligomerization of the carboxyl terminal domain of the human coronavirus 229E nucleocapsid protein. FEBS Lett. 2013, 587, 120–127. [Google Scholar] [CrossRef]
- Harris, S.A.; Harris, E.A. Herpes Simplex Virus Type 1 and Other Pathogens are Key Causative Factors in Sporadic Alzheimer’s Disease. J. Alzheimer’s Dis. 2015, 48, 319–353. [Google Scholar] [CrossRef]
- Qiao, H.; Zhao, W.; Guo, M.; Zhu, L.; Chen, T.; Wang, J.; Xu, X.; Zhang, Z.; Wu, Y.; Chen, P. Cerebral Organoids for Modeling of HSV-1-Induced-Amyloid β Associated Neuropathology and Phenotypic Rescue. Int. J. Mol. Sci. 2022, 23, 5981. [Google Scholar] [CrossRef] [PubMed]
- Uginet, M.; Breville, G.; Assal, F.; Lövblad, K.; Vargas, M.I.; Pugin, J.; Serratrice, J.; Herrmann, F.R.; Lalive, P.H.; Allali, G. COVID-19 encephalopathy: Clinical and neurobiological features. J. Med. Virol. 2021, 93, 4374–4381. [Google Scholar] [CrossRef] [PubMed]
- Peron, J.P.S. Direct and indirect impact of SARS-CoV-2 on the brain. Hum. Genet. 2023, 142, 1317–1326. [Google Scholar] [CrossRef] [PubMed]
- Huang, C.; Yin, Y.; Pan, P.; Huang, Y.; Chen, S.; Chen, J.; Liu, Z. The Interaction between SARS-CoV-2 Nucleocapsid Protein and UBC9 Inhibits MAVS Ubiquitination by Enhancing Its SUMOylation. Viruses 2023, 15, 2304. [Google Scholar] [CrossRef]
- Madahar, V.; Dang, R.; Zhang, Q.; Liu, C.; Rodgers, V.G.J.; Liao, J. Human Post-Translational SUMOylation Modification of SARS-CoV-2 Nucleocapsid Protein Enhances Its Interaction Affinity with Itself and Plays a Critical Role in Its Nuclear Translocation. Viruses 2023, 15, 1600. [Google Scholar] [CrossRef] [PubMed]
- Ren, J.; Wang, S.; Zong, Z.; Pan, T.; Liu, S.; Mao, W.; Zhang, L. TRIM28-mediated nucleocapsid protein SUMOylation enhances SARS-CoV-2 virulence. Nat. Commun. 2024, 15, 244. [Google Scholar] [CrossRef] [PubMed]
- Fukuda, I.; Ito, A.; Hirai, G.; Nishimura, S.; Kawasaki, H.; Saitoh, H.; Kimura, K.-I.; Sodeoka, M.; Yoshida, M. Ginkgolic Acid Inhibits Protein SUMOylation by Blocking Formation of the E1-SUMO Intermediate. Chem. Biol. 2009, 16, 133–140. [Google Scholar] [CrossRef] [PubMed]
- Bernstock, J.D.; Ye, D.; Smith, J.A.; Gessler, F.A.; Yasgar, A.; Kouznetsova, J.; Jadhav, A.; Wang, Z.; Pluchino, S.; Zheng, W.; et al. Quantitative high-throughput screening identifies cytoprotective molecules that enhance SUMO conjugation via the inhibition of SUMO-specific protease (SENP)2. FASEB J. 2018, 32, 1677–1691. [Google Scholar] [CrossRef] [PubMed]
- Engle, S.J.; Blaha, L.; Kleiman, R.J. Best Practices for Translational Disease Modeling Using Human iPSC-Derived Neurons. Neuron 2018, 100, 783–797. [Google Scholar] [CrossRef]
- Cruz, A.; Verma, M.; Wolozin, B. The Pathophysiology of Tau and Stress Granules in Disease. In Tau Biology; Takashima, A., Wolozin, B., Buee, L., Eds.; Advances in Experimental Medicine and Biology; Springer: Singapore, 2019; Volume 1184, pp. 359–372. [Google Scholar] [CrossRef]
- Wolozin, B. Regulated protein aggregation: Stress granules and neurodegeneration. Mol. Neurodegener. 2012, 7, 56. [Google Scholar] [CrossRef]
- Jiang, L.; Ash, P.E.A.; Maziuk, B.F.; Ballance, H.I.; Boudeau, S.; Al Abdullatif, A.; Orlando, M.; Petrucelli, L.; Ikezu, T.; Wolozin, B. TIA1 regulates the generation and response to toxic tau oligomers. Acta Neuropathol. 2019, 137, 259–277. [Google Scholar] [CrossRef] [PubMed]
- Ash, P.E.; Vanderweyde, T.E.; Youmans, K.L.; Apicco, D.J.; Wolozin, B. Pathological stress granules in Alzheimer’s disease. Brain Res. 2014, 1584, 52–58. [Google Scholar] [CrossRef] [PubMed]
- Kovacs, G.G. Tauopathies. Handb. Clin. Neurol. 2017, 145, 355–368. [Google Scholar]
- Ramani, A.; Pranty, A.I.; Gopalakrishnan, J. Neurotropic Effects of SARS-CoV-2 Modeled by the Human Brain Organoids. Stem. Cell Rep. 2021, 16, 373–384. [Google Scholar] [CrossRef]
- Lewis, J.; McGowan, E.; Rockwood, J.; Melrose, H.; Nacharaju, P.; Van Slegtenhorst, M.; Gwinn-Hardy, K.; Murphy, M.P.; Baker, M.; Yu, X.; et al. Neurofibrillary tangles, amyotrophy and progressive motor disturbance in mice expressing mutant (P301L) tau protein. Nat. Genet. 2000, 25, 402–405. [Google Scholar] [CrossRef] [PubMed]
- Anderson, D.B.; Zanella, C.A.; Henley, J.M.; Cimarosti, H. Sumoylation: Implications for Neurodegenerative Diseases. Adv. Exp. Med. Biol. 2017, 963, 261–281. [Google Scholar] [CrossRef] [PubMed]
- Krumova, P.; Weishaupt, J.H. Sumoylation in neurodegenerative diseases. Cell. Mol. Life Sci. 2013, 70, 2123–2138. [Google Scholar] [CrossRef] [PubMed]
- Ford, L.; Fioriti, L.; Kandel, E.R. Ubiquitination and SUMOylation of Amyloid and Amyloid-like Proteins in Health and Disease. Curr. Issues Mol. Biol. 2020, 35, 195–230. [Google Scholar] [CrossRef] [PubMed]
- Keiten-Schmitz, J.; Röder, L.; Hornstein, E.; Müller-McNicoll, M.; Müller, S. SUMO: Glue or Solvent for Phase-Separated Ribonucleoprotein Complexes and Molecular Condensates? Front. Mol. Biosci. 2021, 8, 673038. [Google Scholar] [CrossRef]
- Ingole, K.D.; Kasera, M.; Burg, H.A.; van den Bhattacharjee, S. Contrasting functions of Arabidopsis SUMO1/2 isoforms with SUMO3 intersect to modulate innate immunity and global SUMOylome responses. bioRxiv 2020. bioRxiv:2020.05.15.097535. [Google Scholar]
- Ng, J.-H.; Sun, A.; Je, H.S.; Tan, E.-K. Unravelling Pathophysiology of Neurological and Psychiatric Complications of COVID-19 Using Brain Organoids. Neuroscientist 2023, 29, 30–40. [Google Scholar] [CrossRef] [PubMed]
- Di Primio, C.; Quaranta, P.; Mignanelli, M.; Siano, G.; Bimbati, M.; Scarlatti, A.; Piazza, C.R.; Spezia, P.G.; Perrera, P.; Basolo, F.; et al. Severe acute respiratory syndrome coronavirus 2 infection leads to Tau pathological signature in neurons. PNAS Nexus 2023, 2, pgad282. [Google Scholar] [CrossRef] [PubMed]
- Nisticò, R.; Ferraina, C.; Marconi, V.; Blandini, F.; Negri, L.; Egebjerg, J.; Feligioni, M. Age-related changes of protein SUMOylation balance in the AβPP Tg2576 mouse model of Alzheimer’s disease. Front. Pharmacol. 2014, 5, 63. [Google Scholar] [CrossRef][Green Version]
- Dorval, V.; Fraser, P.E. Small Ubiquitin-like Modifier (SUMO) Modification of Natively Unfolded Proteins Tau and α-Synuclein. J. Biol. Chem. 2006, 281, 9919–9924. [Google Scholar] [CrossRef] [PubMed]
- Luo, H.-B.; Xia, Y.-Y.; Shu, X.-J.; Liu, Z.-C.; Feng, Y.; Liu, X.-H.; Yu, G.; Yin, G.; Xiong, Y.-S.; Zeng, K.; et al. SUMOylation at K340 inhibits tau degradation through deregulating its phosphorylation and ubiquitination. Proc. Natl. Acad. Sci. USA 2014, 111, 16586–16591. [Google Scholar] [CrossRef]
- Drisaldi, B.; Colnaghi, L.; Fioriti, L.; Rao, N.; Myers, C.; Snyder, A.M.; Metzger, D.J.; Tarasoff, J.; Konstantinov, E.; Fraser, P.E.; et al. SUMOylation Is an Inhibitory Constraint that Regulates the Prion-like Aggregation and Activity of CPEB3. Cell Rep. 2015, 11, 1694–1702. [Google Scholar] [CrossRef]






| Primary Antibody | Host | Dilution for WB | Dilution for IF | Brand, Catalogue Number |
|---|---|---|---|---|
| G3BP1 (Clone 2F3) | mouse | - | 1:250 | Abcam, ab56574 |
| GFP (9F9.F9) | mouse | 1:1000 | - | Abcam, ab1218 |
| HA | rabbit | - | 1:250 | Abcam, ab9110 |
| NCAP | rabbit | 1:1000 | 1:500 | Genetex, GTX35357 |
| AT8 | mouse | 1:1000 | 1:40 | Invitrogen, MN1020 |
| RFP | rabbit | 1:500 | - | Abcam, ab2341 |
| SUMO2 | rabbit | 1:1000 | - | Abcam, 3742 |
| Tau | chicken | 1:5000 | - | Invitrogen, PA5-95648 |
| Secondary Antibody | Host | Dilution for WB | Dilution for IF | Brand, Catalogue Number |
|---|---|---|---|---|
| HRP | mouse | 1:10,000 | Jackson Immunoresearch, #115-035-174 | |
| HRP | rabbit | 1:10,000 | - | GE Healthcare, NA934 |
| DyeLight 488 | chicken | 1:3000 | - | Thermo Fisher SA5-10070 |
| AlexaFluor 488 | rabbit | - | - | Invitrogen, A-11008 |
| AlexaFluor 594 | rabbit | - | 1:500 | Invitrogen, SA5-10040 |
| AlexaFluor 647 | mouse | - | 1:500 | Invitrogen, A-21235 |
| IRDye 680RD | rabbit | 1:10,000 | 1:500 | LI-COR Biscientific, 926-68073 |
| IRDye 800CW | mouse | 1:10,000 | - | LI-COR Biscientific, 926-32212 |
Disclaimer/Publisher’s Note: The statements, opinions and data contained in all publications are solely those of the individual author(s) and contributor(s) and not of MDPI and/or the editor(s). MDPI and/or the editor(s) disclaim responsibility for any injury to people or property resulting from any ideas, methods, instructions or products referred to in the content. |
© 2024 by the authors. Licensee MDPI, Basel, Switzerland. This article is an open access article distributed under the terms and conditions of the Creative Commons Attribution (CC BY) license (https://creativecommons.org/licenses/by/4.0/).
Share and Cite
Orsini, F.; Bosica, M.; Martucci, A.; De Paola, M.; Comolli, D.; Pascente, R.; Forloni, G.; Fraser, P.E.; Arancio, O.; Fioriti, L. SARS-CoV-2 Nucleocapsid Protein Induces Tau Pathological Changes That Can Be Counteracted by SUMO2. Int. J. Mol. Sci. 2024, 25, 7169. https://doi.org/10.3390/ijms25137169
Orsini F, Bosica M, Martucci A, De Paola M, Comolli D, Pascente R, Forloni G, Fraser PE, Arancio O, Fioriti L. SARS-CoV-2 Nucleocapsid Protein Induces Tau Pathological Changes That Can Be Counteracted by SUMO2. International Journal of Molecular Sciences. 2024; 25(13):7169. https://doi.org/10.3390/ijms25137169
Chicago/Turabian StyleOrsini, Franca, Marco Bosica, Annacarla Martucci, Massimiliano De Paola, Davide Comolli, Rosaria Pascente, Gianluigi Forloni, Paul E. Fraser, Ottavio Arancio, and Luana Fioriti. 2024. "SARS-CoV-2 Nucleocapsid Protein Induces Tau Pathological Changes That Can Be Counteracted by SUMO2" International Journal of Molecular Sciences 25, no. 13: 7169. https://doi.org/10.3390/ijms25137169
APA StyleOrsini, F., Bosica, M., Martucci, A., De Paola, M., Comolli, D., Pascente, R., Forloni, G., Fraser, P. E., Arancio, O., & Fioriti, L. (2024). SARS-CoV-2 Nucleocapsid Protein Induces Tau Pathological Changes That Can Be Counteracted by SUMO2. International Journal of Molecular Sciences, 25(13), 7169. https://doi.org/10.3390/ijms25137169

